SBVS046D December   2003  – March 2016 REF3112 , REF3120 , REF3125 , REF3130 , REF3133 , REF3140

PRODUCTION DATA.  

  1. Features
  2. Applications
  3. Description
  4. Revision History
  5. Device Comparison Table
  6. Pin Configuration and Functions
  7. Specifications
    1. 7.1 Absolute Maximum Ratings
    2. 7.2 ESD Ratings
    3. 7.3 Recommended Operating Conditions
    4. 7.4 Thermal Information
    5. 7.5 Electrical Characteristics
    6. 7.6 Typical Characteristics
  8. Detailed Description
    1. 8.1 Overview
    2. 8.2 Functional Block Diagram
    3. 8.3 Feature Description
      1. 8.3.1 Supply Voltage
      2. 8.3.2 Thermal Hysteresis
      3. 8.3.3 Temperature Drift
      4. 8.3.4 Noise Performance
      5. 8.3.5 Long-Term Stability
      6. 8.3.6 Load Regulation
    4. 8.4 Device Functional Modes
      1. 8.4.1 Negative Reference Voltage
      2. 8.4.2 Data Acquisition
  9. Application and Implementation
    1. 9.1 Application Information
    2. 9.2 Typical Application
      1. 9.2.1 Design Requirements
      2. 9.2.2 Detailed Design Procedure
      3. 9.2.3 Application Curves
  10. 10Power Supply Recommendations
  11. 11Layout
    1. 11.1 Layout Guidelines
    2. 11.2 Layout Example
  12. 12Device and Documentation Support
    1. 12.1 Device Support
    2. 12.2 Related Links
    3. 12.3 Community Resources
    4. 12.4 Trademarks
    5. 12.5 Electrostatic Discharge Caution
    6. 12.6 Glossary
  13. 13Mechanical, Packaging, and Orderable Information

Package Options

Refer to the PDF data sheet for device specific package drawings

Mechanical Data (Package|Pins)
  • DBZ|3
Thermal pad, mechanical data (Package|Pins)
Orderable Information

9 Application and Implementation

NOTE

Information in the following applications sections is not part of the TI component specification, and TI does not warrant its accuracy or completeness. TI’s customers are responsible for determining suitability of components for their purposes. Customers should validate and test their design implementation to confirm system functionality.

9.1 Application Information

The REF31xx does not require a load capacitor and is stable with any capacitive load. Figure 28 shows typical connections required for operation of the REF31xx. TI recommends a supply bypass capacitor of 0.47 μF.

REF3112 REF3120 REF3125 REF3130 REF3133 REF3140 ai_typ_connections_bvs046.gif Figure 28. Typical Connections for Operating REF31xx

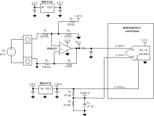
9.2 Typical Application

Figure 29 shows a low-power reference and conditioning circuit. This circuit attenuates and level-shifts a bipolar input voltage within the proper input range of a single-supply, low-power, 16-bit ΔΣ ADC, such as the one inside the MSP430 or other similar single-supply ADCs. Precision reference circuits are used to level-shift the input signal, provide the ADC reference voltage, and to create a well-regulated supply voltage for the low-power analog circuitry. A low-power, zero-drift, op-amp circuit is used to attenuate and level-shift the input signal.

REF3112 REF3120 REF3125 REF3130 REF3133 REF3140 sbvs046_low_P_bipolar_V_cond.gif Figure 29. Low-Power Reference and Bipolar Voltage Conditioning Circuit for Low-Power ADCs

9.2.1 Design Requirements

  • Supply Voltage: 3.3 V
  • Maximum Input Voltage: ±6 V
  • Specified Input Voltage: ±5 V
  • ADC Reference Voltage: 1.25 V

The goal for this design is to accurately condition a ±5-V bipolar input voltage into a voltage suitable for conversion by a low-voltage ADC with a 1.25-V reference voltage, VREF, and an input voltage range of VREF / 2. The circuit should function with reduced performance over a wider input range of at least ±6 V to allow for easier protection of overvoltage conditions.

9.2.2 Detailed Design Procedure

Figure 29 depicts a simplified schematic for this design showing the MSP430 ADC inputs and full input conditioning circuitry. The ADC is configured for a bipolar measurement where final conversion result is the differential voltage between the voltage at the positive and negative ADC inputs. The bipolar, GND-referenced input signal must be level-shifted and attenuated by the op amp so that the output is biased to VREF/2 and has a differential voltage that is within the ±VREF/2 input range of the ADC.

9.2.3 Application Curves

REF3112 REF3120 REF3125 REF3130 REF3133 REF3140 C001_SBVS046.png Figure 30. OPA317 Output Voltage vs Input Voltage
REF3112 REF3120 REF3125 REF3130 REF3133 REF3140 C003_SBVS046.png Figure 32. Output Code Error vs Input Voltage
REF3112 REF3120 REF3125 REF3130 REF3133 REF3140 C002_SBVS046.png Figure 31. OPA317 Output Voltage Error vs Input Voltage