SCAS291W MARCH   1993  – October 2016 SN54LVC138A , SN74LVC138A

PRODUCTION DATA.  

  1. Features
  2. Applications
  3. Description
  4. Revision History
  5. Pin Configuration and Functions
  6. Specifications
    1. 6.1 Absolute Maximum Ratings
    2. 6.2 ESD Ratings
    3. 6.3 Recommended Operating Conditions
    4. 6.4 Thermal Information
    5. 6.5 Electrical Characteristics
    6. 6.6 Switching Characteristics—SN54LVC138A
    7. 6.7 Switching Characteristics—SN74LVC138A
    8. 6.8 Operating Characteristics
    9. 6.9 Typical Characteristics
  7. Parameter Measurement Information
  8. Detailed Description
    1. 8.1 Overview
    2. 8.2 Functional Block Diagram
    3. 8.3 Feature Description
      1. 8.3.1 3-Line to 8-Line Decoder
      2. 8.3.2 1.65-V to 3.6-V Operation With Inputs up to 5.5 V
    4. 8.4 Device Functional Modes
  9. Application and Implementation
    1. 9.1 Application Information
    2. 9.2 Typical Application
      1. 9.2.1 Design Requirements
      2. 9.2.2 Detailed Design Procedure
      3. 9.2.3 Application Curve
  10. 10Power Supply Recommendations
  11. 11Layout
    1. 11.1 Layout Guidelines
    2. 11.2 Layout Example
  12. 12Device and Documentation Support
    1. 12.1 Related Links
    2. 12.2 Receiving Notification of Documentation Updates
    3. 12.3 Community Resources
    4. 12.4 Trademarks
    5. 12.5 Electrostatic Discharge Caution
    6. 12.6 Glossary
  13. 13Mechanical, Packaging, and Orderable Information

Package Options

Refer to the PDF data sheet for device specific package drawings

Mechanical Data (Package|Pins)
  • W|16
Thermal pad, mechanical data (Package|Pins)
Orderable Information

Application and Implementation

NOTE

Information in the following applications sections is not part of the TI component specification, and TI does not warrant its accuracy or completeness. TI’s customers are responsible for determining suitability of components for their purposes. Customers should validate and test their design implementation to confirm system functionality.

Application Information

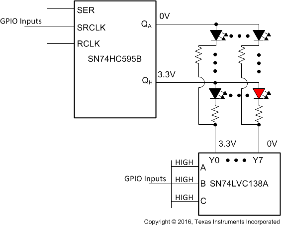
The SN74LVC138A is useful as a scanning column selector for an LED Matrix display as it can be used for the low-side drive of the LED string. The decoder functionality ensures that no more than one output is pulled to a low-level logic voltage so that only a single column is enabled at any point in time.

Typical Application

SN54LVC138A SN74LVC138A SN74LVC138A-TypicalApplication.gif Figure 3. LED Matrix Driver Application

Design Requirements

These devices use CMOS technology and have balanced output drive. Take care to avoid bus contention because it can drive currents that would exceed maximum limits. The high drive also creates fast edges into light loads, so routing and load conditions must be considered to prevent ringing.

Detailed Design Procedure

  1. Recommended Input Conditions
  2. Recommended Output Conditions
    • Outputs must not be pulled above VCC or below GND.

Application Curve

SN54LVC138A SN74LVC138A D001_LogicLevels.gif Figure 4. Input High and Input Low Thresholds vs Supply Voltage