SCLS918 april   2023 SN74LV4T00

PRODUCTION DATA  

  1. Features
  2. Applications
  3. Description
  4. Revision History
  5. Pin Configuration and Functions
  6. Specifications
    1. 6.1  Absolute Maximum Ratings
    2. 6.2  ESD Ratings
    3. 6.3  Recommended Operating Conditions
    4. 6.4  Thermal Information
    5. 6.5  Electrical Characteristics
    6. 6.6  Switching Characteristics 1.8-V VCC
    7. 6.7  Switching Characteristics 2.5-V VCC
    8. 6.8  Switching Characteristics 3.3-V VCC
    9. 6.9  Switching Characteristics 5.0-V VCC
    10. 6.10 Noise Characteristics
  7. Typical Characteristics
  8. Parameter Measurement Information
  9. Detailed Description
    1. 9.1 Overview
    2. 9.2 Functional Block Diagram
    3. 9.3 Feature Description
      1. 9.3.1 Balanced CMOS 3-State Outputs
      2. 9.3.2 Clamp Diode Structure
      3. 9.3.3 LVxT Enhanced Input Voltage
        1. 9.3.3.1 Down Translation
        2. 9.3.3.2 Up Translation
    4. 9.4 Device Functional Modes
  10. 10Application and Implementation
    1. 10.1 Application Information
    2. 10.2 Typical Application
      1. 10.2.1 Design Requirements
        1. 10.2.1.1 Power Considerations
        2. 10.2.1.2 Input Considerations
        3. 10.2.1.3 Output Considerations
      2. 10.2.2 Application Curves
  11. 11Power Supply Recommendations
  12. 12Layout
    1. 12.1 Layout Guidelines
    2. 12.2 Layout Example
  13. 13Device and Documentation Support
    1. 13.1 Documentation Support
      1. 13.1.1 Related Documentation
    2. 13.2 Receiving Notification of Documentation Updates
    3. 13.3 Support Resources
    4. 13.4 Trademarks
    5. 13.5 Electrostatic Discharge Caution
    6. 13.6 Glossary
  14. 14Mechanical, Packaging, and Orderable Information

Package Options

Mechanical Data (Package|Pins)
Thermal pad, mechanical data (Package|Pins)
Orderable Information

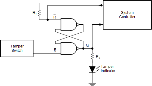
Typical Application

GUID-EB4BE094-F21A-4341-B2F2-FC5B588E5FB3-low.gifFigure 10-1 Typical Application Block Diagram