SBVS385B December   2019  – April 2020 TLV751

PRODUCTION DATA.  

  1. Features
  2. Applications
  3. Description
    1.     Device Images
      1.      Typical Application
  4. Revision History
  5. Pin Configuration and Functions
    1.     Pin Functions
  6. Specifications
    1. 6.1 Absolute Maximum Ratings
    2. 6.2 ESD Ratings
    3. 6.3 Recommended Operating Conditions
    4. 6.4 Thermal Information
    5. 6.5 Electrical Characteristics
    6. 6.6 Typical Characteristics
  7. Detailed Description
    1. 7.1 Overview
    2. 7.2 Functional Block Diagram
    3. 7.3 Feature Description
      1. 7.3.1 Undervoltage Lockout (UVLO)
      2. 7.3.2 Shutdown
      3. 7.3.3 Foldback Current Limit
      4. 7.3.4 Thermal Shutdown
    4. 7.4 Device Functional Modes
      1. 7.4.1 Device Functional Mode Comparison
      2. 7.4.2 Normal Operation
      3. 7.4.3 Dropout Operation
      4. 7.4.4 Disabled
  8. Application and Implementation
    1. 8.1 Application Information
      1. 8.1.1 Adjustable Device Feedback Resistors
      2. 8.1.2 Input and Output Capacitor Selection
      3. 8.1.3 Dropout Voltage
      4. 8.1.4 Exiting Dropout
      5. 8.1.5 Reverse Current
      6. 8.1.6 Power Dissipation (PD)
      7. 8.1.7 Feed-Forward Capacitor (CFF)
    2. 8.2 Typical Application
      1. 8.2.1 Design Requirements
      2. 8.2.2 Detailed Design Procedure
        1. 8.2.2.1 Input Current
        2. 8.2.2.2 Thermal Dissipation
      3. 8.2.3 Application Curve
  9. Power Supply Recommendations
  10. 10Layout
    1. 10.1 Layout Guidelines
    2. 10.2 Layout Example
  11. 11Device and Documentation Support
    1. 11.1 Device Support
      1. 11.1.1 Device Nomenclature
    2. 11.2 Receiving Notification of Documentation Updates
    3. 11.3 Support Resources
    4. 11.4 Trademarks
    5. 11.5 Electrostatic Discharge Caution
    6. 11.6 Glossary
  12. 12Mechanical, Packaging, and Orderable Information

Package Options

Mechanical Data (Package|Pins)
Thermal pad, mechanical data (Package|Pins)
Orderable Information

Exiting Dropout

Some applications have transients that place the LDO into dropout, such as slower ramps on VIN during start-up. As with other LDOs, the output may overshoot on recovery from these conditions. A ramping input supply causes an LDO to overshoot on start-up, as shown in Figure 39, when the slew rate and voltage levels are in the correct range. Use an enable signal to avoid this condition.

TLV751 ai_startup_into_dropout.gifFigure 39. Startup Into Dropout

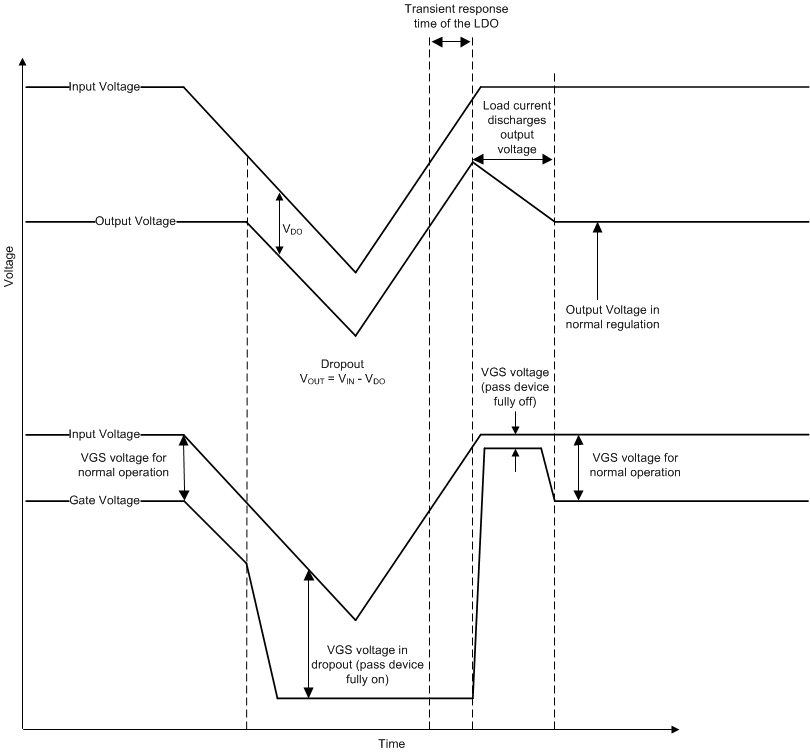
Line transients out of dropout can also cause overshoot on the output of the regulator. These overshoots are caused by the error amplifier having to drive the gate capacitance of the pass element and bring the gate back to the correct voltage for proper regulation. Figure 40 illustrates what is happening internally with the gate voltage and how overshoot can be caused during operation. When the LDO is placed in dropout, the gate voltage (VGS) is pulled all the way down to ground to give the pass device the lowest on-resistance as possible. However, if a line transient occurs when the device is in dropout, the loop is not in regulation and can cause the output to overshoot until the loop responds and the output current pulls the output voltage back down into regulation. If these transients are not acceptable, then continue to add input capacitance in the system until the transient is slow enough to reduce the overshoot.

TLV751 LineTransientsFromDropout.gifFigure 40. Line Transients From Dropout