SPRS357D August   2006  â€“ June 2020 TMS320F28044

PRODUCTION DATA.  

  1. 1Device Overview
    1. 1.1 Features
    2. 1.2 Applications
    3. 1.3 Description
    4. 1.4 Functional Block Diagram
  2. 2Revision History
  3. 3Device Comparison
    1. 3.1 Related Products
  4. 4Terminal Configuration and Functions
    1. 4.1 Pin Diagrams
    2. 4.2 Signal Descriptions
  5. 5Specifications
    1. 5.1  Absolute Maximum Ratings
    2. 5.2  ESD Ratings – Commercial
    3. 5.3  Recommended Operating Conditions
    4. 5.4  Power Consumption Summary
      1. Table 5-1 TMS320F28044 Current Consumption by Power-Supply Pins at 100-MHz SYSCLKOUT
      2. 5.4.1     Reducing Current Consumption
    5. 5.5  Electrical Characteristics
    6. 5.6  Thermal Resistance Characteristics for F28044 100-Ball GGM Package
    7. 5.7  Thermal Resistance Characteristics for F28044 100-Pin PZ Package
    8. 5.8  Thermal Design Considerations
    9. 5.9  Timing and Switching Characteristics
      1. 5.9.1 Timing Parameter Symbology
        1. 5.9.1.1 General Notes on Timing Parameters
        2. 5.9.1.2 Test Load Circuit
        3. 5.9.1.3 Device Clock Table
          1. Table 5-3 TMS320x280x Clock Table and Nomenclature
      2. 5.9.2 Power Sequencing
        1. 5.9.2.1   Power Management and Supervisory Circuit Solutions
        2. Table 5-5 Reset (XRS) Timing Requirements
      3. 5.9.3 Clock Requirements and Characteristics
        1. Table 5-6 Input Clock Frequency
        2. Table 5-7 XCLKIN Timing Requirements - PLL Enabled
        3. Table 5-8 XCLKIN Timing Requirements - PLL Disabled
        4. Table 5-9 XCLKOUT Switching Characteristics (PLL Bypassed or Enabled)
      4. 5.9.4 Peripherals
        1. 5.9.4.1 General-Purpose Input/Output (GPIO)
          1. 5.9.4.1.1 GPIO - Output Timing
            1. Table 5-10 General-Purpose Output Switching Characteristics
          2. 5.9.4.1.2 GPIO - Input Timing
            1. Table 5-11 General-Purpose Input Timing Requirements
          3. 5.9.4.1.3 Sampling Window Width for Input Signals
          4. 5.9.4.1.4 Low-Power Mode Wakeup Timing
            1. Table 5-12 IDLE Mode Timing Requirements
            2. Table 5-13 IDLE Mode Switching Characteristics
            3. Table 5-14 STANDBY Mode Timing Requirements
            4. Table 5-15 STANDBY Mode Switching Characteristics
            5. Table 5-16 HALT Mode Timing Requirements
            6. Table 5-17 HALT Mode Switching Characteristics
        2. 5.9.4.2 Enhanced Control Peripherals
          1. 5.9.4.2.1 Enhanced Pulse Width Modulator (ePWM) Timing
            1. Table 5-18 ePWM Timing Requirements
            2. Table 5-19 ePWM Switching Characteristics
          2. 5.9.4.2.2 Trip-Zone Input Timing
            1. Table 5-20 Trip-Zone input Timing Requirements
          3. 5.9.4.2.3 High-Resolution PWM Timing
            1. Table 5-21 High Resolution PWM Characteristics at SYSCLKOUT = (60 - 100 MHz)
          4. 5.9.4.2.4 ADC Start-of-Conversion Timing
            1. Table 5-22 External ADC Start-of-Conversion Switching Characteristics
        3. 5.9.4.3 External Interrupt Timing
          1. Table 5-23 External Interrupt Timing Requirements
          2. Table 5-24 External Interrupt Switching Characteristics
        4. 5.9.4.4 I2C Electrical Specification and Timing
          1. Table 5-25 I2C Timing
        5. 5.9.4.5 Serial Peripheral Interface (SPI) Master Mode Timing
          1. Table 5-26 SPI Master Mode External Timing (Clock Phase = 0)
          2. Table 5-27 SPI Master Mode External Timing (Clock Phase = 1)
        6. 5.9.4.6 SPI Slave Mode Timing
          1. Table 5-28 SPI Slave Mode External Timing (Clock Phase = 0)
          2. Table 5-29 SPI Slave Mode External Timing (Clock Phase = 1)
      5. 5.9.5 JTAG Debug Probe Connection Without Signal Buffering for the DSP
      6. 5.9.6 Flash Timing
        1. Table 5-30 Flash Endurance for A Temperature Material
        2. Table 5-31 Flash Parameters at 100-MHz SYSCLKOUT
        3. Table 5-32 Flash/OTP Access Timing
        4. Table 5-33 Flash Data Retention Duration
    10. 5.10 On-Chip Analog-to-Digital Converter
      1. Table 5-35 ADC Electrical Characteristics (over recommended operating conditions)
      2. 5.10.1     ADC Power-Up Control Bit Timing
        1. Table 5-36 ADC Power-Up Delays
        2. Table 5-37 Current Consumption for Different ADC Configurations (at 25-MHz ADCCLK)
      3. 5.10.2     Definitions
      4. 5.10.3     Sequential Sampling Mode (Single-Channel) (SMODE = 0)
        1. Table 5-38 Sequential Sampling Mode Timing
      5. 5.10.4     Simultaneous Sampling Mode (Dual-Channel) (SMODE = 1)
        1. Table 5-39 Simultaneous Sampling Mode Timing
      6. 5.10.5     Detailed Descriptions
  6. 6Detailed Description
    1. 6.1 Brief Descriptions
      1. 6.1.1  C28x CPU
      2. 6.1.2  Memory Bus (Harvard Bus Architecture)
      3. 6.1.3  Peripheral Bus
      4. 6.1.4  Real-Time JTAG and Analysis
      5. 6.1.5  Flash
      6. 6.1.6  M0, M1 SARAMs
      7. 6.1.7  L0, L1 SARAMs
      8. 6.1.8  Boot ROM
      9. 6.1.9  Security
      10. 6.1.10 Peripheral Interrupt Expansion (PIE) Block
      11. 6.1.11 External Interrupts (XINT1, XINT2, XNMI)
      12. 6.1.12 Oscillator and PLL
      13. 6.1.13 Watchdog
      14. 6.1.14 Peripheral Clocking
      15. 6.1.15 Low-Power Modes
      16. 6.1.16 Peripheral Frames 0, 1, 2 (PFn)
      17. 6.1.17 General-Purpose Input/Output (GPIO) Multiplexer
      18. 6.1.18 32-Bit CPU-Timers (0, 1, 2)
      19. 6.1.19 Control Peripherals
      20. 6.1.20 Serial Port Peripherals
    2. 6.2 Peripherals
      1. 6.2.1 32-Bit CPU-Timers 0/1/2
      2. 6.2.2 Enhanced PWM Modules (ePWM1–16)
      3. 6.2.3 Hi-Resolution PWM (HRPWM)
      4. 6.2.4 Enhanced Analog-to-Digital Converter (ADC) Module
        1. 6.2.4.1 ADC Connections if the ADC Is Not Used
        2. 6.2.4.2 ADC Registers
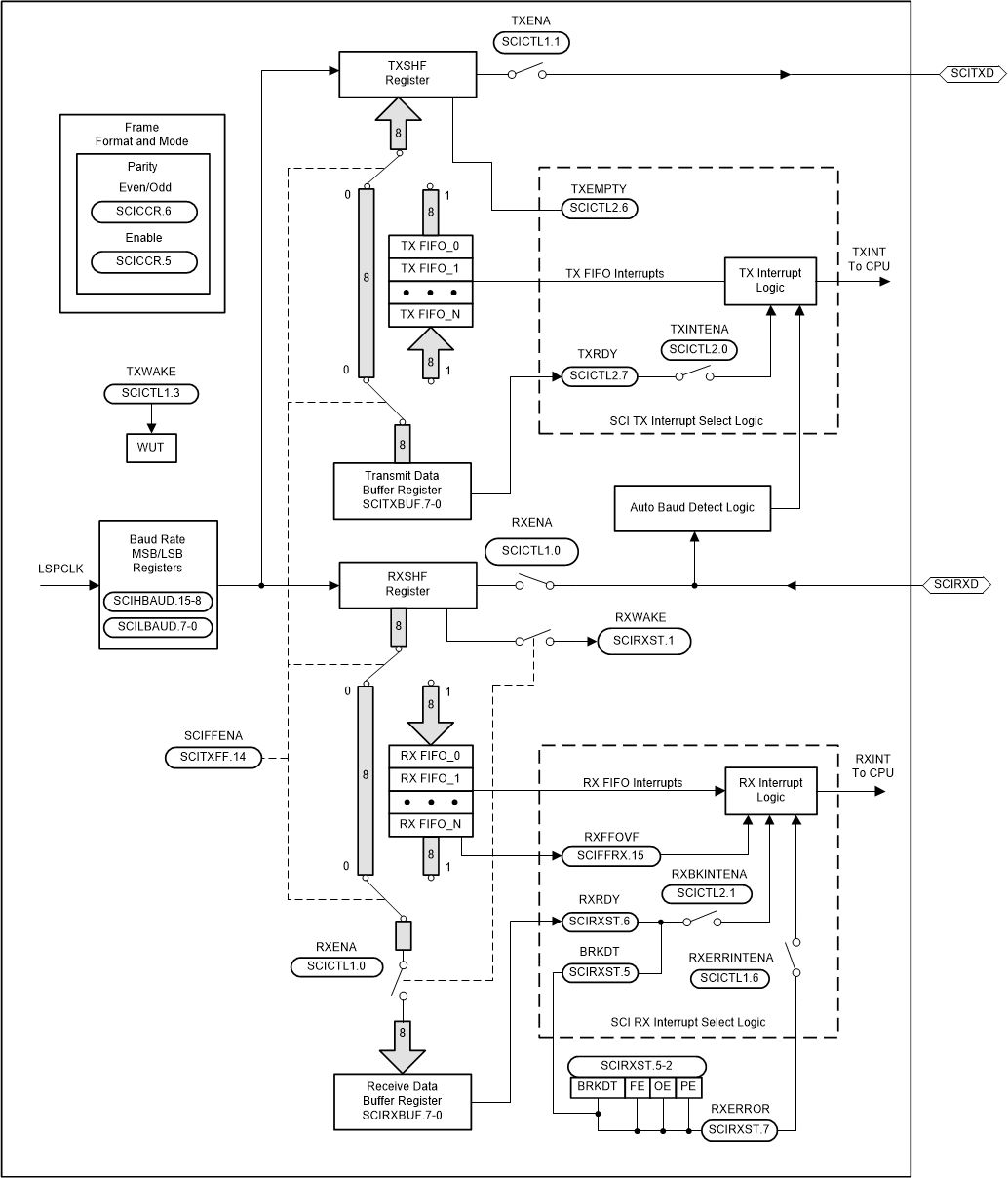
      5. 6.2.5 Serial Communications Interface (SCI) Module (SCI-A)
      6. 6.2.6 Serial Peripheral Interface (SPI) Module (SPI-A)
      7. 6.2.7 Inter-Integrated Circuit (I2C)
      8. 6.2.8 GPIO MUX
    3. 6.3 Memory Map
    4. 6.4 Register Map
      1. 6.4.1 Device Emulation Registers
    5. 6.5 Interrupts
      1. 6.5.1 External Interrupts
    6. 6.6 System Control
      1. 6.6.1 OSC and PLL Block
        1. 6.6.1.1 External Reference Oscillator Clock Option
        2. 6.6.1.2 PLL-Based Clock Module
        3. 6.6.1.3 Loss of Input Clock
      2. 6.6.2 Watchdog Block
    7. 6.7 Low-Power Modes Block
  7. 7Applications, Implementation, and Layout
    1. 7.1 TI Reference Design
  8. 8Device and Documentation Support
    1. 8.1 Getting Started
    2. 8.2 Device and Development Support Tool Nomenclature
    3. 8.3 Tools and Software
    4. 8.4 Documentation Support
    5. 8.5 Support Resources
    6. 8.6 Trademarks
    7. 8.7 Electrostatic Discharge Caution
    8. 8.8 Glossary
  9. 9Mechanical, Packaging, and Orderable Information
    1. 9.1 Packaging Information

Package Options

Refer to the PDF data sheet for device specific package drawings

Mechanical Data (Package|Pins)
  • PZ|100
Thermal pad, mechanical data (Package|Pins)
Orderable Information

Serial Communications Interface (SCI) Module (SCI-A)

The F28044 device includes a serial communications interface (SCI) module. The SCI module supports digital communications between the CPU and other asynchronous peripherals that use the standard non-return-to-zero (NRZ) format. The SCI receiver and transmitter are double-buffered, and each has its own separate enable and interrupt bits. Both can be operated independently or simultaneously in the full-duplex mode. To ensure data integrity, the SCI checks received data for break detection, parity, overrun, and framing errors. The bit rate is programmable to over 65000 different speeds through a 16-bit baud-select register.

Features of each SCI module include:

  • Two external pins:
    • SCITXD: SCI transmit-output pin
    • SCIRXD: SCI receive-input pin
    • NOTE: Both pins can be used as GPIO if not used for SCI.

    • Baud rate programmable to 64K different rates:
  • TMS320F28044 q_lspclk16_prs357.gif
  • Data-word format
    • One start bit
    • Data-word length programmable from one to eight bits
    • Optional even/odd/no parity bit
    • One or two stop bits
  • Four error-detection flags: parity, overrun, framing, and break detection
  • Two wake-up multiprocessor modes: idle-line and address bit
  • Half- or full-duplex operation
  • Double-buffered receive and transmit functions
  • Transmitter and receiver operations can be accomplished through interrupt-driven or polled algorithms with status flags.
    • Transmitter: TXRDY flag (transmitter-buffer register is ready to receive another character) and TX EMPTY flag (transmitter-shift register is empty)
    • Receiver: RXRDY flag (receiver-buffer register is ready to receive another character), BRKDT flag (break condition occurred), and RX ERROR flag (monitoring four interrupt conditions)
  • Separate enable bits for transmitter and receiver interrupts (except BRKDT)
  • TMS320F28044 q_100mhz_prs357.gif
  • NRZ (non-return-to-zero) format
  • Ten SCI module control registers located in the control register frame beginning at address 7050h
  • NOTE

    All registers in this module are 8-bit registers that are connected to Peripheral Frame 2. When a register is accessed, the register data is in the lower byte (7–0), and the upper byte (15–8) is read as zeros. Writing to the upper byte has no effect.

Enhanced features:

  • Auto baud-detect hardware logic
  • 16-level transmit/receive FIFO

The SCI port operation is configured and controlled by the registers listed in Table 6-8.

Table 6-8 SCI-A Registers(1)

NAME ADDRESS SIZE (x16) DESCRIPTION
SCICCRA 0x7050 1 SCI-A Communications Control Register
SCICTL1A 0x7051 1 SCI-A Control Register 1
SCIHBAUDA 0x7052 1 SCI-A Baud Register, High Bits
SCILBAUDA 0x7053 1 SCI-A Baud Register, Low Bits
SCICTL2A 0x7054 1 SCI-A Control Register 2
SCIRXSTA 0x7055 1 SCI-A Receive Status Register
SCIRXEMUA 0x7056 1 SCI-A Receive Emulation Data Buffer Register
SCIRXBUFA 0x7057 1 SCI-A Receive Data Buffer Register
SCITXBUFA 0x7059 1 SCI-A Transmit Data Buffer Register
SCIFFTXA(2) 0x705A 1 SCI-A FIFO Transmit Register
SCIFFRXA(2) 0x705B 1 SCI-A FIFO Receive Register
SCIFFCTA(2) 0x705C 1 SCI-A FIFO Control Register
SCIPRIA 0x705F 1 SCI-A Priority Control Register
Registers in this table are mapped to Peripheral Frame 2 space. This space only allows 16-bit accesses. 32-bit accesses produce undefined results.
These registers are new registers for the FIFO mode.

Figure 6-8 shows the SCI module block diagram.

TMS320F28044 fbd_sci.gifFigure 6-8 Serial Communications Interface (SCI) Module Block Diagram