SLOS474E August   2005  – March 2016 TPA2005D1-Q1

PRODUCTION DATA.  

  1. Features
  2. Applications
  3. Description
  4. Revision History
  5. Device Comparison Table
  6. Pin Configuration and Functions
  7. Specifications
    1. 7.1 Absolute Maximum Ratings
    2. 7.2 ESD Ratings
    3. 7.3 Recommended Operating Conditions
    4. 7.4 Thermal Information
    5. 7.5 Electrical Characteristics
    6. 7.6 Operating Characteristics
    7. 7.7 Typical Characteristics
  8. Parameter Measurement Information
  9. Detailed Description
    1. 9.1 Overview
    2. 9.2 Functional Block Diagram
    3. 9.3 Feature Description
      1. 9.3.1 Fully Differential Amplifier
        1. 9.3.1.1 Advantages Of Fully Differential Amplifiers
      2. 9.3.2 Efficiency and Thermal Information
      3. 9.3.3 Eliminating the Output Filter With the TPA2005D1-Q1
        1. 9.3.3.1 Effect On Audio
        2. 9.3.3.2 Traditional Class-D Modulation Scheme
        3. 9.3.3.3 TPA2005D1-Q1 Modulation Scheme
        4. 9.3.3.4 Efficiency: Why You Must Use a Filter With The Traditional Class-D Modulation Scheme
        5. 9.3.3.5 Effects Of Applying a Square Wave Into a Speaker
        6. 9.3.3.6 When to Use an Output Filter
    4. 9.4 Device Functional Modes
      1. 9.4.1 Summing Input Signals With the TPA2005D1-Q1
        1. 9.4.1.1 Summing Two Differential Input Signals
        2. 9.4.1.2 Summing A Differential Input Signal And A Single-Ended Input Signal
        3. 9.4.1.3 Summing Two Single-Ended Input Signals
  10. 10Application and Implementation
    1. 10.1 Application Information
    2. 10.2 Typical Application
      1. 10.2.1 TPA2005D1-Q1 With Differential Input
        1. 10.2.1.1 Design Requirements
        2. 10.2.1.2 Detailed Design Procedure
          1. 10.2.1.2.1 Component Selection
          2. 10.2.1.2.2 Input Resistors (RI)
          3. 10.2.1.2.3 Decoupling Capacitor (CS)
        3. 10.2.1.3 Application Curve
      2. 10.2.2 TPA2005D1-Q1 With Differential Input and Input Capacitors
        1. 10.2.2.1 Detailed Design Requirements
          1. 10.2.2.1.1 Input Capacitors (CI)
      3. 10.2.3 TPA2005D1-Q1 With Single-Ended Input
  11. 11Power Supply Recommendations
    1. 11.1 Power Supply Decoupling Capacitors
  12. 12Layout
    1. 12.1 Layout Guidelines
      1. 12.1.1 Component Location
      2. 12.1.2 Trace Width
      3. 12.1.3 8-Pin QFN (DRB) Layout
    2. 12.2 Layout Example
  13. 13Device and Documentation Support
    1. 13.1 Documentation Support
      1. 13.1.1 Related Documentation
    2. 13.2 Community Resource
    3. 13.3 Trademarks
    4. 13.4 Electrostatic Discharge Caution
    5. 13.5 Glossary
  14. 14Mechanical, Packaging, and Orderable Information

Package Options

Mechanical Data (Package|Pins)
Thermal pad, mechanical data (Package|Pins)
Orderable Information

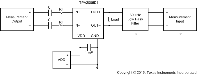
8 Parameter Measurement Information

TPA2005D1-Q1 graph_test_set_slos369.gif
A. CI was shorted for any common-mode input voltage measurement.
B. A 33-μH inductor was placed in series with the load resistor to emulate a small speaker for efficiency measurements.
C. The 30-kHz low-pass filter is required, even if the analyzer has a low-pass filter. An RC filter (100 Ω, 47 nF) is used on each output for the data sheet graphs.
Figure 30. Test Setup For Graphs