SLOS941C May   2016  – January 2018 TPA3128D2 , TPA3129D2

PRODUCTION DATA.  

  1. Features
  2. Applications
  3. Description
    1.     Device Images
      1.      Simplified Application Circuit
  4. Revision History
  5. Pin Configuration and Functions
    1.     Pin Functions
  6. Specifications
    1. 6.1 Absolute Maximum Ratings
    2. 6.2 ESD Ratings
    3. 6.3 Recommended Operating Conditions
    4. 6.4 Thermal Information
    5. 6.5 DC Electrical Characteristics
    6. 6.6 AC Electrical Characteristics
    7. 6.7 Typical Characteristics
  7. Detailed Description
    1. 7.1 Overview
    2. 7.2 Functional Block Diagram
    3. 7.3 Feature Description
      1. 7.3.1  Gain Setting and Master and Slave
      2. 7.3.2  Input Impedance
      3. 7.3.3  Startup and Shutdown Operation
      4. 7.3.4  PLIMIT Operation
      5. 7.3.5  GVDD Supply
      6. 7.3.6  BSPx AND BSNx Capacitors
      7. 7.3.7  Differential Inputs
      8. 7.3.8  Device Protection System
      9. 7.3.9  DC Detect Protection
      10. 7.3.10 Short-Circuit Protection and Automatic Recovery Feature
      11. 7.3.11 Thermal Protection
      12. 7.3.12 Device Modulation Scheme
        1. 7.3.12.1 BD-Modulation
      13. 7.3.13 Efficiency: LC Filter Required with the Traditional Class-D Modulation Scheme
      14. 7.3.14 Ferrite Bead Filter Considerations
      15. 7.3.15 When to Use an Output Filter for EMI Suppression
      16. 7.3.16 AM Avoidance EMI Reduction
    4. 7.4 Device Functional Modes
      1. 7.4.1 PBTL Mode
      2. 7.4.2 Mono Mode (Single Channel Mode)
  8. Applications and Implementation
    1. 8.1 Application Information
    2. 8.2 Typical Application
      1. 8.2.1 Design Requriements
      2. 8.2.2 Detailed Design Procedure
        1. 8.2.2.1 Select the PWM Frequency
        2. 8.2.2.2 Select the Amplifier Gain and Master/Slave Mode
        3. 8.2.2.3 Select Input Capacitance
        4. 8.2.2.4 Select Decoupling Capacitors
        5. 8.2.2.5 Select Bootstrap Capacitors
      3. 8.2.3 Application Curves
  9. Power Supply Recommendations
    1. 9.1 Power Supply Mode
  10. 10Layout
    1. 10.1 Layout Guidelines
    2. 10.2 Layout Example
  11. 11Device and Documentation Support
    1. 11.1 Documentation Support
    2. 11.2 Community Resources
    3. 11.3 Trademarks
    4. 11.4 Electrostatic Discharge Caution
    5. 11.5 Glossary
  12. 12Mechanical, Packaging, and Orderable Information

Package Options

Mechanical Data (Package|Pins)
Thermal pad, mechanical data (Package|Pins)
Orderable Information

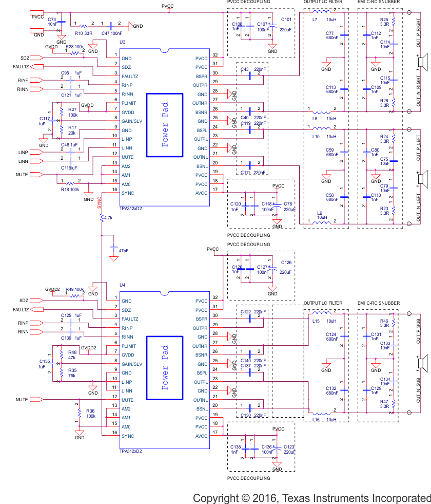
Typical Application

A 2.1 solution, U1 TPA312xD2 in Master mode 400 kHz, BTL, gain if 20 dB, power limit not implemented. U2 in Slave, PBTL mode gain of 20dB. Inputs are connected for differential inputs.

TPA3128D2 TPA3129D2 TYPICAL_APPLICATION2_los708.gifFigure 36. TPA312xD2 Schematic