SNVSA40B October   2014  – June 2024 TPS61169

PRODUCTION DATA  

  1.   1
  2. Features
  3. Applications
  4. Description
  5. Pin Configuration and Functions
  6. Specifications
    1. 5.1 Absolute Maximum Ratings
    2. 5.2 ESD Ratings
    3. 5.3 Recommended Operating Conditions
    4. 5.4 Thermal Information
    5. 5.5 Electrical Characteristics
    6. 5.6 Typical Characteristics
  7. Detailed Description
    1. 6.1 Overview
    2. 6.2 Functional Block Diagram
    3. 6.3 Feature Description
      1. 6.3.1 Soft Start-Up
      2. 6.3.2 Open LED Protection
      3. 6.3.3 Shutdown
      4. 6.3.4 Current Program
      5. 6.3.5 LED Brightness Dimming
      6. 6.3.6 Undervoltage Lockout
      7. 6.3.7 Thermal Foldback and Thermal Shutdown
    4. 6.4 Device Functional Modes
      1. 6.4.1 Operation With CTRL
  8. Application and Implementation
    1. 7.1 Application Information
    2. 7.2 Typical Application
      1. 7.2.1 Design Requirements
      2. 7.2.2 Detailed Design Procedure
        1. 7.2.2.1 Inductor Selection
        2. 7.2.2.2 Schottky Diode Selection
        3. 7.2.2.3 Output Capacitor Selection
        4. 7.2.2.4 LED Current Set Resistor
        5. 7.2.2.5 Thermal Considerations
    3. 7.3 Application Curves
    4. 7.4 Power Supply Recommendations
    5. 7.5 Layout
      1. 7.5.1 Layout Guidelines
      2. 7.5.2 Layout Example
  9. Device and Documentation Support
    1. 8.1 Device Support
    2. 8.2 Receiving Notification of Documentation Updates
    3. 8.3 Support Resources
    4. 8.4 Trademarks
    5. 8.5 Electrostatic Discharge Caution
    6. 8.6 Glossary
  10. Revision History
  11. 10Mechanical, Packaging, and Orderable Information

Package Options

Mechanical Data (Package|Pins)
Thermal pad, mechanical data (Package|Pins)
Orderable Information

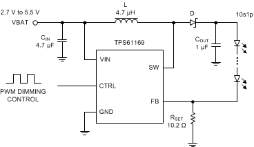
Typical Application

TPS61169 TPS61169 2.7V to 5.5V
                    Input, 10 LEDs in Series Output ConverterFigure 7-1 TPS61169 2.7V to 5.5V Input, 10 LEDs in Series Output Converter