SWCS071C August   2012  â€“ August 2017

PRODUCTION DATA.  

  1. Device Overview
    1. 1.1 Features
    2. 1.2 Applications
    3. 1.3 Description
    4. 1.4 Functional Block Diagram
  2. Revision History
  3. Default Settings
  4. Pin Configuration and Functions
    1. 4.1 Pin Functions
  5. Specifications
    1. 5.1  Absolute Maximum Ratings
    2. 5.2  ESD Ratings
    3. 5.3  Recommended Operating Conditions
    4. 5.4  Thermal Characteristics
    5. 5.5  Electrical Characteristics - DCDC1, DCDC2, and DCDC3
    6. 5.6  Electrical Characteristics - DCDC4
    7. 5.7  Electrical Characteristics - LDOs
    8. 5.8  Electrical Characteristics - Digital Inputs, Digital Outputs
    9. 5.9  Electrical Characteristics - VMON Voltage Monitor, VDDIO, Undervoltage Lockout (UVLO), and LDOAO
    10. 5.10 Electrical Characteristics - Load Switch
    11. 5.11 Electrical Characteristics - LED Drivers
    12. 5.12 Electrical Characteristics - Thermal Monitoring and Shutdown
    13. 5.13 Electrical Characteristics - 32-kHz RC Clock
    14. 5.14 SPI Interface Timing Requirements
    15. 5.15 I2C Interface Timing Requirements
    16. 5.16 Typical Characteristics
  6. Parameter Measurement Information
    1. 6.1 I2C Timing Diagrams
    2. 6.2 SPI Timing Diagram
  7. Detailed Description
    1. 7.1  Overview
    2. 7.2  Functional Block Diagram
    3. 7.3  Linear Regulators
      1. 7.3.1 Low Quiescent Current Mode (Eco-mode™)
      2. 7.3.2 Output Discharge
      3. 7.3.3 Thermal Shutdown
      4. 7.3.4 LDO Enable
      5. 7.3.5 LDO Voltage Range
      6. 7.3.6 LDO Power Good Comparator
    4. 7.4  Step-Down Converters
      1. 7.4.1 PWM/PFM Mode
      2. 7.4.2 Low Quiescent Current Mode
      3. 7.4.3 Output Voltage Monitoring
      4. 7.4.4 Output Discharge
      5. 7.4.5 Thermal Shutdown
      6. 7.4.6 Step-Down Converter ENABLE
      7. 7.4.7 Step-Down converter SOFT START
    5. 7.5  GPIOs
    6. 7.6  Power State Machine
    7. 7.7  Transition Conditions
    8. 7.8  Implementation of Internal Power-Up and Power-Down Sequencing
    9. 7.9  EN1, EN2, EN3, EN4, Resources Control
    10. 7.10 SLEEP State Control
    11. 7.11 Registers SET_OFF, KEEP_ON and DEF_VOLT Used in SLEEP State; CONFIG2 = 1
    12. 7.12 Registers SET_OFF, KEEP_ON and DEF_VOLT Used for Resources Assigned to an External Enable Pin; CONFIG2 = 1
    13. 7.13 Registers SET_OFF, KEEP_ON and DEF_VOLT for Resources Assigned to Pins PWR_REQ, CLK_REQ1 and CLK_REQ2; CONFIG2 = 0
    14. 7.14 Voltage Scaling Interface Control Using _OP and _AVS Registers with I2C or SPI Interface
    15. 7.15 Voltage Scaling Using the VCON Decoder on Pins VCON_PWM and VCON_CLK
    16. 7.16 Configuration Pins CONFIG1, CONFIG2 and DEF_SPI_I2C-GPIO
    17. 7.17 VDDIO Voltage for Push-Pull Output Stages
    18. 7.18 Digital Signal Summary
    19. 7.19 TPS659121 On/Off Operation With E450, E500
      1. 7.19.1 TPS659121 Power Up From Battery or 5-V USB Supply; CONFIG1=LOW
      2. 7.19.2 TPS659121 Power Up From 3.3-V Host Supply; CONFIG1=LOW
    20. 7.20 TPS659122 On/Off Operation for CONFIG1=HIGH
      1. 7.20.1 TPS659122 Power Up With CONFIG1=HIGH
      2. 7.20.2 TPS659121, TPS659122 Power-Off Sequence With CONFIG1=HIGH
    21. 7.21 TPS659122 On/Off Operation for CONFIG1=LOW
      1. 7.21.1 TPS659122 Power Up With CONFIG1=LOW
      2. 7.21.2 TPS659122 Power-Off Sequence With CONFIG1=LOW
    22. 7.22 Interfaces
    23. 7.23 Serial Peripheral Interface
    24. 7.24 I2C Interface
      1. 7.24.1 I2C Implementation
      2. 7.24.2 F/S-Mode Protocol
      3. 7.24.3 H/S-Mode Protocol
    25. 7.25 Thermal Monitoring and Shutdown
    26. 7.26 Load Switch
    27. 7.27 LED Driver
    28. 7.28 Memory
      1. 7.28.1 Register Format
      2. 7.28.2 Register Descriptions
        1. 7.28.2.1 DCDC Registers
          1. 7.28.2.1.1  DCDC1_CTRL (00h)
          2. 7.28.2.1.2  DCDC2_CTRL (01h)
          3. 7.28.2.1.3  DCDC3_CTRL (02h)
          4. 7.28.2.1.4  DCDC4_CTRL (03h)
          5. 7.28.2.1.5  DCDC1_OP (04h)
          6. 7.28.2.1.6  DCDC1_AVS (05h)
          7. 7.28.2.1.7  DCDC1_LIMIT (06h)
          8. 7.28.2.1.8  DCDC2_OP (07h)
          9. 7.28.2.1.9  DCDC2_AVS (08h)
          10. 7.28.2.1.10 DCDC2_LIMIT (09h)
          11. 7.28.2.1.11 DCDC3_OP (0Ah)
          12. 7.28.2.1.12 DCDC3_AVS (0Bh)
          13. 7.28.2.1.13 DCDC3_LIMIT (0Ch)
          14. 7.28.2.1.14 DCDC4_OP (0Dh)
          15. 7.28.2.1.15 DCDC4_AVS (0Eh)
          16. 7.28.2.1.16 DCDC4_LIMIT (0Fh)
          17. 7.28.2.1.17 VDCDCx Range Settings
          18. 7.28.2.1.18 DCDCx Voltage Settings
        2. 7.28.2.2 LDO Registers
          1. 7.28.2.2.1  LDO1_OP (10h)
          2. 7.28.2.2.2  LDO1_AVS (11h)
          3. 7.28.2.2.3  LDO1_LIMIT (12h)
          4. 7.28.2.2.4  LDO2_OP (13h)
          5. 7.28.2.2.5  LDO2_AVS (14h)
          6. 7.28.2.2.6  LDO2_LIMIT (15h)
          7. 7.28.2.2.7  LDO3_OP (16h)
          8. 7.28.2.2.8  LDO3_AVS (17h)
          9. 7.28.2.2.9  LDO3_LIMIT (18h)
          10. 7.28.2.2.10 LDO4_OP (19h)
          11. 7.28.2.2.11 LDO4_AVS (1Ah)
          12. 7.28.2.2.12 LDO4_LIMIT (1Bh)
          13. 7.28.2.2.13 LDO5 (1Ch)
          14. 7.28.2.2.14 LDO6 (1Dh)
          15. 7.28.2.2.15 LDO7 (1Eh)
          16. 7.28.2.2.16 LDO8 (1Fh)
          17. 7.28.2.2.17 LDO9 (20h)
          18. 7.28.2.2.18 LDO10 (21h)
        3. 7.28.2.3 LDO Voltage Settings
        4. 7.28.2.4 DEVCTRL Registers
          1. 7.28.2.4.1  THRM_REG (22h)
          2. 7.28.2.4.2  CLK32KOUT (23h)
          3. 7.28.2.4.3  DEVCTRL (24h)
          4. 7.28.2.4.4  DEVCTRL2 (25h)
          5. 7.28.2.4.5  I2C_SPI_CFG (26h)
          6. 7.28.2.4.6  KEEP_ON1 (27h)
          7. 7.28.2.4.7  KEEP_ON2 (28h)
          8. 7.28.2.4.8  SET_OFF1 (29h)
          9. 7.28.2.4.9  SET_OFF2 (2Ah)
          10. 7.28.2.4.10 DEF_VOLT (2Bh)
          11. 7.28.2.4.11 LDO Sleep Mode Behavior
          12. 7.28.2.4.12 DEF_VOLT_MAPPING (2Ch)
          13. 7.28.2.4.13 DISCHARGE1 (2Dh)
          14. 7.28.2.4.14 DISCHARGE2 (2Eh)
          15. 7.28.2.4.15 EN1_SET1 (2Fh)
          16. 7.28.2.4.16 EN1_SET2 (30h)
          17. 7.28.2.4.17 EN2_SET1 (31h)
          18. 7.28.2.4.18 EN2_SET2 (32h)
          19. 7.28.2.4.19 EN3_SET1 (33h)
          20. 7.28.2.4.20 EN3_SET2 (34h)
          21. 7.28.2.4.21 EN4_SET1 (35h)
          22. 7.28.2.4.22 EN4_SET2 (36h)
          23. 7.28.2.4.23 PGOOD (37h)
          24. 7.28.2.4.24 PGOOD2 (38h)
          25. 7.28.2.4.25 INT_STS (39h)
          26. 7.28.2.4.26 INT_MSK (3Ah)
          27. 7.28.2.4.27 INT_STS2 (3Bh)
          28. 7.28.2.4.28 INT_MSK2 (3Ch)
          29. 7.28.2.4.29 INT_STS3 (3Dh)
          30. 7.28.2.4.30 INT_MSK3 (3Eh)
          31. 7.28.2.4.31 INT_STS4 (3Fh)
          32. 7.28.2.4.32 INT_MSK4 (40h)
          33. 7.28.2.4.33 GPIO1 (41h)
          34. 7.28.2.4.34 GPIO2 (42h)
          35. 7.28.2.4.35 GPIO3 (43h)
          36. 7.28.2.4.36 GPIO4 (44h)
          37. 7.28.2.4.37 GPIO5 (45h)
          38. 7.28.2.4.38 VMON (46h)
          39. 7.28.2.4.39 LEDA_CTRL1 (47h)
          40. 7.28.2.4.40 LEDA_CTRL2 (48h)
          41. 7.28.2.4.41 LEDA_CTRL3 (49h)
          42. 7.28.2.4.42 LEDA_CTRL4 (4Ah)
          43. 7.28.2.4.43 LEDA_CTRL5 (4Bh)
          44. 7.28.2.4.44 LEDA_CTRL6 (4Ch)
          45. 7.28.2.4.45 LEDA_CTRL7 (4Dh)
          46. 7.28.2.4.46 LEDA_CTRL8 (4Eh)
          47. 7.28.2.4.47 LEDB_CTRL1 (4Fh)
          48. 7.28.2.4.48 LEDB_CTRL2 (50h)
          49. 7.28.2.4.49 LEDB_CTRL3 (51h)
          50. 7.28.2.4.50 LEDB_CTRL4 (52h)
          51. 7.28.2.4.51 LEDB_CTRL5 (53h)
          52. 7.28.2.4.52 LEDB_CTRL6 (54h)
          53. 7.28.2.4.53 LEDB_CTRL7 (55h)
          54. 7.28.2.4.54 LEDB_CTRL8 (56h)
          55. 7.28.2.4.55 LEDC_CTRL1 (57h)
          56. 7.28.2.4.56 LEDC_CTRL2 (58h)
          57. 7.28.2.4.57 LEDC_CTRL3 (59h)
          58. 7.28.2.4.58 LED_CTRL4 (5Ah)
          59. 7.28.2.4.59 LEDC_CTRL5 (5Bh)
          60. 7.28.2.4.60 LEDC_CTRL6 (5Ch)
          61. 7.28.2.4.61 LEDC_CTRL7 (5Dh)
          62. 7.28.2.4.62 LEDC_CTRL8 (5Eh)
          63. 7.28.2.4.63 LED_RAMP_UP_TIME (5Fh)
          64. 7.28.2.4.64 LED_RAMP_DOWN_TIME (60h)
          65. 7.28.2.4.65 LED_SEQ_EN (61h)
          66. 7.28.2.4.66 LEDx DC Current
          67. 7.28.2.4.67 LOADSWITCH (62h)
          68. 7.28.2.4.68 SPARE (63h)
          69. 7.28.2.4.69 VERNUM (64h)
  8. Applications, Implementation, and Layout
    1. 8.1 Application Information
    2. 8.2 Typical Application
      1. 8.2.1 DC-DC Converters
        1. 8.2.1.1 Design Requirements
        2. 8.2.1.2 Detailed Design Procedure
          1. 8.2.1.2.1 Output Filter Design (Inductor and Output Capacitor)
            1. 8.2.1.2.1.1 Inductor Selection
            2. 8.2.1.2.1.2 Output Capacitor Selection
            3. 8.2.1.2.1.3 Input Capacitor Selection / Input Voltage
            4. 8.2.1.2.1.4 Output Capacitor Table
            5. 8.2.1.2.1.5 Voltage Change on DCDC1 to DCDC4
        3. 8.2.1.3 Application Curves
        4. 8.2.1.4 Layout
          1. 8.2.1.4.1 Layout Guidelines
          2. 8.2.1.4.2 Layout Example
    3. 8.3 Power Supply Recommendations
  9. Device and Documentation Support
    1. 9.1 Device Support
      1. 9.1.1 Development Support
      2. 9.1.2 Device Nomenclature
    2. 9.2 Documentation Support
      1. 9.2.1 Related Documentation
    3. 9.3 Receiving Notification of Documentation Updates
    4. 9.4 Community Resources
    5. 9.5 Trademarks
    6. 9.6 Electrostatic Discharge Caution
    7. 9.7 Glossary
  10. 10Mechanical, Packaging, and Orderable Information

Package Options

Mechanical Data (Package|Pins)
Thermal pad, mechanical data (Package|Pins)
Orderable Information

Detailed Description

Overview

The TPS65912x device is an integrated power-management integrated circuit (PMIC), available in an 81- pin, 0.4-mm pitch, 3.6-mm × 3.6-mm DSBGA package. It is designed for applications including data cards, smart phones, wireless routers and switchers, LTE modems, industrial applications, GPS, and tablets. It provides four configurable step-down converter rails, with a power save mode for light loads. The TPS65912x device also provides ten external LDO rails - eight general purpose LDOs and two low-noise RF-LDOs. It also comes with two I2C interface channels or one SPI interface channel, 5 GPIOs, 32-kHz RC oscillator, and programmable power sequencer and control for supporting different processors and applications. The four step-down converter rails are consisting of four high frequency switch mode converters with integrated FETs. They are capable of synchronizing to an external clock input and supports switching frequency between 2.8 MHz and 3.5 MHz. The DCDC4 rail also includes a bypass switch that can be used to turn on and off high current loads. In addition, the DCDC rails support dynamic voltage scaling with a dedicated I2C interface. The eight general LDOs support 0.8 V to 3.3 V output, while the two low-noise LDOs support 1.6 V to 3.3 V. All LDOs and step-down converters can be controlled by the SPI or I2C interface. The power-up and power-down controller is configurable and programmable through OTP. The TPS65912x device includes a 32-kHz RC oscillator to sequence all resources during power up and power down. Configurable GPIOs with multiplexed feature are available on the TPS65912x device. The GPIOs can be configured and used as enable signals for external resources, which can be included into the power-up and power-down sequence. The general-purpose (GP) sigma-delta analog-to-digital converter (ADC) with two external input channels included in this device can be used as thermal or voltage and current monitors. Lastly, there is a long button-press detection that allows startup of the device with the hold of a button.

Functional Block Diagram

TPS659121 TPS659122 Blockdiagram.gif

Linear Regulators

The power management core has 10 LDOs with various output voltage/current capabilities. Each LDO output voltage can be set independently through the communication bus (see LDO Voltage Settings table in Section 7.28.2) and the transition occurs immediately if the LDO is enabled.

Low Quiescent Current Mode (Eco-mode™)

Each LDO is equipped with a low quiescent current mode that can enabled or disabled separately. When the ECO bit is 1, the LDOx Eco-mode™ control scheme is enabled.

Output Discharge

Each LDO is equipped with an output discharge bit. When the bit is set to 1, the output of the LDO will be discharged to ground with the equivalent of a 300-Ω resistor. If the LDO is enabled, the discharge bit is ignored.

Thermal Shutdown

There is a global thermal shutdown protection for all step-down converters and LDOs. The thermal sensor will generate an early warning depending on the setting of register THRM_REG. If the temperature rises above the thermal shutdown threshold, the complete device is powered down to OFF state.

LDO Enable

The LDOs enable/disable is part of the flexible power-up and power-down state machine. Each LDO can be programmed such that it is powered up automatically in one of the 15 time slots after a power-on condition occurs or is controlled by a dedicated pin. Pins EN_1, EN_2, EN_3 and EN_4 as well as pins CLK_REQ1, CLK_REQ2 and PWR_REQ (SLEEP) can be mapped to any resource (LDOs, DC-DC converter, 32-kHz clock output or GPIO) to enable or disable it.

LDO Voltage Range

The output voltage range for the standard LDOs is 0.8 V to 3.3 V. For the RF-LDOs, LDO4 and LDO5, the output voltage range is 1.6 V to 3.3 V. The most significant bit for the voltage settings SEL[5] on LDO4 and LDO5 is ignored and is internally set to 1.

LDO Power Good Comparator

The output voltage of each LDO is supervised by an internal power good comparator. Its output is setting and clearing the PGOOD bits in registers PGOOD and PGOOD2. The power good bits are not valid if the LDO is enabled but the input voltage to the LDO is below 1 V.

Step-Down Converters

The synchronous step-down converter used in the power management core includes a unique hysteric PWM controller scheme which enables switch frequencies over 3 MHz, excellent transient and AC load regulation as well as operation with tiny and cost competitive external components.

The controller topology supports forced PWM Mode as well as Power Save Mode operation. Power Save Mode operation reduces the quiescent current consumption and ensures high conversion efficiency at light loads by skipping switch pulses.

A significant advantage of this architecture compared to other hysteretic PWM controller topologies is its excellent DC and AC load regulation capability in combination with low output voltage ripple over the entire load range which makes this part well suited for audio and RF applications.

Once the output voltage falls below the threshold of the error comparator a switch pulse is initiated and the high side switch is turned on. It remains turned on until a minimum on time of TONmin expires and the output voltage trips the threshold of the error comparator or the inductor current reaches the high side switch current limit. Once the high side switch turns off, the low side switch rectifier is turned on and the inductor current ramps down until the high side switch turns on again or the inductor current reaches zero.

PWM/PFM Mode

In forced PWM Mode, the device avoids pulse skipping and allows easy filtering of the switch noise by external filter components. PWM mode is forced by setting bit DCDCx_MODE = 1. If this bit is not set, the DCDC outputs will switch to a low current PFM mode when there is light load and sufficient headroom between the DCDCx input and output rails.

Low Quiescent Current Mode

Each step-down converter may be individually controlled to enter a low quiescent current mode. This mode is entered when the ECO bit is 1. In ECO mode, the quiescent current is reduced and the output voltage is supervised by a comparator while most part of the control is disabled to save power. ECO mode should only be enabled when a converter has less than 2 mA of load current. In addition, the ECO mode should be disabled prior to a load transient step to allow the converter to respond in a timely manner to the excess current draw. Setting the step-down converter into PWM mode by DCDCx_MODE = 1 disables ECO mode independently from the setting of bit ECO.

Output Voltage Monitoring

Internal power good comparators monitors the switching regulator outputs and detect when the output voltage is below 90% of the programmed value. This information is used by the power management core to generate interrupts depending on specific I2C register settings. See the Interrupt Controller section for additional details. An individual power good comparator of the switching regulator will be blanked when the regulator is disabled or when the voltage of the regulator is transitioning from one set point to another.

Output Discharge

Each switching regulator is equipped with an output discharge enable bit. When the bit is set to 1, the output of the regulator will be discharged to ground with the equivalent of a 400-Ω resistor. If the enable bit of the regulator is set, the discharge bit is ignored.

Thermal Shutdown

There is a global thermal shutdown protection for all step-down converters and LDOs. The thermal sensor will generate an early warning depending on the setting of register THRM_REG. If the temperature rises above the thermal shutdown threshold, the complete device is powered down to OFF state.

Step-Down Converter ENABLE

The step-down converter enable/disable is part of the flexible power-up and power-down state machine. Each converter can be programmed such that it is powered up automatically in one of the 15 time slots after a power-on condition occurs or is controlled by a dedicated pin. Pins EN_1, EN_2, EN_3 and EN_4 as well as pins CLK_REQ1, CLK_REQ2 and PWR_REQ (SLEEP) can be mapped to any resource (LDOs, DC-DC converter, 32 kHz clock output or GPIO) to enable or disable it.

Step-Down converter SOFT START

The step-down converters in TPS65912x have an internal soft-start circuit that controls the ramp up of the output voltage. The output voltage ramps up from 5% to 95% of its nominal value within a time defined in Section 5. This limits the inrush current in the converter during start up and prevents possible input voltage drops when a battery or high impedance power source is used. The soft-start circuit is enabled after the start-up time tStart has expired. For DCDC4, there is an option to set two different values for the start up and ramp time. For applications that require a fast response, set DCDC4_CTRL:RAMP_TIME = 1.

During soft start, the output voltage ramp up is controlled as shown in Figure 7-1.

TPS659121 TPS659122 sopft_st_lvs950.gif Figure 7-1 Soft Start

The step-down converter enable/disable is part of the flexible power-up and power-down state machine. Each converter can be programmed such that it is powered up automatically in one of the 15 time slots after a power-on condition occurs or is controlled by a dedicated pin. Pins EN_1, EN_2, EN_3 and EN_4 as well as pins CLK_REQ1, CLK_REQ2 and PWR_REQ (SLEEP) can be mapped to any resource (LDOs, DC-DC converter, 32 kHz clock output or GPIO) to enable or disable it.

GPIOs

There are 5 GPIOs in TPS65912x. GPIO1 and GPIO2 are shared with the SPI interface, so they are not available if SPI is used. GPIO3, GPIO4 and GPIO5 are for general purpose use and are shared with the LED driver. GPIO1 and GPIO2 input and output stages are similar to GPIO3 however, they do not contain the LED current sink. If the output stage is programmed to push-pull, it pulls to the high-voltage set by VDDIO. With VDDIO being below the VDDIO undervoltage lockout, the high-side driver is disabled and the output is set to open drain.

TPS659121 TPS659122 IO.gif Figure 7-2 GPIO Block for GPIO3, GPIO4, and GPIO5

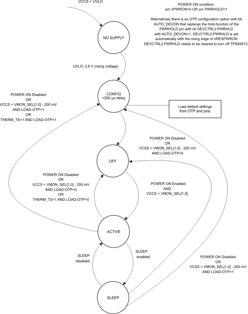
Power State Machine

The embedded power controller (EPC) manages the state of the device and controls the power up sequence.

The EPC will support the following states:

The transitions for the state machine are shown figure below

    NO SUPPLY The main battery supply voltage is not high enough to power the LDOAO (LDO always ON) regulator. A global reset is asserted in this case. Everything on the device is off.
    CONFIG This state is entered either from NO SUPPLY state automatically or from ACTIVE or SLEEP when TPS65912x is configured accordingly by Bit LOAD-OTP in [DEVCTRL:Bit6]. When CONFIG is entered, all registers are set to their default value; nRESPWRON is asserted.
    OFF LDOAO is on and internal logic is active. All power supplies are in off-state. Device can detect and execute power-up sequence. nRESPWRON is asserted.
    ACTIVE Device POWER ON enable conditions are met and regulated power supplies are ON or can be enabled with full current capability. Reset is released; interfaces are active.
    SLEEP Device SLEEP enable conditions are met and selected regulated power supplies are in low-power/OFF mode.

Transition Conditions

  • Device POWER ON enable conditions:
    • nPWRON signal low level
    • Or PWRHOLD signal high level
    • Or Pwr_hold_reg control bit set to 1 (default inactive)
    • Or interrupt flag active (default INT1 low) will generate a POWER ON enable condition during a fixed delay (During this delay it is expected processor to main acknowledge power by writing in Pwr_Hold reg or setting Power Hold pin to 1). Interrupt sources Generate wake up only if they are not Mask (OTP/Register dependant)
  • Device POWER ON disable conditions:
    • nPWRON signal low level during more than the Long Press delay: PWON_LP_DELAY (can be disable though register programming). The interrupt corresponding to this condition is the PWRON_LP_IT in INT_STS_REG register.
    • Or Die temperature has reached the thermal shutdown threshold (THERM_TS=1)
    • Or DEV_OFF_RST control bit set to 1
  • Device SLEEP enable condition:
    • SLEEP signal low level (Default, or high level depending of the programmed polarity)
    • AND DEV_SLP control bit set to 1
    • AND interrupt flag inactive (default INT1 high): no none masked interrupt pending
  • Device has three different reset scenarios:
    • Full reset: all digital of device is reset
      • Caused by POR (Power On Reset) when VCCS < UVLO
    • General reset:
      • Caused by turn-off event with LOAD-OTP=1
      • Turn-off event by PWON_LP_OFF_RST bit set to 1
      • Optionally for TPS65912x1 by pin PWRON pulled low for longer than 100 ms
TPS659121 TPS659122 Statemachine_pg1.gif Figure 7-3 Embedded Power Control State Machine
TPS659121 TPS659122 Startup_wcs054.gif Figure 7-4 STARTUP Flow for CONFIG2=1

Figure 7-4 is valid for CONFIG2=1. With CONFIG2=1, pins EN1, EN2, EN3 and EN4 are used as enable pins to enable one or several resources. Registers EN1_SET1 and EN1_SET2 define which converters or LDOs are controlled by pin EN1. Pins EN2, EN3, and EN4 are handled similarly.

TPS659121 TPS659122 Startup2_wcs054.gif Figure 7-5 STARTUP Flow for CONFIG2=0

Figure 7-5 is valid for CONFIG2=0. With CONFIG2=0, pins EN1, EN2, EN3 and EN4 are re-mapped to be DCDCx_SEL pins, defining which register is used to set the output voltage on a specific DC-DC converter. For example, DCDC1_SEL=0 sets the output voltage of DCDC1 to what is defined by register DCDC1_OP while DCDC1_SEL=1 sets the voltage defined by DCDC1_AVS. The DCDC2 voltage is defined by DCDC2_SEL and so forth.

LDO1 to LDO4 can be mapped to DCDCx_SEL pins. Register DEF_VOLT_MAPPING defines what LDO is controlled by what DCDCx_SEL pin.

In addition to this, CONFIG2=0 also re-maps pins SCL_AVS, SDA_AVS and SLEEP to be CLK_REQ1, CLK_REQ2 and PWR_REQ pins. The functionality is actually similar to the ENx pins.

Register EN1_SET1 and EN1_SET2 define what resource is controlled by PWR_REQ, EN2_SETx define the resource controlled by CLK_REQ1 and EN3_SETx defines the resources for CLK_REQ2.

TPS659121 TPS659122 sleep_wcs054.gif Figure 7-6 SLEEP Flow
TPS659121 TPS659122 turn_off.gif Figure 7-7 SHUTDOWN Flow for CONFIG2=1
TPS659121 TPS659122 turn_off2.gif Figure 7-8 SHUTDOWN Flow for CONFIG2=0

Implementation of Internal Power-Up and Power-Down Sequencing

The TPS65912x allows to internally enable resources during power up (going to ON state) and power down (going to OFF state) and for entering and exit of SLEEP mode. The internal power sequencing is defined in OTP memory programmed at TI. The sequencing allows to enable resources in 15 time slots during power-up and power-down. A resource can be associated to any of these 15 time slots that will be processed in the opposite direction during power down. There are 4 settings programmable for the delay, effective for all 15 time slots:

  • TSLOT_LENGTH[1,0] = 00: 30 µs
  • TSLOT_LENGTH[1,0] = 01: 200 µs
  • TSLOT_LENGTH[1,0] = 10: 500 µs
  • TSLOT_LENGTH[1,0] = 11: 2 ms

Resources may include:

  • Step-down converters
  • LDOs
  • 32-kHz clock outputs
  • nRESPWRON output

Resources that are not part of the automatic sequencing may be configured such that they are enabled by external pins or by their enable Bit in the register set. Resources that are enabled automatically should not be assigned to an external enable pin. A "break point" can be defined that stops power-up sequencing and continues upon the status of the voltage monitor. This allows to hold power-up until the voltage of the voltage monitors exceeds a certain limit.

As shown in Figure 7-9, resources can be mapped to any of the time slots with none, one or multiple resources for any time slot.

NOTE

Figure 7-9 is an example of the programmability of the sequencing and does not match the settings for TPS659120 or TPS659121 as these are shown in the sequencing diagrams already.

For SLEEP entry and SLEEP exit, only three time slots are used with a 120-µs delay between time slots.

TPS659121 TPS659122 sequencing.gif Figure 7-9 Internal Power-Up Example

EN1, EN2, EN3, EN4, Resources Control

ENx control signal can turn ON/OFF Resources based on register setting. It is possible to assigned several resources to one ENx control signal. It is possible to assigned resource to several ENx (active control will be dominant). ENx configuration is done by OTP; however, it is possible to change this setting after power up inside ENx_SETx registers. ENx is effective only in Active or SLEEP mode. See for further details at Section 7.11 on how the pin status on ENx is interpreted.

TPS659121 TPS659122 ENx_Architecture.gif Figure 7-10 ENx Architecture

SLEEP State Control

The sleep control input on pin SLEEP is used to move the IC into Sleep state where resource behavior (DC-DC, LDOs, 32-kHz clock output, and thermal monitor) are defined in registers called SET_OFF, KEEP_ON and DEF_VOLT.

Registers SET_OFF, KEEP_ON and DEF_VOLT Used in SLEEP State; CONFIG2 = 1

Registers SET_OFF; KEEP_ON and DEF_VOLT are used to define the behavior of a resource in SLEEP state. SLEEP state is entered based on the signal at pin SLEEP if enabled by bit DEVCTRL2:SLEEP_ENABLE. The polarity of an active sleep signal can be changed using bit DEVCTRL2:SLEEP_POL.

DCDC1 to DCDC4 and LDO1 to LDO4 allow to change the output voltage depending on ACTIVE state vs SLEEP state. See the following for programming of SET_OFF, KEEP_ON and DEF_VOLT:

  • Keep resource enabled in SLEEP state: SET_OFF=x , KEEP_ON=1
  • Turn resource off in SLEEP state: SET_OFF=1 , KEEP_ON=0
  • Set resource to ECO mode in SLEEP state: SET_OFF=0, KEEP_ON=0
  • Change the output voltage of a resource when in SLEEP state:
    • DEF_VOLT=0: voltage defined by _OP register
    • DEF_VOLT=1: voltage defined by _AVS register

Registers SET_OFF, KEEP_ON and DEF_VOLT Used for Resources Assigned to an External Enable Pin; CONFIG2 = 1

As described in Section 7.8, a resource can be assigned to an enable pin. In this case SLEEP state has no effect on such a resource but its behavior is defined by the state of the enable pin. Registers SET_OFF, KEEP_ON and DEF_VOLT are re-mapped and used to define how a resource is acting when the enable pin is set low or is set high. The definition for an high signal on ENx is similar to an ACTIVE state while a low signal on ENx equals the behavior in SLEEP state. See the following for a detailed description:

  • Enable resource when ENx pin is set high: SET_OFF=x , KEEP_ON=x
  • Disable resource when ENx pin is set low: SET_OFF=1 , KEEP_ON=0
  • Set resource to ECO when ENx pin is set low: SET_OFF=0, KEEP_ON=0
  • Change the output voltage of a resource when pin ENx is set low:
    • DEF_VOLT=0: voltage defined by _OP register
    • DEF_VOLT=1: voltage defined by _AVS register

Registers SET_OFF, KEEP_ON and DEF_VOLT for Resources Assigned to Pins PWR_REQ, CLK_REQ1 and CLK_REQ2; CONFIG2 = 0

With the CONFIG2 pin tied to GND, pins ENx are used as voltage select pins DCDCx_SEL for the DC-DC converters and for LDOs assigned to these pins by register DEF_VOLT_MAPPING. There pins are only used to switch the output voltage between two values as defined in registers _OP and _AVS.

  • DCDCx_SEL=0: _OP registers are used to define the output voltage
  • DCDCx_SEL=1: _AVS registers are used to define the output voltage

The basic function of enabling or disabling resources is re-mapped to pins PWR_REQ, CLK_REQ1 and CLK_REQ2. The pin function is managed by registers ENx_SETx in the following list. Register EN4_SETx is not used and should be set 0x00.

  • PWR_REQ: EN1_SETx
  • CLK_REQ1: EN2_SETx
  • CLK_REQ2: EN3_SETx

Voltage Scaling Interface Control Using _OP and _AVS Registers with I2C or SPI Interface

A dedicated I2C_AVS interface is available for voltage scaling functionality. It works in three different modes.

  • I2C voltage scaling interface where voltage target can be setup in DCDCx_OP registers.
  • AVSx pin called DCDCx_SEL can be used as roof or floor configuration where the DC-DC voltage switches between the value defined in the DCDCx_OP register and the DCDCx_AVS register.

The slew rate of VDDX voltage supply reaching a new programmed value is programmable though the VDDx_REG register.

Both I2C interfaces are compliant with HS-I2C specification (100 kbits/s, 400 kbits/s, or 3.4 Mbits/s)

CONFIG1=0: OTP option A is selected

CONFIG1=1: OTP option B is selected

TPS659121 TPS659122 DCDC_Voltage_scaling_architecture.gif Figure 7-11 DC-DC Voltage Scaling Architecture

Voltage Scaling Using the VCON Decoder on Pins VCON_PWM and VCON_CLK

Output voltage control for DCDC1 defaults to internal registers DCDC1_OP and DCDC1_AVS or DCDC_SEL pins for CONFIG2=0. With DCDC1_CTRL:VCON_ENABLE = 1, voltage scaling is set to VCON.

When enabled, VCON decodes the VCON_PWM from VCON_CLK. It validates the generated output voltage does not exceed 1.1 V when 25-mV step size is selected. For PWM ratios 0/32 to 7/32, the output voltage will clip to 1.1 V. Four ranges can be selected by setting the VCON_RANGE[1:0] bits in register DCDC1_CTRL. The range bits towards the converters will be adjusted according to the VCON_RANGE bits.

The VCON_CLK and VCON_PWM signal need to be active and one complete frame received by TPS65912x before it is enabled with DCDC1_CTRL:VCON_ENABLE. Once DCDC1_CTRL:VCON_ENABLE is set to 0, the voltage setting is reverted back to register DCDC1_AVS or DCDC1_OP depending on the DCDC1_SEL pin. The range bits are fed through as set in the DCDC1_LIMIT register. For VCON mode, no DVS, MAX voltage comparison nor RANGE information is checked within the VCON DECODER block (but in the digital core as described in the data sheet).

For TPS659121(A) only: VCON is automatically disabled by internally clearing DCDC1_CTRL:VCON_ENABLE once the PWR_REQ pin goes LOW. It not automatically turn on but will have to be enabled in software again after PWR_REQ was set HIGH.

The function calculates the desired converter voltage based on the in incoming PWM information. The max CLK frequency is 30 MHz. The period of the PWM signal is 1/32 of VCON_CLK. The decoding follows Equation 1.

Equation 1. VOUT (mV) = VRANGE (mV) – D (int) × (25 mV or 12.5 mV)

where

  • VOUT is the resulting converter voltage in mV (6-bit bus)
  • VRANGE is the selected voltage RANGE from VCON_RANGE[1:0] bits
  • D is the time VCON_PWM is high within 32 clock cycles of VCON_CLK
TPS659121 TPS659122 VCON.gif Figure 7-12 VCON Voltage Scaling Architecture

Configuration Pins CONFIG1, CONFIG2 and DEF_SPI_I2C-GPIO

The TPS65912x contains two banks of OTP memory that define the default settings programmed. CONFIG1 selects between these two banks of memory. The logic level at pin CONFIG1 in state CONFIG determines which of the OTP banks is used and its content is copied to the user registers to set all OTP configurable options like default voltages and power-up timing.

CONFIG2 is used to remap functions to pins. For CONFIG2=1, pins EN1 to EN4 as well as SCL_AVS, SDA_AVS and SLEEP are active. With CONFIG2=0, these pins are used as DCDCx_SEL and CLK_REQ1, CLK_REQ2 and PWR_REQ pins.

CONFIG2=1; DEFAULT PIN USAGE DEFAULT FUNCTION CONFIG2=0; ALTERNATE PIN USAGE ALTERNATE FUNCTION
EN1 enable pin for a set of DC-DC converters and LDOs
defined by register EN1_SET1 and EN1_SET2
for resources that are mapped to a pin, SET_OFFx, KEEP_ONx and DEF_VOLT define behavior for the case when EN1=0
DCDC1_SEL DCDC1_SEL=1: output voltage is defined by DCDC1_AVS register
DCDC1_SEL=0: output voltage is defined by DCDC1_OP register
EN2 enable pin for a set of DC-DC converters and LDOs
defined by register EN2_SET1 and EN2_SET2
for resources that are mapped to a pin, SET_OFFx, KEEP_ONx and DEF_VOLT define behavior for the case when EN2=0
DCDC2_SEL DCDC2_SEL=1: output voltage is defined by DCDC2_AVS register
DCDC2_SEL=0: output voltage is defined by DCDC2_OP register
EN3 enable pin for a set of DC-DC converters and LDOs
defined by register EN3_SET1 and EN3_SET2
for resources that are mapped to a pin, SET_OFFx, KEEP_ONx and DEF_VOLT define behavior for the case when EN3=0
DCDC3_SEL DCDC3_SEL=1: output voltage is defined by DCDC3_AVS register
DCDC3_SEL=0: output voltage is defined by DCDC3_OP register
EN4 enable pin for a set of DC-DC converters and LDOs
defined by register EN4_SET1 and EN4_SET2
for resources that are mapped to a pin, SET_OFFx, KEEP_ONx and DEF_VOLT define behavior for the case when EN4=0
DCDC4_SEL DCDC4_SEL=1: output voltage is defined by DCDC4_AVS register
DCDC4_SEL=0: output voltage is defined by DCDC4_OP register
SLEEP SLEEP pin inactive (polarity is defined with Bit SLEEP_POL): TPS65912x is not in SLEEP state
SLEEP pin active: TPS65912x is in SLEEP state; registers SET_OFFx, KEEP_ONx and DEF_VOLT define behavior with SLEEP active
PWR_REQ enable pin for a set of DC-DC converters and LDOs
defined by register EN1_SET1 and EN1_SET2
SCL_AVS clock input of the voltage scaling (AVS) I2C interface CLK_REQ1 enable pin for a set of DC-DC converters and LDOs
defined by register EN2_SET1 and EN2_SET2
SDA_AVS data input/output of the voltage scaling (AVS) I2C interface CLK_REQ2 enable pin for a set of DC-DC converters and LDOs
defined by register EN3_SET1 and EN3_SET2

DEF_SPI_I2C-GPIO defines whether the SPI interface or the I2C interface is used as the standard communication interface. DEF_SPI_I2C-GPIO =0 defines SPI as the standard interface associated to pins SCL_SCK, SDA_MOSI, GPIO1_MISO and GPIO2_CE. CONFIG1, CONFIG2 and DEF_SPI_I2C-GPIO should be tied to GND for a low level and to LDOAO for a logic high level.

Pins CONFIG1, CONFIG2 and DEF_SPI_I2C-GPIO should not be switched in operation but hardwired to a logic low level (GND) or a logic high level by connecting them to the LDOAO voltage.

VDDIO Voltage for Push-Pull Output Stages

There is a number of outputs that can either be configured as a push-pull output or are push-pull outputs only. Any pin with a push-pull output stage will generate its output high level by the voltage applied to pin VDDIO. The input voltage range on VDDIO is 1.6 V to 3.3 V with an undervoltage lockout below 1.6 V. With a VDDIO voltage below the undervoltage lockout threshold, the high side driver of the push-pull output stages are disabled and the output default back to open drain. Pins affected are listed below:

  • nRESPWRON push-pull or open drain defined by DEVCTRL:Bit3
  • INT1 push-pull or open drain defined by DEVCTRL2:Bit6
  • VSUP_OUT same pin with nRESPWRON, definition by DEVCTRL:Bit3
  • GPIO1, GPIO2: push-pull only
  • GPIO3, GPIO4, GPIO5: push-pull or open drain managed by GPIOx registers
  • 32-kHz CLKOUT: alternative function to OMAP_WDI (input); switched to output by CONFIG2=0, switched to input with CONFIG2=1; push-pull only if output with CONFIG2=0: CPCAP_WDI is set to 0 with CONFIG2=1: CPCAP_WDI is the output of the AND gate

Digital Signal Summary

  • SLEEP:
    • When all SLEEP condition are met (no pending interrupt, Sleep Ball low, Sleep register set to 1), The IC is transitioning to SLEEP which impact LDO/DC-DC behavior based on settings defined in registers SET_OFF, KEEP_ON and DEF_VOLT. An interrupt or a SLEEP pin level change will cause a transition back to ACTIVE state. This input signal is level sensitive and no debouncing is applied. SLEEP is configurable and is disabled by default, so at power up its status will be ignored. In a user register it can be enabled and its active level changed between active HIGH or active LOW using bits SLEEP_POL and SLEEP_ENABLE in register DEVCTRL2.
  • PWRHOLD:
    • PWRHOLD pin can be used as ON/OFF signal input (when nPWRON and Interrupt not used). It can also be used as acknowledge (Maintain Power) of power-up sequence trigger by interrupt or press of nPWRON. This input signal is level sensitive and no debouncing is applied. Rising and/or falling edge of PWRHOLD is highlighted through an associated interrupt if interrupt is unmasked.
  • NRESPWRON/VSUP_OUT:
    • NRESPWRON signal is used as the reset to the processor and is in VDDIO domain. It is held low until the ACTIVE state is reached. See Section 7.19, Section 7.20 to get detailed timing.
    • VSUP_OUT is the output of the voltage monitor that can alternatively be used as a reset to a processor or included in the power-up sequencing such that it hold power up until its output is HIGH or the device power down when LOW.
  • 32KCLKOUT:
    • This signal is the output of the 32K RC oscillator, which can be enabled or not during the power-on sequence. It can be enabled and disabled by register bit, during ACTIVE state of the device.
  • nPWRON:
    • The nPWRON input is connected to an external button. A debounced falling edge on this signal causes a OFF to ACTIVE state transition of the device. If the device is in ACTIVE/SLEEP mode then a low level on this signal generates an interrupt. If the nPWRON signal is low for more than the PWON_TO_OFF_DELAY delay and the corresponding interrupt is not acknowledged by the external processor in TBDs then the device will go to OFF state.
  • INT1:
    • INT1 signal (active low) warns the host processor of any event that occurred on the TPS65912x device. The host processor can then poll the interrupt from the interrupt status register via I2C to identify the interrupt source. A low level indicates an active interrupt, highlighted in the INT_STSx registers. Interrupt flag active will generate a POWER ON enable condition pulse of length TDOINT1 only when the device is in OFF state (when NRESPWRON signal is low). The POWER ON enable condition pulse will occur only if the interrupt status bit is initially low (no previous interrupt pending in the status register). Interrupt status register must be cleared first to allow device POWER OFF during the TDOINT1 pulse duration. Any of the interrupt sources can be masked programming INT_MSKx registers. The default setting is masking all interrupts. When an interrupt is masked, its corresponding interrupt status bit is still updated, but the INT1 flag is not activated. Interrupt source masking can be used to mask a device switch-on event. The INT output can be programmed as push-pull or open drain output stage with either active LOW or active HIGH output defined by two OTP settings.
  • GPIO1, GPIO2, GPIO3, GPIO4, GPIO5:
    • GPIO functionality are muxed with LED and SPI interface. It can be used for event detection or control of external resources during power up.
  • VCCS_VIN_MON:
    • This is the input for the internal undervoltage lockout monitor. The block provides a selectable low battery warning as well as a undervoltage shutdown.
  • VCON_CLK; VCON_PWM:
    • Clock and data input for voltage scaling of DCDC1. The feature is enabled by TBD Bit. When enabled, voltage scaling through DCDC1_OP and DCDC1_AVS registers is blocked.
  • CLK, MOSI, MISO,CE:
    • Clock chip enable and master in slave out (MISO) and master out slave in MOSI pins for the SPI interface. The pins are shared with the standard I2C interface SCL and SDA and GPIO1 and GPIO2
  • DEF_SPI_I2C-GPIO:
    • Defines whether multifunction pins are used for the SPI interface or for the I2C interface and GPIOs. For DEF_SPI_I2C-GPIO = 0, the function is assigned to the SPI interface on pins CLK, MOSI, MISO, CE. For DEF_SPI_I2C-GPIO = 1, the function is assigned to the I2C interface and GPIOs on pins SCL, SDA, GPIO1 and GPIO2.
  • SCL_AVS, SDA_AVS:
    • Power I2C interface, typically used for DVS on the step-down converters. There is a Bit on each step-down converter to switch the voltage scaling registers from the standard I2C interface or SPI interface to the power-I2C interface. When switched to power-I2C, the register is blocked for access through the standard interface.

TPS659121 On/Off Operation With E450, E500

TPS659121 Power Up From Battery or 5-V USB Supply; CONFIG1=LOW

PWRHOLD is tied to the supply voltage so TPS65912x starts its power-up sequencing once the input voltage is above the UVLO threshold. After DCDC2, DCDC3 and LDO10 are powered, further power up is pending the status of the voltage monitor based on the VIN_MON voltage. Once the voltage is above the threshold, VSUP_OUT goes high and power-up sequencing continues. DCDC1 and LDO1 are controlled by the status of their enable pin PWR_REQ. CLK_REQ1 and CLK_REQ2 are logically OR´d to enable LDO4 and LDO5.

TPS659121 TPS659122 Icera_5V_USB_powerup.gif Figure 7-13 TPS659121 Battery or 5 V-USB Power-Up With CONFIG1=LOW

TPS659121 Power Up From 3.3-V Host Supply; CONFIG1=LOW

PWRHOLD and VIN_MON are directly tied to the supply input of 3.3 V. TPS65912x will power up DCDC2 and LDO10 first and wait for VSUP_OUT going high to continue with LDO2, LDO3, LDO8, and LDO9. PWR_REQ and CLK_REQ pins are used to directly control DCDC1 and LDO1 or LDO4 and LDO5, respectively similar to the 5-V USB power up.

TPS659121 TPS659122 Icera_3V3_powerup.gif Figure 7-14 TPS659121 3.3-V Host Power Up With CONFIG1=LOW

TPS659122 On/Off Operation for CONFIG1=HIGH

TPS659122 with CONFIG1=HIGH addresses a chip set with a start-up sequencing as defined in the following. See the default voltage table given under , Figure 7-15, Figure 7-16, and Figure 7-17.

TPS659122 Power Up With CONFIG1=HIGH

PWRHOLD is tied to the supply voltage, so TPS659122 starts its power-up sequencing once the input voltage is above the UVLO threshold. After the DC-DC converters and LDOs have started, the nRESPWRON signal is released and TPS659122 is ready to respond to commands over its digital interfaces. Pin CLK_REQ1 is used to enable / disable LDO1 while CLK_REQ2 controls the enable function for LDO3. DCDC4 is enabled during the automatic power-up sequence along with DCDC2. After nRESPWRON is released high, enable control for DCDC4 is given to pin SLEEP, so pulling the SLEEP pin low will disable DCDC4 after the power-up cycle is completed and nRespwron has been released.

TPS659121 TPS659122 TPS659121_ALT_HIGH_powerup.gif Figure 7-15 TPS659122 Power Up With CONFIG1=HIGH

TPS659121, TPS659122 Power-Off Sequence With CONFIG1=HIGH

Once the voltage at the input to the voltage monitor on pin VI_MON drops below the threshold, an interrupt at pin INT1 is generated by pulling INT1=LOW. After a programmable delay of VMON_DELAY[1,0] of up to 250 µs, VSUP_OUT goes LOW which triggers the shutdown cycle after another 2-ms delay. During shutdown, all converters and LDOs are disabled at the same time.

TPS659121 TPS659122 Icera_powerdown.gif Figure 7-16 TPS659121, TPS659122 Power Cut With CONFIG1=HIGH

TPS659122 On/Off Operation for CONFIG1=LOW

TPS659122 with CONFIG1=LOW addresses a different chipset and, therefore, has default voltage settings and start-up sequencing defined differently compared to CONFIG1=HIGH. See the default voltage table given under and Figure 7-17.

TPS659122 Power Up With CONFIG1=LOW

PWRHOLD is tied to the supply voltage, so TPS659122 starts its power-up sequencing once the input voltage is above the UVLO threshold. After the DC-DC converters and LDOs have started, the nRESPWRON signal is released and TPS659122 is ready to respond to commands over its digital interfaces.

TPS659121 TPS659122 TPS659122_LOW_powerupOMAP44xx_b.gif Figure 7-17 TPS659122 Power Up With CONFIG1=LOW

TPS659122 Power-Off Sequence With CONFIG1=LOW

When PWRHOLD goes LOW, all resources will power down at the same time.

Interfaces

There are three interfaces in the TPS65912x device. A high-speed I2C interface that has access to all register, a SPI interface that can optionally be used to access all registers and a high-speed power I2C interface that can be used to dynamically change the output voltage of the DC-DC converters. The power I2C interface only has access to the voltage scaling registers of the DC-DC converters. If it is activated by a selection bit, the registers it is using are blocked for the general-purpose I2C or SPI interface. All interfaces are active in ACTIVE state only; in all other states, the interfaces are held in a reset and cannot be used to access TPS65912x.

Serial Peripheral Interface

The serial peripheral interface (SPI ) uses 4 signals: A chip enable SPI_CE, the clock from the bus master SPI_CLK, an input port SPI_MOSI (Master In Slave Out), and an output port SPI_MISO (Master Out Slave In). The read/write Bit is followed by a 8-bit register address followed by 7 bits of unused bits followed by the data bits. The MISO output is set to high impedance when TPS65912x is not addressed by setting CE = LOW; thus allowing multiple slaves on the SPI bus.

TPS659121 TPS659122 Single_ReadWrite.gif Figure 7-18 SPI READ and WRITE Protocol
TPS659121 TPS659122 Burst_ReadWrite.gif Figure 7-19 SPI BURST READ and BURST WRITE Protocol

I2C Interface

I2C is a 2-wire serial interface developed by NXP® (formerly Philips Semiconductor) (see I2C-Bus Specification and user manual). The bus consists of a data line (SDA) and a clock line (SCL) with pullup structures. When the bus is idle, both SDA and SCL lines are pulled high. All the I2C compatible devices connect to the I2C bus through open-drain I/O pins, SDA and SCL. A master device, usually a microcontroller or a digital signal processor, controls the bus. The master is responsible for generating the SCL signal and device addresses. The master also generates specific conditions that indicate the START and STOP of data transfer. A slave device receives and/or transmits data on the bus under control of the master device.

The TPS65912x works as a slave and supports the following data transfer modes, as defined in the I2C-Bus Specification: standard mode (100 kbps), fast mode (400 kbps), and high-speed mode (up to 3.4 Mbps in write mode). The interface adds flexibility to the power supply solution, enabling most functions to be programmed to new values depending on the instantaneous application requirements. Register contents are loaded when voltage is applied to TPS65912x higher than the undervoltage lockout level (UVLO) of 2.4 V. Once the device is in ACTIVE state and is turned off, Bit LOAD-OTP [DEVCONTROL:Bit6] forces a reload of the registers when LOAD-OTP = 1 (default). With LOAD-OTP = 0, register content is not changed unless the supply voltage drops below the UVLO threshold. The I2C interface is running from an internal oscillator that is automatically enabled when there is an access to the interface.

The data transfer protocol for standard and fast modes is exactly the same, therefore, they are referred to as F/S-mode in this document. The protocol for high-speed mode is different from the F/S mode, and it is referred to as HS mode. The TPS65912x supports 7-bit addressing; 10-bit addressing and general call address are not supported.

I2C Implementation

There are two I2C interfaces on TPS65912x. One for general purpose use referred to as general purpose or standard I2C interface and one that is exclusively used for voltage scaling on the DC-DC converters referred to as AVS- or power-I2C interface.

The TPS65912x has a 7-bit address with the LSB factory programmable.

The device address for the STANDARD-I2C interface is set to 0101101.

The device address for the AVS-I2C interface is set to 0010011.

Other default addresses are available upon request. Contact TI about different settings.

F/S-Mode Protocol

The master initiates data transfer by generating a start condition. The start condition is when a high-to-low transition occurs on the SDA line while SCL is high, see Figure 7-20. All I2C-compatible devices should recognize a start condition.

The master then generates the SCL pulses, and transmits the 7-bit address and the read/write direction bit R/W on the SDA line. During all transmissions, the master ensures that data is valid. A valid data condition requires the SDA line to be stable during the entire high period of the clock pulse, see
Figure 7-21. All devices recognize the address sent by the master and compare it to their internal fixed addresses. Only the slave device with a matching address generates an acknowledge, see Figure 7-22, by pulling the SDA line low during the entire high period of the ninth SCL cycle. Upon detecting this acknowledge, the master knows that the communication link with a slave has been established.

The master generates further SCL cycles to either transmit data to the slave (R/W bit = 0) or receive data from the slave (R/W bit = 1). In either case, the receiver must acknowledge the data sent by the transmitter. An acknowledge signal can either be generated by the master or by the slave, depending on which one is the receiver. Valid 9-bit data sequences consisting of 8-bit data and 1-bit acknowledge can continue as long as necessary.

To signal the end of the data transfer, the master generates a stop condition by pulling the SDA line from low to high while the SCL line is high, see Figure 7-20. This releases the bus and stops the communication link with the addressed slave. All I2C-compatible devices must recognize the stop condition. Upon the receipt of a stop condition, all devices know that the bus is released, and they wait for a start condition followed by a matching address

Attempting to read data from register addresses not listed in this section results in a readout of FFh.

H/S-Mode Protocol

When the bus is idle, both SDA and SCL lines are pulled high by the pullup devices.

The master generates a start condition followed by a valid serial byte containing HS master code 00001XXX. This transmission is made in F/S mode at no more than 400 Kbps. No device is allowed to acknowledge the HS master code, but all devices must recognize it and switch their internal setting to support 3.4-Mbps operation.

The master then generates a repeated start condition (a repeated start condition has the same timing as the start condition). After this repeated start condition, the protocol is the same as F/S mode, except that transmission speeds up to 3.4 Mbps are allowed. A stop condition ends the HS mode and switches all the internal settings of the slave devices to support the F/S mode. Instead of using a stop condition, repeated start conditions are used to secure the bus in HS mode.

Attempting to read data from register addresses not listed in this section results in a readout of FFh.

TPS659121 TPS659122 I2C_start_stop.gif Figure 7-20 START and STOP Conditions
TPS659121 TPS659122 I2C_bittransfer.gif Figure 7-21 Bit Transfer on the Serial Interface
TPS659121 TPS659122 I2C_acknowledge.gif Figure 7-22 Acknowledge on the I2C Bus
TPS659121 TPS659122 I2C_busprotocol.gif Figure 7-23 Bus Protocol
TPS659121 TPS659122 I2C_if_write.gif Figure 7-24 I2C Interface WRITE to TPS65912x; F/S mode
TPS659121 TPS659122 I2C_if_read.gif Figure 7-25 I2C Interface READ from TPS65912x; F/S mode

Thermal Monitoring and Shutdown

Two thermal-protection modules monitor the junction temperature of the device versus two thresholds:

  • Hot-Die temperature threshold
  • Thermal Shutdown temperature thresholds

When the Hot-Die temperature threshold is reached, an interrupt is sent to SW to close the non-critical running tasks.

The output of both thermal protection modules is logically OR’d. When the Thermal Shutdown temperature threshold is reached the TPS65912x device is set under reset and a transition to OFF state is initiated. Then the POWER ON enable conditions of the device will not be taken into consideration until the die temperature has decreased below the Hot-Die threshold. An hysteresis is applied to the Hot-Die and shutdown threshold, when detecting a falling edge of temperature, and both detection are debounced in order to avoid any parasitic detection. The TPS65912x device allows to program four hot-die temperature thresholds in order to increase the flexibility of the system.

By default, the thermal protection is enabled in ACTIVE state, but It can be disabled through programming the THERM_REG register. The thermal protection is automatically enabled during an OFF to ACTIVE state transition and will be kept enabled in OFF state after a switch-off sequence caused by a thermal shutdown event. Transition to OFF-state sequence caused by a thermal shutdown event will be highlighted in the INT_STS_REG status register. Recovery from this OFF state is initiated (switch-on sequence) when the die temperature falls below the Hot-Die temperature threshold.

Hot-Die and thermal shutdown temperature threshold detections state can be monitored or masked by reading or programming the THERM_REG register. Hot-Die interrupt can be masked by programming the INT_MSK_REG register.

Load Switch

The load switch on TPS65912x can be used as the following:

  • Bypass switch for DCDC4
  • Current limited switch if TPS65912x is used in USB powered applications
  • A switch to turn on and off high current loads like SD cards
TPS659121 TPS659122 LS_USBinputcurrentlimit.gif Figure 7-26 Load Switch Connected as USB Input Current Limited Switch
TPS659121 TPS659122 LS_BYPASS_switch.gif Figure 7-27 Load Switch Connected as BYPASS Switch for DCDC4

There is a register called LOADSWITCH associated to the load switch function allowing it to be used as a bypass switch on DCDC4 or as a current limited switch. There are 4 programmable current limits between 90 mA (typically) and 2.5 A with the default current defined by an OTP setting. The enable bits are mapped to external pins called EN_LS0 and EN_LS1. The status of the pins will be copied to the register in state CONFIG, so the usage of the load switch can be externally predefined. In ACTIVE state (or SLEEP), the functionality of the load switch is controlled by the ENABLE0 and ENABLE1 bits only to turn the load switch ON, turn it off or assign it to a comparator as a bypass switch for DCDC4. When the enable function is set to the comparator, it is auto-enabled based on the voltage differential Vin to Vout on the step-down converter, DCDC4.

In case the load switch is used as a bypass switch for DCDC4, there are two additional features. The following features are enabled with LOADSWITCH:ENBALE[1,0] = 10 or 11:

  • Forced PWM mode of DCDC4 is blocked if the bypass switch is closed
  • The bypass switch is opened automatically when there is a overvoltage condition; LOADSWITCH:ENBALE[1,0] is automatically set "00" in an over-voltage event so the switch is opened

In applications where the load switch is used as an USB input current limited switch or as a load switch on the output of a DC-DC converter to LDO, the above features must be disabled. This is the case when the load switch is enabled with LOADSWITCH:ENBALE[1,0] = 01.

See the LOADSWITCH register in Section 7.28.2 for further details.

TPS659121 TPS659122 bypass_ovp.gif Figure 7-28 Load Switch Timing for LOADSWITCH:ENABLE[1,0] = 10 or 11

LED Driver

GPIO3, GPIO4, and GPIO5 can alternatively be configured to drive LEDs by setting Bit GPIO_SEL = 1 in register GPIOx. This will switch the output stage to a current sink controlled by the LED control registers LEDx_CTRLx, LED_RAMP_UP_TIME, LED_RAMP_DOWN_TIME and LED_SEQ_EN. LEDs are enabled in the LED_SEQ_EN register. The LED current sink is PWMd with the duty cycle defined LEDx_CTRL7:LEDx_PWM[4,0]. All 3 GPIOs should either be assigned as a LED driver or as a standard GPIO.

To turn on LEDA with a constant current of 10 mA:

  • Set the GPIO as a LED current sink output: GPIOA:GPIO_SEL = 1
  • Set the constant current to 10 mA: LEDA_CTRL1:LEDA_CURRENT[3,0] = 0b0100
  • Set the PWM duty cycle to 100%: LEDA_CTRL7:LEDA_PWM[4,0] = 0b11111
  • Enable the LEDA current sink: LED_SEQ_EN:LEDA_EN = 1

In addition to just turn on and turn off an LED, the LED driver allows to set LED sequence to perform a flash sequence in hardware by enabling the flash sequencer by Bit LEDx_SEQ_EN for each of the three LEDs.

TPS659121 TPS659122 LEDseq.gif Figure 7-29 LED Sequencer

The LED driver allows to set a dc current in the range from 2 mA to 20 mA for each LED. In addition to this, there is a LED flash sequence programmable defined by T1, T2, T3, T4, and TP. Within these time slots the LED can be turned on defined by LEDx_ON_TIME with a defined ramp-up slope set with register LED_RAMP_UP and ramp-down slope. The slopes are set to the same value for all three LEDs but other parameters are programmable independently. Figure 7-29 shows an LED flash cycle. The ramp enable bits define whether the current immediately steps to its defined value (LEDx_CURRENT[3,0]) or ramps with a certain slope.

  • During a sequence if LEDx_RAMP_EN=0, current immediately goes to LEDx_I[3:0]
  • During a sequence if LEDx_RAMP_EN=1, current steps up and down to LEDx_I[3:0] with a certain slope

In addition, the LED current is pulse-width modulated with a duty cycle defined in register LEDx_CTRL7.

For the LED driver to operate properly, the time for RAMP-UP + LED_ON + RAMP_DOWN must be smaller than the sequence Tn (with n = 1, 2, 3, 4, P).

Memory

Register Format

The TPS65912x family consists of several devices. All of them allow to select between two different default configurations stored in OTP memory. The memory bank used, is selected by either setting pin CONFIG1 to a logic LOW or a logic HIGH level. For the complete family there are four different default configurations possible that are given in the register set. Registers that allow different default settings based on the family member and CONFIG1 setting contain separate lines showing their default. Some registers are not configurable in their default settings. For these registers, only one line is shown. The enable bits of resources that are powered up in the automatic power-up sequence are set during this automatic sequence. The status after power up is therefore different from their reset state defined in OTP.

The format in the registers is as given in Table 7-1. A separate Bit Field Description table lists the bit names and bit descriptions for each register address.

Table 7-1 REGISTER NAME(1); Register Address

7 6 5 4 3 2 1 0
Bit Name Bit Name Bit Name Bit Name Bit Name Bit Name Bit Name Bit Name
Default settings for TPS659121 for CONFIG1=LOW
Default settings for TPS659121 for CONFIG1=HIGH
Default settings for TPS659122 for CONFIG1=LOW
Default settings for TPS659122 for CONFIG1=HIGH
OTP = default state is configurable at TI
R = read or R/W = read/write capability for each Bit
Register reset on Power On Reset (POR)

Register Descriptions

DCDC Registers

Table 7-2 DCDC Register Memory Map

Offset Register Name Section
00h DCDC1_CTRL DCDC1_CTRL (00h)
01h DCDC2_CTRL DCDC2_CTRL (01h)
02h DCDC3_CTRL DCDC3_CTRL (02h)
03h DCDC4_CTRL DCDC4_CTRL (03h)
04h DCDC1_OP DCDC1_OP (04h)
05h DCDC1_AVS DCDC1_AVS (05h)
06h DCDC1_LIMIT DCDC1_LIMIT (06h)
07h DCDC2_OP DCDC2_OP (07h)
08h DCDC2_AVS DCDC2_AVS (08h)
09h DCDC2_LIMIT DCDC2_LIMIT (09h)
0Ah DCDC3_OP DCDC3_OP (0Ah)
0Bh DCDC3_AVS DCDC3_AVS (0Bh)
0Ch DCDC3_LIMIT DCDC3_LIMIT (0Ch)
0Dh DCDC4_OP DCDC4_OP (0Dh)
0Eh DCDC4_AVS DCDC4_AVS (0Eh)
0Fh DCDC4_LIMIT DCDC4_LIMIT (0Fh)

DCDC1_CTRL (00h)

Figure 7-30 DCDC1_CTRL(1); Register Address: 00h
7 6 5 4 3 2 1 0
VCON_ENABLE VCON_RANGE[1] VCON_RANGE[0] TSTEP[2] TSTEP[1] TSTEP[0] DCDC1_MODE RSVD
0 0 0 0 0 0 1 0
0 0 0 0 0 0 1 0
0 0 1 0 0 0 0 0
0 0 0 0 0 0 0 0
OTP OTP OTP OTP
R/W R/W R/W R/W R/W R/W R/W R
LEGEND: R/W = Read/Write; R = Read only; -n = value after reset
Register reset on Power On Reset (POR)

Table 7-3 Bit Field Descriptions

Field Description
VCON_ENABLE 0 voltage scaling is done by I2C registers or DCDCx_SEL pins (if configured)
1 voltage scaling is done by the VCON pins VCON_PWM and VCON_CLK; voltage table is automatically forced to RANGE[1,0]=00; register content in voltage scaling register is ignored
VCON_RANGE[1,0] 00 sets output voltage range for VCON operation: 500 mV to 1100 mV with 25 mV steps; 24 steps
01 sets output voltage range for VCON operation: 700 mV to 1100 mV with 12.5 mV steps; 32 steps
10 sets output voltage range for VCON operation: 600 mV to 1000 mV with 12.5 mV steps; 32 steps
11 sets output voltage range for VCON operation: 500 mV to 900 mV with 12.5 mV steps; 32 steps
TSTEP[2:0] Time step: when changing the output voltage, the new value is reached through successive voltage steps (if not bypassed). The equivalent programmable slew rate of the output voltage is shown in Table 7-7
DCDC1_MODE 0 Enable Automatic PWM/PFM mode switching
1 Force PWM
RSVD Unused bit, should be written to 0

DCDC2_CTRL (01h)

Figure 7-31 DCDC2_CTRL(1); Register Address: 01h
7 6 5 4 3 2 1 0
RSVD RSVD RSVD TSTEP[2] TSTEP[1] TSTEP[0] DCDC2_MODE RSVD
0 0 0 0 0 0 0 0
0 0 0 0 0 0 0 0
0 0 0 0 0 0 0 0
0 0 0 0 0 0 0 0
OTP
R R R R/W R/W R/W R/W R
LEGEND: R/W = Read/Write; R = Read only; -n = value after reset
Register reset on Power On Reset (POR)

Table 7-4 Bit Field Descriptions

Field Description
RSVD Unused bit, should be written to 0
TSTEP[2:0] Time step: when changing the output voltage, the new value is reached through successive voltage steps (if not bypassed). The equivalent programmable slew rate of the output voltage is shown in Table 7-7
DCDC2_MODE 0 Enable Automatic PWM/PFM mode switching
1 Force PWM

DCDC3_CTRL (02h)

Figure 7-32 DCDC3_CTRL(1); Register Address: 02h
7 6 5 4 3 2 1 0
RSVD RSVD RSVD TSTEP[2] TSTEP[1] TSTEP[0] DCDC3_MODE RSVD
0 0 0 0 0 0 0 0
0 0 0 0 0 0 0 0
0 0 0 0 0 0 0 0
0 0 0 0 0 0 0 0
OTP
R R R R/W R/W R/W R/W R
LEGEND: R/W = Read/Write; R = Read only; -n = value after reset
Register reset on Power On Reset (POR)

Table 7-5 Bit Field Descriptions

Field Description
RSVD Unused bit, should be written to 0
TSTEP[2:0] Time step: when changing the output voltage, the new value is reached through successive voltage steps (if not bypassed). The equivalent programmable slew rate of the output voltage is shown in Table 7-7
DCDC3_MODE 0 Enable Automatic PWM/PFM mode switching
1 Force PWM
RSVD Unused bit, should be written to 0

DCDC4_CTRL (03h)

Figure 7-33 DCDC4_CTRL(1); Register Address: 03h
7 6 5 4 3 2 1 0
RSVD RSVD RSVD TSTEP[2] TSTEP[1] TSTEP[0] DCDC4_MODE RAMP_TIME
0 0 0 0 0 0 0 1
0 0 0 0 0 0 0 1
0 0 0 0 0 0 0 0
0 0 0 0 0 0 0 1
OTP OTP
R R R R/W R/W R/W R/W R/W
LEGEND: R/W = Read/Write; R = Read only; -n = value after reset
Register reset on Power On Reset (POR)
See the SPARE register at address 0x63 for additional options for DCDC4 in Rev 1.1 of silicon

Table 7-6 Bit Field Descriptions

Field Description
RSVD Unused bit, should be written to 0
TSTEP[2:0] Time step: when changing the output voltage, the new value is reached through successive voltage steps (if not bypassed). The equivalent programmable slew rate of the output voltage is shown in Table 7-7
DCDC4_MODE 0 Enable Automatic PWM/PFM mode switching
1 Force PWM
RAMP_TIME(2) 0 ramp time for initial start up is 200-µs minimum
1 ramp time for initial start up is 60-µs maximum

Table 7-7 DCDCx TSTEP Settings

TSTEP[2:0] Slew Rate (mV/µs)
000 30
001 12.5
010 9.4
011 7.5
100 6.25
101 4.7
110 3.12
111 2.5

DCDC1_OP (04h)

Figure 7-34 DCDC1_OP(1); Register Address: 04h
7 6 5 4 3 2 1 0
RSVD SELREG SEL[5] SEL[4] SEL[3] SEL[2] SEL[1] SEL[0]
0 0 0 1 1 1 0 0
0 0 0 1 1 1 0 0
0 0 1 0 0 0 1 1
0 0 1 1 1 0 0 0
OTP OTP OTP OTP OTP OTP
R R/W R/W R/W R/W R/W R/W R/W
LEGEND: R/W = Read/Write; R = Read only; -n = value after reset
Register reset on Power On Reset (POR)

Table 7-8 Bit Field Descriptions

Field Description
RSVD Unused bit, should be written to 0
SELREG 0 VDCDC1 Voltage selected by DCDC1_OP register; if pin CONFIG2 is set to LOW enabling the DCDC1_SEL functionality, this Bit should be kept at 0 to allow the DCDC1_SEL pin to take control of whether DCDC1_OP or DCDC1_AVS is used to set the output voltage
1 VDCDC1 selected by DCDC1_AVS register
SEL[5:0] DCDC1 Output Voltage Selection based on RANGE[1:0] in DCDC1 register selections shown in Table 7-21 through Table 7-24.
The register is set to its default voltage with PWR_REQ=LOW.

DCDC1_AVS (05h)

Figure 7-35 DCDC1_AVS(1); Register Address: 05h
7 6 5 4 3 2 1 0
ENABLE ECO SEL[5] SEL[4] SEL[3] SEL[2] SEL[1] SEL[0]
0 0 1 0 0 0 0 0
0 0 1 0 0 0 0 0
(1) 0 1 0 0 0 1 1
(1) 0 1 1 0 0 0 0
OTP OTP OTP OTP OTP OTP
R/W R/W R/W R/W R/W R/W R/W R/W
LEGEND: R/W = Read/Write; R = Read only; -n = value after reset
Register reset on Power On Reset (POR)

Table 7-9 Bit Field Descriptions

Field Description
ENABLE 0 DCDC1 Disabled
1 DCDC1 Enabled
(1) DCDC1 Enabled during automatic power-up sequence
ECO 0 normal mode
1 ECO mode if bit DCDC1_MODE is set to 0
RSVD Unused bit, should be written to 0
SEL[5:0] DCDC1 Output Voltage Selection based on RANGE[1:0] in DCDC1 register selections shown in Table 7-21 through Table 7-24.
The register is set to its default voltage with PWR_REQ=LOW.

DCDC1_LIMIT (06h)

Figure 7-36 DCDC1_LIMIT(1); Register Address: 06h
7 6 5 4 3 2 1 0
RANGE[1] RANGE[0] MAX_SEL[5] MAX_SEL[4] MAX_SEL[3] MAX_SEL[2] MAX_SEL[1] MAX_SEL[0]
0 0 1 1 0 0 0 0
0 0 1 1 0 0 0 0
0 1 1 1 1 1 1 1
0 1 1 1 1 1 1 1
OTP OTP OTP OTP OTP OTP OTP OTP
R/W R/W R/W R/W R/W R/W R/W R/W
LEGEND: R/W = Read/Write; R = Read only; -n = value after reset
Register reset on Power On Reset (POR)

Table 7-10 Bit Field Descriptions

Field Description
RANGE[1:0] Selects the output range. See Table 7-20 for further information.
MAX_SEL[5:0] Defines the maximum value the output voltage in DCDC1_AVS or DCDC1_OP can be programmed to; values exceeding MAX_SEL will be replaced by the value defined in MAX_SEL.
If MAX_SEL is set to any other value than 0x3F or 0x00, the RANGE bits and the MAX_SEL bits are locked; contact TI for setting of the max limit in DCDC1_LIMIT in OTP memory.

DCDC2_OP (07h)

Figure 7-37 DCDC2_OP(1); Register Address: 07h
7 6 5 4 3 2 1 0
RSVD SELREG SEL[5] SEL[4] SEL[3] SEL[2] SEL[1] SEL[0]
0 0 1 1 0 1 0 0
0 0 1 1 0 1 0 0
0 0 1 1 0 1 0 0
0 0 1 1 0 1 0 0
OTP OTP OTP OTP OTP OTP
R R/W R/W R/W R/W R/W R/W R/W
LEGEND: R/W = Read/Write; R = Read only; -n = value after reset
Register reset on Power On Reset (POR)

Table 7-11 Bit Field Descriptions

Field Description
RSVD Unused bit, should be written to 0
SELREG 0 VDCDC2 Voltage selected by DCDC2_OP reg; if pin CONFIG2 is set to LOW enabling the DCDC2_SEL functionality, this Bit should be kept at 0 to allow the DCDC2_SEL pin to take control of whether DCDC2_OP or DCDC2_AVS is used to set the output voltage
1 VDCDC2 selected by DCDC2_AVS register
SEL[5:0] DCDC2 Output Voltage Selection based on RANGE[1:0] in DCDC2 register selections shown in Table 7-21 through Table 7-24.

DCDC2_AVS (08h)

Figure 7-38 DCDC2_AVS(1); Register Address: 08h
7 6 5 4 3 2 1 0
ENABLE ECO SEL[5] SEL[4] SEL[3] SEL[2] SEL[1] SEL[0]
(1) 0 1 1 1 1 0 0
(1) 0 1 1 1 1 0 0
(1) 0 1 1 0 1 0 0
(1) 0 1 1 0 1 0 0
OTP OTP OTP OTP OTP OTP
R/W R/W R/W R/W R/W R/W R/W R/W
LEGEND: R/W = Read/Write; R = Read only; -n = value after reset
Register reset on Power On Reset (POR)

Table 7-12 Bit Field Descriptions

Field Description
ENABLE 0 DCDC2 Disabled
1 DCDC2 Enabled
(1) DCDC2 Enabled during automatic power-up sequence
ECO 0 normal mode
1 ECO mode if bit DCDC2_MODE is set to 0
RSVD Unused bit, should be written to 0
SEL[5:0] DCDC2 Output Voltage Selection based on RANGE[1:0] in DCDC2 register selections shown in Table 7-21 through Table 7-24.

DCDC2_LIMIT (09h)

Figure 7-39 DCDC2_LIMIT(1); Register Address: 09h
7 6 5 4 3 2 1 0
RANGE[1] RANGE[0] MAX_SEL[5] MAX_SEL[4] MAX_SEL[3] MAX_SEL[2] MAX_SEL[1] MAX_SEL[0]
1 0 1 1 1 1 1 1
1 0 1 1 1 1 1 1
1 1 1 1 1 1 1 1
1 1 1 1 1 1 1 1
OTP OTP OTP OTP OTP OTP OTP OTP
R/W R/W R/W R/W R/W R/W R/W R/W
LEGEND: R/W = Read/Write; R = Read only; -n = value after reset
Register reset on Power On Reset (POR)

Table 7-13 Bit Field Descriptions

Field Description
RANGE[1:0] Selects the output range. See Table 7-20 for further information.
MAX_SEL[5:0] Defines the maximum value the output voltage in DCDC2_AVS or DCDC2_OP can be programmed to; values exceeding MAX_SEL will be replaced by the value defined in MAX_SEL.
If MAX_SEL is set to any other value than 0x3F or 0x00, the RANGE bits and the MAX_SEL bits are locked; contact TI for setting of the max limit in DCDC2_LIMIT in OTP memory.

DCDC3_OP (0Ah)

Figure 7-40 DCDC3_OP(1); Register Address: 0Ah
7 6 5 4 3 2 1 0
RSVD SELREG SEL[5] SEL[4] SEL[3] SEL[2] SEL[1] SEL[0]
0 0 1 1 0 1 1 0
0 0 1 1 0 1 1 0
0 0 1 0 0 0 1 1
0 0 1 0 0 0 0 0
OTP OTP OTP OTP OTP OTP
R R/W R/W R/W R/W R/W R/W R/W
LEGEND: R/W = Read/Write; R = Read only; -n = value after reset
Register reset on Power On Reset (POR)

Table 7-14 Bit Field Descriptions

Field Description
RSVD Unused bit, should be written to 0
SELREG 0 VDCDC3 Voltage selected by DCDC3_OP reg; if pin CONFIG2 is set to LOW enabling the DCDC3_SEL functionality, this Bit should be kept at 0 to allow the DCDC3_SEL pin to take control of whether DCDC3_OP or DCDC3_AVS is used to set the output voltage
1 VDCDC3 selected by DCDC3_AVS register
SEL[5:0] DCDC3 Output Voltage Selection based on RANGE[1:0] in DCDC3 register selections shown in Table 7-21 through Table 7-24.

DCDC3_AVS (0Bh)

Figure 7-41 DCDC3_AVS(1); Register Address: 0Bh
7 6 5 4 3 2 1 0
ENABLE ECO SEL[5] SEL[4] SEL[3] SEL[2] SEL[1] SEL[0]
(1) 0 1 0 1 1 0 0
(1) 0 1 0 1 1 0 0
(1) 0 1 0 0 0 1 1
(1) 0 0 1 1 1 1 0
OTP OTP OTP OTP OTP OTP
R/W R/W R/W R/W R/W R/W R/W R/W
LEGEND: R/W = Read/Write; R = Read only; -n = value after reset
Register reset on Power On Reset (POR)

Table 7-15 Bit Field Descriptions

Field Description
ENABLE 0 DCDC3 Disabled
1 DCDC3 Enabled
(1) DCDC3 Enabled during automatic power-up sequence
ECO 0 normal mode
1 ECO mode if bit DCDC3_MODE is set to 0
RSVD Unused bit, should be written to 0
SEL[5:0] DCDC3 Output Voltage Selection based on RANGE[1:0] in DCDC3 register selections shown in Table 7-21 through Table 7-24.

DCDC3_LIMIT (0Ch)

Figure 7-42 DCDC3_LIMIT(1); Register Address: 0Ch
7 6 5 4 3 2 1 0
RANGE[1] RANGE[0] MAX_SEL[5] MAX_SEL[4] MAX_SEL[3] MAX_SEL[2] MAX_SEL[1] MAX_SEL[0]
1 1 1 1 1 1 1 1
1 1 1 1 1 1 1 1
0 1 1 1 1 1 1 1
1 1 1 1 1 1 1 1
OTP OTP OTP OTP OTP OTP OTP OTP
R/W R/W R/W R/W R/W R/W R/W R/W
LEGEND: R/W = Read/Write; R = Read only; -n = value after reset
Register reset on Power On Reset (POR)

Table 7-16 Bit Field Descriptions

Field Description
RANGE[1:0] Selects the output range. See Table 7-20 for further information.
MAX_SEL[5:0] Defines the maximum value the output voltage in DCDC3_AVS or DCDC3_OP can be programmed to; values exceeding MAX_SEL will be replaced by the value defined in MAX_SEL.
If MAX_SEL is set to any other value than 0x3F or 0x00, the RANGE bits and the MAX_SEL bits are locked; contact TI for setting of the max limit in DCDC3_LIMIT.

DCDC4_OP (0Dh)

Figure 7-43 DCDC4_OP(1); Register Address: 0Dh
7 6 5 4 3 2 1 0
RSVD SELREG SEL[5] SEL[4] SEL[3] SEL[2] SEL[1] SEL[0]
0 0 0 0 0 0 0 0
0 0 0 0 0 0 0 0
0 0 1 0 0 0 1 1
0 0 1 1 1 0 0 0
OTP OTP OTP OTP OTP OTP
R R/W R/W R/W R/W R/W R/W R/W
LEGEND: R/W = Read/Write; R = Read only; -n = value after reset
Register reset on Power On Reset (POR)

Table 7-17 Bit Field Descriptions

Field Description
RSVD Unused bit, should be written to 0
SELREG 0 VDCDC4 Voltage selected by DCDC4_OP reg; if pin CONFIG2 is set to LOW enabling the DCDC4_SEL functionality, this Bit should be kept at 0 to allow the DCDC4_SEL pin to take control of whether DCDC4_OP or DCDC4_AVS is used to set the output voltage
1 VDCDC4 selected by DCDC4_AVS register
SEL[5:0] DCDC4 Output Voltage Selection based on RANGE[1:0] in DCDC4 register selections shown in Table 7-21 through Table 7-24.

DCDC4_AVS (0Eh)

Figure 7-44 DCDC4_AVS(1); Register Address: 0Eh
7 6 5 4 3 2 1 0
ENABLE ECO SEL[5] SEL[4] SEL[3] SEL[2] SEL[1] SEL[0]
0 0 0 0 0 0 0 0
0 0 0 0 0 0 0 0
(1) 0 1 0 0 0 1 1
(1) 0 1 1 1 0 0 0
OTP OTP OTP OTP OTP OTP
R/W R/W R/W R/W R/W R/W R/W R/W
LEGEND: R/W = Read/Write; R = Read only; -n = value after reset
Register reset on Power On Reset (POR)

Table 7-18 Bit Field Descriptions

Field Description
ENABLE 0 DCDC4 Disabled
1 DCDC4 Enabled
(1) DCDC4 Enabled during automatic power-up sequence
ECO 0 normal mode
1 ECO mode if bit DCDC4_MODE is set to 0
SEL[5:0] DCDC4 Output Voltage Selection based on RANGE[1:0] in DCDC4 register selections shown in Table 7-21 through Table 7-24.

DCDC4_LIMIT (0Fh)

Figure 7-45 DCDC4_LIMIT(1); Register Address: 0Fh
7 6 5 4 3 2 1 0
RANGE[1] RANGE[0] MAX_SEL[5] MAX_SEL[4] MAX_SEL[3] MAX_SEL[2] MAX_SEL[1] MAX_SEL[0]
1 1 1 1 1 1 1 1
1 1 1 1 1 1 1 1
0 1 1 1 1 1 1 1
1 1 1 1 1 1 1 1
OTP OTP OTP OTP OTP OTP OTP OTP
R/W R/W R/W R/W R/W R/W R/W R/W
LEGEND: R/W = Read/Write; R = Read only; -n = value after reset
Register reset on Power On Reset (POR)

Table 7-19 Bit Field Descriptions

Field Description
RANGE[1:0] Selects the output range. See Table 7-20 for further information.
MAX_SEL[5:0] Defines the maximum value the output voltage in DCDC4_AVS or DCDC4_OP can be programmed to; values exceeding MAX_SEL will be replaced by the value defined in MAX_SEL.
If MAX_SEL is set to any other value than 0x3F or 0x00, the RANGE bits and the MAX_SEL bits are locked; contact TI for setting of the max limit in DCDC4_LIMIT.

VDCDCx Range Settings

Table 7-20 VDCDCx Range Settings

RANGE[1:0] Output Voltage Range
00 0.5 V to 1.2875 V in 12.5 mV steps (See Table 7-21)
01 0.7 V to 1.4875 V in 12.5 mV steps (See Table 7-22)
10 0.5 V to 2.075 V in 25 mV steps (See Table 7-23)
11 0.5 V to 3.8 V in 50 mV steps (See Table 7-24)

DCDCx Voltage Settings

Table 7-21 DCDCx Voltage Settings (RANGE[1:0] = 2'b00)

SEL(DCDCx)[5:0] VDCDCx (V) SEL(DCDCx)[5:0] VDCDCx (V)
000000 0.5000 100000 0.9000
000001 0.5125 100001 0.9125
000010 0.5250 100010 0.9250
000011 0.5375 100011 0.9375
000100 0.5500 100100 0.9500
000101 0.5625 100101 0.9625
000110 0.5750 100110 0.9750
000111 0.5875 100111 0.9875
001000 0.6000 101000 1.0000
001001 0.6125 101001 1.0125
001010 0.6250 101010 1.025
001011 0.6375 101011 1.0375
001100 0.6500 101100 1.0500
001101 0.6625 101101 1.0625
001110 0.6750 101110 1.0750
001111 0.6875 101111 1.0875
010000 0.7000 110000 1.1000
010001 0.7125 110001 1.1125
010010 0.725 110010 1.1250
010011 0.7375 110011 1.1375
010100 0.7500 110100 1.1500
010101 0.7625 110101 1.1625
010110 0.7750 110110 1.1750
010111 0.7875 110111 1.1875
011000 0.8000 111000 1.2000
011001 0.8125 111001 1.2125
011010 0.8250 111010 1.2250
011011 0.8375 111011 1.2375
011100 0.8500 111100 1.2500
011101 0.8625 111101 1.2625
011110 0.8750 111110 1.2750
011111 0.8875 111111 1.2875

Table 7-22 DCDCx Voltage Settings (RANGE[1:0] = 2'b01)

SEL(DCDCx)[5:0] VDCDCx (V) SEL(DCDCx)[5:0] VDCDCx (V)
000000 0.7000 100000 1.1000
000001 0.7125 100001 1.1125
000010 0.7250 100010 1.1250
000011 0.7375 100011 1.1375
000100 0.7500 100100 1.1500
000101 0.7625 100101 1.1625
000110 0.7750 100110 1.1750
000111 0.7875 100111 1.1875
001000 0.8000 101000 1.2000
001001 0.8125 101001 1.2125
001010 0.8250 101010 1.225
001011 0.8375 101011 1.2375
001100 0.8500 101100 1.2500
001101 0.8625 101101 1.2625
001110 0.8750 101110 1.2750
001111 0.8875 101111 1.2875
010000 0.9000 110000 1.3000
010001 0.9125 110001 1.3125
010010 0.925 110010 1.3250
010011 0.9375 110011 1.3375
010100 0.9500 110100 1.3500
010101 0.9625 110101 1.3625
010110 0.9750 110110 1.3750
010111 0.9875 110111 1.3875
011000 1.0000 111000 1.4000
011001 1.0125 111001 1.4125
011010 1.0250 111010 1.4250
011011 1.0375 111011 1.4375
011100 1.0500 111100 1.4500
011101 1.0625 111101 1.4625
011110 1.0750 111110 1.4750
011111 1.0875 111111 1.4875

Table 7-23 DCDCx Voltage Settings (RANGE[1:0] = 2'b10)

SEL(DCDCx)[5:0] VDCDCx (V) SEL(DCDCx)[5:0] VDCDCx (V)
000000 0.500 100000 1.300
000001 0.525 100001 1.325
000010 0.550 100010 1.350
000011 0.575 100011 1.375
000100 0.600 100100 1.400
000101 0.625 100101 1.425
000110 0.650 100110 1.450
000111 0.675 100111 1.475
001000 0.700 101000 1.500
001001 0.725 101001 1.525
001010 0.750 101010 1.550
001011 0.775 101011 1.575
001100 0.800 101100 1.600
001101 0.825 101101 1.625
001110 0.850 101110 1.650
001111 0.875 101111 1.675
010000 0.900 110000 1.700
010001 0.925 110001 1.725
010010 0.950 110010 1.750
010011 0.975 110011 1.775
010100 1.000 110100 1.800
010101 1.025 110101 1.825
010110 1.050 110110 1.850
010111 1.075 110111 1.875
011000 1.100 111000 1.900
011001 1.125 111001 1.925
011010 1.150 111010 1.950
011011 1.175 111011 1.975
011100 1.200 111100 2.000
011101 1.225 111101 2.025
011110 1.250 111110 2.050
011111 1.275 111111 2.075

Table 7-24 DCDCx Voltage Settings (RANGE[1:0] = 2'b11)

SEL(DCDCx)[5:0] VDCDCx (V) SEL(DCDCx)[5:0] VDCDCx (V)
000000 0.50 100000 2.10
000001 0.55 100001 2.15
000010 0.60 100010 2.20
000011 0.65 100011 2.25
000100 0.70 100100 2.30
000101 0.75 100101 2.35
000110 0.80 100110 2.40
000111 0.85 100111 2.45
001000 0.90 101000 2.50
001001 0.95 101001 2.55
001010 1.00 101010 2.60
001011 1.05 101011 2.65
001100 1.10 101100 2.70
001101 1.15 101101 2.75
001110 1.20 101110 2.80
001111 1.25 101111 2.85
010000 1.30 110000 2.90
010001 1.35 110001 2.95
010010 1.40 110010 3.00
010011 1.45 110011 3.05
010100 1.50 110100 3.10
010101 1.55 110101 3.15
010110 1.60 110110 3.20
010111 1.65 110111 3.25
011000 1.70 111000 3.30
011001 1.75 111001 3.35
011010 1.80 111010 3.40
011011 1.85 111011 3.45
011100 1.90 111100 3.50
011101 1.95 111101 3.55
011110 2.00 111110 3.60
011111 2.05 111111 3.80

LDO Registers

Table 7-25 LDO Register Memory Map

Offset Register Name Section
10h LDO1_OP LDO1_OP (10h)
11h LDO1_AVS LDO1_AVS (11h)
12h LDO1_LIMIT LDO1_LIMIT (12h)
13h LDO2_OP LDO2_OP (13h)
14h LDO2_AVS LDO2_AVS (14h)
15h LDO2_LIMIT LDO2_LIMIT (15h)
16h LDO3_OP LDO3_OP (16h)
17h LDO3_AVS LDO3_AVS (17h)
18h LDO3_LIMIT LDO3_LIMIT (18h)
19h LDO4_OP LDO4_OP (19h)
1Ah LDO4_AVS LDO4_AVS (1Ah)
1Bh LDO4_LIMIT LDO4_LIMIT (1Bh)
1Ch LDO5 LDO5 (1Ch)
1Dh LDO6 LDO6 (1Dh)
1Eh LDO7 LDO7 (1Eh)
1Fh LDO8 LDO8 (1Fh)
20h LDO9 LDO9 (20h)
21h LDO10 LDO10 (21h)

LDO1_OP (10h)

Figure 7-46 LDO1_OP(1); Register Address: 10h
7 6 5 4 3 2 1 0
RSVD SELREG SEL[5] SEL[4] SEL[3] SEL[2] SEL[1] SEL[0]
0 0 0 0 0 0 1 0
0 0 0 0 0 0 1 0
0 0 1 0 0 0 1 0
0 0 1 0 0 1 0 0
OTP OTP OTP OTP OTP OTP
R R/W R/W R/W R/W R/W R/W R/W
LEGEND: R/W = Read/Write; R = Read only; -n = value after reset
Register reset on Power On Reset (POR)

Table 7-26 Register Description

Field Description
RSVD Unused Bit; should be written to 0
SELREG 0 LDO1 Voltage selected by LDO1_OP register
1 LDO1 Voltage selected by LDO1_AVS register
SEL[5:0] Supply Voltage - setting shown in Table 7-44

LDO1_AVS (11h)

Figure 7-47 LDO1_AVS(1); Register Address: 11h
7 6 5 4 3 2 1 0
ENABLE ECO SEL[5] SEL[4] SEL[3] SEL[2] SEL[1] SEL[0]
0 0 0 0 0 1 0 0
0 0 0 0 0 1 0 0
(1) 0 1 0 0 0 1 0
0 0 1 1 1 1 0 0
OTP OTP OTP OTP OTP OTP OTP
R/W R/W R/W R/W R/W R/W R/W R/W
LEGEND: R/W = Read/Write; R = Read only; -n = value after reset
Register reset on Power On Reset (POR)

Table 7-27 Register Description

Field Description
ENABLE 0 LDO1 Disabled
1 LDO1 Enabled
(1) LDO1 Enabled during automatic power-up sequence
ECO 0 LDO1 is in normal mode; Bit is ignored when SLEEP is active
1 LDO1 is in power save mode; Bit is ignored when SLEEP is active
SEL[5:0] Supply Voltage - setting shown in Table 7-44

LDO1_LIMIT (12h)

Figure 7-48 LDO1_LIMIT(1); Register Address: 12h
7 6 5 4 3 2 1 0
RSVD RSVD MAX_SEL[5] MAX_SEL[4] MAX_SEL[3] MAX_SEL[2] MAX_SEL[1] MAX_SEL[0]
0 0 0 0 0 1 0 1
0 0 0 0 0 1 0 1
0 0 1 1 1 1 1 1
0 0 1 1 1 1 1 1
OTP OTP OTP OTP OTP OTP
R R R/W R/W R/W R/W R/W R/W
LEGEND: R/W = Read/Write; R = Read only; -n = value after reset
Register reset on Power On Reset (POR)

Table 7-28 Register Description

Field Description
RSVD Unused Bit; should be written to 0
MAX_SEL[5:0] Defines the maximum value the output voltage can be programmed to for LDO1_OP and LDO1_AVS. Values exceeding this limit are ignored. Supply Voltage - setting shown in Table 7-44.
If MAX_SEL is set to any other value than 0x00 or 0x3F, the register is set to read only; contact Ti for a default setting in OTP memory if needed.

LDO2_OP (13h)

Figure 7-49 LDO2_OP(1); Register Address: 13h
7 6 5 4 3 2 1 0
RSVD SELREG SEL[5] SEL[4] SEL[3] SEL[2] SEL[1] SEL[0]
0 0 0 0 0 0 1 0
0 0 0 0 0 0 1 0
0 0 0 0 0 0 0 0
0 0 1 1 1 1 0 0
OTP OTP OTP OTP OTP OTP
R R/W R/W R/W R/W R/W R/W R/W
LEGEND: R/W = Read/Write; R = Read only; -n = value after reset
Register reset on Power On Reset (POR)

Table 7-29 Register Description

Field Description
RSVD Unused Bit; should be written to 0
SELREG 0 LDO2 Voltage selected by LDO2_OP register
1 LDO2 Voltage selected by LDO2_AVS register
SEL[5:0] Supply Voltage - setting shown in Table 7-44

LDO2_AVS (14h)

Figure 7-50 LDO2_AVS(1); Register Address: 14h
7 6 5 4 3 2 1 0
ENABLE ECO SEL[5] SEL[4] SEL[3] SEL[2] SEL[1] SEL[0]
(1) 0 0 0 0 1 0 0
(1) 0 0 0 0 1 0 0
(1) 0 0 0 0 0 0 0
(1) 0 1 0 0 1 0 0
OTP OTP OTP OTP OTP OTP OTP
R/W R/W R/W R/W R/W R/W R/W R/W
LEGEND: R/W = Read/Write; R = Read only; -n = value after reset
Register reset on Power On Reset (POR)

Table 7-30 Register Description

Field Description
ENABLE 0 LDO2 Disabled
1 LDO2 Enabled
(1) LDO2 Enabled during automatic power-up sequence
ECO 0 LDO2 is in normal mode
1 LDO2 is in power save mode
SEL[5:0] Supply Voltage - setting shown in Table 7-44

LDO2_LIMIT (15h)

Figure 7-51 LDO2_LIMIT(1); Register Address: 15h
7 6 5 4 3 2 1 0
RSVD RSVD MAX_SEL[5] MAX_SEL[4] MAX_SEL[3] MAX_SEL[2] MAX_SEL[1] MAX_SEL[0]
0 0 0 0 0 1 0 1
0 0 0 0 0 1 0 1
0 0 1 1 1 1 1 1
0 0 1 1 1 1 1 1
OTP OTP OTP OTP OTP OTP
R R R/W R/W R/W R/W R/W R/W
Register reset on Power On Reset (POR)

Table 7-31 Register Description

Field Description
RSVD Unused Bit; should be written to 0
MAX_SEL[5:0] Defines the maximum value the output voltage can be programmed to for LDO2_OP and LDO2_AVS. Values exceeding this limit are ignored. Supply Voltage - setting shown in Table 7-44.
If MAX_SEL is set to any other value than 0x00 or 0x3F, the register is set to read only; contact Ti for a default setting in OTP memory if needed.

LDO3_OP (16h)

Figure 7-52 LDO3_OP(1); Register Address: 16h
7 6 5 4 3 2 1 0
RSVD SELREG SEL[5] SEL[4] SEL[3] SEL[2] SEL[1] SEL[0]
0 0 1 1 1 0 0 1
0 0 1 1 1 0 0 1
0 0 0 0 0 0 0 0
0 0 1 1 1 1 0 0
OTP OTP OTP OTP OTP OTP
R R/W R/W R/W R/W R/W R/W R/W
LEGEND: R/W = Read/Write; R = Read only; -n = value after reset
Register reset on Power On Reset (POR)

Table 7-32 Register Description

Field Description
RSVD Unused Bit; should be written to 0
SELREG 0 LDO2 Voltage selected by LDO2_OP register
1 LDO2 Voltage selected by LDO2_AVS register
SEL[5:0] Supply Voltage - setting shown in Table 7-44

LDO3_AVS (17h)

Figure 7-53 LDO3_AVS(1); Register Address: 17h
7 6 5 4 3 2 1 0
ENABLE ECO SEL[5] SEL[4] SEL[3] SEL[2] SEL[1] SEL[0]
(1) 0 0 1 0 0 0 0
(1) 0 0 1 0 0 0 0
0 0 0 0 0 0 0 0
0 0 1 1 1 1 0 0
OTP OTP OTP OTP OTP OTP OTP
R/W R/W R/W R/W R/W R/W R/W R/W
LEGEND: R/W = Read/Write; R = Read only; -n = value after reset
Register reset on Power On Reset (POR)

Table 7-33 Register Description

Field Description
ENABLE 0 LDO3 Disabled
1 LDO3 Enabled
(1) LDO3 Enabled during automatic power-up sequence
ECO 0 LDO3 is in normal mode
1 LDO3 is in power save mode
SEL[5:0] Supply Voltage - setting shown in Table 7-44

LDO3_LIMIT (18h)

Figure 7-54 LDO3_LIMIT(1); Register Address: 18h
7 6 5 4 3 2 1 0
RSVD RSVD MAX_SEL[5] MAX_SEL[4] MAX_SEL[3] MAX_SEL[2] MAX_SEL[1] MAX_SEL[0]
0 0 1 1 1 1 0 0
0 0 1 1 1 1 0 0
0 0 1 1 1 1 1 1
0 0 1 1 1 1 1 1
OTP OTP OTP OTP OTP OTP
R R R/W R/W R/W R/W R/W R/W
LEGEND: R/W = Read/Write; R = Read only; -n = value after reset
Register reset on Power On Reset (POR)

Table 7-34 Register Description

Field Description
RSVD Unused Bit; should be written to 0
MAX_SEL[5:0] defines the maximum value the output voltage can be programmed to for LDO3. Values exceeding this limit are ignored. Supply Voltage - setting shown in Table 7-44
If MAX_SEL is set to any other value than 0x00 or 0x3F, the register is set to read only; contact Ti for a default setting in OTP memory if needed.

LDO4_OP (19h)

Figure 7-55 LDO4_OP(1); Register Address: 19h
7 6 5 4 3 2 1 0
RSVD SELREG SEL[5] SEL[4] SEL[3] SEL[2] SEL[1] SEL[0]
0 0 1 (internally fixed) 0 0 1 0 0
0 0 1 (internally fixed) 0 0 1 0 0
0 0 1 (internally fixed) 0 0 1 0 0
0 0 1 (internally fixed) 0 0 1 0 1
OTP OTP OTP OTP OTP OTP
R R/W R/W R/W R/W R/W R/W R/W
LEGEND: R/W = Read/Write; R = Read only; -n = value after reset
Register reset on Power On Reset (POR)

Table 7-35 Register Description

Field Description
RSVD Unused Bit; should be written to 0
SELREG 0 LDO4 Voltage selected by LDO4_OP register
1 LDO4 Voltage selected by LDO4_AVS register
SEL[5:0] Supply Voltage - setting shown in Table 7-45; SEL[5] is internaly set to 1 on LDO4 to reflect the programmable output voltage range from 1.6 V to 3.3 V.

LDO4_AVS (1Ah)

Figure 7-56 LDO4_AVS(1); Register Address: 1Ah
7 6 5 4 3 2 1 0
ENABLE ECO SEL[5] SEL[4] SEL[3] SEL[2] SEL[1] SEL[0]
0 0 1 (internally fixed) 0 0 0 1 0
0 0 1 (internally fixed) 0 0 0 1 0
(1) 0 1 (internally fixed) 0 0 1 0 0
(1) 0 1 (internally fixed) 0 0 1 0 1
OTP OTP OTP OTP OTP OTP OTP
R/W R/W R/W R/W R/W R/W R/W R/W
LEGEND: R/W = Read/Write; R = Read only; -n = value after reset
Register reset on Power On Reset (POR)

Table 7-36 Register Description

Field Description
ENABLE 0 LDO4 Disabled
1 LDO4 Enabled
(1) LDO4 Enabled during automatic power-up sequence
ECO 0 LDO4 is in normal mode
1 LDO4 is in power save mode
SEL[5:0] Supply Voltage - setting shown in Table 7-45; SEL[5] is internaly set to 1 on LDO4 to reflect the programmable output voltage range from 1.6 V to 3.3 V.

LDO4_LIMIT (1Bh)

Figure 7-57 LDO4_LIMIT(1); Register Address: 1Bh
7 6 5 4 3 2 1 0
RSVD RSVD MAX_SEL[5] MAX_SEL[4] MAX_SEL[3] MAX_SEL[2] MAX_SEL[1] MAX_SEL[0]
0 0 1 (internally fixed) 0 1 0 0 0
0 0 1 (internally fixed) 0 1 0 0 0
0 0 1 (internally fixed) 1 1 1 1 1
0 0 1 (internally fixed) 1 1 1 1 1
OTP OTP OTP OTP OTP OTP
R R R/W R/W R/W R/W R/W R/W
LEGEND: R/W = Read/Write; R = Read only; -n = value after reset
Register reset on Power On Reset (POR)

Table 7-37 Register Description

Field Description
RSVD Unused Bit; should be written to 0
MAX_SEL[5:0] Defines the maximum value the output voltage can be programmed to for LDO4_OP and LDO4_AVS. Values exceeding this limit are ignored. Supply Voltage - setting shown in Table 7-45.
If MAX_SEL is set to any other value than 0x00 or 0x3F, the register is set to read only; contact Ti for a default setting in OTP memory if needed.

LDO5 (1Ch)

Figure 7-58 LDO5(1); Register Address: 1Ch
7 6 5 4 3 2 1 0
ENABLE ECO SEL[5] SEL[4] SEL[3] SEL[2] SEL[1] SEL[0]
0 0 1 (internally fixed) 1 0 1 1 0
0 0 1 (internally fixed) 1 0 1 1 0
0 0 1 (internally fixed) 0 0 1 0 0
(1) 0 1 (internally fixed) 0 0 1 0 1
OTP OTP OTP OTP OTP OTP OTP
R/W R/W R/W R/W R/W R/W R/W R/W
Register reset on Power On Reset (POR)

Table 7-38 Register Description

Field Description
ENABLE 0 LDO5 Disabled
1 LDO5 Enabled
(1) LDO5 Enabled during automatic power-up sequence
ECO 0 LDO5 is in normal mode
1 LDO5 is in power save mode
SEL[5:0] Supply Voltage - setting shown in Table 7-45; SEL[5] is internaly set to 1 on LDO5 to reflect the programmable output voltage range from 1.6 V to 3.3 V.

LDO6 (1Dh)

Figure 7-59 LDO6(1); Register Address: 1Dh
7 6 5 4 3 2 1 0
ENABLE ECO SEL[5] SEL[4] SEL[3] SEL[2] SEL[1] SEL[0]
0 0 1 0 0 1 0 0
0 0 1 0 0 1 0 0
(1) 0 0 0 0 0 0 0
(1) 0 1 0 0 1 0 1
OTP OTP OTP OTP OTP OTP OTP
R/W R/W R/W R/W R/W R/W R/W R/W
LEGEND: R/W = Read/Write; R = Read only; -n = value after reset
Register reset on Power On Reset (POR)

Table 7-39 Register Description

Field Description
ENABLE 0 LDO6 Disabled
1 LDO6 Enabled
(1) LDO6 Enabled during automatic power-up sequence
ECO 0 LDO6 is in normal mode
1 LDO6 is in power save mode
SEL[5:0] Supply Voltage - setting shown in Table 7-44.

LDO7 (1Eh)

Figure 7-60 LDO7(1); Register Address: 1Eh
7 6 5 4 3 2 1 0
ENABLE ECO SEL[5] SEL[4] SEL[3] SEL[2] SEL[1] SEL[0]
0 0 1 1 1 1 0 0
0 0 1 1 1 1 0 0
0 0 1 0 0 1 0 0
(1) 0 1 0 0 1 0 1
OTP OTP OTP OTP OTP OTP OTP
R/W R/W R/W R/W R/W R/W R/W R/W
LEGEND: R/W = Read/Write; R = Read only; -n = value after reset
Register reset on Power On Reset (POR)

Table 7-40 Register Description

Field Description
ENABLE 0 LDO7 Disabled
1 LDO7 Enabled
(1) LDO7 Enabled during automatic power-up sequence
ECO 0 LDO7 is in normal mode
1 LDO7 is in power save mode
SEL[5:0] Supply Voltage - setting shown in Table 7-44.

LDO8 (1Fh)

Figure 7-61 LDO8(1); Register Address: 1Fh
7 6 5 4 3 2 1 0
ENABLE ECO SEL[5] SEL[4] SEL[3] SEL[2] SEL[1] SEL[0]
(1) 0 1 1 1 1 0 1
(1) 0 1 1 1 1 0 1
0 0 1 0 0 1 0 0
(1) 0 1 1 1 0 0 1
OTP OTP OTP OTP OTP OTP OTP
R/W R/W R/W R/W R/W R/W R/W R/W
LEGEND: R/W = Read/Write; R = Read only; -n = value after reset
Register reset on Power On Reset (POR)

Table 7-41 Register Description

Field Description
ENABLE 0 LDO8 Disabled
1 LDO8 Enabled
(1) LDO8 Enabled during automatic power-up sequence
ECO 0 LDO8 is in normal mode
1 LDO8 is in power save mode
SEL[5:0] Supply Voltage - setting shown in Table 7-44.

LDO9 (20h)

Figure 7-62 LDO9(1); Register Address: 20h
7 6 5 4 3 2 1 0
ENABLE ECO SEL[5] SEL[4] SEL[3] SEL[2] SEL[1] SEL[0]
(1) 0 1 1 1 1 0 0
(1) 0 1 1 1 1 0 0
(1) 0 1 1 1 1 1 1
(1) 0 1 0 0 1 0 1
OTP OTP OTP OTP OTP OTP OTP
R/W R/W R/W R/W R/W R/W R/W R/W
LEGEND: R/W = Read/Write; R = Read only; -n = value after reset
Register reset on Power On Reset (POR)

Table 7-42 Register Description

Field Description
ENABLE 0 LDO9 Disabled
1 LDO9 Enabled
(1) LDO9 Enabled during automatic power-up sequence
ECO 0 LDO9 is in normal mode
1 LDO9 is in power save mode
SEL[5:0] Supply Voltage - setting shown in Table 7-44.

LDO10 (21h)

Figure 7-63 LDO10(1); Register Address: 21h
7 6 5 4 3 2 1 0
ENABLE ECO SEL[5] SEL[4] SEL[3] SEL[2] SEL[1] SEL[0]
(1) 0 1 0 0 1 0 0
(1) 0 1 0 0 1 0 0
0 0 0 1 0 0 0 0
(1) 0 1 1 1 1 0 0
OTP OTP OTP OTP OTP OTP OTP
R/W R/W R/W R/W R/W R/W R/W R/W
LEGEND: R/W = Read/Write; R = Read only; -n = value after reset
Register reset on Power On Reset (POR)

Table 7-43 Register Description

Field Description
ENABLE 0 LDO10 Disabled
1 LDO10 Enabled
(1) LDO10 Enabled during automatic power-up sequence
ECO 0 LDO10 is in normal mode
1 LDO10 is in power save mode
SEL[5:0] Supply Voltage - setting shown in Table 7-44.

LDO Voltage Settings

Table 7-44 LDO Voltage Settings; Except LDO4 and LDO5

SEL[5:0] LDOx Output (V) SEL[5:0] LDOx Output (V)
000000 0.800 100000 1.600
000001 0.825 100001 1.650
000010 0.850 100010 1.700
000011 0.875 100011 1.750
000100 0.900 100100 1.800
000101 0.925 100101 1.850
000110 0.950 100110 1.900
000111 0.975 100111 1.950
001000 1.000 101000 2.000
001001 1.025 101001 2.050
001010 1.050 101010 2.100
001011 1.075 101011 2.150
001100 1.100 101100 2.200
001101 1.125 101101 2.250
001110 1.150 101110 2.300
001111 1.175 101111 2.350
010000 1.200 110000 2.400
010001 1.225 110001 2.450
010010 1.250 110010 2.500
010011 1.275 110011 2.550
010100 1.300 110100 2.600
010101 1.325 110101 2.650
010110 1.350 110110 2.700
010111 1.375 110111 2.750
011000 1.400 111000 2.800
011001 1.425 111001 2.850
011010 1.450 111010 2.900
011011 1.475 111011 2.950
011100 1.500 111100 3.000
011101 1.525 111101 3.100
011110 1.550 111110 3.200
011111 1.575 111111 3.300

Table 7-45 LDO Voltage Settings for LDO4 and LDO5

SEL[5:0] LDOx Output (V)
100000 1.600
100001 1.650
100010 1.700
100011 1.750
100100 1.800
100101 1.850
100110 1.900
100111 1.950
101000 2.000
101001 2.050
101010 2.100
101011 2.150
101100 2.200
101101 2.250
101110 2.300
101111 2.350
110000 2.400
110001 2.450
110010 2.500
110011 2.550
110100 2.600
110101 2.650
110110 2.700
110111 2.750
111000 2.800
111001 2.850
111010 2.900
111011 2.950
111100 3.000
111101 3.100
111110 3.200
111111 3.300

DEVCTRL Registers

Table 7-46 DEVCTRL Register Memory Map

Offset Register Name Section
22h THRM_REG THRM_REG (22h)
23h CLK32KOUT CLK32KOUT (23h)
24h DEVCTRL DEVCTRL (24h)
25h DEVCTRL2 DEVCTRL2 (25h)
26h I2C_SPI_CFG I2C_SPI_CFG (26h)
27h KEEP_ON1 KEEP_ON1 (27h)
28h KEEP_ON2 KEEP_ON2 (28h)
29h SET_OFF1 SET_OFF1 (29h)
2Ah SET_OFF2 SET_OFF2 (2Ah)
(2Bh) DEF_VOLT DEF_VOLT (2Bh)
LDO SLEEP MODE BEHAVIOR LDO Sleep Mode Behavior
2Ch DEF_VOLT_MAPPING DEF_VOLT_MAPPING (2Ch)
2Dh DISCHARGE1 DISCHARGE1 (2Dh)
2Eh DISCHARGE2 DISCHARGE2 (2Eh)
2Fh EN1_SET1 EN1_SET1 (2Fh)
30h EN1_SET2 EN1_SET2 (30h)
31h EN2_SET1 EN2_SET1 (31h)
32h EN2_SET2 EN2_SET2 (32h)
33h EN3_SET1 EN3_SET1 (33h)
34h EN3_SET2 EN3_SET2 (34h)
35h EN4_SET1 EN4_SET1 (35h)
36h EN4_SET2 EN4_SET2 (36h)
37h PGOOD PGOOD (37h)
38h PGOOD2 PGOOD2 (38h)
39h INT_STS INT_STS (39h)
3Ah INT_MSK INT_MSK (3Ah)
3Bh INT_STS2 INT_STS2 (3Bh)
3Ch INT_MSK2 INT_MSK2 (3Ch)
3Dh INT_STS3 INT_STS3 (3Dh)
3Eh INT_MSK3 INT_MSK3 (3Eh)
3Fh INT_STS4 INT_STS4 (3Fh)
40h INT_MSK4 INT_MSK4 (40h)
41h GPIO1 GPIO1 (41h)
42h GPIO2 GPIO2 (42h)
43h GPIO3 GPIO3 (43h)
44h GPIO4 GPIO4 (44h)
45h GPIO5 GPIO5 (45h)
46h VMON VMON (46h)
47h LEDA_CTRL1 LEDA_CTRL1 (47h)
48h LEDA_CTRL2 LEDA_CTRL2 (48h)
49h LEDA_CTRL3 LEDA_CTRL3 (49h)
4Ah LEDA_CTRL4 LEDA_CTRL4 (4Ah)
4Bh LEDA_CTRL5 LEDA_CTRL5 (4Bh)
4Ch LEDA_CTRL6 LEDA_CTRL6 (4Ch)
4Dh LEDA_CTRL7 LEDA_CTRL7 (4Dh)
4Eh LEDA_CTRL8 LEDA_CTRL8 (4Eh)
4Fh LEDB_CTRL1 LEDB_CTRL1 (4Fh)
50h LEDB_CTRL2 LEDB_CTRL2 (50h)
51h LEDB_CTRL3 LEDB_CTRL3 (51h)
52h LEDB_CTRL4 LEDB_CTRL4 (52h)
53h LEDB_CTRL5 LEDB_CTRL5 (53h)
54h LEDB_CTRL6 LEDB_CTRL6 (54h)
55h LEDB_CTRL7 LEDB_CTRL7 (55h)
56h LEDB_CTRL8 LEDB_CTRL8 (56h)
57h LEDC_CTRL1 LEDC_CTRL1 (57h)
58h LEDC_CTRL2 LEDC_CTRL2 (58h)
59h LEDC_CTRL3 LEDC_CTRL3 (59h)
5Ah LED_CTRL4 LED_CTRL4 (5Ah)
5Bh LEDC_CTRL5 LEDC_CTRL5 (5Bh)
5Ch LEDC_CTRL6 LEDC_CTRL6 (5Ch)
5Dh LEDC_CTRL7 LEDC_CTRL7 (5Dh)
5Eh LEDC_CTRL8 LEDC_CTRL8 (5Eh)
5Fh LED_RAMP_UP_TIME LED_RAMP_UP_TIME (5Fh)
60h LED_RAMP_DOWN_TIME LED_RAMP_DOWN_TIME (60h)
61h LED_SEQ_EN LED_SEQ_EN (61h)
LEDx DC Current LEDx DC Current
62h LOADSWITCH LOADSWITCH (62h)
63h SPARE SPARE (63h)
64h VERNUM VERNUM (64h)

THRM_REG (22h)

Figure 7-64 THRM_REG(1) ; Register Address: 22h
7 6 5 4 3 2 1 0
RSVD RSVD THERM_HD THERM_TS THERM_
HDSEL[1]
THERM_
HDSEL[0]
RSVD THERM_EN
0 0 0 0 1 1 0 1
0 0 0 0 1 1 0 1
0 0 0 0 1 1 0 1
0 0 0 0 1 1 0 1
R R R R R/W R/W R R/W
LEGEND: R/W = Read/Write; R = Read only; -n = value after reset
Register reset on Power On Reset (POR)

Table 7-47 Bit Field Descriptions

Field Description
RSVD Unused bit read returns 0
THERM_HD 0 Hot die threshold is not reached
1 Hot threshold is reached
THERM_TS 0 Thermal shutdown detector output - indicates thermal shutdown not reached (typically 150°C)
1 Thermal shutdown detector output - indicates thermal shutdown reached
THERM_HDSEL 00 Temperature selection for hot die detector: T = 117°C
01 Temperature selection for hot die detector: T = 121°C
10 Temperature selection for hot die detector: T = 125°C
11 Temperature selection for hot die detector: T = 130°C
THERM_EN 0 Thermal shutdown module is disabled
1 Thermal shutdown module is enabled

CLK32KOUT (23h)

Figure 7-65 CLK32KOUT(1) ; Register Address: 23h
7 6 5 4 3 2 1 0
RSVD RSVD RSVD RSVD RSVD RSVD RSVD CLK32KOUT_EN
0 0 0 0 0 0 0 0
0 0 0 0 0 0 0 0
0 0 0 0 0 0 0 (1)
R R R R R R R R/W
LEGEND: R/W = Read/Write; R = Read only; -n = value after reset
Register reset on Power On Reset (POR)

Table 7-48 Bit Field Descriptions

Field Description
RSVD Unused bit read returns 0
CLK32KOUT_EN 0 32K CLK disabled
1 32K CLK enabled
(1) 32K CLK enabled during automatic power-up sequence

DEVCTRL (24h)

Figure 7-66 DEVCTRL(1) ; Register Address: 24h
7 6 5 4 3 2 1 0
PWR_OFF_SEQ LOAD-OTP LOCK_LDO9 RSVD nRESPWRON_
OUTPUT
PWRHLD DEV_SLP DEV_OFF
0 1 0 0 0 0 0 0
0 1 0 0 0 0 0 0
1 1 0 0 1 0 0 0
0 1 0 0 0 0 0 0
OTP OTP OTP OTP OTP
R/W R/W R R R/W R/W R/W R/W
LEGEND: R/W = Read/Write; R = Read only; -n = value after reset
Register reset on Power On Reset (POR)

Table 7-49 Bit Field Descriptions

Field Description
PWR_OFF_SEQ 0 All resources disabled at the same time
1 Power-off will be sequential, reverse of power-on sequence (first resource to power on will be the last to power off)
LOAD-OTP 0 register contents are kept in OFF state
1 register default values are re-loaded from OTP when in OFF state
LOCK_LDO9 0 LDO9 Bits are allowed to be changed
1 LDO9 Bits are locked; LDO9 is enabled in the startup sequence and disabled in OFF state; no further control allowed
RSVD Unused bit read returns 0
nRESPWRON_OUTPUT 0 nRESPWRON output is open drain
1 nRESPWRON output is push-pull to VDDIO
PWRHLD 0 Cleared in OFF mode.
1 Write ‘1’ will maintain the device on (ACTIVE or SLEEP device state) (if DEV_OFF=0 and DEV_OFF_RST=0).
DEV_SLP 0 Write ‘0’ will start an SLEEP to ACTIVE device state transition (wake-up event) (if DEV_OFF=0 and DEV_OFF_RST=0). This bit is cleared in OFF state.
1 Write ‘1’ allows SLEEP device state (if DEV_OFF=0 and DEV_OFF_RST=0)
DEV_OFF 0 This bit is cleared in OFF state.
1 Write ‘1’ will start an ACTIVE to OFF or SLEEP to OFF device state transition (switch-off event).

DEVCTRL2 (25h)

Figure 7-67 DEVCTRL2(1) ; Register Address: 25h
7 6 5 4 3 2 1 0
SLEEP_ENABLE INT_OUTPUT TSLOT_
LENGTH[1]
TSLOT_
LENGTH[0]
SLEEP_POL PWON_LP_OFF PWON_LP_
OFF_RST
INT_POL
0 1 1 1 0 0 0 0
0 1 1 1 0 0 0 0
0 1 1 1 1 1 1 0
0 1 1 1 0 0 0 0
OTP OTP OTP OTP OTP OTP
R/W R/W R/W R/W R/W R/W R/W R/W
LEGEND: R/W = Read/Write; R = Read only; -n = value after reset
Register reset on Power On Reset (POR)
For TPS659121 with nPWRON configured as a active low reset input (nRESIN), the status of PWON_LP_OFF and PWON_LP_OFF_RST is DON´T CARE
For TPS659121 with nPWRON configured as a active low reset input (nRESIN), the status of PWON_LP_OFF and PWON_LP_OFF_RST is DON´T CARE

Table 7-50 Bit Field Descriptions

Field Description
SLEEP_ENABLE 0 SLEEP signal is ignored; default for power-up
1 SLEEP is active and the input signal active state defined by SLEEP_POL
INT_OUTPUT 0 interrupt output is open drain
1 interrupt output is push-pull to VDDIO
TSLOT_LENGTH[1,0] Time slot duration programming; selects length of the timeslots for startup or shutdown timing
00 30 µs
01 200 µs
10 500 µs
11 2 ms
SLEEP_POL 0 SLEEP signal active high
1 SLEEP signal active low
PWON_LP_OFF(2) 0 No effect
1 Allows device turn-off after a nPWRON Long Press (signal low). After nPWRON=low for 4 s, an interrupt is generated and after 5 s, TPS65912 is set to OFF state
PWON_LP_OFF_RST(3) 0 No effect
1 Allows device turn-off after a nPWRON Long Press (signal low). After nPWRON=low for 4s, an interrupt is generated and after 5 s, TPS65912 is set to OFF state; registers are loaded with their default values; priority over PWON_LP_OFF
INT_POL 0 INT1 interrupt pad polarity control signal is active low
1 Is active high

I2C_SPI_CFG (26h)

Figure 7-68 I2C_SPI_CFG(1) ; Register Address: 26h
7 6 5 4 3 2 1 0
I2CAVS_ID_SEL1 I2CAVS_ID_SEL0 I2CGP_ID_SEL1 I2CGP_ID_SEL0 DCDC4_AVS DCDC3_AVS DCDC2_AVS DCDC1_AVS
0 1 0 0 0 0 0 0
0 1 0 0 0 0 0 0
0 1 0 0 0 0 0 0
0 1 0 0 0 0 0 0
OTP OTP OTP OTP OTP OTP OTP OTP
R R R R R/W R/W R/W R/W
LEGEND: R/W = Read/Write; R = Read only; -n = value after reset
Register reset on Power On Reset (POR)

Table 7-51 Bit Field Descriptions

Field Description
I2CAVS_ID_SEL[1,0] 00 device address for the AVS-I2C interface is: 0010010
01 device address for the AVS-I2C interface is: 0010011
10 device address for the AVS-I2C interface is: 0010100
11 device address for the AVS-I2C interface is: 0010101
I2CGP_ID_SEL1[1,0] 00 device address for the standard-I2C interface is: 0101101
01 device address for the standard-I2C interface is: 0101110
10 device address for the standard-I2C interface is: 0101111
11 device address for the standard-I2C interface is: 0110000
DCDC4_AVS 0 DCDC4_OP and DCDC4_AVS registers are assigned to the standard interface
1 DCDC4_OP and DCDC4_AVS registera are assigned to the AVS- interface
DCDC3_AVS 0 DCDC3_OP and DCDC3_AVS registers are assigned to the standard interface
1 DCDC3_OP and DCDC3_AVS registers are assigned to the AVS- interface
DCDC2_AVS 0 DCDC2_OP and DCDC2_AVS registers are assigned to the standard interface
1 DCDC2_OP and DCDC2_AVS registers are assigned to the AVS- interface
DCDC1_AVS 0 DCDC1_OP and DCDC1_AVS registers are assigned to the standard interface
1 DCDC1_OP and DCDC1_AVS registers are assigned to the AVS- interface

KEEP_ON1 (27h)

Figure 7-69 KEEP_ON1(1) ; Register Address: 27h(2)
7 6 5 4 3 2 1 0
LDO8_KEEPON LDO7_KEEPON LDO6_KEEPON LDO5_KEEPON LDO4_KEEPON LDO3_KEEPON LDO2_KEEPON LDO1_KEEPON
1 1 1 0 0 1 1 0
1 1 1 0 0 1 1 0
0 0 0 1 1 0 1 0
1 1 1 1 1 0 1 0
OTP OTP OTP OTP OTP OTP OTP OTP
R/W R/W R/W R/W R/W R/W R/W R/W
LEGEND: R/W = Read/Write; R = Read only; -n = value after reset
Register reset on Power On Reset (POR)
Settings shown in Table 7-57

Table 7-52 Bit Field Descriptions

Field Description
LDO8_KEEPON 0 set in ECO mode in SLEEP
1 keep active in SLEEP
LDO7_KEEPON 0 set in ECO mode in SLEEP
1 keep active in SLEEP
LDO6_KEEPON 0 set in ECO mode in SLEEP
1 keep active in SLEEP
LDO5_KEEPON 0 set in ECO mode in SLEEP
1 keep active in SLEEP
LDO4_KEEPON 0 set in ECO mode in SLEEP
1 keep active in SLEEP
LDO3_KEEPON 0 set in ECO mode in SLEEP
1 keep active in SLEEP
LDO2_KEEPON 0 set in ECO mode in SLEEP
1 keep active in SLEEP
LDO1_KEEPON 0 set in ECO mode in SLEEP
1 keep active in SLEEP

KEEP_ON2 (28h)

Figure 7-70 KEEP_ON2(1) ; Register Address: 28h(2)
7 6 5 4 3 2 1 0
RSVD RSVD DCDC4_
KEEPON
DCDC3_
KEEPON
DCDC2_
KEEPON
DCDC1_
KEEPON
LDO10_
KEEPON
LDO9_
KEEPON
0 0 1 1 1 0 1 1
0 0 1 1 1 0 1 1
0 0 0 1 0 0 1 0
0 0 0 1 1 1 1 1
OTP OTP OTP OTP OTP OTP OTP OTP
R R R/W R/W R/W R/W R/W R/W
LEGEND: R/W = Read/Write; R = Read only; -n = value after reset
Register reset on Power On Reset (POR)
Settings shown in Table 7-57

Table 7-53 Bit Field Descriptions

Field Description
DCDC4_KEEPON 0 set in ECO mode in SLEEP
1 keep active in SLEEP
DCDC3_KEEPON 0 set in ECO mode in SLEEP
1 keep active in SLEEP
DCDC2_KEEPON 0 set in ECO mode in SLEEP
1 keep active in SLEEP
DCDC1_KEEPON 0 set in ECO mode in SLEEP
1 keep active in SLEEP
LDO10_KEEPON 0 set in ECO mode in SLEEP
1 keep active in SLEEP
LDO9_KEEPON 0 set in ECO mode in SLEEP
1 keep active in SLEEP

SET_OFF1 (29h)

Figure 7-71 SET_OFF1(1) ; Register Address: 29h(2)
7 6 5 4 3 2 1 0
LDO8_SET_OFF LDO7_SET_OFF LDO6_SET_OFF LDO5_SET_OFF LDO4_SET_OFF LDO3_SET_OFF LDO2_SET_OFF LDO1_SET_OFF
0 0 0 1 1 0 0 1
0 0 0 1 1 0 0 1
0 0 0 1 1 0 1 0
0 0 0 0 0 1 0 1
OTP OTP OTP OTP OTP OTP OTP OTP
R/W R/W R/W R/W R/W R/W R/W R/W
LEGEND: R/W = Read/Write; R = Read only; -n = value after reset
Register reset on Power On Reset (POR)
Settings shown in Table 7-57

Table 7-54 Bit Field Descriptions

Field Description
LDO8_SET_OFF 0 defined by KEEP_ON register
1 set off in SLEEP if KEEP_ON bit set to 0
LDO7_SET_OFF 0 defined by KEEP_ON register
1 set off in SLEEP if KEEP_ON bit set to 0
LDO6_SET_OFF 0 defined by KEEP_ON register
1 set off in SLEEP if KEEP_ON bit set to 0
LDO5_SET_OFF 0 defined by KEEP_ON register
1 set off in SLEEP if KEEP_ON bit set to 0
LDO4_SET_OFF 0 defined by KEEP_ON register
1 set off in SLEEP if KEEP_ON bit set to 0
LDO3_SET_OFF 0 defined by KEEP_ON register
1 set off in SLEEP if KEEP_ON bit set to 0
LDO2_SET_OFF 0 defined by KEEP_ON register
1 set off in SLEEP if KEEP_ON bit set to 0
LDO1_SET_OFF 0 defined by KEEP_ON register
1 set off in SLEEP if KEEP_ON bit set to 0

SET_OFF2 (2Ah)

Figure 7-72 SET_OFF2(1) ; Register Address: 2Ah(2)
7 6 5 4 3 2 1 0
THERM_
KEEP_ON
CLK32KOUT_
KEEPON
DCDC4_
SET_OFF
DCDC3_
SET_OFF
DCDC2_
SET_OFF
DCDC1_
SET_OFF
LDO10_
SET_OFF
LDO9_
SET_OFF
0 0 0 0 0 1 0 0
0 0 0 0 0 1 0 0
0 1 0 0 0 0 0 0
0 0 1 0 0 0 0 0
OTP OTP OTP OTP OTP OTP OTP OTP
R/W R/W R/W R/W R/W R/W R/W R/W
LEGEND: R/W = Read/Write; R = Read only; -n = value after reset
Register reset on Power On Reset (POR)
Settings shown in Table 7-57

Table 7-55 Bit Field Descriptions

Field Description
THERM_KEEP_ON 0 enabled in SLEEP
1 set off in SLEEP
CLK32KOUT_KEEPON 0 enabled in SLEEP
1 set off in SLEEP
DCDC4_SET_OFF 0 defined by KEEP_ON register
1 set off in SLEEP if KEEP_ON bit set to 0
DCDC3_SET_OFF 0 defined by KEEP_ON register
1 set off in SLEEP if KEEP_ON bit set to 0
DCDC2_SET_OFF 0 defined by KEEP_ON register
1 set off in SLEEP if KEEP_ON bit set to 0
DCDC1_SET_OFF 0 defined by KEEP_ON register
1 set off in SLEEP if KEEP_ON bit set to 0
LDO10_SET_OFF 0 defined by KEEP_ON register
1 set off in SLEEP if KEEP_ON bit set to 0
LDO9_SET_OFF 0 defined by KEEP_ON register
1 set off in SLEEP if KEEP_ON bit set to 0

DEF_VOLT (2Bh)

Figure 7-73 DEF_VOLT(1) ; Register Address: 2Bh(2)
7 6 5 4 3 2 1 0
LDO4_DEF_VOLT LDO3_DEF_VOLT LDO2_DEF_VOLT LDO1_DEF_VOLT DCDC4_DEF_VOLT DCDC3_DEF_VOLT DCDC2_DEF_VOLT DCDC1_DEF_VOLT
0 0 0 0 0 0 0 0
0 0 0 0 0 0 0 0
1 1 1 1 1 1 1 1
0 0 0 0 0 0 0 0
OTP OTP OTP OTP OTP OTP OTP OTP
R/W R/W R/W R/W R/W R/W R/W R/W
LEGEND: R/W = Read/Write; R = Read only; -n = value after reset
Register reset on Power On Reset (POR)
Settings shown in Table 7-57

Table 7-56 Bit Field Descriptions

Field Description
LDO4_DEF_VOLT 0 output voltage defined by _OP register
1 output voltage defined by _AVS register
LDO3_DEF_VOLT 0 output voltage defined by _OP register
1 output voltage defined by _AVS register
LDO2_DEF_VOLT 0 output voltage defined by _OP register
1 output voltage defined by _AVS register
LDO1_DEF_VOLT 0 output voltage defined by _OP register
1 output voltage defined by _AVS register
DCDC4_DEF_VOLT 0 output voltage defined by _OP register
1 output voltage defined by _AVS register
DCDC3_DEF_VOLT 0 output voltage defined by _OP register
1 output voltage defined by _AVS register
DCDC2_DEF_VOLT 0 output voltage defined by _OP register
1 output voltage defined by _AVS register
DCDC1_DEF_VOLT 0 output voltage defined by _OP register
1 output voltage defined by _AVS register

LDO Sleep Mode Behavior

Table 7-57 LDO SLEEP MODE BEHAVIOR

CONFIG BITS LDO IS SET TO ECO MODE LDO STAYS ACTIVE LDO IS SET TO OFF
DEF_VOLT 0 = voltage defined by _OP register 0 = voltage defined by _OP register 0 = voltage defined by _OP register
1 = voltage defined by _AVS register 1 = voltage defined by _AVS register 1 = voltage defined by _AVS register
KEEP ON 0 1 0
SET OFF 0 x 1

DEF_VOLT_MAPPING (2Ch)

Figure 7-74 DEF_VOLT_MAPPING(1) ; Register Address: 2Ch
7 6 5 4 3 2 1 0
LDO4_VOLT_
MAPPING[1]
LDO4_VOLT_
MAPPING[0]
LDO3_VOLT_
MAPPING[1]
LDO3_VOLT_
MAPPING[0]
LDO2_VOLT_
MAPPING[1]
LDO2_VOLT_
MAPPING[0]
LDO1_VOLT_
MAPPING[1]
LDO1_VOLT_
MAPPING[0]
0 1 0 1 0 0 0 0
0 1 0 1 0 0 0 0
0 0 0 0 0 0 0 0
0 0 0 0 1 1 0 1
OTP OTP OTP OTP OTP OTP OTP OTP
R/W R/W R/W R/W R/W R/W R/W R/W
LEGEND: R/W = Read/Write; R = Read only; -n = value after reset
Register reset on Power On Reset (POR)

Table 7-58 Bit Field Descriptions

Field Description
LDO4_VOLT MAPPING[1,0] maps a DCDCx_SEL pin to the voltage scaling function to select either LDO4_OP or LDO4_AVS as the register defining the output voltage for LDO4
00 = DEF_VOLT Bit set and cleared by status of DCDC1_SEL pin
01 = DEF_VOLT Bit set and cleared by status of DCDC2_SEL pin
10 = DEF_VOLT Bit set and cleared by status of DCDC3_SEL pin
11 = DEF_VOLT Bit set and cleared by status of DCDC4_SEL pin
LDO3_VOLT MAPPING[1,0] maps a DCDCx_SEL pin to the voltage scaling function to select either LDO3_OP or LDO3_AVS as the register defining the output voltage for LDO3
00 = DEF_VOLT Bit set and cleared by status of DCDC1_SEL pin
01 = DEF_VOLT Bit set and cleared by status of DCDC2_SEL pin
10 = DEF_VOLT Bit set and cleared by status of DCDC3_SEL pin
11 = DEF_VOLT Bit set and cleared by status of DCDC4_SEL pin
LDO2_VOLT MAPPING[1,0] maps a DCDCx_SEL pin to the voltage scaling function to select either LDO2_OP or LDO2_AVS as the register defining the output voltage for LDO2
00 = DEF_VOLT Bit set and cleared by status of DCDC1_SEL pin
01 = DEF_VOLT Bit set and cleared by status of DCDC2_SEL pin
10 = DEF_VOLT Bit set and cleared by status of DCDC3_SEL pin
11 = DEF_VOLT Bit set and cleared by status of DCDC4_SEL pin
LDO1_VOLT MAPPING[1,0] maps a DCDCx_SEL pin to the voltage scaling function to select either LDO1_OP or LDO1_AVS as the register defining the output voltage for LDO1
00 = DEF_VOLT Bit set and cleared by status of DCDC1_SEL pinv
01 = DEF_VOLT Bit set and cleared by status of DCDC2_SEL pin
10 = DEF_VOLT Bit set and cleared by status of DCDC3_SEL pin
11 = DEF_VOLT Bit set and cleared by status of DCDC4_SEL pin

DISCHARGE1 (2Dh)

Figure 7-75 DISCHARGE1(1) ; Register Address: 2Dh
7 6 5 4 3 2 1 0
LDO8_
DISCHARGE
LDO7_
DISCHARGE
LDO6_
DISCHARGE
LDO5_
DISCHARGE
LDO4_
DISCHARGE
LDO3_
DISCHARGE
LDO2_
DISCHARGE
LDO1_
DISCHARGE
0 1 1 0 0 0 0 0
0 1 1 0 0 0 0 0
1 1 1 1 1 1 1 1
0 0 0 0 0 0 0 1
OTP OTP OTP OTP OTP OTP OTP OTP
R/W R/W R/W R/W R/W R/W R/W R/W
LEGEND: R/W = Read/Write; R = Read only; -n = value after reset
Register reset on Power On Reset (POR)

Table 7-59 Bit Field Descriptions

Field Description
LDO8_DISCHARGE 0 LDO8 output is not discharged when disabled
1 LDO8 output is discharged when disabled
LDO7_DISCHARGE 0 LDO7 output is not discharged when disabled
1 LDO7 output is discharged when disabled
LDO6_DISCHARGE 0 LDO6 output is not discharged when disabled
1 LDO6 output is discharged when disabled
LDO5_DISCHARGE 0 LDO5 output is not discharged when disabled
1 LDO5 output is discharged when disabled
LDO4_DISCHARGE 0 LDO4 output is not discharged when disabled
1 LDO4 output is discharged when disabled
LDO3_DISCHARGE 0 LDO3 output is not discharged when disabled
1 LDO3 output is discharged when disabled
LDO2_DISCHARGE 0 LDO2 output is not discharged when disabled
1 LDO2 output is discharged when disabled
LDO1_DISCHARGE 0 LDO1 output is not discharged when disabled
1 LDO1 output is discharged when disabled

DISCHARGE2 (2Eh)

Figure 7-76 DISCHARGE2(1) ; Register Address: 2Eh
7 6 5 4 3 2 1 0
RSVD RSVD DCDC4_
DISCHARGE
DCDC3_
DISCHARGE
DCDC2_
DISCHARGE
DCDC1_
DISCHARGE
LDO10_
DISCHARGE
LDO9_
DISCHARGE
0 0 0 0 0 0 0 0
0 0 0 0 0 0 0 0
0 0 1 1 1 1 1 1
0 0 0 0 0 0 0 0
OTP OTP OTP OTP OTP OTP
R R R/W R/W R/W R/W R/W R/W
LEGEND: R/W = Read/Write; R = Read only; -n = value after reset
Register reset on Power On Reset (POR)

Table 7-60 Bit Field Descriptions

Field Description
RSVD Unused bit read returns 0
DCDC4_DISCHARGE 0 DCDC4 output is not discharged when disabled
1 DCDC4 output is discharged when disabled
DCDC3_DISCHARGE 0 DCDC3 output is not discharged when disabled
1 DCDC3 output is discharged when disabled
DCDC2_DISCHARGE 0 DCDC2 output is not discharged when disabled
1 DCDC2 output is discharged when disabled
DCDC1_DISCHARGE 0 DCDC1 output is not discharged when disabled
1 DCDC1 output is discharged when disabled
LDO10_DISCHARGE 0 LDO10 output is not discharged when disabled
1 LDO10 output is discharged when disabled
LDO9_DISCHARGE 0 LDO9 output is not discharged when disabled
1 LDO9 output is discharged when disabled

EN1_SET1 (2Fh)

Figure 7-77 EN1_SET1(1) ; Register Address: 2Fh
7 6 5 4 3 2 1 0
LDO8_EN1 LDO7_EN1 LDO6_EN1 LDO5_EN1 LDO4_EN1 LDO3_EN1 LDO2_EN1 LDO1_EN1
0 0 0 0 0 0 0 1
0 0 0 0 0 0 0 1
0 0 0 0 0 0 0 0
0 0 0 0 0 0 0 0
OTP OTP OTP OTP OTP OTP OTP OTP
R/W R/W R/W R/W R/W R/W R/W R/W
LEGEND: R/W = Read/Write; R = Read only; -n = value after reset
Register reset on Power On Reset (POR)

Table 7-61 Bit Field Descriptions

Field Description
LDO8_EN1 0 EN1 pin has no effect on LDO8 enable
1 EN1 pin is controlling LDO8
LDO7_EN1 0 EN1 pin has no effect on LDO7 enable
1 EN1 pin is controlling LDO7
LDO6_EN1 0 EN1 pin has no effect on LDO6 enable
1 EN1 pin is controlling LDO6
LDO5_EN1 0 EN1 pin has no effect on LDO5 enable
1 EN1 pin is controlling LDO5
LDO4_EN1 0 EN1 pin has no effect on LDO4 enable
1 EN1 pin is controlling LDO4
LDO3_EN1 0 EN1 pin has no effect on LDO3 enable
1 EN1 pin is controlling LDO3
LDO2_EN1 0 EN1 pin has no effect on LDO2 enable
1 EN1 pin is controlling LDO2
LDO1_EN1 0 EN1 pin has no effect on LDO1 enable
1 EN1 pin is controlling LDO1

EN1_SET2 (30h)

Figure 7-78 EN1_SET2(1) ; Register Address: 30h
7 6 5 4 3 2 1 0
RSVD RSVD DCDC4_EN1 DCDC3_EN1 DCDC2_EN1 DCDC1_EN1 LDO10_EN1 LDO9_EN1
0 0 0 0 0 1 0 0
0 0 0 0 0 1 0 0
0 0 0 1 0 0 0 0
0 0 1 0 0 0 0 0
OTP OTP OTP OTP OTP OTP
R R R/W R/W R/W R/W R/W R/W
LEGEND: R/W = Read/Write; R = Read only; -n = value after reset
Register reset on Power On Reset (POR)

Table 7-62 Bit Field Descriptions

Field Description
RSVD Unused bit read returns 0
DCDC4_EN1 0 EN1 pin has no effect on DCDC4 enable
1 EN1 pin is controlling DCDC4
DCDC3_EN1 0 EN1 pin has no effect on DCDC3 enable
1 EN1 pin is controlling DCDC3
DCDC2_EN1 0 EN1 pin has no effect on DCDC2 enable
1 EN1 pin is controlling DCDC2
DCDC1_EN1 0 EN1 pin has no effect on DCDC1 enable
1 EN1 pin is controlling DCDC1
LDO10_EN1 0 EN1 pin has no effect on LDO10 enable
1 EN1 pin is controlling LDO10
LDO9_EN1 0 EN1 pin has no effect on LDO9 enable
1 EN1 pin is controlling LDO9

EN2_SET1 (31h)

Figure 7-79 EN2_SET1(1) ; Register Address: 31h
7 6 5 4 3 2 1 0
LDO8_EN2 LDO7_EN2 LDO6_EN2 LDO5_EN2 LDO4_EN2 LDO3_EN2 LDO2_EN2 LDO1_EN2
0 0 0 1 1 0 0 0
0 0 0 1 1 0 0 0
0 0 0 0 0 0 1 0
0 0 0 0 0 0 0 1
OTP OTP OTP OTP OTP OTP OTP OTP
R/W R/W R/W R/W R/W R/W R/W R/W
LEGEND: R/W = Read/Write; R = Read only; -n = value after reset
Register reset on Power On Reset (POR)

Table 7-63 Bit Field Descriptions

Field Description
LDO8_EN2 0 EN2 pin has no effect on LDO8 enable
1 EN2 pin is controlling LDO8
LDO7_EN2 0 EN2 pin has no effect on LDO7 enable
1 EN2 pin is controlling LDO7
LDO6_EN2 0 EN2 pin has no effect on LDO6 enable
1 EN2 pin is controlling LDO6
LDO5_EN2 0 EN2 pin has no effect on LDO5 enable
1 EN2 pin is controlling LDO5
LDO4_EN2 0 EN2 pin has no effect on LDO4 enable
1 EN2 pin is controlling LDO4
LDO3_EN2 0 EN2 pin has no effect on LDO3 enable
1 EN2 pin is controlling LDO3
LDO2_EN2 0 EN2 pin has no effect on LDO2 enable
1 EN2 pin is controlling LDO2
LDO1_EN2 0 EN2 pin has no effect on LDO1 enable
1 EN2 pin is controlling LDO1

EN2_SET2 (32h)

Figure 7-80 EN2_SET2(1) ; Register Address: 32h
7 6 5 4 3 2 1 0
RSVD RSVD DCDC4_EN2 DCDC3_EN2 DCDC2_EN2 DCDC1_EN2 LDO10_EN2 LDO9_EN2
0 0 0 0 0 0 0 0
0 0 0 0 0 0 0 0
0 0 0 0 0 0 0 0
0 0 0 0 0 0 0 0
OTP OTP OTP OTP OTP OTP
R R R/W R/W R/W R/W R/W R/W
LEGEND: R/W = Read/Write; R = Read only; -n = value after reset
Register reset on Power On Reset (POR)

Table 7-64 Bit Field Descriptions

Field Description
RSVD Unused bit read returns 0
DCDC4_EN2 0 EN2 pin has no effect on DCDC4 enable
1 EN2 pin is controlling DCDC4
DCDC3_EN2 0 EN2 pin has no effect on DCDC3 enable
1 EN2 pin is controlling DCDC3
DCDC2_EN2 0 EN2 pin has no effect on DCDC2 enable
1 EN2 pin is controlling DCDC2
DCDC1_EN2 0 EN2 pin has no effect on DCDC1 enable
1 EN2 pin is controlling DCDC1
LDO10_EN2 0 EN2 pin has no effect on LDO10 enable
1 EN2 pin is controlling LDO10
LDO9_EN2 0 EN2 pin has no effect on LDO9 enable
1 EN2 pin is controlling LDO9

EN3_SET1 (33h)

Figure 7-81 EN3_SET1(1) ; Register Address: 33h
7 6 5 4 3 2 1 0
LDO8_EN3 LDO7_EN3 LDO6_EN3 LDO5_EN3 LDO4_EN3 LDO3_EN3 LDO2_EN3 LDO1_EN3
0 0 0 1 1 0 0 0
0 0 0 1 1 0 0 0
0 0 0 1 0 0 0 0
0 0 0 0 0 1 0 0
OTP OTP OTP OTP OTP OTP OTP OTP
R/W R/W R/W R/W R/W R/W R/W R/W
LEGEND: R/W = Read/Write; R = Read only; -n = value after reset
Register reset on Power On Reset (POR)

Table 7-65 Bit Field Descriptions

Field Description
LDO8_EN3 0 EN3 pin has no effect on LDO8 enable
1 EN3 pin is controlling LDO8
LDO7_EN3 0 EN3 pin has no effect on LDO7 enable
1 EN3 pin is controlling LDO7
LDO6_EN3 0 EN3 pin has no effect on LDO6 enable
1 EN3 pin is controlling LDO6
LDO5_EN3 0 EN3 pin has no effect on LDO5 enable
1 EN3 pin is controlling LDO5
LDO4_EN3 0 EN3 pin has no effect on LDO4 enable
1 EN3 pin is controlling LDO4
LDO3_EN3 0 EN3 pin has no effect on LDO3 enable
1 EN3 pin is controlling LDO3
LDO2_EN3 0 EN3 pin has no effect on LDO2 enable
1 EN3 pin is controlling LDO2
LDO1_EN3 0 EN3 pin has no effect on LDO1 enable
1 EN3 pin is controlling LDO1

EN3_SET2 (34h)

Figure 7-82 EN3_SET2(1) ; Register Address: 34h
7 6 5 4 3 2 1 0
RSVD RSVD DCDC4_EN3 DCDC3_EN3 DCDC2_EN3 DCDC1_EN3 LDO10_EN3 LDO9_EN3
0 0 0 0 0 0 0 0
0 0 0 0 0 0 0 0
0 0 0 0 0 0 0 0
0 0 0 0 0 0 0 0
OTP OTP OTP OTP OTP OTP
R R R/W R/W R/W R/W R/W R/W
LEGEND: R/W = Read/Write; R = Read only; -n = value after reset
Register reset on Power On Reset (POR)

Table 7-66 Bit Field Descriptions

Field Description
RSVD Unused bit read returns 0
DCDC4_EN3 0 EN3 pin has no effect on DCDC4 enable
1 EN3 pin is controlling DCDC4
DCDC3_EN3 0 EN3 pin has no effect on DCDC3 enable
1 EN3 pin is controlling DCDC3
DCDC2_EN3 0 EN3 pin has no effect on DCDC2 enable
1 EN3 pin is controlling DCDC2
DCDC1_EN3 0 EN3 pin has no effect on DCDC1 enable
1 EN3 pin is controlling DCDC1
LDO10_EN3 0 EN3 pin has no effect on LDO10 enable
1 EN3 pin is controlling LDO10
LDO9_EN3 0 EN3 pin has no effect on LDO9 enable
1 EN3 pin is controlling LDO9

EN4_SET1 (35h)

Figure 7-83 EN4_SET1(1) ; Register Address: 35h
7 6 5 4 3 2 1 0
LDO8_EN4 LDO7_EN4 LDO6_EN4 LDO5_EN4 LDO4_EN4 LDO3_EN4 LDO2_EN4 LDO1_EN4
0 0 0 0 0 0 0 0
0 0 0 0 0 0 0 0
0 0 0 0 0 0 0 0
0 0 0 0 0 0 0 0
OTP OTP OTP OTP OTP OTP OTP OTP
R/W R/W R/W R/W R/W R/W R/W R/W
LEGEND: R/W = Read/Write; R = Read only; -n = value after reset
Register reset on Power On Reset (POR)

Table 7-67 Bit Field Descriptions

Field Description
LDO8_EN4 0 EN4 pin has no effect on LDO8 enable
1 EN4 pin is controlling LDO8
LDO7_EN4 0 EN4 pin has no effect on LDO7 enable
1 EN4 pin is controlling LDO7
LDO6_EN4 0 EN4 pin has no effect on LDO6 enable
1 EN4 pin is controlling LDO6
LDO5_EN4 0 EN4 pin has no effect on LDO5 enable
1 EN4 pin is controlling LDO5
LDO4_EN4 0 EN4 pin has no effect on LDO4 enable
1 EN4 pin is controlling LDO4
LDO3_EN4 0 EN4 pin has no effect on LDO3 enable
1 EN4 pin is controlling LDO3
LDO2_EN4 0 EN4 pin has no effect on LDO2 enable
1 EN4 pin is controlling LDO2
LDO1_EN4 0 EN4 pin has no effect on LDO1 enable
1 EN4 pin is controlling LDO1

EN4_SET2 (36h)

Figure 7-84 EN4_SET2(1) ; Register Address: 36h
7 6 5 4 3 2 1 0
RSVD RSVD DCDC4_EN4 DCDC3_EN4 DCDC2_EN4 DCDC1_EN4 LDO10_EN4 LDO9_EN4
0 0 0 0 0 0 0 0
0 0 0 0 0 0 0 0
0 0 0 0 0 0 1 0
0 0 0 0 0 0 0 0
OTP OTP OTP OTP OTP OTP
R R R/W R/W R/W R/W R/W R/W
LEGEND: R/W = Read/Write; R = Read only; -n = value after reset
Register reset on Power On Reset (POR)

Table 7-68 Bit Field Descriptions

Field Description
RSVD Unused bit read returns 0
DCDC4_EN4 0 EN4 pin has no effect on DCDC4 enable
1 EN4 pin is controlling DCDC4
DCDC3_EN4 0 EN4 pin has no effect on DCDC3 enable
1 EN4 pin is controlling DCDC3
DCDC2_EN4 0 EN4 pin has no effect on DCDC2 enable
1 EN4 pin is controlling DCDC2
DCDC1_EN4 0 EN4 pin has no effect on DCDC1 enable
1 EN4 pin is controlling DCDC1
LDO10_EN4 0 EN4 pin has no effect on LDO10 enable
1 EN4 pin is controlling LDO10
LDO9_EN4 0 EN4 pin has no effect on LDO9 enable
1 EN4 pin is controlling LDO9

PGOOD (37h)

Figure 7-85 PGOOD(1) ; Register Address: 37h(2)
7 6 5 4 3 2 1 0
PGOOD_LDO4 PGOOD_LDO3 PGOOD_LDO2 PGOOD_LDO1 PGOOD_DCDC4 PGOOD_DCDC3 PGOOD_DCDC2 PGOOD_DCDC1
- - - - - - - -
- - - - - - - -
- - - - - - - -
- - - - - - - -
R R R R R R R R
LEGEND: R/W = Read/Write; R = Read only; -n = value after reset
Register reset on Power On Reset (POR)
The PGOOD_LDOx Bit is not valid if the LDO is enabled but the supply voltage to the LDO is below 1 V.

Table 7-69 Bit Field Descriptions

Field Description
PGOOD_LDOx the Bit is set or cleared by the power-good comparator in the LDO converter block
0 LDOx output voltage is below its target regulation voltage or disabled
1 LDOx output voltage is in regulation
PGOOD_DCDCx the Bit is set or cleared by the power-good comparator in the DC-DC converter block
0 DCDCx output voltage is below its target regulation voltage or disabled
1 DCDCx output voltage is in regulation

PGOOD2 (38h)

Figure 7-86 PGOOD2(1) ; Register Address: 38h(2)
7 6 5 4 3 2 1 0
RSVD RSVD PGOOD_LDO10 PGOOD_LDO9 PGOOD_LDO8 PGOOD_LDO7 PGOOD_LDO6 PGOOD_LDO5
0 0 - - - - - -
0 0 - - - - - -
0 0 - - - - - -
0 0 - - - - - -
R R R R R R R R
LEGEND: R/W = Read/Write; R = Read only; -n = value after reset
Register reset on Power On Reset (POR)
The PGOOD_LDOx Bit is not valid if the LDO is enabled but the supply voltage to the LDO is below 1 V.

Table 7-70 Bit Field Descriptions

Field Description
RSVD Unused bit read returns 0
PGOOD_LDOx the Bit is set or cleared by the power-good comparator in the LDO converter block
0 LDOx output voltage is below its target regulation voltage or disabled
1 LDOx output voltage is in regulation

INT_STS (39h)

Figure 7-87 INT_STS(1) ; Register Address: 39h
7 6 5 4 3 2 1 0
GPIO1_F_IT GPIO1_R_IT HOTDIE_IT PWRHOLD_R_IT PWRON_LP_IT PWRON_IT VMON_IT PWRHOLD_F_IT
0 0 0 0 0 0 0 0
0 0 0 0 0 0 0 0
0 0 0 0 0 0 0 0
0 0 0 0 0 0 0 0
R/W R/W R/W R/W R/W R/W R/W R/W
LEGEND: R/W = Read/Write; R = Read only; -n = value after reset
Register reset on Power On Reset (POR)

Table 7-71 Bit Field Descriptions

Field Description
GPIO1_F_IT 0 no falling edge occurred
1 GPIO1 falling edge detection interrupt status; write 1 to clear the interrupt flag
GPIO1_R_IT 0 no rising edge occurred
1 GPIO1 rising edge detection interrupt status; write 1 to clear the interrupt flag
HOTDIE_IT 0 no hot die event occurred
1 Hot die event interrupt status; write 1 to clear the interrupt flag
PWRHOLD_R_IT 0 no rising edge on PWRHOLD detected
1 Rising PWRHOLD event interrupt status; write 1 to clear the interrupt flag
PWRON_LP_IT 0 no nPWRON Long Press Key detected
1 nPWRON Long Press event interrupt status; write 1 to clear the interrupt flag
PWRON_IT 0 no nPWRON event detected
1 nPWRON event interrupt status; write 1 to clear the interrupt flag
VMON_IT 0 no VMON event detected
1 falling edge detection for VMON; voltage at VMON is below the VMON_SEL[1,0] threshold; no delay; write 1 to clear the interrupt flag
PWRHOLD_F_IT 0 no PWRHOLD event detected
1 Falling PWRHOLD event interrupt status; write 1 to clear the interrupt flag

INT_MSK (3Ah)

Figure 7-88 INT_MSK(1) ; Register Address: 3Ah
7 6 5 4 3 2 1 0
GPIO1_F_
IT_MSK
GPIO1_R_
IT_MSK
HOTDIE_
IT_MSK
PWRHOLD_R_
IT_MSK
PWRON_LP_
IT_MSK
PWRON_
IT_MSK
VMON_
IT_MSK
PWRHOLD_F_
IT_MSK
1 1 1 1 1 1 1 1
1 1 1 1 1 1 1 1
1 1 1 1 1 1 1 1
1 1 1 1 1 1 1 1
R/W R/W R/W R/W R/W R/W R/W R/W
LEGEND: R/W = Read/Write; R = Read only; -n = value after reset
Register reset on Power On Reset (POR)

Table 7-72 Bit Field Descriptions

Field Description
GPIO1_F_IT_MSK 0 interrupt not masked
1 GPIO1 falling edge detection interrupt masked
GPIO1_R_IT_MSK 0 interrupt not masked
1 GPIO1 rising edge detection interrupt masked
HOTDIE_IT_MSK 0 interrupt not masked
1 Hot die event interrupt masked
PWRHOLD_R_IT_MSK 0 interrupt not masked
1 Rising PWRHOLD event interrupt masked
PWRON_LP_IT_MSK 0 interrupt not masked
1 nPWRON Long Press event interrupt masked
PWRON_IT_MSK 0 interrupt not masked
1 nPWRON event interrupt masked
VMON_IT_MSK 0 interrupt not masked
1 VMON event interrupt masked.
PWRHOLD_F_IT_MSK 0 interrupt not masked
1 PWRHOLD falling edge event interrupt masked

INT_STS2 (3Bh)

Figure 7-89 INT_STS2(1) ; Register Address: 3Bh
7 6 5 4 3 2 1 0
GPIO5_F_IT GPIO5_R_IT GPIO4_F_IT GPIO4_R_IT GPIO3_F_IT GPIO3_R_IT GPIO2_F_IT GPIO2_R_IT
0 0 0 0 0 0 0 0
0 0 0 0 0 0 0 0
0 0 0 0 0 0 0 0
0 0 0 0 0 0 0 0
R/W R/W R/W R/W R/W R/W R/W R/W
LEGEND: R/W = Read/Write; R = Read only; -n = value after reset
Register reset on Power On Reset (POR)

Table 7-73 Bit Field Descriptions

Field Description
GPIO5_F_IT 0 no falling edge occurred
1 GPIO5 falling edge detection interrupt status; write 1 to clear the interrupt flag
GPIO5_R_IT 0 no rising edge occurred
1 GPIO5 rising edge detection interrupt status; write 1 to clear the interrupt flag
GPIO4_F_IT 0 no falling edge occurred
1 GPIO4 falling edge detection interrupt status; write 1 to clear the interrupt flag
GPIO4_R_IT 0 no rising edge occurred
1 GPIO4 rising edge detection interrupt status; write 1 to clear the interrupt flag
GPIO3_F_IT 0 no falling edge occurred
1 GPIO3 falling edge detection interrupt status; write 1 to clear the interrupt flag
GPIO3_R_IT 0 no rising edge occurred
1 GPIO3 rising edge detection interrupt status; write 1 to clear the interrupt flag
GPIO2_F_IT 0 no falling edge occurred
1 GPIO2 falling edge detection interrupt status; write 1 to clear the interrupt flag
GPIO2_R_IT 0 no rising edge occurred
1 GPIO2 rising edge detection interrupt status; write 1 to clear the interrupt flag

INT_MSK2 (3Ch)

Figure 7-90 INT_MSK2(1) ; Register Address: 3Ch
7 6 5 4 3 2 1 0
GPIO5_F_
IT_MSK
GPIO5_R_
IT_MSK
GPIO4_F_
IT_MSK
GPIO4_R_
IT_MSK
GPIO3_F_
IT_MSK
GPIO3_R_
IT_MSK
GPIO2_F_
IT_MSK
GPIO2_R_
IT_MSK
1 1 1 1 1 1 1 1
1 1 1 1 1 1 1 1
0 0 0 0 0 0 0 0
0 0 0 0 0 0 0 0
OTP OTP OTP OTP OTP OTP OTP OTP
R/W R/W R/W R/W R/W R/W R/W R/W
LEGEND: R/W = Read/Write; R = Read only; -n = value after reset
Register reset on Power On Reset (POR)

Table 7-74 Bit Field Descriptions

Field Description
GPIO5_F_IT_MSK 0 interrupt not masked
1 GPIO5 falling edge detection interrupt masked
GPIO5_R_IT_MSK 0 interrupt not masked
1 GPIO5 rising edge detection interrupt masked
GPIO4_F_IT_MSK 0 interrupt not masked
1 GPIO4 falling edge detection interrupt masked
GPIO4_R_IT_MSK 0 interrupt not masked
1 GPIO4 rising edge detection interrupt masked
GPIO3_F_IT_MSK 0 interrupt not masked
1 GPIO3 falling edge detection interrupt masked
GPIO3_R_IT_MSK 0 interrupt not masked
1 GPIO3 rising edge detection interrupt masked
GPIO2_F_IT_MSK 0 interrupt not masked
1 GPIO2 falling edge detection interrupt masked
GPIO2_R_IT_MSK 0 interrupt not masked
1 GPIO2 rising edge detection interrupt masked

INT_STS3 (3Dh)

Figure 7-91 INT_STS3(1) ; Register Address: 3Dh
7 6 5 4 3 2 1 0
PGOOD_LDO4_IT PGOOD_LDO3_IT PGOOD_LDO2_IT PGOOD_LDO1_IT PGOOD_DCDC4_IT PGOOD_DCDC3_IT PGOOD_DCDC2_IT PGOOD_DCDC1_IT
0 0 0 0 0 0 0 0
0 0 0 0 0 0 0 0
0 0 0 0 0 0 0 0
0 0 0 0 0 0 0 0
R/W R/W R/W R/W R/W R/W R/W R/W
LEGEND: R/W = Read/Write; R = Read only; -n = value after reset
Register reset on Power On Reset (POR)

Table 7-75 Bit Field Descriptions

Field Description
PGOOD_LDO4_IT 0 no status change occurred
1 PGOOD_LDO4 falling edge detection interrupt status; masked by ENABLE, therefore not triggered if the output voltage drops when the LDO is disabled; write 1 to clear the interrupt flag
PGOOD_LDO3_IT 0 no status change occurred
1 PGOOD_LDO3 falling edge detection interrupt status; masked by ENABLE, therefore not triggered if the output voltage drops when the LDO is disabled; write 1 to clear the interrupt flag
PGOOD_LDO2_IT 0 no status change occurred
1 PGOOD_LDO2 falling edge detection interrupt status; masked by ENABLE, therefore not triggered if the output voltage drops when the LDO is disabled; write 1 to clear the interrupt flag
PGOOD_LDO1_IT 0 no status change occurred
1 PGOOD_LDO1 falling edge detection interrupt status; masked by ENABLE, therefore not triggered if the output voltage drops when the LDO is disabled; write 1 to clear the interrupt flag
PGOOD_DCDC4_IT 0 no status change occurred
1 PGOOD_DCDC4 falling edge detection interrupt status; masked by ENABLE, therefore not triggered if the output voltage drops when the converter is disabled; write 1 to clear the interrupt flag
PGOOD_DCDC3_IT 0 no status change occurred
1 PGOOD_DCDC3 falling edge detection interrupt status; masked by ENABLE, therefore not triggered if the output voltage drops when the converter is disabled; write 1 to clear the interrupt flag
PGOOD_DCDC2_IT 0 no status change occurred
1 PGOOD_DCDC2 falling edge detection interrupt status; masked by ENABLE, therefore not triggered if the output voltage drops when the converter is disabled; write 1 to clear the interrupt flag
PGOOD_DCDC1_IT 0 no status change occurred
1 PGOOD_DCDC1 falling edge detection interrupt status; masked by ENABLE, therefore not triggered if the output voltage drops when the converter is disabled; write 1 to clear the interrupt flag

INT_MSK3 (3Eh)

Figure 7-92 INT_MSK3(1) ; Register Address: 3Eh
7 6 5 4 3 2 1 0
PGOOD_LDO4_
IT_MSK
PGOOD_LDO3_
IT_MSK
PGOOD_LDO2_
IT_MSK
PGOOD_LDO1_
IT_MSK
PGOOD_DCDC4_
IT_MSK
PGOOD_DCDC3_
IT_MSK
PGOOD_DCDC2_
IT_MSK
PGOOD_DCDC1_
IT_MSK
1 1 1 1 1 1 1 1
1 1 1 1 1 1 1 1
1 1 1 1 1 1 1 1
1 1 1 1 1 1 1 1
R/W R/W R/W R/W R/W R/W R/W R/W
LEGEND: R/W = Read/Write; R = Read only; -n = value after reset
Register reset on Power On Reset (POR)

Table 7-76 Bit Field Descriptions

Field Description
PGOOD_LDO4_IT_MSK 0 interrupt not masked
1 PGOOD_LDO4 falling edge detection interrupt status; masked by ENABLE, therefore not triggered if the output voltage drops when the LDO is disabled
PGOOD_LDO3_IT_MSK 0 interrupt not masked
1 PGOOD_LDO3 falling edge detection interrupt status; masked by ENABLE, therefore not triggered if the output voltage drops when the LDO is disabled
PGOOD_LDO2_IT_MSK 0 interrupt not masked
1 PGOOD_LDO2 falling edge detection interrupt status; masked by ENABLE, therefore not triggered if the output voltage drops when the LDO is disabled
PGOOD_LDO1_IT_MSK 0 interrupt not masked
1 PGOOD_LDO1 falling edge detection interrupt status; masked by ENABLE, therefore not triggered if the output voltage drops when the LDO is disabled
PGOOD_DCDC4_IT_MSK 0 interrupt not masked
1 PGOOD_DCDC4 falling edge detection interrupt status; masked by ENABLE, therefore not triggered if the output voltage drops when the LDO is disabled
PGOOD_DCDC3_IT_MSK 0 interrupt not masked
1 PGOOD_DCDC3 falling edge detection interrupt status; masked by ENABLE, therefore not triggered if the output voltage drops when the LDO is disabled
PGOOD_DCDC2_IT_MSK 0 interrupt not masked
1 PGOOD_DCDC2 falling edge detection interrupt status; masked by ENABLE, therefore not triggered if the output voltage drops when the LDO is disabled
PGOOD_DCDC1_IT_MSK 0 interrupt not masked
1 PGOOD_DCDC1 falling edge detection interrupt status; masked by ENABLE, therefore not triggered if the output voltage drops when the LDO is disabled

INT_STS4 (3Fh)

Figure 7-93 INT_STS4(1) ; Register Address: 3Fh
7 6 5 4 3 2 1 0
RSVD RSVD PGOOD_LDO10_IT PGOOD_LDO9_IT PGOOD_LDO8_IT PGOOD_LDO7_IT PGOOD_LDO6_IT PGOOD_LDO5_IT
0 0 0 0 0 0 0 0
0 0 0 0 0 0 0 0
0 0 0 0 0 0 0 0
0 0 0 0 0 0 0 0
R/W R/W R/W R/W R/W R/W R/W R/W
LEGEND: R/W = Read/Write; R = Read only; -n = value after reset
Register reset on Power On Reset (POR)

Table 7-77 Bit Field Descriptions

Field Description
RSVD Unused bit read returns 0
PGOOD_LDO10_IT 0 no status change occurred
1 PGOOD_LDO10 falling or rising edge detection interrupt status; write 1 to clear the interrupt flag
PGOOD_LDO9_IT 0 no status change occurred
1 PGOOD_LDO9 falling or rising edge detection interrupt status; write 1 to clear the interrupt flag
PGOOD_LDO8_IT 0 no status change occurred
1 PGOOD_LDO8 falling or rising edge detection interrupt status; write 1 to clear the interrupt flag
PGOOD_LDO7_IT 0 no status change occurred
1 PGOOD_LDO7 falling or rising edge detection interrupt status; write 1 to clear the interrupt flag
PGOOD_LDO6_IT 0 no status change occurred
1 PGOOD_LDO6 falling or rising edge detection interrupt status; write 1 to clear the interrupt flag
PGOOD_LDO5_IT 0 no status change occurred
1 PGOOD_LDO5 falling or rising edge detection interrupt status; write 1 to clear the interrupt flag

INT_MSK4 (40h)

Figure 7-94 INT_MSK4(1) ; Register Address: 40h
7 6 5 4 3 2 1 0
RSVD RSVD PGOOD_LDO10_
IT_MSK
PGOOD_LDO9_
IT_MSK
PGOOD_LDO8_
IT_MSK
PGOOD_LDO7_
IT_MSK
PGOOD_LDO6_
IT_MSK
PGOOD_LDO5_
IT_MSK
1 1 1 1 1 1 1 1
1 1 1 1 1 1 1 1
1 1 1 1 1 1 1 1
1 1 1 1 1 1 1 1
R/W R/W R/W R/W R/W R/W R/W R/W
LEGEND: R/W = Read/Write; R = Read only; -n = value after reset
Register reset on Power On Reset (POR)

Table 7-78 Bit Field Descriptions

Field Description
RSVD Unused bit read returns 0
PGOOD_LDO10_IT_MSK 0 interrupt not masked
1 PGOOD_LDO10 falling or rising edge detection interrupt masked
PGOOD_LDO9_IT_MSK 0 interrupt not masked
1 PGOOD_LDO9 falling or rising edge detection interrupt masked
PGOOD_LDO8_IT_MSK 0 interrupt not masked
1 PGOOD_LDO8 falling or rising edge detection interrupt masked
PGOOD_LDO7_IT_MSK 0 interrupt not masked
1 PGOOD_LDO7 falling or rising edge detection interrupt masked
PGOOD_LDO6_IT_MSK 0 interrupt not masked
1 PGOOD_LDO6 falling or rising edge detection interrupt masked
PGOOD_LDO5_IT_MSK 0 interrupt not masked
1 PGOOD_LDO5 falling or rising edge detection interrupt masked

GPIO1 (41h)

Figure 7-95 GPIO1(1) ; Register Address: 41h
7 6 5 4 3 2 1 0
GPIO_SLEEP RSVD RSVD GPIO_DEB RSVD GPIO_CFG GPIO_STS GPIO_SET
0 0 0 0 0 0 x 0
0 0 0 0 0 0 x 0
0 0 0 0 0 0 1 0
0 0 0 0 0 0 1 0
OTP - - OTP - OTP - OTP
R/W R R R/W R R/W R R/W
LEGEND: R/W = Read/Write; R = Read only; -n = value after reset
Register reset on Power On Reset (POR)

Table 7-79 Bit Field Descriptions

Field Description
GPIO_SLEEP 0 No impact, keep as in active mode
1 When in SLEEP and GPIO in output mode, force output low
RSVD Unused bit read returns 0
GPIO_DEB 0 GPIO input debouncing time is 94 µs
1 GPIO input debouncing time is 156 µs
GPIO_CFG 0 Configuration of the GPIO pad direction - the pad is configured as an input
1 The GPIO pad is configured as an output, GPIO assigned to power-up sequence
GPIO_STS 0 Status of the GPIO pad
1 Status of the GPIO pad
GPIO_SET 0 Value set to logic 1'b0 on the GPIO output when configured in output mode
1 Value set to logic 1'b1 on the GPIO output when configured in output mode

GPIO2 (42h)

Figure 7-96 GPIO2(1) ; Register Address: 42h
7 6 5 4 3 2 1 0
GPIO_SLEEP RSVD RSVD GPIO_DEB RSVD GPIO_CFG GPIO_STS GPIO_SET
0 0 0 0 0 0 x 0
0 0 0 0 0 0 x 0
0 0 0 0 0 0 1 0
0 0 0 0 0 0 1 0
OTP - - OTP - OTP - OTP
R/W R R R/W R R/W R R/W
LEGEND: R/W = Read/Write; R = Read only; -n = value after reset
Register reset on Power On Reset (POR)

Table 7-80 Bit Field Descriptions

Field Description
GPIO_SLEEP 0 No impact, keep as in active mode
1 When in SLEEP and GPIO in output mode, force output low
RSVD Unused bit read returns 0
GPIO_DEB 0 GPIO input debouncing time is 94 µs
1 GPIO input debouncing time is 156 µs
GPIO_CFG 0 Configuration of the GPIO pad direction - the pad is configured as an input
1 The GPIO pad is configured as an output, GPIO assigned to power-up sequence
GPIO_STS 0 Status of the GPIO pad
1 Status of the GPIO pad
GPIO_SET 0 Value set to logic 1'b0 on the GPIO output when configured in output mode
1 Value set to logic 1'b1 on the GPIO output when configured in output mode

GPIO3 (43h)

Figure 7-97 GPIO3(1) ; Register Address: 43h
7 6 5 4 3 2 1 0
GPIO_SLEEP GPIO_SEL GPIO_ODEN GPIO_DEB GPIO_PDEN GPIO_CFG GPIO_STS GPIO_SET
0 0 0 0 0 0 x 0
0 0 0 0 0 0 x 0
0 0 0 0 0 0 1 0
0 0 0 0 0 0 1 0
OTP OTP OTP OTP OTP OTP - OTP
R/W R/W R/W R/W R/W R/W R R/W
LEGEND: R/W = Read/Write; R = Read only; -n = value after reset
Register reset on Power On Reset (POR)

Table 7-81 Bit Field Descriptions

Field Description
GPIO_SLEEP 0 No impact, keep as in active mode
1 When in SLEEP and GPIO in output mode, force output low
GPIO_SEL 0 GPIO_SET to be available at GPIO when configured as output
1 LEDA out to be available at GPIO when configured as output
GPIO_ODEN 0 Push-pull output mode, GPIO assigned to power-up sequence
1 Open drain output mode
GPIO_DEB 0 GPIO input debouncing time is 94us
1 GPIO input debouncing time is 156us
GPIO_PDEN 0 GPIO pad pulldown control - pulldown is disabled
1 GPIO pad pulldown control - pulldown is enabled
GPIO_CFG 0 Configuration of the GPIO pad direction - the pad is configured as an input
1 The GPIO pad is configured as an output, GPIO assigned to power-up sequence
GPIO_STS 0 Status of the GPIO pad
1 Status of the GPIO pad
GPIO_SET 0 Value set to logic 1'b0 on the GPIO output when configured in output mode
1 Value set to logic 1'b1 on the GPIO output when configured in output mode

GPIO4 (44h)

Figure 7-98 GPIO4(1) ; Register Address: 44h
7 6 5 4 3 2 1 0
GPIO_SLEEP GPIO_SEL GPIO_ODEN GPIO_DEB GPIO_PDEN GPIO_CFG GPIO_STS GPIO_SET
0 0 0 0 0 0 x 0
0 0 0 0 0 0 x 0
0 0 0 0 0 0 1 0
0 0 0 0 0 0 1 0
OTP OTP OTP OTP OTP OTP - OTP
R/W R/W R/W R/W R/W R/W R R/W
LEGEND: R/W = Read/Write; R = Read only; -n = value after reset
Register reset on Power On Reset (POR)

Table 7-82 Bit Field Descriptions

Field Description
GPIO_SLEEP 0 No impact, keep as in active mode
1 When in SLEEP and GPIO in output mode, force output low
GPIO_SEL 0 GPIO_SET to be available at GPIO when configured as output
1 LEDB out to be available at GPIO when configured as output
GPIO_ODEN 0 Push-pull output mode, GPIO assigned to power-up sequence
1 Open drain output mode
GPIO_DEB 0 GPIO input debouncing time is 94 µs
1 GPIO input debouncing time is 156 µs
GPIO_PDEN 0 GPIO pad pulldown control - pulldown is disabled
1 GPIO pad pulldown control - pulldown is enabled
GPIO_CFG 0 Configuration of the GPIO pad direction - the pad is configured as an input
1 The GPIO pad is configured as an output, GPIO assigned to power-up sequence
GPIO_STS 0 Status of the GPIO pad
1 Status of the GPIO pad
GPIO_SET 0 Value set to logic 1'b0 on the GPIO output when configured in output mode
1 Value set to logic 1'b1 on the GPIO output when configured in output mode

GPIO5 (45h)

Figure 7-99 GPIO5(1) ; Register Address: 45h
7 6 5 4 3 2 1 0
GPIO_SLEEP GPIO_SEL GPIO_ODEN GPIO_DEB GPIO_PDEN GPIO_CFG GPIO_STS GPIO_SET
0 0 0 0 0 0 x 0
0 0 0 0 0 0 x 0
0 0 0 0 0 0 1 0
0 0 0 0 0 0 1 0
OTP OTP OTP OTP OTP OTP - OTP
R/W R/W R/W R/W R/W R/W R R/W
LEGEND: R/W = Read/Write; R = Read only; -n = value after reset
Register reset on Power On Reset (POR)

Table 7-83 Bit Field Descriptions

Field Description
GPIO_SLEEP 0 No impact, keep as in active mode
1 When in SLEEP and GPIO in output mode, force output low
GPIO_SEL 0 GPIO_SET to be available at GPIO when configured as output
1 LEDC out to be available at GPIO when configured as output
GPIO_ODEN 0 Push-pull output mode, GPIO assigned to power-up sequence
1 Open drain output mode
GPIO_DEB 0 GPIO input debouncing time is 94 µs
1 GPIO input debouncing time is 156 µs
GPIO_PDEN 0 GPIO pad pulldown control - pulldown is disabled
1 GPIO pad pulldown control - pulldown is enabled
GPIO_CFG 0 Configuration of the GPIO pad direction - the pad is configured as an input
1 The GPIO pad is configured as an output, GPIO assigned to power-up sequence
GPIO_STS 0 Status of the GPIO pad
1 Status of the GPIO pad
GPIO_SET 0 Value set to logic 1'b0 on the GPIO output when configured in output mode
1 Value set to logic 1'b1 on the GPIO output when configured in output mode

VMON (46h)

Figure 7-100 VMON(1) ; Register Address: 46h
7 6 5 4 3 2 1 0
RSVD VMON_DELAY[1] VMON_DELAY[0] VSUP_MASK RSVD VSUP_OUT VMON_SEL[1] VMON_SEL[0]
0 1 0 1 0 x 0 1
0 1 0 1 0 x 0 1
0 1 0 1 0 x 0 0
0 1 0 1 0 x 1 1
OTP OTP OTP OTP OTP
R R/W R/W R/W R R R/W R/W
LEGEND: R/W = Read/Write; R = Read only; -n = value after reset
Register reset on Power On Reset (POR)

Table 7-84 Bit Field Descriptions

Field Description
RSVD Unused bit read returns 0
VMON_DELAY[1:0] delays the output signal at VSUP_OUT for a falling input voltage on the VMON_IN pin to allow an interrupt to be generated before VSUP_OUT goes low
00 no falling edge delay
01 50 µs falling edge delay
10 100 µs falling edge delay
11 250 µs falling edge delay
VSUP_MASK 0 The output of the voltage monitor is not used as a switch-off event
1 The output of the voltage monitor is used as a switch-off event
VSUP_OUT status output of the voltage monitor:
0 The voltage at pin VCCS_VIN_MON is below the VMON threshold
1 The voltage at pin VCCS_VIN_MON is above the VMON threshold
VMON_SEL[1:0] Battery voltage comparator threshold:
00 VMON threshold is 3.1 V (rising voltage)
01 VMON threshold is 2.9 V (rising voltage)
10 VMON threshold is 2.8 V (rising voltage)
11 VMON threshold is 2.7 V (rising voltage)

LEDA_CTRL1 (47h)

Figure 7-101 LEDA_CTRL1(1) ; Register Address: 47h
7 6 5 4 3 2 1 0
RSVD RSVD LEDA_RAMP_ENABLE RSVD LEDA_CURRENT[3] LEDA_CURRENT[2] LEDA_CURRENT[1] LEDA_CURRENT[0]
0 0 0 0 0 0 0 0
0 0 0 0 0 0 0 0
0 0 0 0 0 0 0 0
0 0 0 0 0 0 0 0
R R R/W R R/W R/W R/W R/W
LEGEND: R/W = Read/Write; R = Read only; -n = value after reset
Register reset on Power On Reset (POR)

Table 7-85 Bit Field Descriptions

Field Description
RSVD Unused bit read returns 0
LEDA_RAMP_ENABLE 0 no ramp
1 ramp enabled
LEDA_CURRENT[3:0] LEDA dc current. See Table 7-112

LEDA_CTRL2 (48h)

Figure 7-102 LEDA_CTRL2(1) ; Register Address: 48h
7 6 5 4 3 2 1 0
RSVD LEDA_T1[6] LEDA_T1[5] LEDA_T1[4] LEDA_T1[3] LEDA_T1[2] LEDA_T1[1] LEDA_T1[0]
0 0 0 0 0 0 0 0
0 0 0 0 0 0 0 0
0 0 0 0 0 0 0 0
0 0 0 0 0 0 0 0
R R/W R/W R/W R/W R/W R/W R/W
LEGEND: R/W = Read/Write; R = Read only; -n = value after reset
Register reset on Power On Reset (POR)

Table 7-86 Bit Field Descriptions

Field Description
RSVD Unused bit read returns 0
LEDA_T1[6:0] LEDA T1 sequence length = LEDA_T1[6:0] x 64 ms
0000000 = 0 x 64 ms
1111111 = 127 x 64 ms

LEDA_CTRL3 (49h)

Figure 7-103 LEDA_CTRL3(1) ; Register Address: 49h
7 6 5 4 3 2 1 0
RSVD LEDA_T2[6] LEDA_T2[5] LEDA_T2[4] LEDA_T2[3] LEDA_T2[2] LEDA_T2[1] LEDA_T2[0]
0 0 0 0 0 0 0 0
0 0 0 0 0 0 0 0
0 0 0 0 0 0 0 0
0 0 0 0 0 0 0 0
R R/W R/W R/W R/W R/W R/W R/W
LEGEND: R/W = Read/Write; R = Read only; -n = value after reset
Register reset on Power On Reset (POR)

Table 7-87 Bit Field Descriptions

Field Description
RSVD Unused bit read returns 0
LEDA_T2[6:0] LEDA T2 sequence length = LEDA_T2[6:0] x 64 ms
0000000 = 0 x 64 ms
1111111 = 127 x 64 ms

LEDA_CTRL4 (4Ah)

Figure 7-104 LEDA_CTRL4(1); Register Address: 4Ah
7 6 5 4 3 2 1 0
RSVD LEDA_T3[6] LEDA_T3[5] LEDA_T3[4] LEDA_T3[3] LEDA_T3[2] LEDA_T3[1] LEDA_T3[0]
0 0 0 0 0 0 0 0
0 0 0 0 0 0 0 0
0 0 0 0 0 0 0 0
0 0 0 0 0 0 0 0
R R/W R/W R/W R/W R/W R/W R/W
LEGEND: R/W = Read/Write; R = Read only; -n = value after reset
Register reset on Power On Reset (POR)

Table 7-88 Bit Field Descriptions

Field Description
RSVD Unused bit read returns 0
LEDA_T3[6:0] LEDA T3 sequence length = LEDA_T3[6:0] x 64 ms
0000000 = 0 x 64 ms
1111111 = 127 x 64 ms

LEDA_CTRL5 (4Bh)

Figure 7-105 LEDA_CTRL5(1); Register Address: 4Bh
7 6 5 4 3 2 1 0
RSVD LEDA_T4[6] LEDA_T4[5] LEDA_T4[4] LEDA_T4[3] LEDA_T4[2] LEDA_T4[1] LEDA_T4[0]
0 0 0 0 0 0 0 0
0 0 0 0 0 0 0 0
0 0 0 0 0 0 0 0
0 0 0 0 0 0 0 0
R R/W R/W R/W R/W R/W R/W R/W
LEGEND: R/W = Read/Write; R = Read only; -n = value after reset
Register reset on Power On Reset (POR)

Table 7-89 Bit Field Descriptions

Field Description
RSVD Unused bit read returns 0
LEDA_T4[6:0] LEDA T4 sequence length = LEDA_T4[6:0] x 64 ms
0000000 = 0 x 64 ms
1111111 = 127 x 64 ms

LEDA_CTRL6 (4Ch)

Figure 7-106 LEDA_CTRL6(1); Register Address: 4Ch
7 6 5 4 3 2 1 0
RSVD LEDA_TP[6] LEDA_TP[5] LEDA_TP[4] LEDA_TP[3] LEDA_TP[2] LEDA_TP[1] LEDA_TP[0]
0 0 0 0 0 0 0 0
0 0 0 0 0 0 0 0
0 0 0 0 0 0 0 0
0 0 0 0 0 0 0 0
R R/W R/W R/W R/W R/W R/W R/W
LEGEND: R/W = Read/Write; R = Read only; -n = value after reset
Register reset on Power On Reset (POR)

Table 7-90 Bit Field Descriptions

Field Description
RSVD Unused bit read returns 0
LEDA_TP[6:0] LEDA TP sequence length = LEDA_TP[6:0] x 64 ms
0000000 = 0 x 64 ms
1111111 = 127 x 64 ms

LEDA_CTRL7 (4Dh)

Figure 7-107 LEDA_CTRL7(1); Register Address: 4Dh
7 6 5 4 3 2 1 0
RSVD RSVD RSVD LEDA_PWM[4] LEDA_PWM[3] LEDA_PWM[2] LEDA_PWM[1] LEDA_PWM[0]
0 0 0 0 0 0 0 0
0 0 0 0 0 0 0 0
0 0 0 0 0 0 0 0
0 0 0 0 0 0 0 0
R R R R/W R/W R/W R/W R/W
LEGEND: R/W = Read/Write; R = Read only; -n = value after reset
Register reset on Power On Reset (POR)

Table 7-91 Bit Field Descriptions

Field Description
RSVD Unused bit read returns 0
LEDA_PWM[6:0] LEDA_ON duty-cycle: ([LEDA_PWM] +1) × 1 / 32 x 8 ms period
00000 = 1 / 2 x 8 ms (LEDA_ON is high for 250 µs, low for 7.75 ms)
11111 = 32 / 32 x 8 ms (LEDA_ON is always high)

LEDA_CTRL8 (4Eh)

Figure 7-108 LEDA_CTRL8(1); Register Address: 4Eh
7 6 5 4 3 2 1 0
RSVD RSVD RSVD LEDA_ON_TIME[4] LEDA_ON_TIME[3] LEDA_ON_TIME[2] LEDA_ON_TIME[1] LEDA_ON_TIME[0]
0 0 0 0 0 0 0 0
0 0 0 0 0 0 0 0
0 0 0 0 0 0 0 0
0 0 0 0 0 0 0 0
R R R R/W R/W R/W R/W R/W
LEGEND: R/W = Read/Write; R = Read only; -n = value after reset
Register reset on Power On Reset (POR)

Table 7-92 Bit Field Descriptions

Field Description
RSVD Unused bit read returns 0
LEDA_ON_TIME[4:0] LEDA ON-TIME: LEDA_ON_TME[4:0] x 64 ms
00000 = 0 x 64 ms
11111 = 31 x 64 ms

LEDB_CTRL1 (4Fh)

Figure 7-109 LEDB_CTRL1(1); Register Address: 4Fh
7 6 5 4 3 2 1 0
RSVD RSVD LEDB_RAMP_
ENABLE
RSVD LEDB_CURRENT[3] LEDB_CURRENT[2] LEDB_CURRENT[1] LEDB_CURRENT[0]
0 0 0 0 0 0 0 0
0 0 0 0 0 0 0 0
0 0 0 0 0 0 0 0
0 0 0 0 0 0 0 0
R R R/W R R/W R/W R/W R/W
LEGEND: R/W = Read/Write; R = Read only; -n = value after reset
Register reset on Power On Reset (POR)

Table 7-93 Bit Field Descriptions

Field Description
RSVD Unused bit read returns 0
LEDB_RAMP_ENABLE 0 no ramp
1 ramp enabled
LEDBA_CURRENT[3:0] LEDB dc current. See Table 7-112

LEDB_CTRL2 (50h)

Figure 7-110 LEDB_CTRL2(1); Register Address: 50h
7 6 5 4 3 2 1 0
RSVD LEDB_T1[6] LEDB_T1[5] LEDB_T1[4] LEDB_T1[3] LEDB_T1[2] LEDB_T1[1] LEDB_T1[0]
0 0 0 0 0 0 0 0
0 0 0 0 0 0 0 0
0 0 0 0 0 0 0 0
0 0 0 0 0 0 0 0
R R/W R/W R/W R/W R/W R/W R/W
LEGEND: R/W = Read/Write; R = Read only; -n = value after reset
Register reset on Power On Reset (POR)

Table 7-94 Bit Field Descriptions

Field Description
RSVD Unused bit read returns 0
LEDB_T1[6:0] LEDB T1 sequence length = LEDB_T1[6:0] x 64 ms
0000000 = 0 x 64 ms
1111111 = 127 x 64 ms

LEDB_CTRL3 (51h)

Figure 7-111 LEDB_CTRL3(1); Register Address: 51h
7 6 5 4 3 2 1 0
RSVD LEDB_T2[6] LEDB_T2[5] LEDB_T2[4] LEDB_T2[3] LEDB_T2[2] LEDB_T2[1] LEDB_T2[0]
0 0 0 0 0 0 0 0
0 0 0 0 0 0 0 0
0 0 0 0 0 0 0 0
0 0 0 0 0 0 0 0
R R/W R/W R/W R/W R/W R/W R/W
LEGEND: R/W = Read/Write; R = Read only; -n = value after reset
Register reset on Power On Reset (POR)

Table 7-95 Bit Field Descriptions

Field Description
RSVD Unused bit read returns 0
LEDB_T2[6:0] LEDB T2 sequence length = LEDB_T2[6:0] x 64 ms
0000000 = 0 x 64 ms
1111111 = 127 x 64 ms

LEDB_CTRL4 (52h)

Figure 7-112 LEDB_CTRL4(1); Register Address: 52h
7 6 5 4 3 2 1 0
RSVD LEDB_T3[6] LEDB_T3[5] LEDB_T3[4] LEDB_T3[3] LEDB_T3[2] LEDB_T3[1] LEDB_T3[0]
0 0 0 0 0 0 0 0
0 0 0 0 0 0 0 0
0 0 0 0 0 0 0 0
0 0 0 0 0 0 0 0
R R/W R/W R/W R/W R/W R/W R/W
LEGEND: R/W = Read/Write; R = Read only; -n = value after reset
Register reset on Power On Reset (POR)

Table 7-96 Bit Field Descriptions

Field Description
RSVD Unused bit read returns 0
LEDB_T3[6:0] LEDB T3 sequence length = LEDB_T3[6:0] x 64 ms
0000000 = 0 x 64 ms
1111111 = 127 x 64 ms

LEDB_CTRL5 (53h)

Figure 7-113 LEDB_CTRL5(1); Register Address: 53h
7 6 5 4 3 2 1 0
RSVD LEDB_T4[6] LEDB_T4[5] LEDB_T4[4] LEDB_T4[3] LEDB_T4[2] LEDB_T4[1] LEDB_T4[0]
0 0 0 0 0 0 0 0
0 0 0 0 0 0 0 0
0 0 0 0 0 0 0 0
0 0 0 0 0 0 0 0
R R/W R/W R/W R/W R/W R/W R/W
LEGEND: R/W = Read/Write; R = Read only; -n = value after reset
Register reset on Power On Reset (POR)

Table 7-97 Bit Field Descriptions

Field Description
RSVD Unused bit read returns 0
LEDB_T4[6:0] LEDB T4 sequence length = LEDB_T4[6:0] x 64 ms
0000000 = 0 x 64 ms
1111111 = 127 x 64 ms

LEDB_CTRL6 (54h)

Figure 7-114 LEDB_CTRL6(1); Register Address: 54h
7 6 5 4 3 2 1 0
RSVD LEDB_TP[6] LEDB_TP[5] LEDB_TP[4] LEDB_TP[3] LEDB_TP[2] LEDB_TP[1] LEDB_TP[0]
0 0 0 0 0 0 0 0
0 0 0 0 0 0 0 0
0 0 0 0 0 0 0 0
0 0 0 0 0 0 0 0
R R/W R/W R/W R/W R/W R/W R/W
LEGEND: R/W = Read/Write; R = Read only; -n = value after reset
Register reset on Power On Reset (POR)

Table 7-98 Bit Field Descriptions

Field Description
RSVD Unused bit read returns 0
LEDB_TP[6:0] LEDB TP sequence length = LEDB_TP[6:0] x 64ms
0000000 = 0 x 64 ms
1111111 = 127 x 64 ms

LEDB_CTRL7 (55h)

Figure 7-115 LEDB_CTRL7(1); Register Address: 55h
7 6 5 4 3 2 1 0
RSVD RSVD RSVD LEDB_PWM[4] LEDB_PWM[3] LEDB_PWM[2] LEDB_PWM[1] LEDB_PWM[0]
0 0 0 0 0 0 0 0
0 0 0 0 0 0 0 0
0 0 0 0 0 0 0 0
0 0 0 0 0 0 0 0
R R R R/W R/W R/W R/W R/W
LEGEND: R/W = Read/Write; R = Read only; -n = value after reset
Register reset on Power On Reset (POR)

Table 7-99 Bit Field Descriptions

Field Description
RSVD Unused bit read returns 0
LEDB_PWM[6:0] LEDB_ON duty-cycle: ([LEDB_PWM] +1) x 1 / 32 x 8 ms period
00000 = 1 / 32 x 8 ms (LEDB_ON is high for 250 µs, low for 7.75 ms)
11111 = 32 / 32 x 8 ms (LEDB_ON is always high)

LEDB_CTRL8 (56h)

Figure 7-116 LEDB_CTRL8(1); Register Address: 56h
7 6 5 4 3 2 1 0
RSVD RSVD RSVD LEDB_ON_TIME[4] LEDB_ON_TIME[3] LEDB_ON_TIME[2] LEDB_ON_TIME[1] LEDB_ON_TIME[0]
0 0 0 0 0 0 0 0
0 0 0 0 0 0 0 0
0 0 0 0 0 0 0 0
0 0 0 0 0 0 0 0
R R R R/W R/W R/W R/W R/W
LEGEND: R/W = Read/Write; R = Read only; -n = value after reset
Register reset on Power On Reset (POR)

Table 7-100 Bit Field Descriptions

Field Description
RSVD Unused bit read returns 0
LEDB_ON_TIME[4:0] LEDB ON-TIME: LEDB_ON_TME[4:0] x 64 ms
00000 = 0 x 64 ms
11111 = 31 x 64 ms

LEDC_CTRL1 (57h)

Figure 7-117 LEDC_CTRL1(1) ; Register Address: 57h
7 6 5 4 3 2 1 0
RSVD RSVD LEDC_RAMP_
ENABLE
RSVD LEDC_CURRENT[3] LEDC_CURRENT[2] LEDC_CURRENT[1] LEDC_CURRENT[0]
0 0 0 0 0 0 0 0
0 0 0 0 0 0 0 0
0 0 0 0 0 0 0 0
0 0 0 0 0 0 0 0
R R R/W R R/W R/W R/W R/W
LEGEND: R/W = Read/Write; R = Read only; -n = value after reset
Register reset on Power On Reset (POR)

Table 7-101 Bit Field Descriptions

Field Description
RSVD Unused bit read returns 0
LEDC_RAMP_ENABLE 0 no ramp
1 ramp enabled
LEDCA_CURRENT[3:0] LEDC dc current. See Table 7-112

LEDC_CTRL2 (58h)

Figure 7-118 LEDC_CTRL2(1) ; Register Address: 58h
7 6 5 4 3 2 1 0
RSVD LEDC_T1[6] LEDC_T1[5] LEDC_T1[4] LEDC_T1[3] LEDC_T1[2] LEDC_T1[1] LEDC_T1[0]
0 0 0 0 0 0 0 0
0 0 0 0 0 0 0 0
0 0 0 0 0 0 0 0
0 0 0 0 0 0 0 0
R R/W R/W R/W R/W R/W R/W R/W
LEGEND: R/W = Read/Write; R = Read only; -n = value after reset
Register reset on Power On Reset (POR)

Table 7-102 Bit Field Descriptions

Field Description
RSVD Unused bit read returns 0
LEDC_T1[6:0] LEDC T1 sequence length = LEDC_T1[6:0] x 64 ms
0000000 = 0 x 64 ms
1111111 = 127 x 64 ms

LEDC_CTRL3 (59h)

Figure 7-119 LEDC_CTRL3(1) ; Register Address: 59h
7 6 5 4 3 2 1 0
RSVD LEDC_T2[6] LEDC_T2[5] LEDC_T2[4] LEDC_T2[3] LEDC_T2[2] LEDC_T2[1] LEDC_T2[0]
0 0 0 0 0 0 0 0
0 0 0 0 0 0 0 0
0 0 0 0 0 0 0 0
0 0 0 0 0 0 0 0
R R/W R/W R/W R/W R/W R/W R/W
LEGEND: R/W = Read/Write; R = Read only; -n = value after reset
Register reset on Power On Reset (POR)

Table 7-103 Bit Field Descriptions

Field Description
RSVD Unused bit read returns 0
LEDC_T2[6:0] LEDC T2 sequence length = LEDC_T2[6:0] x 64 ms
0000000 = 0 x 64 ms
1111111 = 127 x 64 ms

LED_CTRL4 (5Ah)

Figure 7-120 LED_CTRL4(1) ; Register Address: 5Ah
7 6 5 4 3 2 1 0
RSVD LEDC_T3[6] LEDC_T3[5] LEDC_T3[4] LEDC_T3[3] LEDC_T3[2] LEDC_T3[1] LEDC_T3[0]
0 0 0 0 0 0 0 0
0 0 0 0 0 0 0 0
0 0 0 0 0 0 0 0
0 0 0 0 0 0 0 0
R R/W R/W R/W R/W R/W R/W R/W
LEGEND: R/W = Read/Write; R = Read only; -n = value after reset
Register reset on Power On Reset (POR)

Table 7-104 Bit Field Descriptions

Field Description
RSVD Unused bit read returns 0
LEDC_T3[6:0] LEDC T3 sequence length = LEDC_T3[6:0] x 64 ms
0000000 = 0 x 64 ms
1111111 = 127 x 64 ms

LEDC_CTRL5 (5Bh)

Figure 7-121 LEDC_CTRL5(1) ; Register Address: 5Bh
7 6 5 4 3 2 1 0
RSVD LEDC_T4[6] LEDC_T4[5] LEDC_T4[4] LEDC_T4[3] LEDC_T4[2] LEDC_T4[1] LEDC_T4[0]
0 0 0 0 0 0 0 0
0 0 0 0 0 0 0 0
0 0 0 0 0 0 0 0
0 0 0 0 0 0 0 0
R R/W R/W R/W R/W R/W R/W R/W
LEGEND: R/W = Read/Write; R = Read only; -n = value after reset
Register reset on Power On Reset (POR)

Table 7-105 Bit Field Descriptions

Field Description
RSVD Unused bit read returns 0
LEDC_T4[6:0] LEDC T4 sequence length = LEDC_T4[6:0] x 64 ms
0000000 = 0 x 64 ms
1111111 = 127 x 64 ms

LEDC_CTRL6 (5Ch)

Figure 7-122 LEDC_CTRL6(1) ; Register Address: 5Ch
7 6 5 4 3 2 1 0
RSVD LEDC_TP[6] LEDC_TP[5] LEDC_TP[4] LEDC_TP[3] LEDC_TP[2] LEDC_TP[1] LEDC_TP[0]
0 0 0 0 0 0 0 0
0 0 0 0 0 0 0 0
0 0 0 0 0 0 0 0
0 0 0 0 0 0 0 0
R R/W R/W R/W R/W R/W R/W R/W
LEGEND: R/W = Read/Write; R = Read only; -n = value after reset
Register reset on Power On Reset (POR)

Table 7-106 Bit Field Descriptions

Field Description
RSVD Unused bit read returns 0
LEDC_TP[6:0] LEDC TP sequence length = LEDC_TP[6:0] x 64 ms
0000000 = 0 x 64 ms
1111111 = 127 x 64 ms

LEDC_CTRL7 (5Dh)

Figure 7-123 LEDC_CTRL7(1) ; Register Address: 5Dh
7 6 5 4 3 2 1 0
RSVD RSVD RSVD LEDC_PWM[4] LEDC_PWM[3] LEDC_PWM[2] LEDC_PWM[1] LEDC_PWM[0]
0 0 0 0 0 0 0 0
0 0 0 0 0 0 0 0
0 0 0 0 0 0 0 0
0 0 0 0 0 0 0 0
R R R R/W R/W R/W R/W R/W
LEGEND: R/W = Read/Write; R = Read only; -n = value after reset
Register reset on Power On Reset (POR)

Table 7-107 Bit Field Descriptions

Field Description
RSVD Unused bit read returns 0
LEDC_PWM[6:0] LEDC_ON duty-cycle: ([LEDC_PWM] +1) x 1 / 32 x 8 ms period
00000 = 1 / 32 x 8 ms (LEDC_ON is high for 250 µs, low for 7.75 ms)
11111 = 32 / 32 x 8 ms (LEDC_ON is always high)

LEDC_CTRL8 (5Eh)

Figure 7-124 LEDC_CTRL8(1) ; Register Address: 5Eh
7 6 5 4 3 2 1 0
RSVD RSVD RSVD LEDC_ON_TIME[4] LEDC_ON_TIME[3] LEDC_ON_TIME[2] LEDC_ON_TIME[1] LEDC_ON_TIME[0]
0 0 0 0 0 0 0 0
0 0 0 0 0 0 0 0
0 0 0 0 0 0 0 0
0 0 0 0 0 0 0 0
R R R R/W R/W R/W R/W R/W
LEGEND: R/W = Read/Write; R = Read only; -n = value after reset
Register reset on Power On Reset (POR)

Table 7-108 Bit Field Descriptions

Field Description
RSVD Unused bit read returns 0
LEDC_ON_TIME[4:0] LEDC ON-TIME: LEDC_ON_TME[4:0] x 64 ms
00000 = 0 x 64 ms
11111 = 31 x 64 ms

LED_RAMP_UP_TIME (5Fh)

Figure 7-125 LED_RAMP_UP_TIME(1) ; Register Address: 5Fh
7 6 5 4 3 2 1 0
RSVD RSVD RSVD LED_RAMP_UP[4] LED_RAMP_UP[3] LED_RAMP_UP[2] LED_RAMP_UP[1] LED_RAMP_UP[0]
0 0 0 0 0 0 0 0
0 0 0 0 0 0 0 0
0 0 0 0 0 0 0 0
0 0 0 0 0 0 0 0
R R R R/W R/W R/W R/W R/W
LEGEND: R/W = Read/Write; R = Read only; -n = value after reset
Register reset on Power On Reset (POR)

Table 7-109 Bit Field Descriptions

Field Description
RSVD Unused bit read returns 0
LED_RAMP_UP[4:0] LED ramp up time for LEDA, LEDB and LEDC: LED_RAMP_UP[4:0] x 8 ms
00000 = 0 x 8 ms
11111 = 31 x 8 ms

LED_RAMP_DOWN_TIME (60h)

Figure 7-126 LED_RAMP_DOWN_TIME(1) ; Register Address: 60h
7 6 5 4 3 2 1 0
RSVD RSVD RSVD LED_RAMP_
DOWN[4]
LED_RAMP_
DOWN[3]
LED_RAMP_
DOWN[2]
LED_RAMP_
DOWN[1]
LED_RAMP_
DOWN[0]
0 0 0 0 0 0 0 0
0 0 0 0 0 0 0 0
0 0 0 0 0 0 0 0
0 0 0 0 0 0 0 0
R R R R/W R/W R/W R/W R/W
LEGEND: R/W = Read/Write; R = Read only; -n = value after reset
Register reset on Power On Reset (POR)

Table 7-110 Bit Field Descriptions

Field Description
RSVD Unused bit read returns 0
LED_RAMP_DOWN[4:0] LED ramp down time for LEDA, LEDB and LEDC: LED_RAMP_DOWN[4:0] x 8 ms
00000 = 0 x 8 ms
11111 = 31 x 8 ms

LED_SEQ_EN (61h)

Figure 7-127 LED_SEQ_EN(1) ; Register Address: 61h
7 6 5 4 3 2 1 0
RSVD LEDA_EN LEDB_EN LEDC_EN RSVD LEDA_SEQ_EN LEDB_SEQ_EN LEDC_SEQ_EN
0 0 0 0 0 0 0 0
0 0 0 0 0 0 0 0
0 0 0 0 0 0 0 0
0 0 0 0 0 0 0 0
R R/W R/W R/W R R/W R/W R/W
LEGEND: R/W = Read/Write; R = Read only; -n = value after reset
Register reset on Power On Reset (POR)

Table 7-111 Bit Field Descriptions

Field Description
RSVD Unused bit read returns 0
LEDA_EN 0 LEDA is disabled
1 LEDA is enabled
LEDB_EN 0 LEDB is disabled
1 LEDB is enabled
LEDC_EN 0 LEDC is disabled
1 LEDC is enabled
LEDA_SEQ_EN 0 LEDA sequencer is disabled
1 LEDA sequencer is enabled
LEDB_SEQ_EN 0 LEDB sequencer is disabled
1 LEDB sequencer is enabled
LEDC_SEQ_EN 0 LEDC sequencer is disabled
1 LEDC sequencer is enabled

LEDx DC Current

Table 7-112 LEDx DC Current

LEDx_CURRENT[3:0] LED CURRENT / mA
0000 2
0001 4
0010 6
0011 8
0100 10
0101 12
0110 14
0111 16
1000 18
1001 20
1010 to 1111 20

LOADSWITCH (62h)

Figure 7-128 LOADSWITCH(1) ; Register Address: 62h
7 6 5 4 3 2 1 0
RSVD RSVD RSVD RSVD ILIM[1] ILIM[0] ENABLE[1] ENABLE[0]
0 0 0 0 0 1 x x
0 0 0 0 0 1 x x
0 0 0 0 1 0 x x
0 0 0 0 1 1 x x
OTP OTP pin EN_LS1 pin EN_LS0
R R R R R/W R/W R/W R/W
LEGEND: R/W = Read/Write; R = Read only; -n = value after reset
Register reset on Power On Reset (POR)

Table 7-113 Bit Field Descriptions

Field Description
RSVD Unused bit read returns 0
ENABLE[1,0] 00: load switch is OFF
01: load switch is forced ON
10: load switch in bypass switch operation: It is automatically enabled by comparators in DCDC4; forced PWM mode of DCDC4 is blocked and the bypass switch is disabled (ENABLE[1,0] is set = "00") if the voltage on pin VDCDC4 exceeds typically 4.18 V
11: load switch in bypass switch operation: Switch is forced ON; forced PWM mode of DCDC4 is blocked and the bypass switch is disabled (ENABLE[1,0] is set = "00") if the voltage on pin VDCDC4 exceeds typically 4.18 V
ILIM[1,0] 00: current limit is 100mA maximum
01: current limit is 500 mA maximum
10: current limit is 750 mA ±10%
11: current limit is 2.5 A ±20%

SPARE (63h)

Figure 7-129 SPARE(1) ; Register Address: 63h(2) (3)
7 6 5 4 3 2 1 0
SPARE SPARE SPARE SPARE 9MHZ OSC OFF DCDC4_
SEL DELAY
DCDC4_
IMMEDIATE
CLK32k_
OD_EN
0 0 0 0 0 0 0 0
0 0 0 0 0 0 0 0
0 0 0 0 0 0 0 0
0 0 0 0 0 0 0 0
OTP OTP OTP OTP OTP OTP OTP OTP
R/W R/W R/W R/W R/W R/W R/W R/W
LEGEND: R/W = Read/Write; R = Read only; -n = value after reset
Register reset on Power On Reset (POR)
Register Bits B0 and B1 defined in the SPARE register are new functions available in Rev 1.1 of silicon from July 2011
Register Bits B2 and B3 defined in the SPARE register are new functions available in Rev 1.4 of silicon from May 2012

Table 7-114 Bit Field Descriptions

Field Description
SPARE Unused bit read returns 0
CLK32k_OD_EN 0 32K clock output is configured as a push-pull output to VDDIO
1 32K clock output is configured as an open drain output
DCDC4_IMMEDIATE 0 a voltage change in registers DCDC4_OP or DCDC4_AVS is done with the slew rate defined in DCDC4_CTRL:TSTEP[2:0]
1 a voltage change in registers DCDC4_OP or DCDC4_AVS is done immediately without limiting it by the slew rate control
DCDC4_SEL DELAY 0 DELAY is 0.5...1.5 x 1 / 32 kHz for a falling output voltage (default for all revisions)
1 NO DELAY on DCDC4_SEL; this option is only available in Rev 1.4
9 MHz OSC OFF 0 9 MHz oscillator continuously enabled in ON state - available for Rev 1.4 and higher; please leave this bit at 0 on all versions other than TPS659121
1 9 MHz oscillator is disabled based on PWR_REQ and CLK_REQ1 pins as listed below:
PWR_REQ=0, CLK_REQ1=0 oscillator OFF
PWR_REQ=0, CLK_REQ1=1 oscillator ON
PWR_REQ=1, CLK_REQ1=0 oscillator ON
PWR_REQ=1, CLK_REQ1=1 oscillator ON

VERNUM (64h)

Figure 7-130 VERNUM(1) ; Register Address: 64h
7 6 5 4 3 2 1 0
VERNUM VERNUM VERNUM VERNUM VERNUM VERNUM VERNUM VERNUM
0 0 0 0 0 1 0 1
0 0 0 1 0 1 0 1
0 0 0 0 0 0 1 1
0 0 0 0 0 0 1 1
OTP OTP OTP OTP OTP OTP OTP OTP
R R R R R R R R
LEGEND: R/W = Read/Write; R = Read only; -n = value after reset
Register reset on Power On Reset (POR)

Table 7-115 Bit Field Descriptions

Field Description
VERNUM Value depending on silicon revision
0x00 - Revision 1.0
0x01 - Revision 1.1
0x02 - Revision 1.2
0x03 - Revision 1.3
0x04 - Revision 1.4
0x05 - Revision 1.5