SLUS334F August   1995  – August 2022 UC1823A , UC1825A , UC2823A , UC2823B , UC2825A , UC2825B , UC3823A , UC3823B , UC3825A , UC3825B

PRODUCTION DATA  

  1. 1Features
  2. 2Description
  3. 3Revision History
  4. 4Ordering Information
  5. 5Pin Configuration and Functions
    1.     Terminal Functions
  6. 6Specifications
    1. 6.1 ABSOLUTE MAXIMUM RATINGS
    2. 6.2 Thermal Information
    3. 6.3 ELECTRICAL CHARACTERISTICS
    4. 6.4 ELECTRICAL CHARACTERISTICS
  7. 7Application and Implementation
    1. 7.1 LEADING EDGE BLANKING
    2. 7.2 UVLO, SOFT-START AND FAULT MANAGEMENT
    3. 7.3 ACTIVE LOW OUTPUTS DURING UVLO
    4. 7.4 CONTROL METHODS
    5. 7.5 SYNCHRONIZATION
    6. 7.6 HIGH CURRENT OUTPUTS
    7. 7.7 GROUND PLANES
    8. 7.8 OPEN LOOP TEST CIRCUIT
  8. 8Device and Documentation Support
    1. 8.1 Documentation Support
    2. 8.2 Receiving Notification of Documentation Updates
    3. 8.3 Support Resources
    4. 8.4 Trademarks
    5. 8.5 Electrostatic Discharge Caution
    6. 8.6 Glossary
  9. 9Mechanical, Packaging, and Orderable Information

Package Options

Refer to the PDF data sheet for device specific package drawings

Mechanical Data (Package|Pins)
  • DW|16
  • N|16
Thermal pad, mechanical data (Package|Pins)
Orderable Information

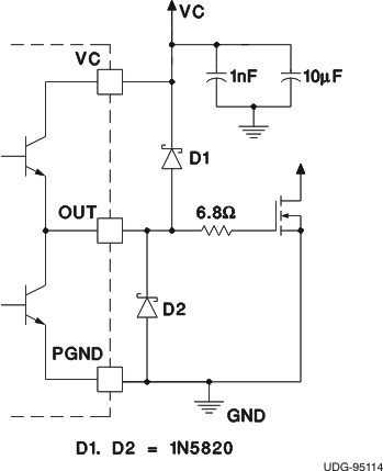
HIGH CURRENT OUTPUTS

Each totem pole output of the UC3823A and UC3823AB, UC3825A, and UC3825B can deliver a 2-A peak current into a capacitive load. The output can slew a 1000-pF capacitor by 15 V in approximately 20 ns. Separate collector supply (VC) and power ground (PGND) pins help decouple the device's analog circuitry from the high-power gate drive noise. The use of 3-A Schottky diodes (1N5120, USD245, or equivalent) as shown in the Figure 7-10 from each output to both VC and PGND are recommended. The diodes clamp the output swing to the supply rails, necessary with any type of inductive/capacitive load, typical of a MOSFET gate. Schottky diodes must be used because a low forward voltage drop is required. DO NOT USE standard silicon diodes.

Although they are single-ended devices, two output drivers are available on the UC3823A and UC3823B devices. These can be paralleled by the use of a 0.5 Ω (noninductive) resistor connected in series with each output for a combined peak current of 4 A.

GUID-8620FA85-8B59-4CA3-B4AA-86FA22C05EE7-low.gifFigure 7-9 Power MOSFET Drive Circuit