JAJSII2A February   2020  – February 2020 ADS8355

PRODUCTION DATA.  

  1. 特長
  2. アプリケーション
  3. 概要
    1.     Device Images
      1.      代表的なブロック図
  4. 改訂履歴
  5. Pin Configuration and Functions
    1.     Pin Functions
  6. Specifications
    1. 6.1      Absolute Maximum Ratings
    2. 6.2      ESD Ratings
    3. 6.3      Recommended Operating Conditions
    4. 6.4      Thermal Information
    5. 6.5      Electrical Characteristics
    6. Table 1. Timing Requirements
    7. Table 2. Switching Characteristics
    8. 6.6      Typical Characteristics
  7. Detailed Description
    1. 7.1 Overview
    2. 7.2 Functional Block Diagram
    3. 7.3 Feature Description
      1. 7.3.1 Reference
      2. 7.3.2 Analog Inputs
        1. 7.3.2.1 Analog Input: Full-Scale Range Selection
        2. 7.3.2.2 Analog Input: Single-Ended and Pseudo-Differential Configurations
      3. 7.3.3 Transfer Function
    4. 7.4 Device Functional Modes
      1. 7.4.1 Conversion Data Read: Dual-SDO Mode (Default)
      2. 7.4.2 Conversion Data Read: Single-SDO Mode
      3. 7.4.3 Low-Power Modes
        1. 7.4.3.1 STANDBY Mode
        2. 7.4.3.2 PD (Power-Down) Mode
    5. 7.5 Programming
      1. 7.5.1 Register Read/Write Operation
    6. 7.6 Register Map
      1. 7.6.1 ADS8355 Registers
        1. 7.6.1.1  PD_STANDBY Register (Offset = 4h) [reset = 0h]
          1. Table 9. PD_STANDBY Register Field Descriptions
        2. 7.6.1.2  PD_KEY Register (Offset = 5h) [reset = 0h]
          1. Table 10. PD_KEY Register Field Descriptions
        3. 7.6.1.3  SDO_CTRL Register (Offset = Dh) [reset = 0h]
          1. Table 11. SDO_CTRL Register Field Descriptions
        4. 7.6.1.4  DATA_OUT_CTRL Register (Offset = 11h) [reset = 0h]
          1. Table 12. DATA_OUT_CTRL Register Field Descriptions
        5. 7.6.1.5  REF_SEL Register (Offset = 20h) [reset = 0h]
          1. Table 13. REF_SEL Register Field Descriptions
        6. 7.6.1.6  REFDAC_A_LSB Register (Offset = 24h) [reset = 0h]
          1. Table 14. REFDAC_A_LSB Register Field Descriptions
        7. 7.6.1.7  REFDAC_A_MSB Register (Offset = 25h) [reset = 0h]
          1. Table 15. REFDAC_A_MSB Register Field Descriptions
        8. 7.6.1.8  REFDAC_B_LSB Register (Offset = 26h) [reset = 0h]
          1. Table 16. REFDAC_B_LSB Register Field Descriptions
        9. 7.6.1.9  REFDAC_B_MSB Register (Offset = 27h) [reset = 0h]
          1. Table 17. REFDAC_B_MSB Register Field Descriptions
        10. 7.6.1.10 INPUT_CONFIG Register (Offset = 28h) [reset = 0h]
          1. Table 18. INPUT_CONFIG Register Field Descriptions
  8. Application and Implementation
    1. 8.1 Application Information
      1. 8.1.1 Input Amplifier Selection
      2. 8.1.2 Charge Kickback Filter
    2. 8.2 Typical Application
      1. 8.2.1 Design Requirements
      2. 8.2.2 Detailed Design Procedure
      3. 8.2.3 Application Curve
  9. Power Supply Recommendations
  10. 10Layout
    1. 10.1 Layout Guidelines
    2. 10.2 Layout Example
  11. 11デバイスおよびドキュメントのサポート
    1. 11.1 デバイス・サポート
      1. 11.1.1 開発サポート
    2. 11.2 ドキュメントのサポート
      1. 11.2.1 関連資料
    3. 11.3 ドキュメントの更新通知を受け取る方法
    4. 11.4 コミュニティ・リソース
    5. 11.5 商標
    6. 11.6 静電気放電に関する注意事項
    7. 11.7 Glossary
  12. 12メカニカル、パッケージ、および注文情報

パッケージ・オプション

メカニカル・データ(パッケージ|ピン)
サーマルパッド・メカニカル・データ
発注情報

Reference

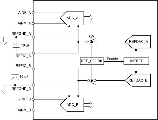
The device has two simultaneous sampling ADCs: ADC_A and ADC_B. ADC_A and ADC_B operate with reference voltages VREF_A and VREF_B present on the REFIO_A and REFIO_B pins, respectively. Decouple the REFIO_A and REFIO_B pins with the REFGND_A and REFGND_B pins, respectively, with 10-µF decoupling capacitors.

As illustrated in Figure 24, the device supports operation either with an internal or external reference source. The reference voltage source is determined by programming the INT_EXT bit of the REF_SEL register. This bit is common to ADC_A and ADC_B.

ADS8355 Ref_Intext_BAS761.gifFigure 24. Reference Configurations and Connections

The default value of the REF_SEL register bit INT_EXT is set to 0. The device ADC_A and ADC_B operate with the external reference voltages provided on the REFIO_A and REFIO_B pins, respectively.

When the REF_SEL register bit INT_EXT is set to 1, the device operates with the internal reference source connected to REFIO_A and REFIO_B. The individual reference voltages can be set independently by programming the REFDAC_A and REFDAC_B values, respectively. For a 2.5-V internal reference, program REFDAC_x with a 0x1FF value..

Figure 25 shows a typical transfer function for the internal REFDAC when the internal reference is enabled.

ADS8355 D023.gifFigure 25. REFDAC Transfer Function