JAJS710C December   2001  – July 2016 LM2590HV

PRODUCTION DATA.  

  1. 特長
  2. アプリケーション
  3. 概要
  4. 改訂履歴
  5. Pin Configuration and Functions
  6. Specifications
    1. 6.1 Absolute Maximum Ratings
    2. 6.2 ESD Ratings
    3. 6.3 Recommended Operating Conditions
    4. 6.4 Thermal Information
    5. 6.5 Electrical Characteristics
    6. 6.6 Electrical Characteristics - 3.3-V Version
    7. 6.7 Electrical Characteristics - 5-V Version
    8. 6.8 Electrical Characteristics - Adjustable Version
    9. 6.9 Typical Characteristics
  7. Parameter Measurement Information
    1. 7.1 Test Circuits
  8. Detailed Description
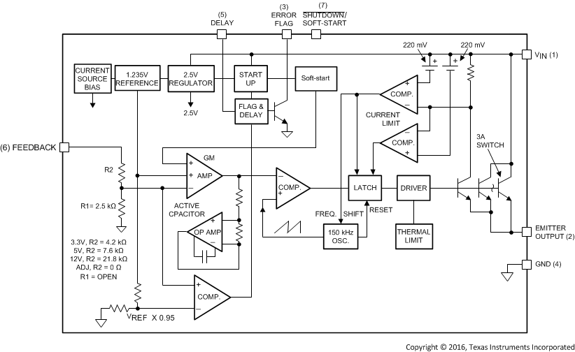
    1. 8.1 Overview
    2. 8.2 Functional Block Diagram
    3. 8.3 Feature Description
      1. 8.3.1 Undervoltage Lockout
      2. 8.3.2 SHUTDOWN/SOFT-START
    4. 8.4 Device Functional Modes
      1. 8.4.1 Shutdown Mode
      2. 8.4.2 Active Mode
  9. Application and Implementation
    1. 9.1 Application Information
      1. 9.1.1 Feedforward Capacitor, CFF
      2. 9.1.2 Input Capacitor, CIN
      3. 9.1.3 Output Capacitor, COUT
      4. 9.1.4 Catch Diode
      5. 9.1.5 Inverting Regulator
    2. 9.2 Typical Application
      1. 9.2.1 Design Requirements
      2. 9.2.2 Detailed Design Procedure
        1. 9.2.2.1 Inductor Selection Procedure
          1. 9.2.2.1.1 Example 1: VIN ≤ 40 V, 5-V Version, VIN = 24 V, Output = 5 V at 1 A
          2. 9.2.2.1.2 Example 2: VIN > 40 V, 5-V Version, VIN = 48 V, Output = 5 V at 1.5 A
          3. 9.2.2.1.3 Example 3: VIN ≤ 40 V, Adjustable Version, VIN = 20 V, Output = 10 V at 2 A
      3. 9.2.3 Application Curves
  10. 10Power Supply Recommendations
  11. 11Layout
    1. 11.1 Layout Guidelines
    2. 11.2 Layout Examples
    3. 11.3 Thermal Considerations
  12. 12デバイスおよびドキュメントのサポート
    1. 12.1 ドキュメントのサポート
      1. 12.1.1 関連資料
    2. 12.2 ドキュメントの更新通知を受け取る方法
    3. 12.3 コミュニティ・リソース
    4. 12.4 商標
    5. 12.5 静電気放電に関する注意事項
    6. 12.6 Glossary
  13. 13メカニカル、パッケージ、および注文情報

パッケージ・オプション

メカニカル・データ(パッケージ|ピン)
サーマルパッド・メカニカル・データ
発注情報

8 Detailed Description

8.1 Overview

The LM2590HV SIMPLE SWITCHER® regulator is an easy to use non-synchronous step-down DC-DC converter with a wide input voltage range up to 60 V. It is capable of delivering up to 1-A DC load current with excellent line and load regulation. These devices are available in fixed output voltages of 3.3-V, 5-V, 12-V and an adjustable output version. The family requires few external components and the pin arrangement was designed for simple, optimum PCB layout.

8.2 Functional Block Diagram

LM2590HV bd_snvs084.gif

8.3 Feature Description

8.3.1 Undervoltage Lockout

Some applications require the regulator to remain off until the input voltage reaches a predetermined voltage. Figure 26 contains a undervoltage lockout circuit for a buck configuration, while Figure 27 and Figure 28 are for the inverting types (only the circuitry pertaining to the undervoltage lockout is shown). Figure 26 uses a Zener diode to establish the threshold voltage when the switcher begins operating. When the input voltage is less than the Zener voltage, resistors R1 and R2 hold the SHUTDOWN/SOFT-START pin low, keeping the regulator in the shutdown mode. As the input voltage exceeds the Zener voltage, the Zener conducts, pulling the SHUTDOWN/SOFT-START pin high, allowing the regulator to begin switching. The threshold voltage for the undervoltage lockout feature is approximately 1.5 V greater than the Zener voltage.

LM2590HV undervoltage_lockout_for_buck_reg_snvs084.gif Figure 26. Undervoltage Lockout for a Buck Regulator

Figure 27 and Figure 28 apply the same feature to an inverting circuit. Figure 27 features a constant threshold voltage for turn on and turn off (Zener voltage plus approximately 1 V). If hysteresis is needed, the circuit in Figure 28 has a turn ON voltage which is different than the turn OFF voltage. The amount of hysteresis is approximately equal to the value of the output voltage. Since the SD/SS pin has an internal 7-V Zener clamp, R2 is needed to limit the current into this pin to approximately 1 mA when Q1 is on.

LM2590HV undervoltage_lockout_without_hysteresis_snvs084.gif Figure 27. Undervoltage Lockout Without Hysteresis for an Inverting Regulator
LM2590HV undervoltage_lockout_with_hysteresis_snvs084.gif Figure 28. Undervoltage Lockout With Hysteresis for an Inverting Regulator

8.3.2 SHUTDOWN/SOFT-START

This reduction in start up current is useful in situations where the input power source is limited in the amount of current it can deliver. In some applications Soft-start can be used to replace undervoltage lockout or delayed startup functions.

If a very slow output voltage ramp is desired, the Soft-start capacitor can be made much larger. Many seconds or even minutes are possible.

If only the shutdown feature is needed, the Soft-start capacitor can be eliminated.

LM2590HV typical_circuit_using_shutdown_snvs084.gif Figure 29. Typical Circuit Using SHUTDOWN/SOFT-START and Error Flag Features
LM2590HV soft_start_delay_error_output_snvs084.gif Figure 30. Soft-Start, Delay, Error Output

8.4 Device Functional Modes

8.4.1 Shutdown Mode

The SD/SS pin provides electrical ON and OFF control for the LM2590HV. When the voltage of this pin is less than 0.6 V, the device is in shutdown mode. The typical standby current in this mode is 90 µA.

8.4.2 Active Mode

When the SD/SS pin is left floating or pull above 2 V, the device will start switching and the output voltage will rise until it reaches a normal regulation voltage.