JAJSG39 September   2018 LM2735-Q1

PRODUCTION DATA.  

  1. 特長
  2. アプリケーション
  3. 概要
    1.     Device Images
      1.      代表的な昇圧アプリケーションの回路
      2.      効率と負荷電流との関係VO=12V
  4. 改訂履歴
  5. Pin Configuration and Functions
    1.     Pin Functions
  6. Specifications
    1. 6.1 Absolute Maximum Ratings
    2. 6.2 ESD Ratings
    3. 6.3 Recommended Operating Conditions
    4. 6.4 Thermal Information
    5. 6.5 Electrical Characteristics
    6. 6.6 Typical Characteristics
  7. Detailed Description
    1. 7.1 Overview
      1. 7.1.1 Theory of Operation
    2. 7.2 Functional Block Diagram
    3. 7.3 Feature Description
      1. 7.3.1 Current Limit
      2. 7.3.2 Thermal Shutdown
      3. 7.3.3 Soft Start
      4. 7.3.4 Compensation
    4. 7.4 Device Functional Modes
      1. 7.4.1 Enable Pin and Shutdown Mode
  8. Application and Implementation
    1. 8.1 Application Information
    2. 8.2 Typical Applications
      1. 8.2.1  LM2735X-Q1 SOT-23 Design Example 1
        1. 8.2.1.1 Design Requirements
        2. 8.2.1.2 Detailed Design Procedure
          1. 8.2.1.2.1 Custom Design With WEBENCH® Tools
          2. 8.2.1.2.2 Inductor Selection
          3. 8.2.1.2.3 Input Capacitor
          4. 8.2.1.2.4 Output Capacitor
          5. 8.2.1.2.5 Setting the Output Voltage
        3. 8.2.1.3 Application Curves
      2. 8.2.2  LM2735Y-Q1 SOT-23 Design Example 2
      3. 8.2.3  LM2735X-Q1 WSON Design Example 3
      4. 8.2.4  LM2735Y-Q1 WSON Design Example 4
      5. 8.2.5  LM2735X-Q1 SOT-23 Design Example 6
      6. 8.2.6  LM2735Y-Q1 SOT-23 Design Example 7
      7. 8.2.7  LM2735X-Q1 SOT-23 Design Example 8
      8. 8.2.8  LM2735Y-Q1 SOT-23 Design Example 9
      9. 8.2.9  LM2735X-Q1 WSON Design Example 10
      10. 8.2.10 LM2735Y-Q1 WSON Design Example 11
      11. 8.2.11 LM2735X-Q1 WSON SEPIC Design Example 12
      12. 8.2.12 LM2735X-Q1 SOT-23 LED Design Example 14
      13. 8.2.13 LM2735Y-Q1 WSON FlyBack Design Example 15
      14. 8.2.14 LM2735X-Q1 SOT-23 LED Design Example 16 VRAIL > 5.5 V Application
      15. 8.2.15 LM2735X-Q1 SOT-23 LED Design Example 17 Two-Input Voltage Rail Application
      16. 8.2.16 SEPIC Converter
        1. 8.2.16.1 Detailed Design Procedure
          1. 8.2.16.1.1 SEPIC Design Guide
          2. 8.2.16.1.2 Small Ripple Approximation
          3. 8.2.16.1.3 Steady State Analysis With Loss Elements
  9. Power Supply Recommendations
  10. 10Layout
    1. 10.1 Layout Guidelines
      1. 10.1.1 WSON Package
    2. 10.2 Layout Examples
    3. 10.3 Thermal Considerations
      1. 10.3.1 Definitions
      2. 10.3.2 PCB Design With Thermal Performance in Mind
      3. 10.3.3 LM2735-Q1 Thermal Models
      4. 10.3.4 Calculating Efficiency, and Junction Temperature
        1. 10.3.4.1 Example Efficiency Calculation
      5. 10.3.5 Calculating RθJA and RΨJC
        1. 10.3.5.1 Procedure
        2. 10.3.5.2 Example From Previous Calculations
  11. 11デバイスおよびドキュメントのサポート
    1. 11.1 デバイス・サポート
      1. 11.1.1 デベロッパー・ネットワークの製品に関する免責事項
    2. 11.2 WEBENCH®ツールによるカスタム設計
    3. 11.3 ドキュメントのサポート
      1. 11.3.1 関連資料
    4. 11.4 ドキュメントの更新通知を受け取る方法
    5. 11.5 コミュニティ・リソース
    6. 11.6 商標
    7. 11.7 静電気放電に関する注意事項
    8. 11.8 Glossary
  12. 12メカニカル、パッケージ、および注文情報

パッケージ・オプション

メカニカル・データ(パッケージ|ピン)
サーマルパッド・メカニカル・データ
発注情報

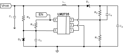
LM2735X-Q1 SOT-23 LED Design Example 16 VRAIL > 5.5 V Application

LM2735-Q1 202158a3.gifFigure 35. LM2735X-Q1 (1.6 MHz): VPWR = 9 V, VOUT = 12 V at 500 mA
PART ID PART VALUE MANUFACTURER PART NUMBER
U1 2.1-A Boost Regulator TI LM2735-Q1XMF
C1, Input Capacitor 10 µF, 6.3 V, X5R TDK C2012X5R0J106K
C2, Output Capacitor 10 µF, 25 V, X5R TDK C3216X5R1E106M
C3 VIN Cap 0.1 µF, 6.3 V, X5R TDK C2012X5R0J104K
C4 Comp Capacitor 1000 pF TDK C1608X5R1H102K
D1, Catch Diode 0.4 Vf Schottky 1 A, 20 VR ST STPS120M
D2 3.3-V Zener, SOT-23 Diodes Inc BZX84C3V3
L1 6.8 µH 2 A Coilcraft DO1813H-682ML
R1 10.0 kΩ, 1% Vishay CRCW08051002F
R2 86.6 kΩ, 1% Vishay CRCW08058662F
R3 100 kΩ, 1% Vishay CRCW06031003F
R4 499 Ω, 1% Vishay CRCW06034991F