JAJSGD5E October   2014  – October 2018 LM5160 , LM5160A

PRODUCTION DATA.  

  1. 特長
  2. アプリケーション
  3. 概要
    1.     Device Images
      1.      代表的な同期整流降圧アプリケーション回路
      2.      代表的なFly-Buckアプリケーション回路
  4. 改訂履歴
  5. 概要(続き)
  6. Pin Configuration and Functions
    1.     Pin Functions
  7. Specifications
    1. 7.1 Absolute Maximum Ratings
    2. 7.2 ESD Ratings
    3. 7.3 Recommended Operating Conditions
    4. 7.4 Thermal Information
    5. 7.5 Electrical Characteristics
    6. 7.6 Switching Characteristics
    7. 7.7 Typical Characteristics
  8. Detailed Description
    1. 8.1 Overview
    2. 8.2 Functional Block Diagram
    3. 8.3 Feature Description
      1. 8.3.1  Control Circuit
      2. 8.3.2  VCC Regulator
      3. 8.3.3  Regulation Comparator
      4. 8.3.4  Soft Start
      5. 8.3.5  Error Amplifier
      6. 8.3.6  On-Time Generator
      7. 8.3.7  Current Limit
      8. 8.3.8  N-Channel Buck Switch and Driver
      9. 8.3.9  Synchronous Rectifier
      10. 8.3.10 Enable / Undervoltage Lockout (EN/UVLO)
      11. 8.3.11 Thermal Protection
    4. 8.4 Device Functional Modes
      1. 8.4.1 Forced Pulse Width Modulation (FPWM) Mode
      2. 8.4.2 Undervoltage Detector
  9. Application and Implementation
    1. 9.1 Application Information
      1. 9.1.1 Ripple Configuration
    2. 9.2 Typical Applications
      1. 9.2.1 LM5160 Synchronous Buck (10-V to 60-V Input, 5-V Output, 1.5-A Load)
        1. 9.2.1.1 Design Requirements
        2. 9.2.1.2 Detailed Design Procedure
          1. 9.2.1.2.1  Custom Design With WEBENCH® Tools
          2. 9.2.1.2.2  Feedback Resistor Divider - RFB1, RFB2
          3. 9.2.1.2.3  Switching Frequency - RON
          4. 9.2.1.2.4  Inductor - L
          5. 9.2.1.2.5  Output Capacitor - COUT
          6. 9.2.1.2.6  Series Ripple Resistor - RESR
          7. 9.2.1.2.7  VCC and Bootstrap Capacitors - CVCC, CBST
          8. 9.2.1.2.8  Input Capacitor - CIN
          9. 9.2.1.2.9  Soft-Start Capacitor - CSS
          10. 9.2.1.2.10 EN/UVLO Resistors - RUV1, RUV2
        3. 9.2.1.3 Application Curves
      2. 9.2.2 LM5160 Isolated Fly-Buck (18-V to 32-V Input, 12-V, 4.5-W Isolated Output)
        1. 9.2.2.1 LM5160 Fly-Buck Design Requirements
        2. 9.2.2.2 Detailed Design Procedure
          1. 9.2.2.2.1 Selection of VOUT1 and Turns Ratio
          2. 9.2.2.2.2 Secondary Rectifier Diode
          3. 9.2.2.2.3 External Ripple Circuit
          4. 9.2.2.2.4 Output Capacitor - COUT2
        3. 9.2.2.3 Application Curves
      3. 9.2.3 LM5160A Isolated Fly-Buck (18-V to 32-V Input, 12-V, 4.5-W Isolated Output)
    3. 9.3 Do's and Don'ts
  10. 10Power Supply Recommendations
  11. 11Layout
    1. 11.1 Layout Guidelines
    2. 11.2 Layout Example
  12. 12デバイスおよびドキュメントのサポート
    1. 12.1 デバイス・サポート
      1. 12.1.1 デベロッパー・ネットワークの製品に関する免責事項
      2. 12.1.2 開発サポート
        1. 12.1.2.1 WEBENCH®ツールによるカスタム設計
    2. 12.2 ドキュメントのサポート
      1. 12.2.1 関連資料
    3. 12.3 関連リンク
    4. 12.4 ドキュメントの更新通知を受け取る方法
    5. 12.5 コミュニティ・リソース
    6. 12.6 商標
    7. 12.7 静電気放電に関する注意事項
    8. 12.8 Glossary
  13. 13メカニカル、パッケージ、および注文情報

パッケージ・オプション

メカニカル・データ(パッケージ|ピン)
サーマルパッド・メカニカル・データ
発注情報

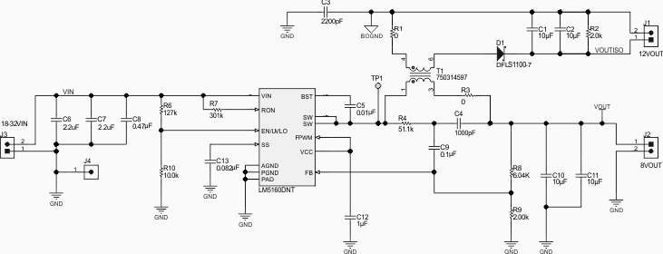
LM5160 Isolated Fly-Buck (18-V to 32-V Input, 12-V, 4.5-W Isolated Output)

LM5160 LM5160A PowerHouseBanner_nvsat9.gif
For technical solutions, industry trends, and insights for designing and managing power supplies, please refer to TI's Power House blog series.

Below is an application example of an isolated Fly-Buck converter that operates over an input voltage range of 18 V to 32 V. It provides a stable 12-V isolated output voltage with an output power capability of 4.5 W. Figure 28 shows the complete schematic of the Fly-Buck application circuit.

LM5160 LM5160A FlyBuck_App_Schematic_SNVSA03.pngFigure 28. LM5160 12-V, 4.5-W Fly-Buck Converter Schematic