JAJSE48C August   2017  – April 2018 TAS5755M

PRODUCTION DATA.  

  1. 特長
  2. アプリケーション
  3. 概要
    1.     Device Images
      1.      効率と合計出力電力との関係
      2.      出力電力と電源電圧との関係
  4. 改訂履歴
  5. 概要(続き)
  6. Device Comparison Table
  7. Pin Configuration and Functions
    1.     Pin Functions
  8. Specifications
    1. 8.1  Absolute Maximum Ratings
    2. 8.2  ESD Ratings
    3. 8.3  Recommended Operating Conditions
    4. 8.4  Thermal Information
    5. 8.5  PWM Operation at Recommended Operating Conditions
    6. 8.6  DC Electrical Characteristics
    7. 8.7  AC Electrical Characteristics (BTL, PBTL)
    8. 8.8  Electrical Characteristics - PLL External Filter Components
    9. 8.9  Electrical Characteristic - I2C Serial Control Port Operation
    10. 8.10 Timing Requirements - PLL Input Parameters
    11. 8.11 Timing Requirements - Serial Audio Ports Slave Mode
    12. 8.12 Timing Requirements - I2C Serial Control Port Operation
    13. 8.13 Timing Requirements - Reset (RESET)
    14. 8.14 Typical Characteristics
      1. 8.14.1 Typical Characteristics, 2.1 SE Configuration
      2. 8.14.2 Typical Characteristics, 2.0 BTL Configuration
      3. 8.14.3 Typical Characteristics, PBTL Configuration
  9. Parameter Measurement Information
  10. 10Detailed Description
    1. 10.1 Overview
    2. 10.2 Functional Block Diagrams
    3. 10.3 Feature Description
      1. 10.3.1  Power Supply
      2. 10.3.2  I2C Address Selection and Fault Output
      3. 10.3.3  Single-Filter PBTL Mode
      4. 10.3.4  Device Protection System
        1. 10.3.4.1 Overcurrent (OC) Protection With Current Limiting
        2. 10.3.4.2 Overtemperature Protection
        3. 10.3.4.3 Undervoltage Protection (UVP) and Power-On Reset (POR)
      5. 10.3.5  SSTIMER Functionality
      6. 10.3.6  Clock, Autodetection, and PLL
      7. 10.3.7  PWM Section
      8. 10.3.8  2.1-Mode Support
      9. 10.3.9  I2C Compatible Serial Control Interface
      10. 10.3.10 Audio Serial Interface
        1. 10.3.10.1 I2S Timing
        2. 10.3.10.2 Left-Justified
        3. 10.3.10.3 Right-Justified
      11. 10.3.11 Dynamic Range Control (DRC)
    4. 10.4 Device Functional Modes
      1. 10.4.1 Stereo BTL Mode
      2. 10.4.2 Mono PBTL Mode
      3. 10.4.3 2.1 Mode
    5. 10.5 Programming
      1. 10.5.1 I2C Serial Control Interface
        1. 10.5.1.1 General I2C Operation
        2. 10.5.1.2 Single- and Multiple-Byte Transfers
        3. 10.5.1.3 Single-Byte Write
        4. 10.5.1.4 Multiple-Byte Write
        5. 10.5.1.5 Single-Byte Read
        6. 10.5.1.6 Multiple-Byte Read
      2. 10.5.2 26-Bit 3.23 Number Format
    6. 10.6 Register Maps
      1. 10.6.1 Register Map Summary
      2. 10.6.2 Register Maps
        1. 10.6.2.1  Clock Control Register (0x00)
        2. 10.6.2.2  Device ID Register (0x01)
        3. 10.6.2.3  Error Status Register (0x02)
        4. 10.6.2.4  System Control Register 1 (0x03)
        5. 10.6.2.5  Serial Data Interface Register (0x04)
        6. 10.6.2.6  System Control Register 2 (0x05)
        7. 10.6.2.7  Soft Mute Register (0x06)
        8. 10.6.2.8  Volume Registers (0x07, 0x08, 0x09, 0x0A)
        9. 10.6.2.9  Volume Configuration Register (0x0E)
        10. 10.6.2.10 Modulation Limit Register (0x10)
        11. 10.6.2.11 Interchannel Delay Registers (0x11, 0x12, 0x13, and 0x14)
        12. 10.6.2.12 PWM Shutdown Group Register (0x19)
        13. 10.6.2.13 Start/Stop Period Register (0x1A)
        14. 10.6.2.14 Oscillator Trim Register (0x1B)
        15. 10.6.2.15 BKND_ERR Register (0x1C)
        16. 10.6.2.16 Input Multiplexer Register (0x20)
        17. 10.6.2.17 Channel 4 Source Select Register (0x21)
        18. 10.6.2.18 PWM Output Mux Register (0x25)
        19. 10.6.2.19 DRC Control Register (0x46)
        20. 10.6.2.20 Bank Switch and EQ Control Register (0x50)
  11. 11Application and Implementation
    1. 11.1 Application Information
    2. 11.2 Typical Applications
      1. 11.2.1 Stereo Bridge Tied Load Application
        1. 11.2.1.1 Design Requirements
        2. 11.2.1.2 Detailed Design Procedure
          1. 11.2.1.2.1 Component Selection and Hardware Connections
          2. 11.2.1.2.2 I2C Pullup Resistors
          3. 11.2.1.2.3 Digital I/O Connectivity
          4. 11.2.1.2.4 Recommended Start-Up and Shutdown Procedures
            1. 11.2.1.2.4.1 Initialization Sequence
            2. 11.2.1.2.4.2 Normal Operation
            3. 11.2.1.2.4.3 Shutdown Sequence
            4. 11.2.1.2.4.4 Power-Down Sequence
        3. 11.2.1.3 Application Curves
      2. 11.2.2 Mono Parallel Bridge Tied Load Application
        1. 11.2.2.1 Design Requirements
        2. 11.2.2.2 Detailed Design Procedure
        3. 11.2.2.3 Application Curves
      3. 11.2.3 2.1 Application
        1. 11.2.3.1 Design Requirements
        2. 11.2.3.2 Detailed Design Procedure
        3. 11.2.3.3 Application Curves
  12. 12Power Supply Recommendations
    1. 12.1 DVDD and AVDD Supplies
    2. 12.2 PVDD Power Supply
  13. 13Layout
    1. 13.1 Layout Guidelines
    2. 13.2 Layout Examples
  14. 14デバイスおよびドキュメントのサポート
    1. 14.1 デバイス・サポート
      1. 14.1.1 開発サポート
    2. 14.2 ドキュメントのサポート
      1. 14.2.1 関連資料
    3. 14.3 コミュニティ・リソース
    4. 14.4 商標
    5. 14.5 静電気放電に関する注意事項
    6. 14.6 Glossary

パッケージ・オプション

メカニカル・データ(パッケージ|ピン)
サーマルパッド・メカニカル・データ
発注情報

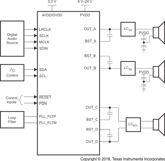
2.1 Application

A 2.1 system generally refers to a system in which there are two full range speakers with a separate amplifier path for the speakers which reproduce the low-frequency content. In this system, two channels are presented to the amplifier via the digital input signal, these are driven into two single-ended speakers and are mixed into a third channel, conditioned to stream low-frequency content into a differentially connected speaker.

The 2.1 application is shown in Figure 72.

TAS5755M Simplified_Application_SLOS982.gifFigure 72. Simplified 2.1 Application Diagram