JAJSHT0 August   2019 TCAN4551-Q1

PRODUCTION DATA.  

  1. 特長
  2. アプリケーション
  3. 概要
    1.     Device Images
      1.      概略回路図、MUC から CLKIN
      2.      概略回路図、水晶振動子
  4. 改訂履歴
  5. Pin Configuration and Functions
    1.     Pin Functions
  6. Specifications
    1. 6.1  Absolute Maximum Ratings
    2. 6.2  ESD Ratings
    3. 6.3  ESD Ratings, IEC ESD and ISO Transient Specification
    4. 6.4  Recommended Operating Conditions
    5. 6.5  Thermal Information
    6. 6.6  Supply Characteristics
    7. 6.7  Electrical Characteristics
    8. 6.8  Timing Requirements
    9. 6.9  Switching Characteristics
    10. 6.10 Typical Characteristics
  7. Parameter Measurement Information
  8. Detailed Description
    1. 8.1 Overview
    2. 8.2 Functional Block Diagram
    3. 8.3 Feature Description
      1. 8.3.1  VSUP Pin
      2. 8.3.2  VIO Pin
      3. 8.3.3  GND
      4. 8.3.4  INH Pin
      5. 8.3.5  WAKE Pin
      6. 8.3.6  FLTR Pin
      7. 8.3.7  VCCFLTR Pin
      8. 8.3.8  RST Pin
      9. 8.3.9  OSC1 and OSC2 Pins
      10. 8.3.10 nWKRQ Pin
      11. 8.3.11 nINT Interrupt Pin
      12. 8.3.12 GPO1 Pin
      13. 8.3.13 GPO2 Pin
      14. 8.3.14 CANH and CANL Bus Pins
    4. 8.4 Device Functional Modes
      1. 8.4.1 Normal Mode
      2. 8.4.2 Standby Mode
      3. 8.4.3 Sleep Mode
        1. 8.4.3.1 Bus Wake via RXD_INT Request (BWRR) in Sleep Mode
        2. 8.4.3.2 Local Wake Up (LWU) via WAKE Input Terminal
      4. 8.4.4 Test Mode
      5. 8.4.5 Failsafe Feature
      6. 8.4.6 Protection Features
        1. 8.4.6.1 Driver and Receiver Function
        2. 8.4.6.2 Floating Terminals
        3. 8.4.6.3 TXD_INT Dominant Timeout (DTO)
        4. 8.4.6.4 CAN Bus Short Circuit Current Limiting
        5. 8.4.6.5 Thermal Shutdown
        6. 8.4.6.6 Under Voltage Lockout (UVLO) and Unpowered Device
          1. 8.4.6.6.1 UVSUP and UVCCFLTR
          2. 8.4.6.6.2 Fault and M_CAN Core Behavior:
      7. 8.4.7 CAN FD
    5. 8.5 Programming
      1. 8.5.1 SPI Communication
        1. 8.5.1.1 Chip Select Not (nCS):
        2. 8.5.1.2 SPI Clock Input (SCLK):
        3. 8.5.1.3 SPI Data Input (SDI):
        4. 8.5.1.4 SPI Data Output (SDO):
      2. 8.5.2 Register Descriptions
    6. 8.6 Register Maps
      1. 8.6.1 Device ID and Interrupt/Diagnostic Flag Registers: 16'h0000 to 16'h002F
        1. 8.6.1.1 DEVICE_ID1[31:0] (address = h0000) [reset = h4E414354]
          1. Table 9. Device ID Field Descriptions
        2. 8.6.1.2 DEVICE_ID2[31:0] (address = h0004) [reset = h31353534]
          1. Table 10. Device ID Field Descriptions
        3. 8.6.1.3 Revision (address = h0008) [reset = h00110201]
          1. Table 11. Revision Field Descriptions
        4. 8.6.1.4 Status (address = h000C) [reset = h0000000U]
          1. Table 12. Status Field Descriptions
      2. 8.6.2 Device Configuration Registers: 16'h0800 to 16'h08FF
        1. 8.6.2.1 Modes of Operation and Pin Configuration Registers (address = h0800) [reset = hC8000460]
          1. Table 14. Modes of Operation and Pin Configuration Registers Field Descriptions
        2. 8.6.2.2 Timestamp Prescalar (address = h0804) [reset = h00000002]
          1. Table 15. EMC Enhancement and Timestamp Prescalar Field Descriptions
        3. 8.6.2.3 Test Register and Scratch Pad (address = h0808) [reset = h00000000]
          1. Table 16. Test and Scratch Pad Register Field Descriptions
        4. 8.6.2.4 Test Register (address = h080C) [reset = h00000000]
          1. Table 17. Test Register Field Descriptions
      3. 8.6.3 Interrupt/Diagnostic Flag and Enable Flag Registers: 16'h0820/0824 and 16'h0830
        1. 8.6.3.1 Interrupts (address = h0820) [reset = h00100000]
          1. Table 18. Interrupts Field Descriptions
        2. 8.6.3.2 MCAN Interrupts (address = h0824) [reset = h00000000]
          1. Table 19. MCAN Interrupts Field Descriptions
        3. 8.6.3.3 Interrupt Enables (address = h0830 ) [reset = hFFFFFFFF]
          1. Table 20. Interrupt Enables Field Descriptions
      4. 8.6.4 CAN FD Register Set: 16'h1000 to 16'h10FF
        1. 8.6.4.1  Core Release Register (address = h1000) [reset = hrrrddddd]
          1. Table 24. Core Release Register Field Descriptions
        2. 8.6.4.2  Endian Register (address = h1004) [reset = h87654321]
          1. Table 25. Endian Register Field Descriptions
        3. 8.6.4.3  Customer Register (address = h1008) [reset = h00000000]
          1. Table 26. Customer Register Field Descriptions
        4. 8.6.4.4  Data Bit Timing & Prescaler (address = h100C) [reset = h0000A33]
          1. Table 27. Data Bit Timing & Prescaler Field Descriptions
        5. 8.6.4.5  Test Register (address = h1010 ) [reset = h00000000]
          1. Table 28. Test Register Field Descriptions
        6. 8.6.4.6  RAM Watchdog (address = h1014) [reset = h00000000]
          1. Table 29. RAM Watchdog Field Descriptions
        7. 8.6.4.7  Control Register (address = h1018) [reset = 0000 0019]
          1. Table 30. Control Register Field Descriptions
        8. 8.6.4.8  Nominal Bit Timing & Prescaler Register (address = h101C) [reset = h06000A03]
          1. Table 31. Nominal Bit Timing & Prescaler Register Field Descriptions
        9. 8.6.4.9  Timestamp Counter Configuration (address = h1020) [reset = h00000000]
          1. Table 32. Timestamp Counter Configuration Descriptions
        10. 8.6.4.10 Timestamp Counter Value (address = h1024) [reset = h00000000]
          1. Table 33. Timestamp Counter Value Field Descriptions
        11. 8.6.4.11 Timeout Counter Configuration (address = h1028) [reset = hFFFF0000]
          1. Table 34. Timeout Counter Configuration Field Descriptions
        12. 8.6.4.12 Timeout Counter Value (address = h102C) [reset = h0000FFFF]
          1. Table 35. Timeout Counter Value Field Descriptions
        13. 8.6.4.13 Reserved (address = h1030 - h103C) [reset = h00000000]
          1. Table 36. Reserved Field Descriptions
        14. 8.6.4.14 Error Counter Register (address = h1040) [reset = h00000000]
          1. Table 37. Error Counter Register Field Descriptions
        15. 8.6.4.15 Protocol Status Register (address = h1044) [reset = h00000707]
          1. Table 38. Protocol Status Register Field Descriptions
        16. 8.6.4.16 Transmitter Delay Compensation Register (address = h1048) [reset = h00000000]
          1. Table 39. Transmitter Delay Compensation Register Field Descriptions
        17. 8.6.4.17 Reserved (address = h104C) [reset = h00000000]
          1. Table 40. Reserved Field Descriptions
        18. 8.6.4.18 Interrupt Register (address = h1050) [reset = h00000000]
          1. Table 41. Interrupt Register Field Descriptions
        19. 8.6.4.19 Interrupt Enable (address = h1054) [reset = h00000000]
          1. Table 42. Interrupt Enable Field Descriptions
        20. 8.6.4.20 Interrupt Line Select (address = h1058) [reset = h00000000]
          1. Table 43. Interrupt Line Select Field Descriptions
        21. 8.6.4.21 Interrupt Line Enable (address = h105C) [reset = h00000000]
          1. Table 44. Interrupt Line Enable Field Descriptions
        22. 8.6.4.22 Reserved (address = h1060 - h107C) [reset = h00000000]
          1. Table 45. Reserved Field Descriptions
        23. 8.6.4.23 Global Filter Configuration (address = h1080) [reset = h00000000]
          1. Table 46. Global Filter Configuration Field Descriptions
        24. 8.6.4.24 Standard ID Filter Configuration (address = h1084) [reset = h00000000]
          1. Table 47. Standard ID Filter Configuration Field Descriptions
        25. 8.6.4.25 Extended ID Filter Configuration (address = h1088) [reset = h00000000]
          1. Table 48. Extended ID Filter Configuration Field Descriptions
        26. 8.6.4.26 Reserved (address = h108C) [reset = h00000000]
          1. Table 49. Reserved Field Descriptions
        27. 8.6.4.27 Extended ID AND Mask (address = h1090) [reset = h1FFFFFFF]
          1. Table 50. Extended ID AND Mask Field Descriptions
        28. 8.6.4.28 High Priority Message Status (address = h1094) [reset = h00000000]
          1. Table 51. High Priority Message Status Field Descriptions
        29. 8.6.4.29 New Data 1 (address = h1098) [reset = h00000000]
          1. Table 52. New Data 1 Field Descriptions
        30. 8.6.4.30 New Data 2 (address = h109C) [reset = h00000000]
          1. Table 53. New Data 2 Field Descriptions
        31. 8.6.4.31 Rx FIFO 0 Configuration (address = h10A0) [reset = h00000000]
          1. Table 54. Rx FIFO 0 Configuration Field Descriptions
        32. 8.6.4.32 Rx FIFO 0 Status (address = h10A4) [reset = h00000000]
          1. Table 55. Rx FIFO 0 Status Field Descriptions
        33. 8.6.4.33 Rx FIFO 0 Acknowledge (address = h10A8) [reset = h00000000]
          1. Table 56. Rx FIFO 0 Acknowledge Field Descriptions
        34. 8.6.4.34 Rx Buffer Configuration (address = h10AC) [reset = h00000000]
          1. Table 57. Rx Buffer Configuration Field Descriptions
        35. 8.6.4.35 Rx FIFO 1 Configuration (address = h10B0) [reset = h00000000]
          1. Table 58. Rx FIFO 1 Configuration Field Descriptions
        36. 8.6.4.36 Rx FIFO 1 Status (address = h10B4) [reset = h00000000]
          1. Table 59. Rx FIFO 1 Status Field Descriptions
        37. 8.6.4.37 Rx FIFO 1 Acknowledge (address = h10B8) [reset = h00000000]
          1. Table 60. Rx FIFO 1 Acknowledge Field Descriptions
        38. 8.6.4.38 Rx Buffer/FIFO Element Size Configuration (address = h10BC) [reset = h00000000]
          1. Table 61. Rx Buffer/FIFO Element Size Configuration Field Descriptions
        39. 8.6.4.39 Tx Buffer Configuration (address = h10C0) [reset = h00000000]
          1. Table 62. Tx Buffer Configuration Field Descriptions
        40. 8.6.4.40 Tx FIFO/Queue Status (address = h10C4) [reset = h00000000]
          1. Table 63. Tx FIFO/Queue Status Field Descriptions
        41. 8.6.4.41 Tx Buffer Element Size Configuration (address = h10C8) [reset = h00000000]
          1. Table 64. Tx Buffer Element Size Configuration Field Descriptions
        42. 8.6.4.42 Tx Buffer Request Pending (address = h10CC) [reset = h00000000]
          1. Table 65. Tx Buffer Request Pending Field Descriptions
        43. 8.6.4.43 Tx Buffer Add Request (address = h10D0) [reset = h00000000]
          1. Table 66.   Tx Buffer Add Request Field Descriptions
          2. 8.6.4.43.1  Tx Buffer Cancellation Request (address = h10D4 [reset = h00000000]
            1. Table 67. Tx Buffer Cancellation Request Field Descriptions
          3. 8.6.4.43.2  Tx Buffer Add Request Transmission Occurred (address = h10D8) [reset = h00000000]
            1. Table 68. Tx Buffer Add Request Transmission Occurred Field Descriptions
          4. 8.6.4.43.3  Tx Buffer Cancellation Finished (address = h10DC) [reset = h00000000]
            1. Table 69. Tx Buffer Cancellation Finished Field Descriptions
          5. 8.6.4.43.4  Tx Buffer Transmission Interrupt Enable (address = h10E0) [reset = h00000000]
            1. Table 70. Tx Buffer Transmission Interrupt Enable Field Descriptions
          6. 8.6.4.43.5  Tx Buffer Cancellation Finished Interrupt Enable (address = h10E4) [reset = h00000000]
            1. Table 71. Tx Buffer Cancellation Finished Interrupt Enable Field Descriptions
          7. 8.6.4.43.6  Reserved (address = h10E8) [reset = h00000000]
            1. Table 72. Reserved Field Descriptions
          8. 8.6.4.43.7  Reserved (address = h10EC) [reset = h00000000]
            1. Table 73. Reserved Field Descriptions
          9. 8.6.4.43.8  Tx Event FIFO Configuration (address = h10F0) [reset = h00000000]
            1. Table 74. Tx Event FIFO Configuration Field Descriptions
          10. 8.6.4.43.9  Tx Event FIFO Status (address = h10F4) [reset = h00000000]
            1. Table 75. Tx Event FIFO Status Field Descriptions
          11. 8.6.4.43.10 Tx Event FIFO Acknowledge (address = h10F8) [reset = h00000000]
            1. Table 76. Tx Event FIFO Acknowledge Field Descriptions
          12. 8.6.4.43.11 Reserved (address = h10FC) [reset = h00000000]
            1. Table 77. Reserved Field Descriptions
  9. Application and Implementation
    1. 9.1 Application Design Consideration
      1. 9.1.1 Crystal and Clock Input Requirements
      2. 9.1.2 Bus Loading, Length and Number of Nodes
      3. 9.1.3 CAN Termination
        1. 9.1.3.1 Termination
        2. 9.1.3.2 CAN Bus Biasing
    2. 9.2 Typical Application
      1. 9.2.1 Detailed Requirements
      2. 9.2.2 Detailed Design Procedures
      3. 9.2.3 Application Curves
  10. 10Power Supply Recommendations
  11. 11Layout
    1. 11.1 Layout Guidelines
    2. 11.2 Layout Example
  12. 12デバイスおよびドキュメントのサポート
    1. 12.1 ドキュメントのサポート
      1. 12.1.1 関連資料
        1. 12.1.1.1 CAN トランシーバの物理層の標準
        2. 12.1.1.2 EMC要件
        3. 12.1.1.3 準拠テストの要件
        4. 12.1.1.4 コミュニティ・リソース
    2. 12.2 ドキュメントの更新通知を受け取る方法
    3. 12.3 コミュニティ・リソース
    4. 12.4 商標
    5. 12.5 静電気放電に関する注意事項
    6. 12.6 Glossary
  13. 13メカニカル、パッケージ、および注文情報

パッケージ・オプション

デバイスごとのパッケージ図は、PDF版データシートをご参照ください。

メカニカル・データ(パッケージ|ピン)
  • RGY|20
サーマルパッド・メカニカル・データ
発注情報

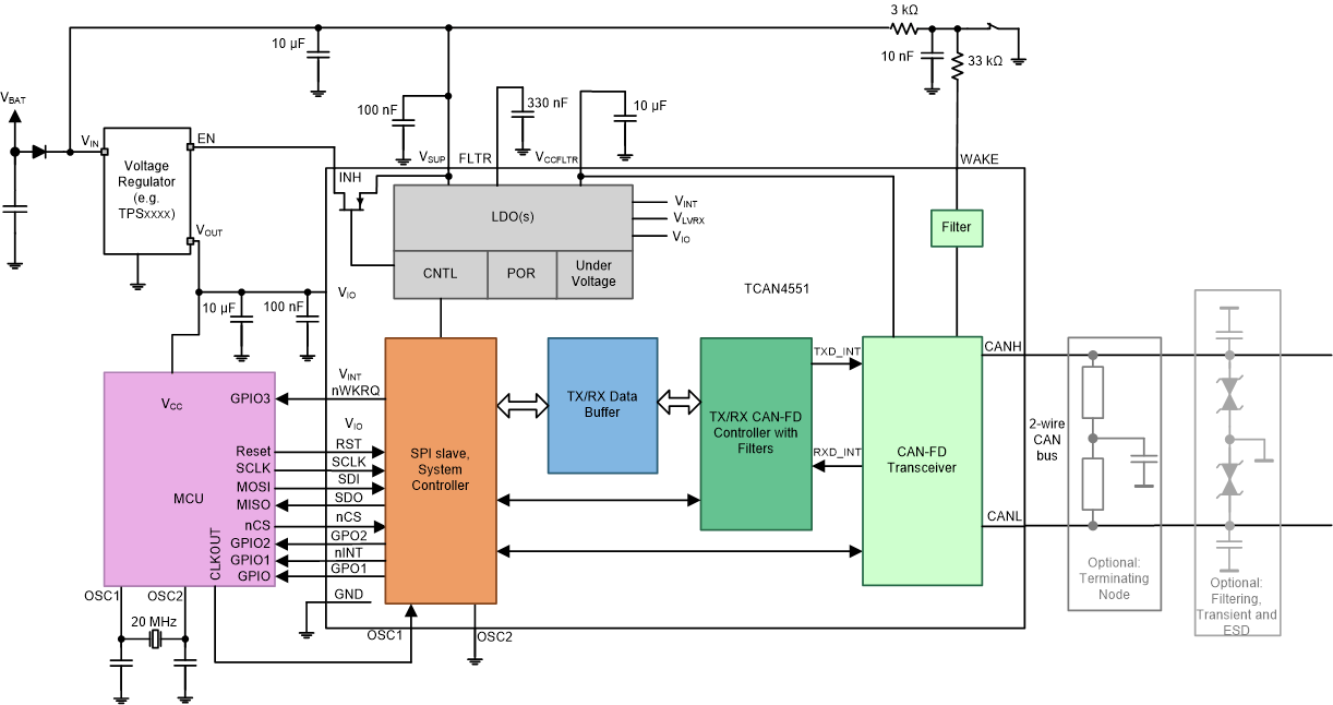
Typical Application

The TCAN4551-Q1 is typically used in applications with a host microprocessor or FPGA that does not include the link layer portion of the CAN protocol. Below is a typical application configuration for 3.3 V microprocessor applications.

TCAN4551-Q1 sllsez4_typical_CAN_Applications_an.gifFigure 105. Typical CAN Applications for TCAN4551-Q1 for 3.3 V µC and Crystal

Note: Add decoupling capacitors as needed.

TCAN4551-Q1 sllsez4_typical_CAN_Applications_Cl.gifFigure 106. Typical CAN Applications for TCAN4551-Q1 for 3.3 V µC; Clock from MCU