JAJSF41 March   2018 TLV320ADC3100

PRODUCTION DATA.  

  1. 特長
  2. アプリケーション
  3. 概要
  4. 改訂履歴
  5. 概要(続き)
  6. Pin Configuration and Functions
    1.     Pin Functions
  7. Specifications
    1. 7.1  Absolute Maximum Ratings
    2. 7.2  ESD Ratings
    3. 7.3  Recommended Operating Conditions
    4. 7.4  Thermal Information
    5. 7.5  Electrical Characteristics
    6. 7.6  Timing Requirements: I2S, LJF, RJF Timing in Master Mode
    7. 7.7  Timing Requirements: DSP Timing in Master Mode
    8. 7.8  Timing Requirements: I2S, LJF, RJF Timing in Slave Mode
    9. 7.9  Timing Requirements: DSP Timing in Slave Mode
    10. 7.10 Typical Characteristics
  8. Detailed Description
    1. 8.1 Overview
    2. 8.2 Functional Block Diagram
    3. 8.3 Feature Description
      1. 8.3.1  Hardware Reset
      2. 8.3.2  PLL Start-up
      3. 8.3.3  Software Power Down
      4. 8.3.4  Audio Data Converters
      5. 8.3.5  Digital Audio Data Serial Interface
        1. 8.3.5.1 Right-Justified Mode
        2. 8.3.5.2 Left-Justified Mode
        3. 8.3.5.3 I2S Mode
        4. 8.3.5.4 DSP Mode
      6. 8.3.6  Audio Clock Generation
      7. 8.3.7  Stereo Audio ADC
      8. 8.3.8  Audio Analog Inputs
        1. 8.3.8.1 Digital Volume Control
        2. 8.3.8.2 Fine Digital Gain Adjustment
        3. 8.3.8.3 AGC
      9. 8.3.9  Input Impedance and VCM Control
      10. 8.3.10 MICBIAS Generation
      11. 8.3.11 ADC Decimation Filtering and Signal Processing
        1. 8.3.11.1 Processing Blocks
        2. 8.3.11.2 Processing Blocks: Details
        3. 8.3.11.3 User-Programmable Filters
          1. 8.3.11.3.1 First-Order IIR Section
          2. 8.3.11.3.2 Biquad Section
          3. 8.3.11.3.3 FIR Section
        4. 8.3.11.4 Decimation Filter
          1. 8.3.11.4.1 Decimation Filter A
          2. 8.3.11.4.2 Decimation Filter B
          3. 8.3.11.4.3 Decimation Filter C
        5. 8.3.11.5 ADC Data Interface
      12. 8.3.12 TLV320ADC3100 Comparison
    4. 8.4 Device Functional Modes
      1. 8.4.1 Recording Mode
    5. 8.5 Programming
      1. 8.5.1 Digital Control Serial Interface
        1. 8.5.1.1 I2C Control Mode
    6. 8.6 Register Maps
      1. 8.6.1 Control Registers
      2. 8.6.2 Control Registers, Page 0: Clock Multipliers and Dividers, Serial Interfaces, Flags, Interrupts and Programming of GPIOs
        1. 8.6.2.1  Register 0: Page Control Register (address = 0d) [reset = 0000 0000b], Page 0
          1. Table 17. Register 0: Page Control Register Field Descriptions
        2. 8.6.2.2  Register 1: Software Reset (address = 01d) [reset = 00h], Page 0
          1. Table 18. Register 1: Software Reset Field Descriptions
        3. 8.6.2.3  Register 2: Reserved (address = 02d) [reset = 00h], Page 0
          1. Table 19. Register 2: Reserved Field Descriptions
        4. 8.6.2.4  Register 3: Reserved (address = 03d) [reset = XXh], Page 0
          1. Table 20. Register 3: Reserved Field Descriptions
        5. 8.6.2.5  Register 4: Clock-Gen Multiplexing (address = 04d) [reset = 00h], Page 0
          1. Table 21. Register 4: Clock-Gen Multiplexing Field Descriptions
        6. 8.6.2.6  Register 5: PLL P and R-VAL (address = 05d) [reset = 11h], Page 0
          1. Table 22. Register 5: PLL P and R-VAL Field Descriptions
        7. 8.6.2.7  Register 6: PLL J-VAL (address = 06d) [reset = 0000 0100b], Page 0
          1. Table 23. Register 6: PLL J-VAL Field Descriptions
        8. 8.6.2.8  Register 7: PLL D-VAL MSB (address = 07d) [reset = 00h], Page 0
          1. Table 24. Register 7: PLL D-VAL MSB Field Descriptions
        9. 8.6.2.9  Register 8: PLL D-VAL LSB (address = 08d) [reset = 00h], Page 0
          1. Table 25. Register 8: PLL D-VAL LSB Field Descriptions
        10. 8.6.2.10 Registers 9–17: Reserved (addresses = 09d, 10d, 11d, 12d, 13d, 14d, 15d, 16d, 17d) [reset = XXh], Page 0
          1. Table 26. Registers 9–17: Reserved Field Descriptions
        11. 8.6.2.11 Register 18: ADC NADC Clock Divider (address = 18d) [reset = 0000 0001b], Page 0
          1. Table 27. Register 18: ADC NADC Clock Divider Field Descriptions
        12. 8.6.2.12 Register 19: ADC MADC Clock Divider (address = 19d) [reset = 0000 0001b], Page 0
          1. Table 28. Register 19: ADC MADC Clock Divider Field Descriptions
        13. 8.6.2.13 Register 20: ADC AOSR (address = 20d) [reset = 1000  0000b], Page 0
          1. Table 29. Register 20: ADC AOSR Field Descriptions
        14. 8.6.2.14 Register 21: ADC IADC (address = 21d) [reset = 1000  0000b], Page 0
          1. Table 30. Register 21: ADC IADC Field Descriptions
        15. 8.6.2.15 Register 22: ADC Digital Filter Engine Decimation (address = 22d) [reset = 0000 0100b], Page 0
          1. Table 31. Register 22: ADC Digital Filter Engine Decimation Field Descriptions
        16. 8.6.2.16 Registers 23–24 (addresses) = 23d, 24d) [reset = XXh], Page 0
          1. Table 32. Registers 23–24 Field Descriptions
        17. 8.6.2.17 Register 25: CLKOUT MUX (address = 25d) [reset = 00h], Page 0
          1. Table 33. Register 25: CLKOUT MUX Field Descriptions
        18. 8.6.2.18 Register 26: CLKOUT M Divider (address = 26d) [reset = 0000 0001b], Page 0
          1. Table 34. Register 26: CLKOUT M Divider Field Descriptions
        19. 8.6.2.19 Register 27: ADC Audio Interface Control 1 (address = 27d) [reset = 00h], Page 0
          1. Table 35. Register 27: ADC Audio Interface Control 1 Field Descriptions
        20. 8.6.2.20 Register 28: Data Slot Offset Programmability 1 (Ch_Offset_1) (address = 28d) [reset = 00h], Page 0
          1. Table 36. Register 28: Data Slot Offset Programmability 1 (Ch_Offset_1) Field Descriptions
        21. 8.6.2.21 Register 29: ADC Interface Control 2 (address = 29d) [reset = 0000 0010b], Page 0
          1. Table 37. Register 29: ADC Interface Control 2 Field Descriptions
        22. 8.6.2.22 Register 30: BCLK N Divider (address = 30d) [reset = 0000 0001b], Page 0
          1. Table 38. Register 30: BCLK N Divider Field Descriptions
        23. 8.6.2.23 Register 31: Secondary Audio Interface Control 1 (address = 31d) [reset = 00h], Page 0
          1. Table 39. Register 31: Secondary Audio Interface Control 1 Field Descriptions
        24. 8.6.2.24 Register 32: Secondary Audio Interface Control 2 (address = 32d) [reset = 00h], Page 0
          1. Table 40. Register 32: Secondary Audio Interface Control 2 Field Descriptions
        25. 8.6.2.25 Register 33: Secondary Audio Interface Control 3 (address = 33d) [reset = 0001 0000b], Page 0
          1. Table 41. Register 33: Secondary Audio Interface Control 3 Field Descriptions
        26. 8.6.2.26 Register 34: I2S Sync (address = 34d) [reset = 00h], Page 0
          1. Table 42. Register 34: I2S Sync Field Descriptions
        27. 8.6.2.27 Register 35: Reserved (address = 35d) [reset = XXh], Page 0
          1. Table 43. Register 35: Reserved Field Descriptions
        28. 8.6.2.28 Register 36: ADC Flag Register (address = 36d) [reset = 00h], Page 0
          1. Table 44. Register 36: ADC Flag Register Field Descriptions
        29. 8.6.2.29 Register 37: Data Slot Offset Programmability 2 (Ch_Offset_2) (address = 37d) [reset = 00h], Page 0
          1. Table 45. Register 37: Data Slot Offset Programmability 2 (Ch_Offset_2) Field Descriptions
        30. 8.6.2.30 Register 38: I2S TDM Control Register (address = 38d) [reset = 0000 0010b], Page 0
          1. Table 46. Register 38: I2S TDM Control Register Field Descriptions
        31. 8.6.2.31 Registers 39–41 (addresses) = 39d, 40d, 41d) [reset = XXh], Page 0
          1. Table 47. Registers 39–41 Field Descriptions
        32. 8.6.2.32 Register 42: Interrupt Flags (Overflow) (address = 42d) [reset = 00h], Page 0
          1. Table 48. Register 42: Interrupt Flags (Overflow) Field Descriptions
        33. 8.6.2.33 Register 43: Interrupt Flags (Overflow) (address = 43d) [reset = 00h], Page 0
          1. Table 49. Register 43: Interrupt Flags (Overflow) Field Descriptions
        34. 8.6.2.34 Register 44: Reserved (address = 44d) [reset = XXh], Page 0
          1. Table 50. Register 44: Reserved Field Descriptions
        35. 8.6.2.35 Register 45: Interrupt Flags—ADC (address = 45d) [reset = 00h], Page 0
          1. Table 51. Register 45: Interrupt Flags—ADC Field Descriptions
        36. 8.6.2.36 Register 46: Reserved (address = 46d) [reset = XXh], Page 0
          1. Table 52. Register 46: Reserved Field Descriptions
        37. 8.6.2.37 Register 47: Interrupt Flags—ADC (address = 47d) [reset = 00h], Page 0
          1. Table 53. Register 47: Interrupt Flags—ADC Field Descriptions
        38. 8.6.2.38 Register 48: INT1 Interrupt Control (address = 48d) [reset = 00h], Page 0
          1. Table 54. Register 48: INT1 Interrupt Control Field Descriptions
        39. 8.6.2.39 Register 49: INT2 Interrupt Control (address = 49d) [reset = 00h], Page 0
          1. Table 55. Register 49: INT2 Interrupt Control Field Descriptions
        40. 8.6.2.40 Register 50: Reserved (address = 50d) [reset = XXh], Page 0
          1. Table 56. Register 50: Reserved Field Descriptions
        41. 8.6.2.41 Register 51: Reserved (address = 51d) [reset = 00h], Page 0
          1. Table 57. Register 51: Reserved
        42. 8.6.2.42 Register 52: GPIO1 Control (address = 52d) [reset = 00h], Page 0
          1. Table 58. Register 52: GPIO1 Control Field Descriptions
        43. 8.6.2.43 Register 53: DOUT (OUT Pin) Control (address = 53d) [reset = 0001 0010b], Page 0
          1. Table 59. Register 53: DOUT (OUT Pin) Control Field Descriptions
        44. 8.6.2.44 Registers 54–56 (addresses) = 54d, 55d, 56d) [reset = XXh], Page 0
          1. Table 60. Registers 54–56 Field Descriptions
        45. 8.6.2.45 Register 57: ADC Sync Control 1 (address = 57d) [reset = 00h], Page 0
          1. Table 61. Register 57: ADC Sync Control 1 Field Descriptions
        46. 8.6.2.46 Register 58: ADC Sync Control 2 (address = 58d) [reset = 00h], Page 0
          1. Table 62. Register 58: ADC Sync Control 2 Field Descriptions
        47. 8.6.2.47 Register 59: ADC CIC Filter Gain Control (address = 59d) [reset = 0100 0100h], Page 0
          1. Table 63. Register 59: ADC CIC Filter Gain Control Field Descriptions
        48. 8.6.2.48 Register 60: Reserved (address = 60d) [reset = 00h], Page 0
          1. Table 64. Register 60: Reserved Field Descriptions
        49. 8.6.2.49 Register 61: ADC Processing Block Selection (address = 61d) [reset = 0000 0001h], Page 0
          1. Table 65. Register 61: ADC Processing Block Selection Field Descriptions
        50. 8.6.2.50 Register 62: Programmable Instruction-Mode Control Bits (address = 62d) [reset = 00h], Page 0
          1. Table 66. Register 62: Reserved
        51. 8.6.2.51 Registers 63–79: Reserved (address = 63d - 79d) [reset = XXh], Page 0
          1. Table 67. Registers 63–79: Reserved Field Descriptions
        52. 8.6.2.52 Register 80: Reserved (address = 80d) [reset = 00h], Page 0
          1. Table 68. Register 80: Reserved
        53. 8.6.2.53 Register 81: ADC Digital (address = 81d) [reset = 00h], Page 0
          1. Table 69. Register 81: ADC Digital Field Descriptions
        54. 8.6.2.54 Register 82: ADC Fine Volume Control (address = 82d) [reset = 1000 1000h], Page 0
          1. Table 70. Register 82: ADC Fine Volume Control Field Descriptions
        55. 8.6.2.55 Register 83: Left ADC Volume Control (address = 83d) [reset = 00h], Page 0
          1. Table 71. Register 83: Left ADC Volume Control Field Descriptions
        56. 8.6.2.56 Register 84: Right ADC Volume Control (address = 84d) [reset = 00h], Page 0
          1. Table 72. Register 84: Right ADC Volume Control Field Descriptions
        57. 8.6.2.57 Register 85: Left ADC Phase Compensation (address = 85d) [reset = 00h], Page 0
          1. Table 73. Register 85: Left ADC Phase Compensation Field Descriptions
        58. 8.6.2.58 Register 86: Left AGC Control 1 (address = 86d) [reset = 00h], Page 0
          1. Table 74. Register 86: Left AGC Control 1 Field Descriptions
        59. 8.6.2.59 Register 87: Left AGC Control 2 (address = 87d) [reset = 00h], Page 0
          1. Table 75. Register 87: Left AGC Control 2 Field Descriptions
        60. 8.6.2.60 Register 88: Left AGC Maximum Gain (address = 88d) [reset = 0111 1111b], Page 0
          1. Table 76. Register 88: Left AGC Maximum Gain Field Descriptions
        61. 8.6.2.61 Register 89: Left AGC Attack Time (address = 89d) [reset = 00h], Page 0
          1. Table 77. Register 89: Left AGC Attack Time Field Descriptions
        62. 8.6.2.62 Register 90: Left AGC Decay Time (address = 90d) [reset = 00h], Page 0
          1. Table 78. Register 90: Left AGC Decay Time Field Descriptions
        63. 8.6.2.63 Register 91: Left AGC Noise Debounce (address = 91d) [reset = 00h], Page 0
          1. Table 79. Register 91: Left AGC Noise Debounce Field Descriptions
        64. 8.6.2.64 Register 92: Left AGC Signal Debounce (address = 92d) [reset = 00h], Page 0
          1. Table 80. Register 92: Left AGC Signal Debounce Field Descriptions
        65. 8.6.2.65 Register 93: Left AGC Gain Applied (address = 93d) [reset = 00h], Page 0
          1. Table 81. Register 93: Left AGC Gain Applied Field Descriptions
        66. 8.6.2.66 Register 94: Right AGC Control 1 (address = 94d) [reset = 00h], Page 0
          1. Table 82. Register 94: Right AGC Control 1 Field Descriptions
        67. 8.6.2.67 Register 95: Right AGC Control 2 (address = 95d) [reset = 00h], Page 0
          1. Table 83. Register 95: Right AGC Control 2 Field Descriptions
        68. 8.6.2.68 Register 96: Right AGC Maximum Gain (address = 96d) [reset = 0111 1111b], Page 0
          1. Table 84. Register 96: Right AGC Maximum Gain Field Descriptions
        69. 8.6.2.69 Register 97: Right AGC Attack Time (address = 97d) [reset = 00h], Page 0
          1. Table 85. Register 97: Right AGC Attack Time Field Descriptions
        70. 8.6.2.70 Register 98: Right AGC Decay Time (address = 98d) [reset = 00h], Page 0
          1. Table 86. Register 98: Right AGC Decay Time Field Descriptions
        71. 8.6.2.71 Register 99: Right AGC Noise Debounce (address = 99d) [reset = 00h], Page 0
          1. Table 87. Register 99: Right AGC Noise Debounce Field Descriptions
        72. 8.6.2.72 Register 100: Right AGC Signal Debounce (address = 100d) [reset = 00h], Page 0
          1. Table 88. Register 100: Right AGC Signal Debounce Field Descriptions
        73. 8.6.2.73 Register 101: Right AGC Gain Applied (address = 101d) [reset = 00h], Page 0
          1. Table 89. Register 101: Right AGC Gain Applied Field Descriptions
        74. 8.6.2.74 Register 102–127: Reserved (addresses) = 102d–127d) [reset = XXh], Page 0
          1. Table 90. Register 102–127: Reserved Field Descriptions
      3. 8.6.3 Control Registers, Page 1: ADC Routing, PGA, Power Controls, and So Forth
        1. 8.6.3.1  Register 0: Page Control Register (address = 0d) [reset = 00h], Page 1
          1. Table 91. Register 0: Page Control Register Field Descriptions
        2. 8.6.3.2  Register 1–25: Reserved (addresses) = 01d–25d) [reset = XXh], Page 1
          1. Table 92. Register 1–25: Reserved Field Descriptions
        3. 8.6.3.3  Register 26: Dither Control (address = 26d) [reset = 00h], Page 1
          1. Table 93. Register 26: Dither Control Field Descriptions
        4. 8.6.3.4  Register 27–50: Reserved (addresses) = 27d–50d) [reset = XXh], Page 1
          1. Table 94. Register 27–50: Reserved Field Descriptions
        5. 8.6.3.5  Register 51: MICBIAS Control (address = 51d) [reset = 00h], Page 1
          1. Table 95. Register 51: MICBIAS Control Field Descriptions
        6. 8.6.3.6  Register 52: Left ADC Input Selection for Left PGA (address = 52d) [reset = 0101 0111b], Page 1
          1. Table 96. Register 52: Left ADC Input Selection for Left PGA Field Descriptions
        7. 8.6.3.7  Register 53: Reserved (address = 53d) [reset = XXh], Page 1
          1. Table 97. Register 53: Reserved Field Descriptions
        8. 8.6.3.8  Register 54: Left ADC Input Selection for Left PGA (address = 54d) [reset = 0011 1111h], Page 1
          1. Table 98. Register 54: Left ADC Input Selection for Left PGA Field Descriptions
        9. 8.6.3.9  Register 55: Right ADC Input Selection for Right PGA (address = 55d) [reset = 0101 0111b], Page 1
          1. Table 99. Register 55: Right ADC Input Selection for Right PGA Field Descriptions
        10. 8.6.3.10 Register 56: Reserved (address = 56d) [reset = XXh], Page 1
          1. Table 100. Register 56: Reserved Field Descriptions
        11. 8.6.3.11 Register 57: Right ADC Input Selection for Right PGA (address = 57d) [reset = 0001 0111b], Page 1
          1. Table 101. Register 57: Right ADC Input Selection for Right PGA Field Descriptions
        12. 8.6.3.12 Register 58: Reserved (address = 58d) [reset = XXh], Page 1
          1. Table 102. Register 58: Reserved Field Descriptions
        13. 8.6.3.13 Register 59: Left Analog PGA Settings (address = 59d) [reset = 1000 0000h], Page 1
          1. Table 103. Register 59: Left Analog PGA Settings Field Descriptions
        14. 8.6.3.14 Register 60: Right Analog PGA Settings (address = 60d) [reset = 1000 0000h], Page 1
          1. Table 104. Register 60: Right Analog PGA Settings Field Descriptions
        15. 8.6.3.15 Register 61: ADC Low Current Modes (address = 61d) [reset = 00h], Page 1
          1. Table 105. Register 61: ADC Low Current Modes Field Descriptions
        16. 8.6.3.16 Register 62: ADC Analog PGA Flags (address = 62d) [reset = 00h], Page 1
          1. Table 106. Register 62: ADC Analog PGA Flags Field Descriptions
        17. 8.6.3.17 Register 63–127: Reserved (addresses) = 63d–127d) [reset = XXh], Page 1
          1. Table 107. Register 63–127: Reserved Field Descriptions
      4. 8.6.4 Control Registers, Page 4: ADC Digital Filter Coefficients
        1. 8.6.4.1 Register 0: Page Control (address = 00d) [reset = 00h], Page 4
          1. Table 108. Register 0: Page Control Field Descriptions
  9. Application and Implementation
    1. 9.1 Application Information
    2. 9.2 Typical Application
      1. 9.2.1 Design Requirements
      2. 9.2.2 Detailed Design Procedure
        1. 9.2.2.1 Step 1
        2. 9.2.2.2 Step 2
        3. 9.2.2.3 Example Register Setup to Record Analog Data Through ADC to Digital Out
        4. 9.2.2.4 MICBIAS
        5. 9.2.2.5 Decoupling Capacitors
      3. 9.2.3 Application Curves
  10. 10Power Supply Recommendations
  11. 11Layout
    1. 11.1 Layout Guidelines
    2. 11.2 Layout Example
  12. 12デバイスおよびドキュメントのサポート
    1. 12.1 ドキュメントのサポート
      1. 12.1.1 関連資料
    2. 12.2 ドキュメントの更新通知を受け取る方法
    3. 12.3 コミュニティ・リソース
    4. 12.4 商標
    5. 12.5 静電気放電に関する注意事項
    6. 12.6 Glossary
  13. 13メカニカル、パッケージ、および注文情報

パッケージ・オプション

メカニカル・データ(パッケージ|ピン)
サーマルパッド・メカニカル・データ
発注情報

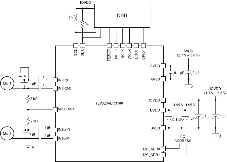
Application Information

Figure 137 shows the required external components and system level connections for proper operation of the device in several popular use cases.

TLV320ADC3100 Typical_connection_BAS906.gifFigure 137. Typical Connections

Each of these configurations can be realized using the evaluation modules (EVMs) for the device. As previously discussed in the Recording Mode section, the TLV320ADC3100 is form-factor and software compatible with the TLV320ADC3101. Therefore, both the TLV320ADC3101 and the TLV320ADC3100 use the same EVM, the TLV320ADC3101-K. These flexible modules allow full evaluation of the device in the most common modes of operation. Any design variation can be supported by TI through schematic and layout reviews. Visit http://e2e.ti.com for design assistance and join the audio amplifier discussion forum for additional information.