JAJSKM5 November   2020 TLV6703-Q1

PRODUCTION DATA  

  1. 特長
  2. アプリケーション
  3. 概要
  4. Revision History
  5. Device Comparison Table
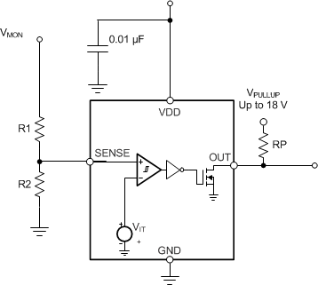
  6. Pin Configuration and Functions
  7. Specifications
    1. 7.1 Absolute Maximum Ratings
    2. 7.2 ESD Ratings
    3. 7.3 Recommended Operating Conditions
    4. 7.4 Thermal Information
    5. 7.5 Electrical Characteristics
    6. 7.6 Timing Requirements
    7. 7.7 Switching Characteristics
    8. 7.8 Timing Diagrams
    9. 7.9 Typical Characteristics
  8. Detailed Description
    1. 8.1 Overview
    2. 8.2 Functional Block Diagram
    3. 8.3 Feature Description
      1. 8.3.1 Input Pin (SENSE)
      2. 8.3.2 Output Pin (OUT)
      3. 8.3.3 Immunity to Input-Pin Voltage Transients
    4. 8.4 Device Functional Modes
      1. 8.4.1 Normal Operation (VDD > UVLO)
      2. 8.4.2 Undervoltage Lockout (V(POR) < VDD < UVLO)
      3. 8.4.3 Power-On Reset (VDD < V(POR))
  9. Application and Implementation
    1. 9.1 Application Information
      1. 9.1.1 VPULLUP to a Voltage Other Than VDD
      2. 9.1.2 Monitoring VDD
      3. 9.1.3 Monitoring a Voltage Other Than VDD
    2. 9.2 Typical Application
      1. 9.2.1 Design Requirements
      2. 9.2.2 Detailed Design Procedure
        1. 9.2.2.1 Resistor Divider Selection
        2. 9.2.2.2 Pullup Resistor Selection
        3. 9.2.2.3 Input Supply Capacitor
        4. 9.2.2.4 Sense Capacitor
      3. 9.2.3 Application Curves
    3. 9.3 Dos and Don'ts
  10. 10Power-Supply Recommendations
  11. 11Layout
    1. 11.1 Layout Guidelines
    2. 11.2 Layout Example
  12. 12Device and Documentation Support
    1. 12.1 Device Support
      1. 12.1.1 Development Support
    2. 12.2 Receiving Notification of Documentation Updates
    3. 12.3 サポート・リソース
    4. 12.4 Trademarks
    5. 12.5 静電気放電に関する注意事項
    6. 12.6 用語集
  13. 13Mechanical, Packaging, and Orderable Information

パッケージ・オプション

メカニカル・データ(パッケージ|ピン)
サーマルパッド・メカニカル・データ
発注情報

概要

TLV6703-Q1 高電圧コンパレータは 1.8V~18V の電源電圧範囲で動作します。400mV の基準電圧と定格 18V のオープン・ドレイン出力を内蔵する高精度のコンパレータにより、高精度の電圧検出を実現します。監視対象の電圧は、外付け抵抗を使用して設定することができます。

OUT ピンは、SENSE ピンの電圧が (VIT–) より低くなると LOW に駆動され、対応するスレッショルド (VIT+) より高い電圧に戻ると HIGH に復帰します。TLV6703-Q1 のコンパレータは、短時間のグリッチを除去するためヒステリシスが組み込まれているので、誤ったトリガが発生せず、安定した出力動作が保証されます。

TLV6703-Q1 はリードレス WSON-6 パッケージで供給され、–40℃~+125℃の接合部温度範囲で動作が規定されています。

製品情報(1)
部品番号 パッケージ 本体サイズ (公称)
TLV6703-Q1 WSON (6) 1.50mm × 1.50mm
利用可能なすべてのパッケージについては、このデータシートの末尾にあるパッケージ・オプションについての付録を参照してください。

 

 

 

GUID-2EABDA70-7B9E-4973-8528-DC02E836B96C-low.gifブロック概略図
GUID-45EEEDEF-96E4-4AF4-8A6B-CE97AD7BAE2F-low.gif立ち上がり入力スレッショルド電圧 (VIT+) と温度との関係