JAJSUS9A June   2024  – August 2024 TLV9044-Q1

PRODMIX  

  1.   1
  2. 特長
  3. アプリケーション
  4. 概要
  5. Pin Configuration and Functions
  6. Specifications
    1. 5.1 Absolute Maximum Ratings
    2. 5.2 ESD Ratings
    3. 5.3 Recommended Operating Conditions
    4. 5.4 Thermal Information for Quad Channel
    5. 5.5 Electrical Characteristics
    6. 5.6 Typical Characteristics
  7. Detailed Description
    1. 6.1 Overview
    2. 6.2 Functional Block Diagram
    3. 6.3 Feature Description
      1. 6.3.1 Operating Voltage
      2. 6.3.2 Rail-to-Rail Input
      3. 6.3.3 Rail-to-Rail Output
      4. 6.3.4 Common-Mode Rejection Ratio (CMRR)
      5. 6.3.5 Capacitive Load and Stability
      6. 6.3.6 Overload Recovery
      7. 6.3.7 EMI Rejection
      8. 6.3.8 Electrical Overstress
      9. 6.3.9 Input and ESD Protection
    4. 6.4 Device Functional Modes
  8. Application and Implementation
    1. 7.1 Application Information
    2. 7.2 Typical Application
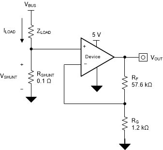
      1. 7.2.1 TLV904x-Q1 Low-Side, Current Sensing Application
        1. 7.2.1.1 Design Requirements
        2. 7.2.1.2 Detailed Design Procedure
        3. 7.2.1.3 Application Curve
    3. 7.3 Power Supply Recommendations
    4. 7.4 Layout
      1. 7.4.1 Layout Guidelines
      2. 7.4.2 Layout Example
  9. Device and Documentation Support
    1. 8.1 Documentation Support
      1. 8.1.1 Related Documentation
    2. 8.2 ドキュメントの更新通知を受け取る方法
    3. 8.3 サポート・リソース
    4.     Trademarks
    5. 8.4 静電気放電に関する注意事項
    6. 8.5 用語集
  10. Revision History
  11. 10Mechanical, Packaging, and Orderable Information

パッケージ・オプション

メカニカル・データ(パッケージ|ピン)
サーマルパッド・メカニカル・データ
発注情報

TLV904x-Q1 Low-Side, Current Sensing Application

Figure 7-1 shows the TLV904x-Q1 configured in a low-side current sensing application.

TLV9044-Q1 TLV904x-Q1 in a Low-Side, Current-Sensing ApplicationFigure 7-1 TLV904x-Q1 in a Low-Side, Current-Sensing Application