JAJSFN5C November   2014  – February 2019 TPS3701

PRODUCTION DATA.  

  1. 特長
  2. アプリケーション
  3. 概要
    1.     Device Images
      1.      代表的なアプリケーション
      2.      標準的な誤差と接合部温度との関係
  4. 改訂履歴
  5. Pin Configuration and Functions
    1.     Pin Functions
  6. Specifications
    1. 6.1 Absolute Maximum Ratings
    2. 6.2 ESD Ratings
    3. 6.3 Recommended Operating Conditions
    4. 6.4 Thermal Information
    5. 6.5 Electrical Characteristics
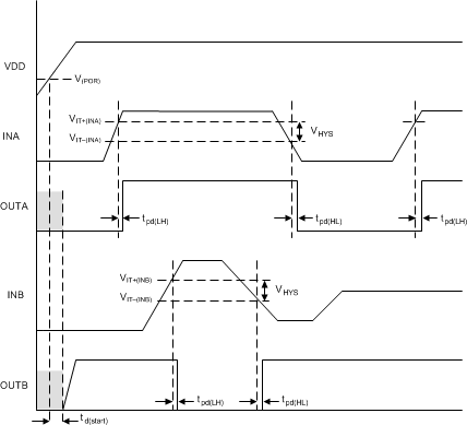
    6. 6.6 Timing Requirements
    7. 6.7 Typical Characteristics
  7. Detailed Description
    1. 7.1 Overview
    2. 7.2 Functional Block Diagram
    3. 7.3 Feature Description
      1. 7.3.1 Inputs (INA, INB)
      2. 7.3.2 Outputs (OUTA, OUTB)
    4. 7.4 Device Functional Modes
      1. 7.4.1 Normal Operation (VDD > UVLO)
      2. 7.4.2 Undervoltage Lockout (V(POR) < VDD < UVLO)
      3. 7.4.3 Power-On-Reset (VDD < V(POR))
  8. Application and Implementation
    1. 8.1 Application Information
      1. 8.1.1 Window Voltage Detector Considerations
      2. 8.1.2 Input and Output Configurations
      3. 8.1.3 Immunity to Input Pin Voltage Transients
    2. 8.2 Typical Application
      1. 8.2.1 Design Requirements
      2. 8.2.2 Detailed Design Procedure
      3. 8.2.3 Application Curve
  9. Power Supply Recommendations
  10. 10Layout
    1. 10.1 Layout Guidelines
    2. 10.2 Layout Example
  11. 11デバイスおよびドキュメントのサポート
    1. 11.1 ドキュメントのサポート
      1. 11.1.1 関連資料
    2. 11.2 ドキュメントの更新通知を受け取る方法
    3. 11.3 コミュニティ・リソース
    4. 11.4 商標
    5. 11.5 静電気放電に関する注意事項
    6. 11.6 Glossary
  12. 12メカニカル、パッケージ、および注文情報

パッケージ・オプション

メカニカル・データ(パッケージ|ピン)
サーマルパッド・メカニカル・データ
発注情報

Timing Requirements

PARAMETER TEST CONDITION MIN TYP MAX UNIT
.tpd(HL) High-to-low propagation delay(1) VDD = 24 V, ±10-mV input overdrive,
RL = 100 kΩ, VOH = 0.9 × VDD, VOL = 250 mV
9.9 µs
tpd(LH) Low-to-high propagation delay(1) VDD = 24 V, ±10-mV input overdrive,
RL = 100 kΩ, VOH = 0.9 × VDD, VOL = 250 mV
28.1 µs
td(start)(2) Startup delay VDD = 5 V 155 µs
tr Output rise time VDD = 12 V, 10-mV input overdrive,
RL = 100 kΩ, CL = 10 pF, VO = (0.1 to 0.9) × VDD
2.7 µs
tf Output fall time VDD = 12 V, 10-mV input overdrive,
RL = 100 kΩ, CL = 10 pF, VO = (0.9 to 0.1) × VDD
0.12 µs
High-to-low and low-to-high refers to the transition at the input pins (INA and INB).
During power on, VDD must exceed 1.8 V for at least 150 µs (typical) before the output state reflects the input condition.
TPS3701 tim_bvs240.gifFigure 1. Timing Diagram