JAJS474F November   2010  – May 2019 TPS54618

PRODUCTION DATA.  

  1. 特長
  2. アプリケーション
  3. 概要
    1.     Device Images
      1.      概略回路図
      2.      効率と出力電流との関係
  4. 改訂履歴
  5. 概要(続き)
  6. Pin Configuration and Functions
    1.     Pin Functions
  7. Specifications
    1. 7.1 Absolute Maximum Ratings
    2. 7.2 ESD Ratings
    3. 7.3 Recommended Operating Conditions
    4. 7.4 Thermal Information
    5. 7.5 Electrical Characteristics
    6. 7.6 Timing Requirements
    7. 7.7 Typical Characteristics
  8. Detailed Description
    1. 8.1 Overview
    2. 8.2 Functional Block Diagram
    3. 8.3 Feature Description
      1. 8.3.1  Fixed Frequency PWM Control
      2. 8.3.2  Slope Compensation and Output Current
      3. 8.3.3  Bootstrap Voltage (Boot) and Low Dropout Operation
      4. 8.3.4  Error Amplifier
      5. 8.3.5  Voltage Reference
      6. 8.3.6  Adjusting the Output Voltage
      7. 8.3.7  Enable and Adjusting Undervoltage Lockout
      8. 8.3.8  Soft-Start Pin
      9. 8.3.9  Sequencing
      10. 8.3.10 Constant Switching Frequency and Timing Resistor (RT/CLK Pin)
      11. 8.3.11 Overcurrent Protection
      12. 8.3.12 Frequency Shift
      13. 8.3.13 Reverse Overcurrent Protection
      14. 8.3.14 Synchronize Using the RT/CLK Pin
      15. 8.3.15 Power Good (PWRGD Pin)
      16. 8.3.16 Overvoltage Transient Protection
      17. 8.3.17 Thermal Shutdown
    4. 8.4 Device Functional Modes
      1. 8.4.1 Simple Small Signal Model for Peak Current Mode Control
      2. 8.4.2 Small Signal Model for Frequency Compensation
  9. Application and Implementation
    1. 9.1 Application Information
    2. 9.2 Typical Application
      1. 9.2.1 Design Requirements
      2. 9.2.2 Detailed Design Procedure
        1. 9.2.2.1 Custom Design With WEBENCH® Tools
        2. 9.2.2.2 Step One: Select the Switching Frequency
        3. 9.2.2.3 Step Two: Select the Output Inductor
        4. 9.2.2.4 Step Three: Choose the Output Capacitor
        5. 9.2.2.5 Step Four: Select the Input Capacitor
        6. 9.2.2.6 Step Five: Choose the Soft-Start Capacitor
        7. 9.2.2.7 Step Six: Select the Bootstrap Capacitor
        8. 9.2.2.8 Step Eight: Select Output Voltage and Feedback Resistors
          1. 9.2.2.8.1 Output Voltage Limitations
        9. 9.2.2.9 Step Nine: Select Loop Compensation Components
      3. 9.2.3 Application Curves
  10. 10Power Supply Recommendations
  11. 11Layout
    1. 11.1 Layout Guidelines
    2. 11.2 Layout Example
    3. 11.3 Power Dissipation Estimate
  12. 12デバイスおよびドキュメントのサポート
    1. 12.1 デバイス・サポート
      1. 12.1.1 開発サポート
      2. 12.1.2 WEBENCH®ツールによるカスタム設計
    2. 12.2 ドキュメントの更新通知を受け取る方法
    3. 12.3 コミュニティ・リソース
    4. 12.4 商標
    5. 12.5 静電気放電に関する注意事項
    6. 12.6 Glossary
  13. 13メカニカル、パッケージ、および注文情報

パッケージ・オプション

メカニカル・データ(パッケージ|ピン)
サーマルパッド・メカニカル・データ
発注情報

Sequencing

Many of the common power supply sequencing methods can be implemented using the SS/TR, EN, and PWRGD pins. The sequential method can be implemented using an open-drain or collector output of a power on reset pin of another device. Figure 27 shows the sequential method. The power good is coupled to the EN pin on the TPS54618 which enables the second power supply once the primary supply reaches regulation.

Ratio-metric start-up can be accomplished by connecting the SS/TR pins together. The regulator outputs ramp up and reach regulation at the same time. When calculating the slow-start time, the pullup current source must be doubled in Equation 4. The ratio-metric method is shown in Figure 29.

SPACER

TPS54618 ai_seq_startup_slvsae9.gifFigure 27. Sequential Start-Up Sequence
TPS54618 sequencial_lvsae9.gifFigure 28. Sequential Start-Up
Using EN and PWRGD
TPS54618 ai_ratiometric_start_slvsae9.gifFigure 29. Schematic for Ratio-Metric Start-Up Sequence
space
TPS54618 SS_ratio_lvsae9.gifFigure 30. Ratio-Metric Start-Up

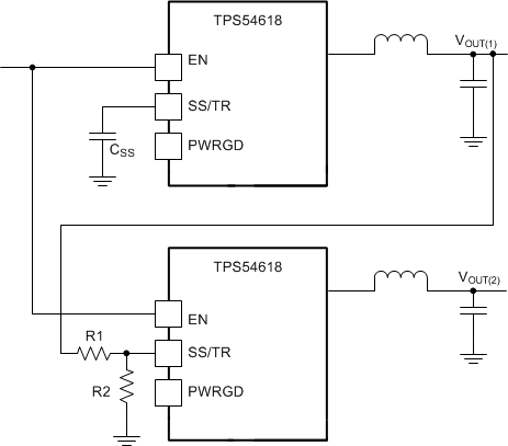
Ratio-metric and simultaneous power supply sequencing can be implemented by connecting the resistor network of R1 and R2 shown in Figure 31 to the output of the power supply that needs to be tracked or another voltage reference source. Using Equation 5 and Equation 6, the tracking resistors can be calculated to initiate the Vout2 slightly before, after or at the same time as Vout1. Equation 7 is the voltage difference between Vout1 and Vout2. The ΔV variable is zero volts for simultaneous sequencing. To minimize the effect of the inherent SS/TR to VSENSE offset (Vssoffset) in the slow-start circuit and the offset created by the pullup current source (Iss) and tracking resistors, the Vssoffset and Iss are included as variables in the equations. To design a ratio-metric start-up in which the Vout2 voltage is slightly greater than the Vout1 voltage when Vout2 reaches regulation, use a negative number in Equation 5 through Equation 7 for ΔV. Equation 7 results in a positive number for applications which the Vout2 is slightly lower than Vout1 when Vout2 regulation is achieved. Because the SS/TR pin must be pulled below 40 mV before starting after an EN, UVLO or thermal shutdown fault, careful selection of the tracking resistors is needed to ensure the device restarts after a fault. Make sure the calculated R1 value from Equation 5 is greater than the value calculated in Equation 8 to ensure the device can recover from a fault. As the SS/TR voltage becomes more than 85% of the nominal reference voltage the Vssoffset becomes larger as the slow-start circuits gradually handoff the regulation reference to the internal voltage reference. The SS/TR pin voltage needs to be greater than 1.1 V for a complete handoff to the internal voltage reference as shown in Figure 30.

space

Equation 5. TPS54618 eq5_r1_lvsa83.gif

space

Equation 6. TPS54618 eqB_r2_lvsa83.gif

space

Equation 7. TPS54618 eqC_dv_lvsa83.gif

space

Equation 8. TPS54618 eqD_deltav_lvsa83.gif

space

TPS54618 sds_simultaneous_startup_slvsae9.gifFigure 31. Ratio-Metric and Simultaneous Start-Up Sequence
TPS54618 tracking_lvsae9.gifFigure 32. Ratio-Metric Start-Up Using Coupled SS/TR Pins