JAJSEO8C February   2018  – September 2019 TS3USBCA4

PRODUCTION DATA.  

  1. 特長
  2. アプリケーション
  3. 概要
    1.     Device Images
      1.      概略回路図
  4. 改訂履歴
  5. Pin Configuration and Functions
    1.     Pin Functions
  6. Specifications
    1. 6.1  Absolute Maximum Ratings
    2. 6.2  ESD Ratings
    3. 6.3  Recommended Operating Conditions
    4. 6.4  Thermal Information
    5. 6.5  Electrical Characteristics (3 V ≤ VCC ≤ 3.6 V)
    6. 6.6  Electrical Characteristics (2.4 V ≤ VCC ≤ 5.5 V)
    7. 6.7  Switching Characteristics (2.4 V ≤ VCC ≤ 5.5 V)
    8. 6.8  Timing Requirements (3 V ≤ VCC ≤ 3.6 V)
    9. 6.9  Timing Requirements (2.4 V ≤ VCC ≤ 5.5 V)
    10. 6.10 Timing Diagrams
    11. 6.11 Typical Characteristics
  7. Parameter Measurement Information
  8. Detailed Description
    1. 8.1 Overview
    2. 8.2 Functional Block Diagram
    3. 8.3 Feature Description
      1. 8.3.1 Analog Audio Path
      2. 8.3.2 High-Speed Paths
      3. 8.3.3 3-level Input
    4. 8.4 Device Functional Modes
    5. 8.5 Programming
    6. 8.6 Register Maps
      1. 8.6.1 TS3USBCA4 Registers
        1. 8.6.1.1 Revision_ID Register (Offset = 9h) [reset = 0h]
          1. Table 8. Revision_ID Register Field Descriptions
        2. 8.6.1.2 General_1 Register (Offset = Ah) [reset = 0h]
          1. Table 9. General_1 Register Field Descriptions
        3. 8.6.1.3 General_2 Register (Offset = Bh) [reset = 0h]
          1. Table 10. General_2 Register Field Descriptions
  9. Application and Implementation
    1. 9.1 Application Information
    2. 9.2 Typical Application
      1. 9.2.1 Design Requirements
      2. 9.2.2 Detailed Design Procedure
      3. 9.2.3 Application Curves
  10. 10Power Supply Recommendations
  11. 11Layout
    1. 11.1 Layout Guidelines
    2. 11.2 Layout Example
  12. 12デバイスおよびドキュメントのサポート
    1. 12.1 ドキュメントの更新通知を受け取る方法
    2. 12.2 サポート・リソース
    3. 12.3 商標
    4. 12.4 静電気放電に関する注意事項
    5. 12.5 Glossary
  13. 13メカニカル、パッケージ、および注文情報

パッケージ・オプション

メカニカル・データ(パッケージ|ピン)
サーマルパッド・メカニカル・データ
発注情報

Typical Application

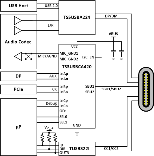
Figure 21 shows the typical application of TS3USBCA420 in I2C-configuration mode from a 3.3-V supply. The I2C slave address is set to ADDR1. VIO_uP is the supply for the micro-processor IOs.

TS3USBCA4 App_420_I2C.gifFigure 21. Application of TS3USBCA420 in I2C-Configuration Mode

Figure 22 shows the typical application of TS3USBCA420 in pin-configuration mode from VBUS. VIO_uP is the supply for the micro-processor IOs.

TS3USBCA4 App_420_Pin.gifFigure 22. Application of TS3USBCA420 in Pin-Configuration Mode

Figure 21 shows the typical application of TS3USBCA410 in I2C-configuration mode from VBAT. The I2C slave address is set to ADDR0. VIO_uP is the supply for the micro-processor IOs.

TS3USBCA4 App_410_I2C.gifFigure 23. Application of TS3USBCA410 in I2C-Configuration Mode

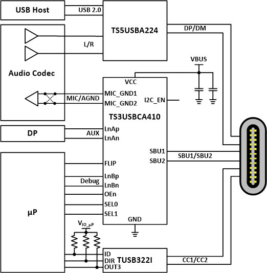
Figure 22 shows the typical application of TS3USBCA410 in pin-configuration mode from VBUS. VIO_uP is the supply for the micro-processor IOs.

TS3USBCA4 App_410_Pin.gifFigure 24. Application of TS3USBCA410 in Pin-Configuration Mode