JAJSDS7 September   2017 TUSB215-Q1

PRODUCTION DATA.  

  1. 特長
  2. アプリケーション
  3. 概要
  4. 改訂履歴
  5. Pin Configuration and Functions
  6. Specifications
    1. 6.1 Absolute Maximum Ratings
    2. 6.2 ESD Ratings
    3. 6.3 Recommended Operating Conditions
    4. 6.4 Thermal Information
    5. 6.5 Electrical Characteristics
    6. 6.6 Switching Characteristics
    7. 6.7 Typical Characteristics
  7. Detailed Description
    1. 7.1 Overview
    2. 7.2 Functional Block Diagram
    3. 7.3 Feature Description
      1. 7.3.1 EQ
      2. 7.3.2 DC BOOST
      3. 7.3.3 BC1.2 CDP Support
    4. 7.4 Device Functional Modes
      1. 7.4.1 Low Speed (LS) Mode
      2. 7.4.2 Full Speed (FS) Mode
      3. 7.4.3 High Speed (HS) Mode
      4. 7.4.4 Shutdown Mode
      5. 7.4.5 I2C Mode
  8. Application and Implementation
    1. 8.1 Application Information
    2. 8.2 Typical Application
      1. 8.2.1 Design Requirements
      2. 8.2.2 Detailed Design Procedure
        1. 8.2.2.1 Test Procedure to Construct USB High Speed Eye Diagram
          1. 8.2.2.1.1 For a Host Side Application
          2. 8.2.2.1.2 For a Device Side Application
      3. 8.2.3 Application Curves
  9. Power Supply Recommendations
  10. 10Layout
    1. 10.1 Layout Guidelines
    2. 10.2 Layout Example
  11. 11デバイスおよびドキュメントのサポート
    1. 11.1 ドキュメントの更新通知を受け取る方法
    2. 11.2 コミュニティ・リソース
    3. 11.3 商標
    4. 11.4 静電気放電に関する注意事項
    5. 11.5 Glossary
  12. 12メカニカル、パッケージ、および注文情報

パッケージ・オプション

デバイスごとのパッケージ図は、PDF版データシートをご参照ください。

メカニカル・データ(パッケージ|ピン)
  • RGY|14
サーマルパッド・メカニカル・データ
発注情報

Application and Implementation

NOTE

Information in the following applications sections is not part of the TI component specification, and TI does not warrant its accuracy or completeness. TI’s customers are responsible for determining suitability of components for their purposes. Customers should validate and test their design implementation to confirm system functionality.

Application Information

The primary purpose of the TUSB215-Q1 is to re-store the signal integrity of a USB High Speed channel up to the USB connector. The loss in signal quality stems from reduced channel bandwidth due to high loss PCB trace and other components that contribute a capacitive load. This can cause the channel to fail the USB near end eye mask. Proper use of the TUSB215-Q1 can help to pass this eye mask. Additionally the DC Boost helps overcoming DC losses from cables and traces.

A secondary purpose is to use the CD pin of the TUSB215-Q1 to control other blocks on the customer platform if so desired. The TUSB215-Q1 also provides CDP controller function.

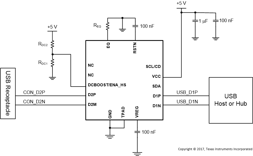
Typical Application

A typical application is shown in Figure 6. In this setup, D2P and D2M face the USB connector while D1P and D1M face the USB host or hub. If desired, the orientation may be reversed [that is, D2 faces transceiver and D1 faces connector].

TUSB215-Q1 SLLSEX6_Typ_App.gif Figure 6. Typical Application

Design Requirements

For this design example, use the parameters shown in the table below.

Table 3. Design Parameters

PARAMETER VALUE
VCC (4.4 V to 5.5 V) 5 V
I2C support required in system (Yes/No) No
AC Boost REQ Level AC Boost Level 2:
REQ = 3.83 k
0-Ω 0
1.69 k ±1% 1
3.83 k ± 1% 2
DNI 3
DC Boost RDC1 RDC2 Level Mid DC Level:
RDC1 = DNI
RDC2 = DNI
22 kΩ - 47 kΩ Do Not Install (DNI) 40 mV Low DC boost
DNI DNI 60 mV Mid DC boost
47 kΩ 24 kΩ 80 mV High DC boost

Detailed Design Procedure

TUSB215-Q1 requires a valid reset signal as described in the power supply recommendations section. The capacitor at RSTN pin is not required if a microcontroller drives the RSTN pin according to recommendations.

VREG pin is the internal LDO output that requires a 0.1-μF external capacitor to GND to stabilize the core.

The ideal AC boost setting is dependent upon the signal chain loss characteristics of the target platform. The general recommendation is to start with AC boost level 0, and then increment to AC boost level 1, etc. if permissible. Same applies to the DC Boost setting where it is recommended to plan for the required pads or connections to change boost settings, but to start with DC boost level 1.

In order for the TUSB215-Q1 to recognize any change to the AC and DC Boost settings, the RSTN pin must be toggled. This is because the configuration is latched on power up and the inputs are ignored thereafter.

NOTE

The TUSB215-Q1 compensates for DC attenuation in the signal path according to the configuration of the DC_BOOST pin. This pin is not 5V tolerant and therefore when selecting the highest DC boost level, the voltage level at DC_BOOST pin must be less than 3.6V.

Placement of the device is also dependent on the application goal. Table 4 summarizes our recommendations.

Table 4. Platform Placement Guideline

PLATFORM GOAL SUGGESTED DEVICE PLACEMENT
Pass USB Near End Mask Close to measurement point
Pass USB Far End Eye Mask Close to USB PHY
Cascade multiple devices to improve device enumeration Midway between each USB interconnect
TUSB215-Q1 SLLSEX6_Schematic.gif Figure 7. Reference Schematic

Test Procedure to Construct USB High Speed Eye Diagram

NOTE

USB-IF certification tests for High Speed eye masks require the mandated use of the USB-IF developed test fixtures. These test fixtures do not require the use of oscilloscope probes. Instead they use SMA cables. More information can be found at the USB-IF Compliance Updates Page. It is located under the ‘Electricals’ section, ID 86 dated March 2013.

The following procedure must be followed before using any oscilloscope compliance software to construct a USB High Speed Eye Mask:

For a Host Side Application

  1. Configure the TUSB215-Q1 to the desired AC and DC Boost settings
  2. Power on (or toggle the RSTN pin if already powered on) the TUSB215-Q1
  3. Using SMA cables, connect the oscilloscope and the USB-IF host-side test fixture to the TUSB215-Q1
  4. Enable the host to transmit USB TEST_PACKET
  5. Execute the oscilloscope USB compliance software.
  6. Repeat the above steps in order to re-test TUSB215-Q1 with a different settings

For a Device Side Application

  1. Configure the TUSB215-Q1 to the desired AC and DC Boost settings
  2. Power on (or toggle the RSTN pin if already powered on) the TUSB215-Q1
  3. Connect a USB host, the USB-IF device-side test fixture, and USB device to the TUSB215-Q1. Ensure that the USB-IF device test fixture is configured to the ‘INIT’ position
  4. Allow the host to enumerate the device
  5. Enable the device to transmit USB TEST_PACKET
  6. Using SMA cables, connect the oscilloscope to the USB-IF device-side test fixture and ensure that the device-side test fixture is configured to the ‘TEST’ position.
  7. Execute the oscilloscope USB compliance software.
  8. Repeat the above steps in order to re-test TUSB215-Q1 with a different settings

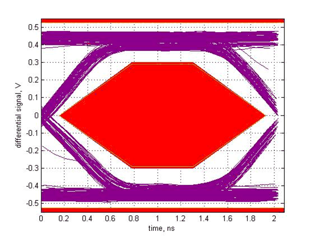
Application Curves

TUSB215-Q1 bench_setup.gif Figure 8. Eye Diagram Bench Setup
TUSB215-Q1 SLLSEX6_scope_1.gif Figure 9. No TUSB215-Q1
TUSB215-Q1 SLLSEX6_scope_2.gif Figure 10. Low DC Boost, AC Boost Level 0
TUSB215-Q1 SLLSEX6_scope_4.gif Figure 12. High DC Boost, AC Boost Level 0
TUSB215-Q1 SLLSEX6_scope_6.gif Figure 14. Mid DC Boost, AC Boost Level 1
TUSB215-Q1 SLLSEX6_scope_8.gif Figure 16. Low DC Boost, AC Boost Level 2
TUSB215-Q1 SLLSEX6_scope_10.gif Figure 18. High DC Boost, AC Boost Level 2
TUSB215-Q1 SLLSEX6_scope_12.gif Figure 20. Mid DC Boost, AC Boost Level 3
TUSB215-Q1 SLLSEX6_scope_3.gif Figure 11. Mid DC Boost, AC Boost Level 0
TUSB215-Q1 SLLSEX6_scope_5.gif Figure 13. Low DC Boost, AC Boost Level 1
TUSB215-Q1 SLLSEX6_scope_7.gif Figure 15. High DC Boost, AC Boost Level 1
TUSB215-Q1 SLLSEX6_scope_9.gif Figure 17. Mid DC Boost, AC Boost Level 2
TUSB215-Q1 SLLSEX6_scope_11.gif Figure 19. Low DC Boost, AC Boost Level 3
TUSB215-Q1 SLLSEX6_scope_13.gif Figure 21. High DC Boost, AC Boost Level 3