JAJA575A december   2018  – april 2023 OPA376 , TLV9002

 

  1.   1
  2.   2

設計目標

入力 ViDiff(Vi2 - Vi1) 出力 電源
ViDiff_Min ViDiff_Max VoMin VoMax Vcc Vee Vref
-2.22mV 2.27mV 225mV 4.72V 5V 0V 2.5V
ひずみゲージの抵抗値の変化 (R10) Vcm ゲイン
115Ω~125Ω 2.39V 1001V/V

設計の説明

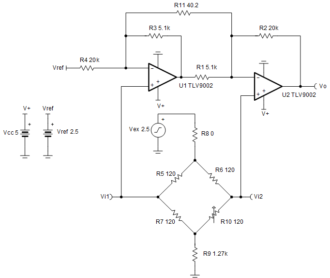
ひずみゲージは、加えられた力に応じて抵抗値が変化するセンサです。抵抗値の変化は、加えられた力によってセンサに発生するひずみに正比例します。抵抗値の変化を測定するため、ひずみゲージはブリッジ構成で配置されます。この設計では、2 オペアンプ構成の計測回路を使用して、ひずみゲージの抵抗値の変化により発生する差動信号を増幅します。R10 の変化によりホイートストーン・ブリッジの出力に発生した小さな差動電圧が 2 オペアンプ構成の計測アンプに入力されます。計測アンプの線形動作は、基本的な構成要素であるオペアンプの線形動作によって決まります。入力信号がデバイスの入力同相範囲内であり、かつ出力信号が出力スイング範囲内であるとき、オペアンプは線形動作します。オペアンプへの電力供給に使用される電源電圧によって、これらの範囲が決まります。

GUID-303E50E9-005B-4D6F-97DA-2653EDEB3071-low.gif

デザイン・ノート

  1. ブリッジのオフセット電圧の発生を避けるため、ホイートストーン・ブリッジの抵抗 R5、R6、R7 は互いに等しく、ひずみゲージの公称抵抗値と一致している必要があります。
  2. ブリッジ抵抗によるオフセット・ゲイン誤差を最小化するため、公差の小さい抵抗を使用する必要があります。
  3. Vex は、ブリッジの励起電圧と同相電圧 Vcm を設定します。
  4. Vref は計測アンプの出力電圧を電源電圧の 1/2 にバイアスし、正および負方向の差動測定を可能にします。
  5. R11 は、計測アンプ回路のゲインを設定します。
  6. R8 および R9 は、計測アンプの同相電圧を設定し、ブリッジを流れる電流を制限します。この電流は、ブリッジにより生成される差動信号を決定します。ただし、ブリッジ抵抗とひずみゲージの自己発熱効果に起因して、ブリッジに流せる電流には限界があります。
  7. Vref ゲインを 1V/V に設定し、計測アンプの DC CMRR を高く維持するため、R1 = R3 かつ R2 = R4 とし、比 R2/R1 と比 R4/R3 が一致するようにします。
  8. 線形動作は、使用するオペアンプの入力同相および出力スイング範囲内であることが条件となります。線形出力スイング範囲は、オペアンプのデータシートの Aol テスト条件に規定されています。
  9. 値の大きい抵抗を使用すると、回路の位相マージンが劣化し、回路に追加のノイズが発生することがあります。

設計手順

  1. R5、R6、R7 を、ひずみゲージの公称抵抗値と一致するよう選択します。
    R gauge = R 5 = R 6 = R 7 = 120 Ω
  2. 計測アンプの同相電圧が 2.39V になるよう、R9 を選択します。
    V cm = R bridge 2 + R 9 R bridge + R 9 × V ex
    V c m = 120   Ω 2 + R 9 120   Ω + R 9 × 2.5   V = 2.39   V
    120   Ω 2 + R 9 120   Ω + R 9 = 2.39   V 2.5   V = 0.96
    0.04   R 9 = 49.7 R 9 = 49.7 0 . 04 = 1 . 24   k Ω = 1 . 27   k Ω   ( S t a n d a r d   v a l u e )
  3. 目標の出力電圧スイングを生成するために必要なゲインを計算します。
    G = V oMax - V oMin V iDiff _ Min - V iDiff _ Min = 4.72 V - 0.225 V 0.00222 V - ( - 0.00227 V ) = 1001 V V
  4. R1、R2、R3、R4 を選択します。Vref ゲインを 1V/V に設定し、計測アンプの CMRR の劣化を回避するため、R1 は R3 と等しく、R2 は R4 と等しくする必要があります。
    Choose R 1 = R 3 = 5.1 and R 3 = R 4 = 20 (Standard value)
  5. 必要なゲインを得るための R11 を計算します。
    G = 1 + R 4 R 3 + 2 × R 2 R 11 = 1001 V V G = 1 + 20 5.1 + 2 × R 2 R 11 = 1001 V V 4 .92 + 40 R 11 = 1001 V V 40 R 11 = 996.1 R 11 = 40 996.1 = 40.15 Ω R 11 = 40.2 Ω (Standard value)
  6. ブリッジを流れる電流を計算します。
    I bridge = V ex R 8 + R 9 + R bridge = 2.5 V 0 Ω + 1.27 + 120 Ω I bridge = 2.5 V 1.27 + 120 Ω I bridge = 1.80 mA

設計シミュレーション

DC シミュレーション結果

GUID-BB344555-EE2F-4B65-9E00-865C4BE7D716-low.gif

関連資料

  1. アナログ・エンジニア向け回路クックブック
  2. SPICE シミュレーション・ファイル:SBOMAU4
  3. TI Precision Designs TIPD170
  4. TI Precision Labs
  5. 2 オペアンプ構成の計測アンプにおける VCM と VOUT の関係のプロット
設計に使用されているオペアンプ

TLV9002
Vss 1.8V~5.5V
VinCM レール・ツー・レール
Vout レール・ツー・レール
Vos 0.4mV
Iq 0.06mA
Ib 5pA
UGBW 1MHz
SR 2V/µs
チャネル数 1、2、4
TLV9002

設計の代替オペアンプ

OPA376
Vss 2.2V~5.5V
VinCM (Vee - 0.1V)~(Vcc - 1.3V)
Vout レール・ツー・レール
Vos 0.005mV
Iq 0.76mA
Ib 0.2pA
UGBW 5.5MHz
SR 2V/µs
チャネル数 1、2、4
OPA376