JAJSCT7A March   2016  – August 2016 ISO7820LL , ISO7821LL

PRODUCTION DATA.  

  1. 特長
  2. アプリケーション
  3. 概要
  4. 改訂履歴
  5. Pin Configuration and Functions
  6. Specifications
    1. 6.1  Absolute Maximum Ratings
    2. 6.2  ESD Ratings
    3. 6.3  Recommended Operating Conditions
    4. 6.4  Thermal Information
    5. 6.5  Power Ratings
    6. 6.6  Insulation Specifications
    7. 6.7  Safety-Related Certifications
    8. 6.8  Safety Limiting Values
    9. 6.9  DC Electrical Characteristics
    10. 6.10 DC Supply Current Characteristics
    11. 6.11 Switching Characteristics
    12. 6.12 Insulation Characteristics Curves
    13. 6.13 Typical Characteristics
  7. Parameter Measurement Information
  8. Detailed Description
    1. 8.1 Overview
    2. 8.2 Functional Block Diagram
    3. 8.3 Feature Description
    4. 8.4 Device Functional Modes
      1. 8.4.1 Device I/O Schematics
  9. Application and Implementation
    1. 9.1 Application Information
    2. 9.2 Typical Application
      1. 9.2.1 Design Requirements
      2. 9.2.2 Detailed Design Procedure
        1. 9.2.2.1 Electromagnetic Compatibility (EMC) Considerations
      3. 9.2.3 Application Curve
  10. 10Power Supply Recommendations
  11. 11Layout
    1. 11.1 Layout Guidelines
      1. 11.1.1 PCB Material
    2. 11.2 Layout Example
  12. 12デバイスおよびドキュメントのサポート
    1. 12.1 ドキュメントのサポート
      1. 12.1.1 関連資料
    2. 12.2 ドキュメントの更新通知を受け取る方法
    3. 12.3 コミュニティ・リソース
    4. 12.4 商標
    5. 12.5 静電気放電に関する注意事項
    6. 12.6 用語集
  13. 13メカニカル、パッケージ、および注文情報

Parameter Measurement Information

ISO7820LL ISO7821LL switch_test_circuit_sllset5.gif
The input pulse is supplied by a generator having the following characteristics: PRR ≤ 50 kHz, 50% duty cycle, tr ≤ 3 ns, tf ≤ 3 ns, ZO = 50 Ω.
CP = 5 pF and includes instrumentation and fixture capacitance within ±20%.
Figure 22. Switching Characteristics Test Circuit and Voltage Waveforms
ISO7820LL ISO7821LL delay_time_sllset8.gif
The input pulse is supplied by a generator having the following characteristics: PRR ≤ 10 kHz, 50% duty cycle,
tr ≤ 3 ns, tf ≤ 3 ns, ZO = 50 Ω.
CL = 5 pF and includes instrumentation and fixture capacitance within ±20%.
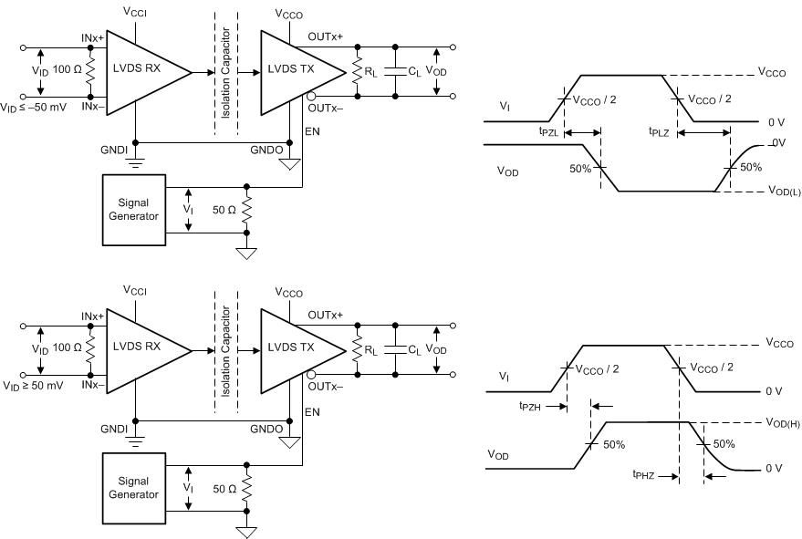
Figure 23. Enable and Disable Propagation Delay Time Test Circuit and Waveform
ISO7820LL ISO7821LL failsafe_sllset5.gif
CL = 5 pF and includes instrumentation and fixture capacitance within ±20%.
Figure 24. Default Output Delay Time Test Circuit and Voltage Waveforms
ISO7820LL ISO7821LL com_tran_imm_test_circ_sllset5.gif
CL = 5 pF and includes instrumentation and fixture capacitance within ±20%.
Figure 25. Common-Mode Transient Immunity Test Circuit
ISO7820LL ISO7821LL driver_test_circuit_sllset8.gif Figure 26. Driver Test Circuit
ISO7820LL ISO7821LL td_definitions_sllset8.gif Figure 27. Voltage Definitions and Waveforms