JAJSEU2F August   2017  – November 2020 LMR33630

PRODUCTION DATA  

  1. 特長
  2. アプリケーション
  3. 概要
  4. Revision History
  5. Device Comparison Table
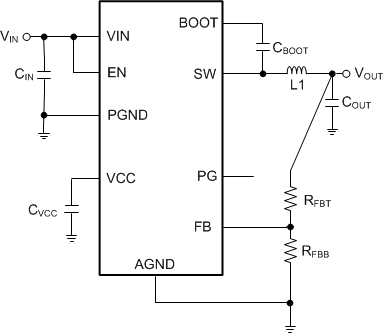
  6. Pin Configuration and Functions
  7. Specifications
    1. 7.1 Absolute Maximum Ratings
    2. 7.2 ESD Ratings
    3. 7.3 Recommended Operating Conditions
    4. 7.4 Thermal Information
    5. 7.5 Electrical Characteristics
    6. 7.6 Timing Characteristics
    7. 7.7 System Characteristics
    8. 7.8 Typical Characteristics
  8. Detailed Description
    1. 8.1 Overview
    2. 8.2 Functional Block Diagram
    3. 8.3 Feature Description
      1. 8.3.1 Power-Good Flag Output
      2. 8.3.2 Enable and Start-up
      3. 8.3.3 Current Limit and Short Circuit
      4. 8.3.4 Undervoltage Lockout and Thermal Shutdown
    4. 8.4 Device Functional Modes
      1. 8.4.1 Auto Mode
      2. 8.4.2 Dropout
      3. 8.4.3 Minimum Switch On-Time
  9. Application and Implementation
    1. 9.1 Application Information
    2. 9.2 Typical Application
      1. 9.2.1 Design Requirements
      2. 9.2.2 Detailed Design Procedure
        1. 9.2.2.1  Custom Design With WEBENCH® Tools
        2. 9.2.2.2  Choosing the Switching Frequency
        3. 9.2.2.3  Setting the Output Voltage
        4. 9.2.2.4  Inductor Selection
        5. 9.2.2.5  Output Capacitor Selection
        6. 9.2.2.6  Input Capacitor Selection
        7. 9.2.2.7  CBOOT
        8. 9.2.2.8  VCC
        9. 9.2.2.9  CFF Selection
        10. 9.2.2.10 External UVLO
        11. 9.2.2.11 Maximum Ambient Temperature
      3. 9.2.3 Application Curves
    3. 9.3 What to Do and What Not to Do
  10. 10Layout
    1. 10.1 Layout Guidelines
      1. 10.1.1 Ground and Thermal Considerations
    2. 10.2 Layout Example
  11. 11Device and Documentation Support
    1. 11.1 Device Support
      1. 11.1.1 Development Support
        1. 11.1.1.1 Custom Design With WEBENCH® Tools
    2. 11.2 Documentation Support
      1. 11.2.1 Related Documentation
    3. 11.3 ドキュメントの更新通知を受け取る方法
    4. 11.4 サポート・リソース
    5. 11.5 Trademarks
    6. 11.6 静電気放電に関する注意事項
    7. 11.7 用語集

概要

LMR33630 SIMPLE SWITCHER® レギュレータは使いやすい同期整流降圧 DC/DC コンバータで、堅牢な産業用アプリケーション向けに、クラス最高の効率を実現しています。LMR33630 デバイスは、最高 36V の入力から最大 3A の負荷電流を駆動でき、非常に小さなソリューション・サイズで、高い軽負荷時効率と出力精度を実現します。パワー・グッド・フラグや高精度イネーブルなどの特長から、広範なアプリケーションにおいて、柔軟で使いやすいソリューションとなります。LMR33630 は軽負荷時に効率向上のため自動的に周波数をフォールドバックします。高度な統合により、ほとんどの外付け部品が不要で、PCB レイアウトが単純になるようピン配置が設計されています。保護機能として、サーマル・シャットダウン、入力低電圧誤動作防止、サイクル単位の電流制限、ヒカップ短絡保護機能が搭載されています。LMR33630 は、8 ピンの HSOIC パッケージと、ウェッタブル・フランク付きの 12 ピン、3mm × 2mm の次世代型 VQFN パッケージで供給されます。また、AEC-Q100 認定済みバージョンも提供しています。

製品情報
部品番号 パッケージ(1) 本体サイズ (公称)
LMR33630 HSOIC (8) 5.00mm × 4.00mm
LMR33630 VQFN (12) 3.00mm × 2.00mm
利用可能なすべてのパッケージについては、このデータシートの末尾にある注文情報を参照してください。
GUID-492FA7F2-C39A-4AE7-9AB6-96759E13971C-low.gif概略回路図
GUID-BAD8BDCE-83CF-413D-AE99-C1838CD0D1F2-low.png効率と出力電流の関係 VOUT = 5V、400kHz、VQFN