JAJSGM3 December   2018 DAC8742H

PRODUCTION DATA.  

  1. 特長
  2. アプリケーション
  3. 概要
    1.     Device Images
      1.      概略回路図
  4. 改訂履歴
  5. Pin Configuration and Functions
    1.     Pin Functions
  6. Specifications
    1. 6.1 Absolute Maximum Ratings
    2. 6.2 ESD Ratings
    3. 6.3 Recommended Operating Conditions
    4. 6.4 Thermal Information
    5. 6.5 Electrical Characteristics
    6. 6.6 Timing Requirements
    7. 6.7 Typical Characteristics
  7. Detailed Description
    1. 7.1 Overview
    2. 7.2 Functional Block Diagram
    3. 7.3 Feature Description
      1. 7.3.1  HART Modulator
      2. 7.3.2  HART Demodulator
      3. 7.3.3  FOUNDATION FIELDBUS / PROFIBUS PA Manchester Encoder
      4. 7.3.4  FOUNDATION FIELDBUS / PROFIBUS PA Manchester Decoder
      5. 7.3.5  Internal Reference
      6. 7.3.6  Clock Configuration
      7. 7.3.7  Reset and Power-Down
      8. 7.3.8  Full-Duplex Mode
      9. 7.3.9  I/O Selection
      10. 7.3.10 Jabber Inhibitor
    4. 7.4 Device Functional Modes
      1. 7.4.1 UART Interfaced HART
      2. 7.4.2 UART Interfaced FOUNDATION FIELDBUS / PROFIBUS PA
      3. 7.4.3 SPI Interfaced HART
      4. 7.4.4 SPI Interfaced FOUNDATION FIELDBUS / PROFIBUS PA
      5. 7.4.5 Interface
        1. 7.4.5.1 UART
          1. 7.4.5.1.1 UART Carrier Detect
        2. 7.4.5.2 SPI
          1. 7.4.5.2.1 SPI Cyclic Redundancy Check
          2. 7.4.5.2.2 SPI Interrupt Request
    5. 7.5 Register Maps
      1. 7.5.1 CONTROL Register (Offset = 2h) [reset = 0x8042]
        1. Table 4. CONTROL Register Field Descriptions
      2. 7.5.2 RESET Register (Offset = 7h) [reset = 0x0000]
        1. Table 5. RESET Register Field Descriptions
      3. 7.5.3 MODEM_STATUS Register (Offset = 20h) [reset = 0x0000]
        1. Table 6. MODEM_STATUS Register Field Descriptions
      4. 7.5.4 MODEM_IRQ_MASK Register (Offset = 21h) [reset = 0x0024]
        1. Table 7. MODEM_IRQ_MASK Register Field Descriptions
      5. 7.5.5 MODEM_CONTROL Register (Offset = 22h) [reset = 0x0048]
        1. Table 8. MODEM_CONTROL Register Field Descriptions
      6. 7.5.6 FIFO_D2M Register (Offset = 23h) [reset = 0x0200]
        1. Table 9. FIFO_D2M Register Field Descriptions
      7. 7.5.7 FIFO_M2D Register (Offset = 24h) [reset = 0x0200]
        1. Table 10. FIFO_M2D Register Field Descriptions
      8. 7.5.8 FIFO_LEVEL_SET Register (Offset = 25h) [reset = 0x0000]
        1. Table 11. FIFO_LEVEL_SET Register Field Descriptions
      9. 7.5.9 PAFF_JABBER Register (Offset = 27h) [reset = 0x0000]
        1. Table 12. PAFF_JABBER Register Field Descriptions
  8. Application and Implementation
    1. 8.1 Application Information
      1. 8.1.1 Design Recommendations
      2. 8.1.2 Selecting the Crystal/Resonator
      3. 8.1.3 Included Functions and Filter Selection
    2. 8.2 Typical Application
      1. 8.2.1 Design Requirements
      2. 8.2.2 Detailed Design Procedure
        1. 8.2.2.1 DAC8742H HART Modem
        2. 8.2.2.2 2-Wire Current Loop
        3. 8.2.2.3 Regulator
        4. 8.2.2.4 DAC
        5. 8.2.2.5 Amplifiers
        6. 8.2.2.6 Diodes
        7. 8.2.2.7 Passives
      3. 8.2.3 Application Curves
  9. Power Supply Recommendations
  10. 10Layout
    1. 10.1 Layout Guidelines
    2. 10.2 Layout Example
  11. 11デバイスおよびドキュメントのサポート
    1. 11.1 ドキュメントのサポート
      1. 11.1.1 関連資料
    2. 11.2 ドキュメントの更新通知を受け取る方法
    3. 11.3 コミュニティ・リソース
    4. 11.4 商標
    5. 11.5 静電気放電に関する注意事項
    6. 11.6 Glossary
  12. 12メカニカル、パッケージ、および注文情報

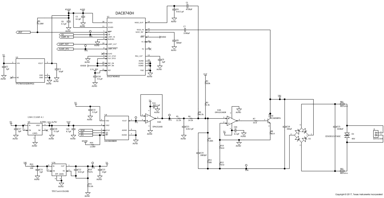
Typical Application

The application schematic shown in Figure 34 is described in the following sections.

DAC8742H Figure3.gifFigure 34. 2-Wire Transmitter with DAC8742H HART Modem Design Schematic