SBAS856D June   2017  – May 2019 DAC8740H , DAC8741H

PRODUCTION DATA.  

  1. Features
  2. Applications
  3. Description
    1.     Device Images
      1.      Simplified Schematic
  4. Revision History
  5. Device Comparison Table
  6. Pin Configuration and Functions
    1.     Pin Functions: DAC8740H
    2.     Pin Functions: DAC8741H
  7. Specifications
    1. 7.1 Absolute Maximum Ratings
    2. 7.2 ESD Ratings
    3. 7.3 Recommended Operating Conditions
    4. 7.4 Thermal Information
    5. 7.5 Electrical Characteristics
    6. 7.6 Timing Requirements
    7. 7.7 Typical Characteristics
  8. Detailed Description
    1. 8.1 Overview
    2. 8.2 Functional Block Diagram
    3. 8.3 Feature Description
      1. 8.3.1  HART Modulator
      2. 8.3.2  HART Demodulator
      3. 8.3.3  FOUNDATION Fieldbus or PROFIBUS PA Manchester Encoder
      4. 8.3.4  FOUNDATION Fieldbus or PROFIBUS PA Manchester Decoder
      5. 8.3.5  Internal Reference
      6. 8.3.6  Clock Configuration
      7. 8.3.7  Reset and Power-Down
      8. 8.3.8  Full-Duplex Mode
      9. 8.3.9  I/O Selection
      10. 8.3.10 Jabber Inhibitor
    4. 8.4 Device Functional Modes
      1. 8.4.1 UART Interfaced HART
      2. 8.4.2 UART Interfaced FOUNDATION Fieldbus or PROFIBUS PA
      3. 8.4.3 SPI Interfaced HART
      4. 8.4.4 SPI Interfaced FOUNDATION Fieldbus or PROFIBUS PA
      5. 8.4.5 Digital Interface
        1. 8.4.5.1 UART
          1. 8.4.5.1.1 UART Carrier Detect
        2. 8.4.5.2 SPI
          1. 8.4.5.2.1 SPI Cyclic Redundancy Check
          2. 8.4.5.2.2 SPI Interrupt Request
    5. 8.5 Register Maps
      1. 8.5.1 CONTROL Register (Offset = 2h) [reset = 0x8042]
        1. Table 9. CONTROL Register Field Descriptions
      2. 8.5.2 RESET Register (Offset = 7h) [reset = 0x0000]
        1. Table 10. RESET Register Field Descriptions
      3. 8.5.3 MODEM_STATUS Register (Offset = 20h) [reset = 0x0000]
        1. Table 11. MODEM_STATUS Register Field Descriptions
      4. 8.5.4 MODEM_IRQ_MASK Register (Offset = 21h) [reset = 0x0024]
        1. Table 12. MODEM_IRQ_MASK Register Field Descriptions
      5. 8.5.5 MODEM_CONTROL Register (Offset = 22h) [reset = 0x0048]
        1. Table 13. MODEM_CONTROL Register Field Descriptions
      6. 8.5.6 FIFO_D2M Register (Offset = 23h) [reset = 0x0200]
        1. Table 14. FIFO_D2M Register Field Descriptions
      7. 8.5.7 FIFO_M2D Register (Offset = 24h) [reset = 0x0200]
        1. Table 15. FIFO_M2D Register Field Descriptions
      8. 8.5.8 FIFO_LEVEL_SET Register (Offset = 25h) [reset = 0x0000]
        1. Table 16. FIFO_LEVEL_SET Register Field Descriptions
      9. 8.5.9 PAFF_JABBER Register (Offset = 27h) [reset = 0x0000]
        1. Table 17. PAFF_JABBER Register Field Descriptions
  9. Application and Implementation
    1. 9.1 Application Information
      1. 9.1.1 Design Recommendations
      2. 9.1.2 Selecting the Crystal or Resonator
      3. 9.1.3 Included Functions and Filter Selection
    2. 9.2 Typical Application
      1. 9.2.1 Design Requirements
      2. 9.2.2 Detailed Design Procedure
        1. 9.2.2.1 DAC8740H HART Modem
        2. 9.2.2.2 2-Wire Current Loop
        3. 9.2.2.3 Regulator
        4. 9.2.2.4 DAC
        5. 9.2.2.5 Amplifiers
        6. 9.2.2.6 Diodes
        7. 9.2.2.7 Passives
      3. 9.2.3 Application Curves
  10. 10Power Supply Recommendations
  11. 11Layout
    1. 11.1 Layout Guidelines
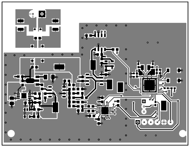
    2. 11.2 Layout Example
  12. 12Device and Documentation Support
    1. 12.1 Documentation Support
      1. 12.1.1 Related Documentation
    2. 12.2 Related Links
    3. 12.3 Receiving Notification of Documentation Updates
    4. 12.4 Community Resources
    5. 12.5 Trademarks
    6. 12.6 Electrostatic Discharge Caution
    7. 12.7 Glossary
  13. 13Mechanical, Packaging, and Orderable Information

Layout Example

DAC8740H DAC8741H Figure5.gifFigure 38. DAC8740H Basic Layout Example
DAC8740H DAC8741H Figure6.gifFigure 39. 2-Wire Transmitter With DAC8740H HART Modem Layout - Top Layer
DAC8740H DAC8741H Figure7.gifFigure 40. 2-Wire Transmitter With DAC8740H HART Modem Layout - Bottom Layer