SBOA281A December   2018  – September 2024 OPA172 , TLV171

 

  1.   1
  2.   2
  3.   Trademarks
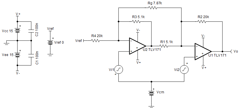
Analog Engineer's Circuit

Two Op Amp Instrumentation Amplifier Circuit