SFFS086 August   2021 TLIN1039-Q1

 

  1.   Trademarks
  2. 1Overview
  3. 2Functional Safety Failure In Time (FIT) Rates
  4. 3Failure Mode Distribution (FMD)
  5. 4Pin Failure Mode Analysis (Pin FMA)

Overview

This document contains information for the TLIN1039-Q1 which is a local interconnect network (LIN) transceiver in 8-pin SOT-23 (DDF) package to aid in a functional safety system design. Information provided are:

  • Functional Safety Failure In Time (FIT) rates of the semiconductor component estimated by the application of industry reliability standards
  • Component failure modes and their distribution (FMD) based on the primary function of the device
  • Pin failure mode analysis (Pin FMA)

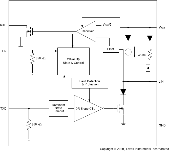
Figure 1-1 shows the device functional block diagram for reference.

GUID-C9D272FF-BF34-4B09-9143-A8CADCBD143B-low.gif Figure 1-1 Functional Block Diagram

TLIN1039-Q1 was developed using a quality-managed development process, but was not developed in accordance with the IEC 61508 or ISO 26262 standards.