SFFS944 July   2024 TPS3703

 

  1.   1
  2.   Trademarks
  3. 1Overview
  4. 2Functional Safety Failure In Time (FIT) Rates
  5. 3Failure Mode Distribution (FMD)
  6. 4Pin Failure Mode Analysis (Pin FMA)

Overview

This document contains information for the TPS3703 (DSE package) to aid in a functional safety system design. Information provided are:

  • Functional safety failure in time (FIT) rates of the semiconductor component estimated by the application of industry reliability standards
  • Component failure modes and their distribution (FMD) based on the primary function of the device
  • Pin failure mode analysis (pin FMA)

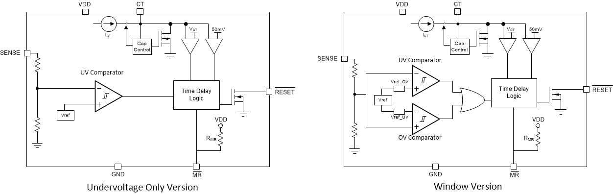
Figure 1-1 shows the device functional block diagram for reference.

TPS3703 Functional Block
                    Diagram Figure 1-1 Functional Block Diagram

The TPS3703 was developed using a quality-managed development process, but was not developed in accordance with the IEC 61508 or ISO 26262 standards.