SLLU321 July   2022

 

  1.   TCAN1043AEVM Evaluation Module User's Guide
  2.   Trademarks
  3. 1Introduction
    1. 1.1 TCAN1043A-Q1 EVM
    2. 1.2 Applications
  4. 2Test Setup and Results
    1. 2.1 Overview and Basic Operation Settings
      1. 2.1.1 Jumper Description
      2. 2.1.2 Power Supply Inputs VSUP, VCC, and VIO
      3. 2.1.3 TXD Input
      4. 2.1.4 RXD Output
      5. 2.1.5 nSTB and EN Mode Control
      6. 2.1.6 Inhibit (INH) High Voltage Output
      7. 2.1.7 CANH and CANL Bus Pins
      8. 2.1.8 WAKE Input
      9. 2.1.9 nFAULT Output
    2. 2.2 Using CAN Bus Load, Terminations, and Protection Features
    3. 2.3 Using Customer-Installable I/O Options for Current Limiting, Pull Up and Pull Down, Noise Filtering
  5. 3EVM Setup and Basic Usage
    1. 3.1 Equipment
    2. 3.2 TCAN1043A-Q1 EVM Setup
    3. 3.3 TCAN1043A-Q1 Normal Operation 500 kbps Test Results
  6. 4Schematic and Bill of Materials
    1. 4.1 TCAN1043A-Q1 EVM Schematic
    2. 4.2 TCAN1043AEVM Bill Of Materials

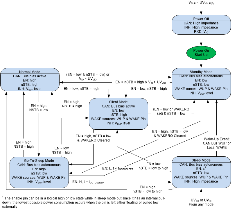
nSTB and EN Mode Control

The device has four main operating modes: normal mode, standby mode, silent mode and sleep mode, and one transitional mode called go-to-sleep mode. Operating mode selection is made through the nSTB and EN input terminals in conjunction with supply conditions and wake events. Table 2-2 lists the operational modes of the device and the associated pin configurations. Figure 2-1 shows a state diagram of the various device modes with the associated pin configurations. Use TCAN1043 Automotive Fault Protected CAN Transceiver With CAN FD as an additional reference to the EVM.

Table 2-2 Operational Modes
VCC and VIO VSUP EN nSTB WAKERQ
Flag
Mode Driver Receiver RXD Bus Bias INH
Good Good H H X Normal Enabled Enabled Mirror Bus State VCC/2 On
Good Good L H X Silent Disabled (Off) Enabled Mirror Bus State VCC/2 On
Good Good H L Cleared Go to Sleep Disabled (Off) Low Power Bus Monitor (On) High or High Z (No VIO) Weak pull to GND On
Cleared Sleep Disabled (Off) Low Power Bus Monitor (On) High or High Z (No VIO) Weak pull to GND Off
Set Standby Disabled (Off) Low Power Bus Monitor (On) High or High Z (No VIO) Weak pull to GND On
Good Good L L X Standby Disabled (Off) Low Power Bus Monitor (On) High or High Z (No VIO) Weak pull to GND On
Bad Good X X X Sleep Disabled (Off) Low Power Bus Monitor (On) High or High Z (No VIO) Weak pull to GND Off (High Z)
X Bad X X X Protected Disabled (Off) Disabled (Off) High Z High Z Off (High Z)
GUID-AB14FE8F-CEB9-4946-904F-9F170B1022B2-low.gif Figure 2-1 TCAN1043A-Q1 State Diagram

The EN signal is available via JMP2 position 4 and TP5.

The nSTB pin is available via JMP2 position 1 and JMP1. JMP1 and JMP2 provide a local GND connection next to the INH pin to enter standby mode. nSTB incorporates a 4.7-kΩ pullup resistor, R1.