SLUUCY1 November   2023

 

  1.   1
  2.   Description
  3.   Features
  4.   Applications
  5.   5
  6. 1Evaluation Module Overview
    1. 1.1 Introduction
    2. 1.2 Kit Contents
    3. 1.3 Specification
    4. 1.4 Device Information
  7. 2Hardware
    1. 2.1 Configurations and Modifications
      1. 2.1.1 Output Voltage
      2. 2.1.2 Switching Frequency (FSEL Pin)
      3. 2.1.3 Current Limit, Soft-Start Time, and Internal Compensation (MODE Pin)
      4. 2.1.4 Adjustable UVLO
    2. 2.2 Input/Output Connections
    3. 2.3 Best Practices
  8. 3Implementation Results
    1. 3.1 Performance Characteristics Summary
  9. 4Hardware Design Files
    1. 4.1 Schematic
    2. 4.2 PCB Layout
      1. 4.2.1 Layout
    3. 4.3 Bill of Materials
  10. 5Additional Information
    1.     Trademarks

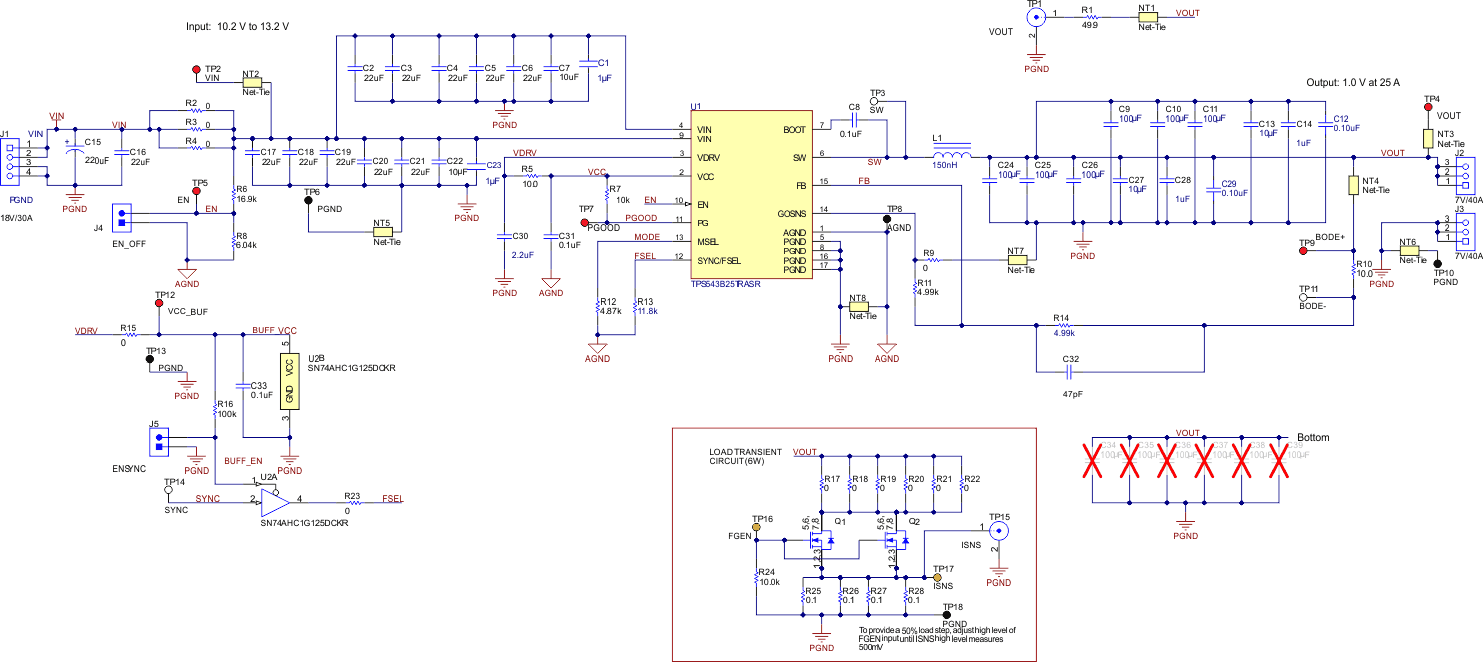
Schematic

Figure 5-1 is the schematic for U1.

GUID-20230920-SS0I-FQN2-JZFC-HQRRLGSDHQZD-low.gifFigure 4-1 U1 schematic