SLVU775A September   2012  – November 2021 TPS5402

 

  1.   Trademarks
  2. 1Introduction
  3. 2Background
  4. 3Board Layout
  5. 4Bench Test Setup Conditions
    1. 4.1 Headers Description and Jumper Placement
    2. 4.2 Jumpers and Switches
  6. 5Power-Up Procedure
  7. 6Schematic and Bill of Materials
  8. 7Revision History

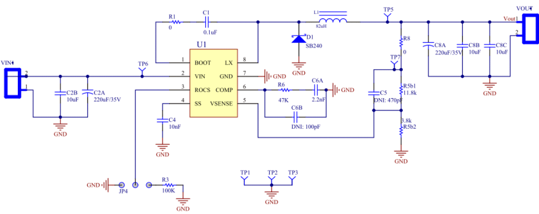
Schematic and Bill of Materials

The following pages contain the TPS5402EVM schematic and bill of materials.

GUID-CC2677F5-275F-423C-970C-98EB7BC12EA8-low.gifFigure 6-1 TPS5402EVM Schematic
Table 6-1 TPS5402EVM Bill of Materials
ITEM NO.QTYDESIGNATORVALUEMANUFACTURERPART NO.DESCRIPTION
11C10.1 μFGenericCapacitor, 0.1 μF, 35 V, Ceramic, X7R, 0603
23C2, C8B, C8C10 μFGenericCapacitor, 10 μF, 35 V, Ceramic, X5R, 0805
32C2A, C8A220 μFRubycon5YXF220MEFC220 μF/35 V 10x12.5
41C410 nFGenericCapacitor, 10 nF, 35 V, Ceramic, X7R, 0603
5C5470 pFGenericCapacitor, 470 pF, 50 V, Ceramic, X7R, 0603
61C6A2.2 nFGenericCapacitor, 2.2 nF, 50 V, Ceramic, X7R, 0603
7DNI C6B100 pFGenericCapacitor, 100 pF, 50 V, Ceramic, X7R, 0603
81D1ComchipSB240EComchip SB240E 2-A/40-V Schottky Rectifier
91JP4Mill-Max Manufacturing Corp.800-10-064-10-001000Three Pin Jumper, SIP HEADER 64 POS STRAIGHT PCB
101L182 μHBournsRL622-820K-RCMagnetic-Core Inductor
112R1, R80GenericResistor, 1%, 1/10W, 0603, SMD
121R3100 KGenericResistor, 1%, 1/10W, 0603, SMD
131R630 KGenericResistor, 1%, 1/10W, 0603, SMD
14 1R5b111.8 kGenericResistor, 1%, 1/10W, 0603, SMD
15 1R5b23.8 kGenericResistor, 1%, 1/10W, 0603, SMD
162TP1, TP25001Generic5001Keystone Electronics, Test Point, Black
173TP5, TP6, TP75002Generic5002Keystone Electronics, Test Point, White
181U1Texas InstrumentsTPS5402 SOIC8
19(1)1Sullins Connector SolutionsSPC02SYANSPC02SYAN, CONN JUMPER SHORTING GOLD FLASH
Install item 19 on item 8 to the inner side.