SLVUCD8 February   2022

 

  1.   Trademarks
  2. 1Introduction
    1. 1.1 Features
    2. 1.2 Applications
  3. 2EVM Setup and Quick Start Guide
  4. 3EVM Connectors and Test Points
  5. 4PCB Layouts
  6. 5Schematics
  7. 6Bill of Materials (BOM)

Schematics

For TPS7H5005EVM schematics, see Figure 5-1 through Figure 5-4.

For TPS7H5006EVM schematics, see Figure 5-5 through Figure 5-8.

For TPS7H5007EVM schematics, see Figure 5-9 through Figure 5-12.

For TPS7H5008EVM schematics, see Figure 5-13 through Figure 5-16.

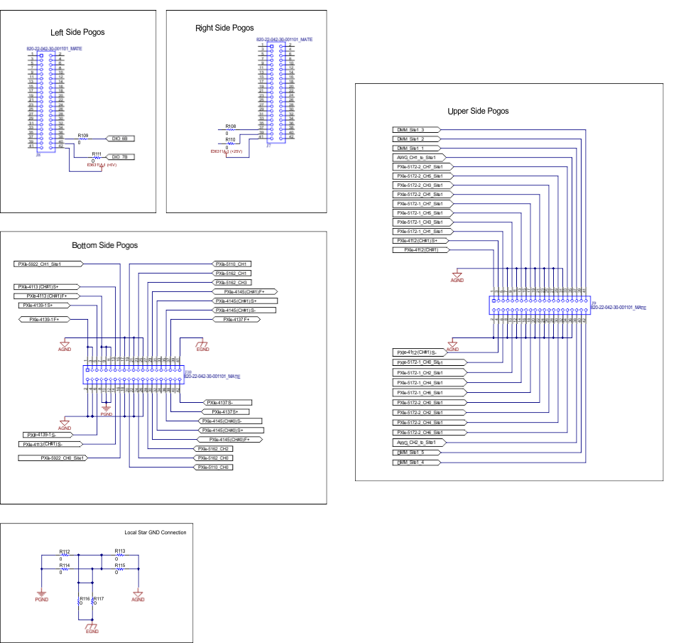
GUID-20220223-SS0I-GZDX-LTRW-JHC1NQNLZM6V-low.gif Figure 5-1 TPS7H5005EVM Schematic (Page 1)
GUID-20220223-SS0I-WNGN-JCQG-9PHM3S4B1D5R-low.gifFigure 5-2 TPS7H5005EVM Schematic (Page 2)
GUID-20220223-SS0I-KMQ8-JSPC-XLR5MH6JPRZZ-low.gifFigure 5-3 TPS7H5005EVM Schematic (Page 3)
GUID-20220223-SS0I-3VHJ-TKCK-HQM6SNCCNRDW-low.gifFigure 5-4 TPS7H5005EVM Schematic (Page 4)
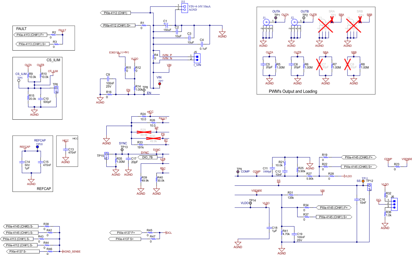
GUID-20220223-SS0I-68X6-M3F7-QDRDL7H7ZFQX-low.gif Figure 5-5 TPS7H5006EVM Schematic (Page 1)
GUID-20220223-SS0I-CFKG-QVWZ-B6LGHP2VB8HP-low.gifFigure 5-6 TPS7H5006EVM Schematic (Page 2)
GUID-20220223-SS0I-K0M1-CLV8-4VXRZLFPTZN8-low.gifFigure 5-7 TPS7H5006EVM Schematic (Page 3)
GUID-20220223-SS0I-J8RD-LMHF-ZS54WRBN4HKP-low.gifFigure 5-8 TPS7H5006EVM Schematic (Page 4)
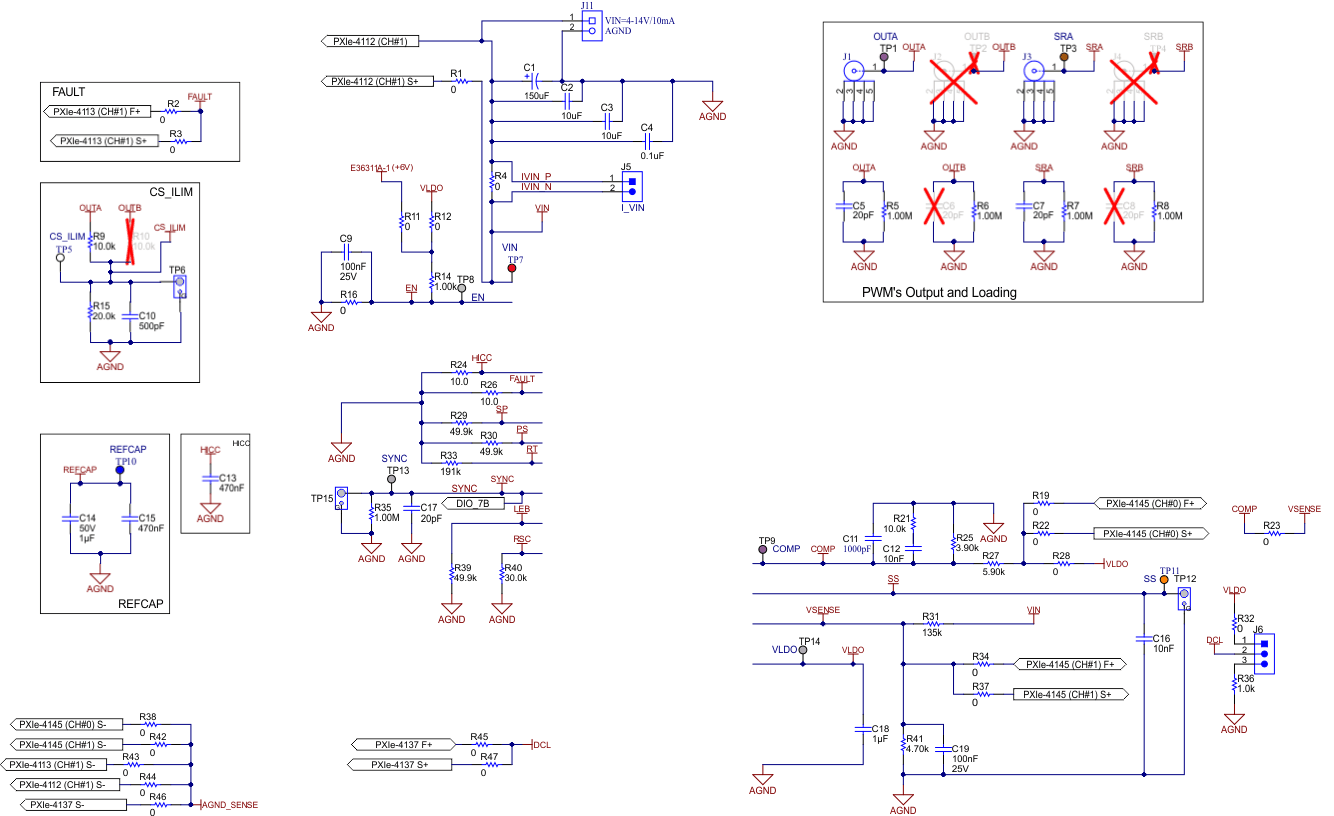
GUID-20220223-SS0I-QXFW-QDCX-BS6MSSN3CTVK-low.gif Figure 5-9 TPS7H5007EVM Schematic (Page 1)
GUID-20220223-SS0I-3WSS-LJ9S-JMDQC4XH2JFK-low.gifFigure 5-10 TPS7H5007EVM Schematic (Page 2)
GUID-20220223-SS0I-TFRW-7J0T-FMZ4FBHKHDL7-low.gifFigure 5-11 TPS7H5007EVM Schematic (Page 3)
GUID-20220223-SS0I-7SBQ-2PT5-CRJ88BCFRQLG-low.gifFigure 5-12 TPS7H5007EVM Schematic (Page 4)
GUID-20220223-SS0I-ZSLT-S5GJ-Z8B3MCS7822K-low.gif Figure 5-13 TPS7H5008EVM Schematic (Page 1)
GUID-20220223-SS0I-ZQ3F-PFPM-3D1QKD0MFTRP-low.gifFigure 5-14 TPS7H5008EVM Schematic (Page 2)
GUID-20220223-SS0I-RXXF-WRFR-CLN84QBXVTBR-low.gifFigure 5-15 TPS7H5008EVM Schematic (Page 3)
GUID-20220223-SS0I-RVXR-GB3W-MJPRGKTMBBDQ-low.gifFigure 5-16 TPS7H5008EVM Schematic (Page 4)