SLVUCG4 October   2022 TPSM82912 , TPSM82913

 

  1.   TPSM8291xEVM Evaluation Module
  2.   Trademarks
  3. 1Introduction
    1. 1.1 Performance Specification
    2. 1.2 Modifications
      1. 1.2.1 Input and Output Capacitors
      2. 1.2.2 Configurable Enable Threshold Voltage
      3. 1.2.3 NR/SS Capacitor
      4. 1.2.4 Feedforward Capacitor
      5. 1.2.5 S-CONF Resistor
      6. 1.2.6 Single LC Filter Operation
  4. 2Setup
    1. 2.1 Input and Output Connector Descriptions
    2. 2.2 Ripple Measurement Setup
  5. 3 Test Results
  6. 4 Board Layout
  7. 5Schematic and Bill of Materials
    1. 5.1 Schematic
  8. 6Bill of Materials

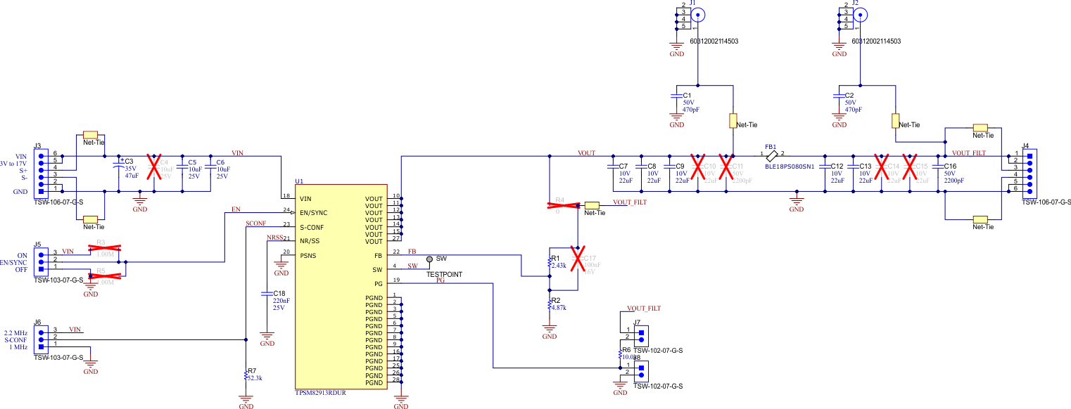
Schematic

Figure 5-1 and Figure 5-2 illustrate the EVM schematics.

GUID-20220902-SS0I-GNS2-RDSF-PCJZ93HV4XW2-low.gif Figure 5-1 TPSM82913EVM Schematic.
GUID-20220902-SS0I-QQNC-CDBC-GKNMTWQN968G-low.gif Figure 5-2 TPSM82912EVM Schematic.