SNLA353 August   2020 DS90LV011A

 

  1.   Abstract
  2.   Trademarks
  3. 1Introduction
  4. 2Simulation Setup
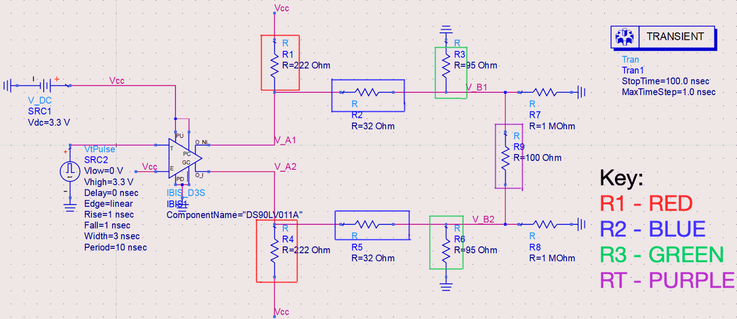
  5. 3Devices Without Termination Resistors
  6. 4Devices With Termination Resistors
  7. 5Other Applications
  8. 6Summary

Simulation Setup

The simulations will be done using Keysight ADS with the TI DS90LV011A IBIS model (ds90lv001atmf.ibs) that can be downloaded from the URL: https://www.ti.com/lit/zip/snlm047.

GUID-20200804-CA0I-0TRQ-M06T-PVXXGDCDN3KW-low.gif Figure 2-1 Simulation Block Diagram
GUID-20200804-CA0I-CZWF-R76D-RMDMZ2PBLGDB-low.png Figure 2-2 Schematic Breakdown
  • R1, R2, & R3 make up the resistor network that needs to be created to interface between LVDS and Sub-LVDS. Each differential pair will be made up of these three resistors.
  • RT is the value of the termination resistor for devices that contain internal termination (100Ω will be used for this simulation).
  • RE is the equivalent resistance of all the resistors in the resistor network
    Note: The Thevenin resistance of these resistors must be approximately 50Ω if the device does or does not contain internal termination; this ensures that the circuit will have a 100Ω equivalent termination resistance between the transmitter and receiver for both differential pairs. The appropriate formulas for each scenario can be seen in the sections below.
  • VA is equivalent to the fixed common mode voltage (VCMF) of the LVDS driver output (1.2 V will be used for this simulation).
  • VOD is the output differential voltage from the LVDS driver.
GUID-20200804-CA0I-5RVH-F9BP-5RGTPWZVTLQL-low.png Figure 2-3 DS90LV011A Data Sheet Electrical Characteristics
  • VB is equivalent to the fixed common mode voltage (VCMF) of typical Sub-LVDS driver outputs (0.9V will be used for this simulation).
  • VID is the output differential voltage of a Sub-LVDS driver. The goal of the simulation is to obtain a value in the operating range for Sub-LVDS transmitters.
    • The values for a Sub-LVDS driver output can be seen in Table 2-1.
    • The values for a Sub-LVDS receiver input can be seein in Table 2-2.
Table 2-1 SubLVDS Driver Electrical Specifications
SubLVDS Driver Output Levels
Parameter Min Typ Max Unit
VCMF Fixed Common Mode Voltage 0.8 0.9 1 V
VOD Differential Voltage Swing 100 150 200 mV
Table 2-2 SubLVDS Receiver Electrical Specifications
SubLVDS Receiver Input Levels
Parameter Min Typ Max Unit
Input Voltage 0.5 0.9 1.3 V
Threshold Voltage -25 25 mV
Termination Resistance Value 80 100 120