SNLS453B November   2014  – August 2019 DS90UH949-Q1

PRODUCTION DATA.  

  1. Features
  2. Applications
  3. Description
    1.     Device Images
      1.      Application Diagram
  4. Revision History
  5. Pin Configuration and Functions
    1.     Pin Functions
  6. Specifications
    1. 6.1  Absolute Maximum Ratings
    2. 6.2  ESD Ratings
    3. 6.3  Recommended Operating Conditions
    4. 6.4  Thermal Information
    5. 6.5  DC Electrical Characteristics
    6. 6.6  AC Electrical Characteristics
    7. 6.7  DC And AC Serial Control Bus Characteristics
    8. 6.8  Recommended Timing for the Serial Control Bus
    9. 6.9  Timing Diagrams
    10. 6.10 Typical Characteristics
  7. Detailed Description
    1. 7.1 Overview
    2. 7.2 Functional Block Diagram
    3. 7.3 Feature Description
      1. 7.3.1  High-Definition Multimedia Interface (HDMI)
        1. 7.3.1.1 HDMI Receive Controller
      2. 7.3.2  Transition Minimized Differential Signaling
      3. 7.3.3  Enhanced Display Data Channel
      4. 7.3.4  Extended Display Identification Data (EDID)
        1. 7.3.4.1 External Local EDID (EEPROM)
        2. 7.3.4.2 Internal EDID (SRAM)
        3. 7.3.4.3 External Remote EDID
        4. 7.3.4.4 Internal Pre-Programmed EDID
      5. 7.3.5  Consumer Electronics Control (CEC)
      6. 7.3.6  +5-V Power Signal
      7. 7.3.7  Hot Plug Detect (HPD)
      8. 7.3.8  High-Speed Forward Channel Data Transfer
      9. 7.3.9  Back Channel Data Transfer
      10. 7.3.10 FPD-Link III Port Register Access
      11. 7.3.11 Power Down (PDB)
      12. 7.3.12 Serial Link Fault Detect
      13. 7.3.13 Interrupt Pin (INTB)
      14. 7.3.14 Remote Interrupt Pin (REM_INTB)
      15. 7.3.15 General-Purpose I/O
        1. 7.3.15.1 GPIO[3:0] and D_GPIO[3:0] Configuration
        2. 7.3.15.2 Back Channel Configuration
        3. 7.3.15.3 GPIO_REG[8:5] Configuration
      16. 7.3.16 SPI Communication
        1. 7.3.16.1 SPI Mode Configuration
        2. 7.3.16.2 Forward Channel SPI Operation
        3. 7.3.16.3 Reverse Channel SPI Operation
      17. 7.3.17 Backward Compatibility
      18. 7.3.18 Audio Modes
        1. 7.3.18.1 HDMI Audio
        2. 7.3.18.2 DVI I2S Audio Interface
          1. 7.3.18.2.1 I2S Transport Modes
          2. 7.3.18.2.2 I2S Repeater
        3. 7.3.18.3 AUX Audio Channel
        4. 7.3.18.4 TDM Audio Interface
      19. 7.3.19 HDCP
        1. 7.3.19.1 HDCP I2S Audio Encryption
      20. 7.3.20 Built-In Self Test (BIST)
        1. 7.3.20.1 BIST Configuration And Status
        2. 7.3.20.2 Forward Channel and Back Channel Error Checking
      21. 7.3.21 Internal Pattern Generation
        1. 7.3.21.1 Pattern Options
        2. 7.3.21.2 Color Modes
        3. 7.3.21.3 Video Timing Modes
        4. 7.3.21.4 External Timing
        5. 7.3.21.5 Pattern Inversion
        6. 7.3.21.6 Auto Scrolling
        7. 7.3.21.7 Additional Features
      22. 7.3.22 Spread Spectrum Clock Tolerance
    4. 7.4 Device Functional Modes
      1. 7.4.1 Mode Select Configuration Settings (MODE_SEL[1:0])
      2. 7.4.2 FPD-Link III Modes of Operation
        1. 7.4.2.1 Single Link Operation
        2. 7.4.2.2 Dual Link Operation
        3. 7.4.2.3 Replicate Mode
        4. 7.4.2.4 Auto-Detection of FPD-Link III Modes
      3. 7.4.3 Frequency Detection Circuit May Reset the FPD-Link III PLL During a Temperature Ramp
    5. 7.5 Programming
      1. 7.5.1 Serial Control Bus
      2. 7.5.2 Multi-Master Arbitration Support
      3. 7.5.3 I2C Restrictions on Multi-Master Operation
      4. 7.5.4 Multi-Master Access to Device Registers for Newer FPD-Link III Devices
      5. 7.5.5 Multi-Master Access to Device Registers for Older FPD-Link III Devices
      6. 7.5.6 Restrictions on Control Channel Direction for Multi-Master Operation
    6. 7.6 Register Maps
  8. Application and Implementation
    1. 8.1 Applications Information
    2. 8.2 Typical Applications
      1. 8.2.1 Design Requirements
      2. 8.2.2 Detailed Design Procedure
        1. 8.2.2.1 High-Speed Interconnect Guidelines
      3. 8.2.3 Application Curves
        1. 8.2.3.1 Application Performance Plots
  9. Power Supply Recommendations
    1. 9.1 Power-Up Requirements and PDB Pin
  10. 10Layout
    1. 10.1 Layout Guidelines
    2. 10.2 Layout Example
  11. 11Device and Documentation Support
    1. 11.1 Documentation Support
      1. 11.1.1 Related Documentation
    2. 11.2 Receiving Notification of Documentation Updates
    3. 11.3 Trademarks
    4. 11.4 Electrostatic Discharge Caution
    5. 11.5 Glossary
  12. 12Mechanical, Packaging and Orderable Information

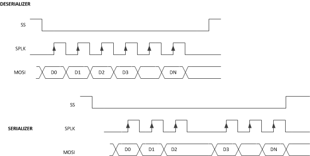
Reverse Channel SPI Operation

In Reverse Channel SPI operation, the Deserializer samples the Slave Select (SS), SPI clock (SCLK) into the internal oscillator clock domain. In addition, upon detection of the active SPI clock edge, the Deserializer samples the SPI data (MOSI). The SPI data samples are stored in a buffer to be passed to the Serializer over the back channel. The Deserializer sends SPI information in a back channel frame to the Serializer. In each back channel frame, the Deserializer sends an indication of the Slave Select value. The Slave Select should be inactive (high) for at least one back-channel frame period to ensure propagation to the Serializer.

Because data is delivered in separate back channel frames and buffered, the data may be regenerated in bursts. Figure 13 shows an example of the SPI data regeneration when the data arrives in three back channel frames. The first frame delivered the SS active indication, the second frame delivered the first three data bits, and the third frame delivers the additional data bits.

DS90UH949-Q1 reverse_spi_timing.gifFigure 13. Reverse Channel SPI Write

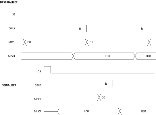
For Reverse Channel SPI reads, the SPI master must wait for a round-trip response before generating the sampling edge of the SPI clock. This is similar to operation in Forward channel mode. Note that at most one data/clock sample will be sent per back channel frame.

DS90UH949-Q1 reverse_spi_read_timing.gifFigure 14. Reverse Channel SPI Read

For both Reverse Channel SPI writes and reads, the SPI_SS signal should be deasserted for at least one back channel frame period.

Table 4. SPI SS Deassertion Requirement

BACK CHANNEL FREQUENCY DEASSERTION REQUIREMENT
5 Mbps 7.5 µs
10 Mbps 3.75 µs
20 Mbps 1.875 µs