SNLU284 May   2020 LMH9135

 

  1.   1
  2.   2
    1.     3
    2.     4
  3.   5
    1.     6
    2.     7
    3.     8
    4.     9
  4.   10
    1.     11
    2.     12
    3.     13
    4.     14

Schematic

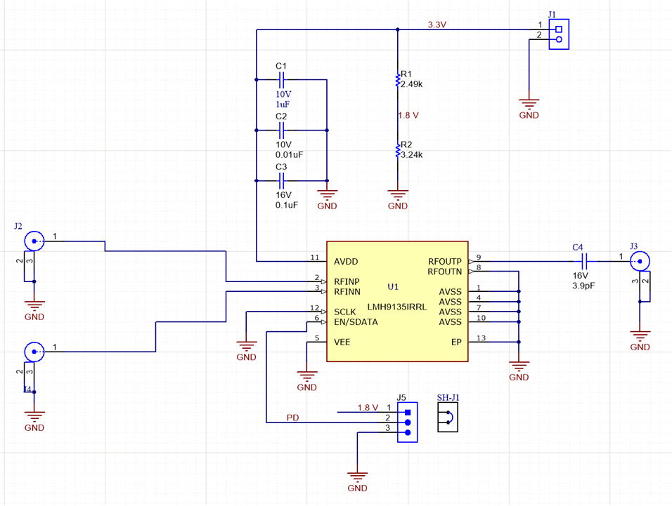
Figure 2-1 shows the LMH9135 EVM schematic.

GUID-02FBBC57-B73B-4D1C-8D16-A4F63357464E-low.gifFigure 2-1 LMH9135 EVM Schematic