SNVA135B October   2005  – December 2021 LM2736

 

  1.   Trademarks
  2. 1Introduction
  3. 2Operating Conditions
  4. 3PCB Layout
  5. 4Additional Circuit Configuration Schematics
  6. 5Revision History

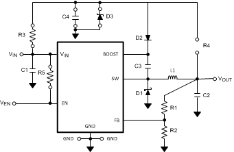
Additional Circuit Configuration Schematics

GUID-662ED6C5-F163-484B-9670-7A00EEB232A0-low.gifFigure 4-1 VBOOST Derived From VOUT
GUID-339BEE6F-4F7D-47F1-BF01-15E3AE458BA9-low.gifFigure 4-2 VBOOST Derived From VSHUNT
GUID-40737534-9510-4E59-A2EB-D8BDDA95C218-low.gifFigure 4-3 VBOOST Derived From Series Zener Diode (VIN)
GUID-87AFCE57-9479-4076-8740-473E649ED9EF-low.gifFigure 4-4 VBOOST Derived From Series Zener Diode (VOUT)