SNVA490B September   2011  – December 2021 LMR12010

 

  1.   Trademarks
  2. 1Introduction
  3. 2Features
  4. 3Enable Operation
  5. 4Adjusting the Output Voltage
  6. 5Test Setup
  7. 6Typical Performance Characteristics
  8. 7Layout
  9. 8Additional Circuit Configuration Schematics
  10. 9Revision History

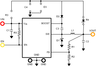
Additional Circuit Configuration Schematics

GUID-CA2D0D3C-2008-4538-B311-7F9367B3187D-low.gifFigure 8-1 VBOOST Derived from VOUT
GUID-34FB1849-7B86-429F-9A52-B4D78E45A1A9-low.gifFigure 8-2 VBOOST Derived from VSHUNT
GUID-E37C779D-58F6-49AF-8638-1AD170E623BD-low.gifFigure 8-3 VBOOST Derived from Series Zener Diode (VIN)
GUID-40111FDD-760E-488A-89D8-642F0F672337-low.gifFigure 8-4 VBOOST Derived from Series Zener Diode (VOUT)