TIDUC65 April   2022 TPSI3050 , TPSI3050-Q1 , TPSI3052 , TPSI3052-Q1

 

  1.   Description
  2.   Resources
  3.   Features
  4.   Applications
  5.   5
  6. 1System Description
  7. 2System Overview
    1. 2.1 Block Diagram
    2. 2.2 Highlighted Products
    3. 2.3 Design Considerations
      1. 2.3.1 Overcurrent Protection (OCP)
        1. 2.3.1.1 Immediate Overcurrent Protection
        2. 2.3.1.2 Adjustable Delay Overcurrent Protection
      2. 2.3.2 Overtemperature Protection (OTP)
        1. 2.3.2.1 TMP392
        2. 2.3.2.2 ISO7310
  8. 3Hardware, Software, Testing Requirements, and Test Results
    1. 3.1 Hardware Requirements
    2. 3.2 Test Setup
    3. 3.3 Test Results
  9. 4Design and Documentation Support
    1. 4.1 Design Files
      1. 4.1.1 Schematics
      2. 4.1.2 BOM
      3. 4.1.3 Altium Project
      4. 4.1.4 Assembly Drawings
      5. 4.1.5 Gerber Files
    2. 4.2 Documentation Support
    3. 4.3 Support Resources
    4. 4.4 Trademarks
  10. 5About the Author

Overcurrent Protection (OCP)

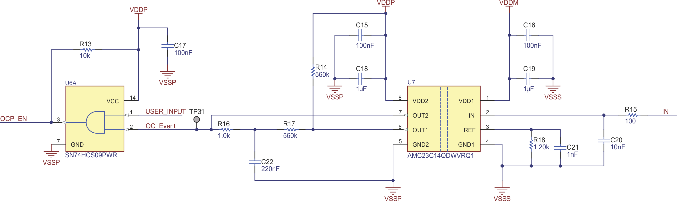
The AMC23C14 is a dual, isolated window comparator with a short response time. The opendrain outputs are separated from the input circuitry by an isolation barrier that is highly resistant to magnetic interference. This barrier is certified to provide reinforced galvanic isolation of up to 5 kVRMS according to UL1577, and supports a working voltage of up to 1 kVPK.

Both comparators have windows that are centered around 0 V, meaning that the comparators trip if the input exceeds the thresholds in a positive or negative direction. One comparator has fixed thresholds of ±300 mV. The second comparator has adjustable thresholds from ±20 mV to ±300 mV through a single external resistor.

AMC23C14 features:

  • Wide high-side supply range: 3 V to 27 V
  • Low-side supply range: 2.7 V to 5.5 V
  • Dual window comparator:
    • Window comparator 1: ±20 mV to ±300 mV adjustable threshold
    • Window comparator 2: ±300 mV fixed threshold
  • Propagation delay: 290 ns (typ)
  • High CMTI: 15 kV/μs (min)
  • Open-drain outputs

For VDD1 and VDD2, it is recommended to add a low-ESR, 100-nF capacitor parallel to a low-ESR, 1-µF capacitor. AMC23C14 is powered on the HV side by TPSI3050-Q1 from the VDDM pin with a 5 V rail. This feature of TPSI3050-Q1 reduces system complexity, cost, and board space.

AMC23C14 is a dual window comparator that can be used for a two-level overcurrent protection. In many applications, the system needs to support inrush currents when initially connected to the load. Using a two level implementation can allow for large inrush currents for a very short period of time and protect the system in the case of short circuit event. This reference design uses the adjustable threshold of the second comparator to allow for currents between 2 A to 5 A for at least 100 ms. If the inrush current remains for more than 100 ms, then the load is diconnected. This delay of 100 ms is accomplished with a simple RC time constant. However, if the overcurrent exceeds 5 A, then the load is disconnected immediately. The immediate load disconnect is accomplished using the fixed threshold from the first comparator. The following sections explain the design of the two level protection in details.

GUID-20220406-SS0I-H9ZK-CMMW-G2HKXS6R0SZ1-low.gif Figure 2-3 Overcurrent Detection Circuit