SLUSE36L July   2021  – September 2025 BQ77216

PRODUCTION DATA  

  1.   1
  2. Features
  3. Applications
  4. Description
  5. Device Comparison Table
  6. Pin Configuration and Functions
  7. Specifications
    1. 6.1 Absolute Maximum Ratings
    2. 6.2 ESD Ratings
    3. 6.3 Recommended Operating Conditions
    4. 6.4 Thermal Information
    5. 6.5 DC Characteristics
    6. 6.6 Timing Requirements
  8. Detailed Description
    1. 7.1 Overview
    2. 7.2 Functional Block Diagram
    3. 7.3 Feature Description
      1. 7.3.1 Voltage Fault Detection
      2. 7.3.2 Open-Wire Fault Detection
      3. 7.3.3 Temperature Fault Detection
      4. 7.3.4 Oscillator Health Check
      5. 7.3.5 Sense Positive Input for Vx
      6. 7.3.6 Output Drive, COUT and DOUT
      7. 7.3.7 The LATCH Function
      8. 7.3.8 Supply Input, VDD
    4. 7.4 Device Functional Modes
      1. 7.4.1 NORMAL Mode
      2. 7.4.2 FAULT Mode
      3. 7.4.3 Customer Test Mode
  9. Application and Implementation
    1. 8.1 Application Information
      1. 8.1.1 Design Requirements
      2. 8.1.2 Detailed Design Procedure
        1. 8.1.2.1 Cell Connection Sequence
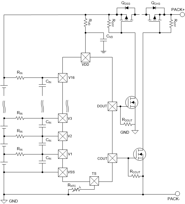
    2. 8.2 Systems Example
  10. Power Supply Recommendations
  11. 10Layout
    1. 10.1 Layout Guidelines
    2. 10.2 Layout Example
  12. 11Device and Documentation Support
    1. 11.1 Third-Party Products Disclaimer
    2. 11.2 Receiving Notification of Documentation Updates
    3. 11.3 Support Resources
    4. 11.4 Trademarks
    5. 11.5 Electrostatic Discharge Caution
    6. 11.6 Glossary
  13. 12Revision History
  14. 13Mechanical, Packaging, and Orderable Information

Package Options

Mechanical Data (Package|Pins)
Thermal pad, mechanical data (Package|Pins)
Orderable Information

Application Information

Changes to the ranges stated in Table 8-1 will impact the accuracy of the cell measurements.

BQ77216 Application ConfigurationFigure 8-1 Application Configuration