DLPS047B September   2014  â€“ October 2015 DLPA2005

PRODUCTION DATA.  

  1. Features
  2. Applications
  3. Description
  4. Revision History
  5. Pin Configuration and Functions
  6. Specifications
    1. 6.1 Absolute Maximum Ratings
    2. 6.2 ESD Ratings
    3. 6.3 Recommended Operating Conditions
    4. 6.4 Thermal Information
    5. 6.5 Electrical Characteristics
    6. 6.6 Data Transmission Timing Requirements
    7. 6.7 Typical Characteristics
  7. Detailed Description
    1. 7.1 Overview
    2. 7.2 Functional Block Diagram
    3. 7.3 Feature Description
      1. 7.3.1  DMD Regulators
      2. 7.3.2  RGB Strobe Decoder
      3. 7.3.3  LED Current Control
      4. 7.3.4  Maximum Led Currents and Efficiency Considerations
      5. 7.3.5  Calculating Inductor Peak Current
      6. 7.3.6  LED Current Accuracy
      7. 7.3.7  Transient Current Limiting
      8. 7.3.8  1.1-V Regulator (Buck Converter)
      9. 7.3.9  Measurement System
      10. 7.3.10 Protection Circuits
        1. 7.3.10.1 Thermal Warning (HOT) and Thermal Shutdown (TSD)
        2. 7.3.10.2 Low Battery Warning (BAT_LOW) and Undervoltage Lockout (UVLO)
        3. 7.3.10.3 DMD Regulator Fault (DMD_FLT)
        4. 7.3.10.4 V6V Power-Good (V6V_PGF) Fault
        5. 7.3.10.5 VLED Overvoltage (VLED_OVP) Fault
        6. 7.3.10.6 VLED Power Save Mode
        7. 7.3.10.7 V1V8 PG Failure
        8. 7.3.10.8 Interrupt Pin (INTZ)
        9. 7.3.10.9 SPI
      11. 7.3.11 Password Protected Registers
    4. 7.4 Device Functional Modes
    5. 7.5 Register Maps
  8. Application and Implementation
    1. 8.1 Application Information
    2. 8.2 Typical Projector Application
      1. 8.2.1 Design Requirements
      2. 8.2.2 Detailed Design Procedure
      3. 8.2.3 Application Curves
    3. 8.3 Typical Mobile Sensing Application
      1. 8.3.1 Design Requirements
      2. 8.3.2 Detailed Design Procedure
        1. 8.3.2.1 Dlpc150 System Interfaces
          1. 8.3.2.1.1 Control Interface
      3. 8.3.3 Application Curve
  9. Power Supply Recommendations
  10. 10Layout
    1. 10.1 Layout Guidelines
    2. 10.2 Layout Example
    3. 10.3 Thermal Considerations
  11. 11Device and Documentation Support
    1. 11.1 Device Support
      1. 11.1.1 Device Nomenclature
    2. 11.2 Trademarks
    3. 11.3 Electrostatic Discharge Caution
    4. 11.4 Glossary
  12. 12Mechanical, Packaging, and Orderable Information

Package Options

Mechanical Data (Package|Pins)
Thermal pad, mechanical data (Package|Pins)
Orderable Information

7 Detailed Description

7.1 Overview

The DLPA2005 is a power management and LED driver IC optimized for DLP video and data display systems. DLPA2005 is part of the chipset comprising of either DLP2010 (.2WVGA) DMD and DLPC3430/DLPC3435 controller, the DLP2010NIR (.2WVGA-NIR) DMD and DLPC150 controller, or the DLP3010 (.3 720p) DMD and DLPC3433/DLPC3438 controller. The DLPA2005 contains a complete LED driver including high efficiency power convertors. The DLPA2005 can supply up to 2.4 A per LED. Integrated high-current switches are included for sequentially selecting R, G, and B LEDs. The DLPA2005 also contains three regulated DC supplies for the DMD reset circuitry: VBIAS, VRST and VOFS, as well as a regulated DC supply of 1.1 V and a load switch for the 1.8 V to support the controllers. The DLPA2005 has a SPI used for setting the configuration. Using SPI, currents can be set independently for each LED with 10-bit resolution. Other features included are the generation of the system reset, power sequencing, input signals for sequentially selecting the active LED, IC self-protections, and an analog MUX for routing analog information to an external ADC.

7.2 Functional Block Diagram

DLPA2005 Block_Diagram_PAD2005A4.gif
A. Pin names refer to DLPA2005 pinout
B. Pins connected to ‘system power’ can be locally decoupled with the capacity as indicated in the block diagram. At least adequate decoupling capacity (50 μF or more) should be connected at the location the supply is entering the board.

7.3 Feature Description

7.3.1 DMD Regulators

DLPA2005 contains three switch-mode power supplies that power the DMD. These rails are VOFS, VBIAS, and VRST. After pulling the PROJ_ON pin high, the DMD is first initialized followed by a power-up of the VOFS line after a small delay of less than 10 ms followed by VBIAS and VRST with an additional delay of 145 ms. The LED driver and STROBE DECODER circuit can only be enabled after all three rails are enabled. There are two power-down sequences, the normal power-down timing initiated after pulling the PROJ_ON pin low, and a fast power-down mode where if any one of the rails encounters a fault such as an output short, all three rails are discharged simultaneously. The detailed power-up and power-down diagrams are shown in Figure 3 and Figure 4.

DLPA2005 tim_normal_SD_LPS043.gif Figure 3. Power Sequence Normal Shutdown Mode

NOTE

All values are typical (unless otherwise noted).

DLPA2005 tim_fault_SD_LPS043.gif
1. If the FAULT condition happens and its associated interrupt is masked in the Interrupt Mask Register (0Dh), the INTZ does not go low, but all other timing shown in the diagram is unaffected.
Figure 4. Power Sequence Fault Shutdown Mode

NOTE

All values are typical (unless otherwise noted).

7.3.2 RGB Strobe Decoder

DLPA2005 contains RGB color-sequential circuitry that is composed of three NMOS switches, the LED driver, the strobe decoder, and the LED current control. The NMOS switches are connected to the terminals of the external LED package and turn the currents through the LEDs on and off. Package connections are shown in Figure 5 and Figure 9 and corresponding switch map in Table 1.

The LED_SEL[1:0] signals typically receive a rotating code switching from RED to GREEN to BLUE and then back to RED. When the LED_SEL[1:0] input signals select a specific color, the NMOSFETs are controlled based on the color selected, and a 10-bit current control DAC for this color is selected that provides a control current to the RGB LEDs feedback control network.

DLPA2005 switch_common_LPS043.gif Figure 5. Switch Connection for a Common-Anode LED Assembly

Table 1. Switch Positions for Common Anode RGB LEDs (MAP = 0)

Common Anode
LED_SEL[1:0] SW6 SW5 SW4 IDAC Input
0x00h Open Open Open N/A
0x01h Open Open Closed SW4_IDAC[9:0]
0x02h Open Closed Open SW5_IDAC[9:0]
0x03h Closed Open Open SW6_IDAC[9:0]

The switching of the three NMOS switches is controlled such that switches are returned to the open position first before the closed connections are made (break before make). The dead time between opening and closing switches is controlled through the BBM register. Switches that already are in the closed position (and are to remain in the closed state according to the SWCNTRL register) are not opened during the BBM delay time.

DLPA2005 tim_BBM_LPS043.gif Figure 6. BBM Timing (See Register 0Bh in Table 19)

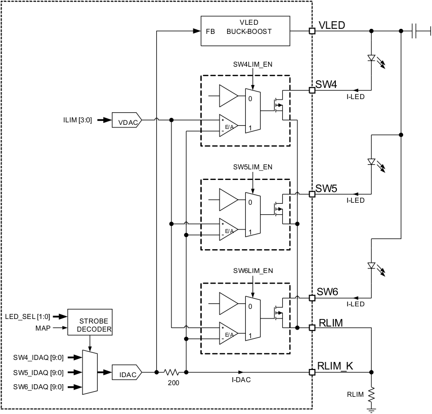
7.3.3 LED Current Control

DLPA2005 provides time-sequential circuitry to drive three LEDs with independent current control. A system based on a common anode LED configuration is shown in Figure 9 and consists of a buck-boost converter, which provides the voltage to drive the LEDs, three switches connected to the cathodes of the LEDs, an RLIM resistor used to sense the LED current, and a current DAC to control the LED current. The voltage measured at the pin V(RLIM_K) is used by the regulator loop.

The STROBE DECODER controls the switch positions as described in the previous section (RGB Strobe Decoder ). With all switches in the open position, the buck-boost output assumes an output voltage of 3.5 V.

For a common-anode RGB LED configuration, the buck-boost output voltage (VLED) assumes a value such that the voltage drop across the sense resistor equals

SPACE

Equation 1. (SW4_IDAC[9:0]Ivalue + ILED) × RLIM

SPACE

when SW4 is closed. The exact value of VLED depends on the current setting and the voltage drop across the LED but is limited to 5.4 V. When the STROBE decoder switches from SW4 to SW5, the buck-boost assumes a new output voltage such that the sense voltage equals:

SPACE

Equation 2. (SW5_IDAC[9:0]Ivalue + ILED) × RLIM

SPACE

and finally when SW6 is selected.

SPACE

Equation 3. (SW6_IDAC[9:0]Ivalue + ILED) × RLIM

SPACE

7.3.4 Maximum Led Currents and Efficiency Considerations

The DLPA2005 comprises a buck-boost power converter to supply the appropriate VLED to the LEDs. The maximum obtainable LED current for a given LED forward voltage are limited by three items:

  • The inherent maximum LED current of the PAD2005, i.e. for DAC setting 03FFh.
  • The maximum input current of about 4 A.
  • The converter efficiency.
  • Junction and ambient temperature

In the Figure 2 graph the LED current versus DAC setting is given for several supply voltages (VIN). The load was configured for each supply case such that at the maximum attainable current VOUT max=4.8 V.

For the higher supply voltages VIN>4.5 V the DAC current increases linearly up to the max setting of 3FFh. At that setting the ILED is about 2.5 A. For VIN=2.3 V and VIN=2.7 V the LED current is typically limited to 0.9 A and 1.3 A, respectively. Main reason of this limitation is the maximum input current in combination with the limited converter efficiency. This can be understood by looking at the equation describing the power conversion:

SPACE

DLPA2005 equation1_dlps047.gif

This equation states that the output power of the converter is equal to the input power times the converter efficiency. As indicated above, the input current IIN of the power converter is maximized to about 4A. The neff is the efficiency of the power converter, as described further down this section. For the lower input voltage the power converter runs as a boost converter.
(VOUT=4.8 V). Assuming 100% efficiency, VIN=2.3 V, VOUT=4.8 V and IINmax=4 A, the maximum attainable ILED is:

For the power converter approaching the maximum input current, the efficiency can roll down significantly. As a result the maximum LED current for VIN=2.3 V and VOUT=4.8 V is about 0.9 A.

The efficiency of the power converter depends on the input supply voltage and the output loading, i.e. output voltage and output current. In the below graph efficiency curves as a function of the LED current are given for several input supply voltages. Again for each of these supply cases the load was controlled such that at maximum output current the output voltage was about 4.8 V.

DLPA2005 iled_dac_pad2005_update.gif Figure 7. Measured Typical Power converter efficiency as a function of ILED for several supply voltages (VOUTmax=4.8V for each supply)

Note that in the measurement the output of the buck-boost regulator includes the voltage drop across the sense resistor RLIM, the voltage drop across the internal strobe control switch, and the forward voltage of the LED.

For higher input voltages the power converter runs at an efficiency of 85% or better. For the lower supply voltages because of the boost action, the efficiency quickly rolls down. Refer to section Thermal Considerations for information related to these efficiencies.

7.3.5 Calculating Inductor Peak Current

To properly configure the DLPA2005 device, a 2.2-μH inductor must be connected between pin L1 and pin L2. The peak current for the inductor in steady state operation can be calculated.

Equation 4 shows how to calculate the peak current I1 in step down mode operation, and Equation 5 shows how to calculate the peak current I2 in boost mode operation. VIN1 is the maximum input voltage, VIN2 is the minimum input voltage, ƒ is the switching frequency (2.25 MHz), and L the inductor value (2.2 μH).

Equation 4. DLPA2005 eq_peak_cur1_LPS043.gif
Equation 5. DLPA2005 eq_peak_cur2_LPS043.gif

The critical current value for selecting the right inductor is the higher value of I1 and I2. Also consider that load transients and error conditions may cause higher inductor currents. This needs to be accounted for when selecting an appropriate inductor. Internally the switching current is limited to a maximum of 4 A.

7.3.6 LED Current Accuracy

The LED drive current is controlled by a current DAC (Digital to Analog Converter) and can be set independently for switch SW4, SW5 and SW6. For the DLPA2005, the DAC is trimmed at a current of 2528 mA at code: 0x3FFh, and the step size is 2.47 mA. First order gain-error of the DAC can be neglected, but an offset current error must be taken into account. This offset error differs depending on the used RLIM, and is ±100 mA for the DLPA2005 using a current sense resistor of 39 mΩ.

The max current of the DLPA2005 (SWx_IDAC[9:0] = 0x3FFh) is regulated to 2528 mA. At the lowest setting (SWx_IDAC[9:0] = 0x029h) the current is regulated to 101 mA (DLPA2005). For this current setting (0x028h), the absolute current error results into a large relative error, however this is not a typical operating point.

For best accuracy of the LED current, take the below two considerations into account:

  • The LED current setting does not only depend on the accuracy of the RLIM resistor but also strongly depends on the added resistance of pcb traces in the ground route of RLIM and the soldering quality. Due to the low value of the current sense resistor RLIM, any extra introduced resistance of e.g. several milliohms will result in a noticeable different LED current.
  • Voltage sensing across RLIM is internally referred to the analog ground, i.e. pin 5 AGND1 and pin 20 GND. To prevent any voltage drop between the ground connection of RLIM and the AGND of the PAD2005, make a star connection of the RLIM ground near pin 5. Take care to make it a low ohmic route that can handle the high LED current. Subsequently, make the ground connection for pin 5 to the system ground low ohmic as well.

Taking the above measures relative to RLIM, the ILED current should align with the calculated value according to:

  • Decimal_Code# = (set_current - min_current)/ step_current.
  • If needed translate the Decimal_Code# to HEX code before entering in the control software.

7.3.7 Transient Current Limiting

Typically the forward voltages of the green and blue diodes are close to each other (about 3 to 4 V). However, the forward voltage of the red diode is significantly lower (1.8 to 2.5 V). This can lead to a current spike in the red diode when the strobe controller switches from green or blue to red because VLED is initially at a higher voltage than required to drive the RED diode. DLPA2005 provides transient current limiting for each switch to limit the current in the LEDs during the transition. The transient current limit value is controlled through the ILIM[3:0] bits in the IREG register. The same register also contains three bits to select which switch employs the transient current limiting feature. In a typical application, the transient current limit will only apply to the RED diode, and the ILIM[3:0] value will typically be set approximately 10% higher than the DC regulation current. The effect that the transient current limit has on the LED current is shown in Figure 8.

DLPA2005 trans_I_limit_LPS043.gif
Red LED current without transient current limit. The current overshoots because the buck-boost voltage starts at the (higher) level of the green or blue LED. LED current with transient current limit.
Figure 8. RED LED Current With and Without Transient Current Limit
DLPA2005 led_driver_block.gif Figure 9. LED Driver Block Diagram

7.3.8 1.1-V Regulator (Buck Converter)

The buck converter creates a voltage of 1.1 V, and due to its switching nature, an output ripple with a frequency of approximately 2.25 MHz occurs on its output. This ripple is strongly dependent on the decoupling capacitor at the output in combination with the inductor. The magnitude of the ripple can be calculated with Equation 6.

Equation 6. DLPA2005 eq_Vcore_LPS043.gif

The best way to minimize this ripple is to select a capacitor with a very-low ESR.

7.3.9 Measurement System

The measurement system is composed of a 10:1 analog multiplexer (MUX), a programmable-gain amplifier, and a comparator. It works together with the DPP processor to provide:

  • White-point correction (WPC) by independently adjusting the RGB LED currents after measuring the brightness of each color with an external light sensor
  • A measurement of the:
    • Battery voltage
    • LED forward voltage
    • Exact LED current
    • Temperature as derived by measuring the voltage across an external thermistor

Figure 10 shows a block diagram of the measurement system.

DLPA2005 fbd_measure_LPS043.gif Figure 10. Block Diagram of the Measurement System

Table 2. Recommended Configuration of the AFE for Different Input Selections

AFE_SEL[3:0] SELECTED INPUT RECOMMENDED GAIN SETTING
AFE-GAIN[1:0]
RECOMMENDED SETTING OF
AFE_CAL_DIS BIT
0x00h SENS2 0x01h (1x) Setting has no effect on measurement
0x01h VLED 0x01h (1x) Setting has no effect on measurement
0x02h VINA 0x01h (1x) Setting has no effect on measurement
0x03h SENS1 0x01h (1x) Setting has no effect on measurement
0x04h RLIM_K 0x03h (18x) Set to 1 if sense voltage is >100 mV. Otherwise set to 0 (default)
0x05h SW4 0x02h (9.5x) Set to 1 if sense voltage is >200 mV. Otherwise set to 0 (default)
0x06h SW5 0x02h (9.5x) Set to 1 if sense voltage is >200 mV. Otherwise set to 0 (default)
0x07h SW6 0x02h (9.5x) Set to 1 if sense voltage is >200 mV. Otherwise set to 0 (default)
0x08h No connect N/A N/A
0x09h VREF 0x01h (1x) Setting has no effect on measurement

7.3.10 Protection Circuits

DLPA2005 has several protection circuits to protect the IC and system from damage due to excessive power consumption, die temperature, or over-voltages. These circuits are described in the following sections.

7.3.10.1 Thermal Warning (HOT) and Thermal Shutdown (TSD)

DLPA2005 continuously monitors the junction temperature and issues a HOT interrupt if temperature exceeds the HOT threshold. If the temperature continues to increase above the thermal shutdown threshold, all rails are disabled and the TSD bit in the INT register is set. After the temperature drops below its threshold, the system recovers and waits for the DPP to resend the DMD_EN bit.

DLPA2005 TSD_warn_LPS043.gif Figure 11. Definition of the Thermal Shutdown and Hot-Die Temperature Warning

7.3.10.2 Low Battery Warning (BAT_LOW) and Undervoltage Lockout (UVLO)

If the battery voltage drops below the BAT_LOW threshold (typically 3 V) the BAT_LOW interrupt is issued, but normal operation continues. After the battery drops below the undervoltage threshold which has a default hardcoded value of 2.3 V (this UVLO voltage can be changed through register 09 h from 2.3 to 4.5 V), the UVLO interrupt is issued, all rails are powered down in sequence, the DMD_EN bit is reset, and the part enters STANDBY mode. The power rails cannot be re-enabled before the input voltage recovers to >2.4 V. To re-enable the rails, the PROJ_ON pin must be toggled. The undervoltage threshold is programmable from 2.3 to 4.5 V in 31 steps.

The UVLO shutdown process will protect the DMD by allowing time for the mirrors to park, then doing a fast discharge of VOFS, VRST, and VBIAS. This protection occurs even in the case of sudden battery removal from the projector, as long as the bulk capacitance on the battery voltage (VINx) keeps this voltage above 2.3 V for as long as needed for VOFS, VRST, and VBIAS to discharge to the required safe levels as shown in the DMD data sheet. VOFS, VRST, and VBIAS discharge times depend on the load capacitance on each regulator. When for instance every supply is decoupled using a capacitor of 0.5 µF, VINx should stay above 2.3 V for at least 100 µs after the battery is suddenly removed. During this time, the mirrors can be placed in a safe position and VOFS, VRST, and VBIAS can be discharged.

NOTE

Capacitive loads should be such that LS_OUT stays above 1.65 V until VOFS, VRST, and VBIAS have discharged to their required safe levels.

DLPA2005 tim_UVLO_LPS043.gif
1. This time is programmable from 0 to 100 µs
Figure 12. UVLO is Asserted When the Input Supply Drops Below the UVLO Threshold

7.3.10.3 DMD Regulator Fault (DMD_FLT)

The DMD regulator is continuously monitored to check if the output rails are in regulation and if the inductor current increases as expected during a switching cycle. If either one of the output rails drops out of regulation (for example, due to a shorted output) or the inductor current does not increase as expected during a switching cycle (due to a disconnected inductor), the DMD_FLT interrupt bit is set in the INT register, the DMD_EN bit is reset, and the DMD regulator is shut down. Resetting the DMD_EN bit also causes the LED driver to power down. To restart the system, the PROJ_ON pin must be toggled. In case the interrupt is masked, it is sufficient to set the DMD_EN bit to restart the system.

7.3.10.4 V6V Power-Good (V6V_PGF) Fault

The LED driver regulation loop requires the V6V rail for proper operation. The rail is continuously monitored and should the output drop below the power-good threshold, the V6V_PGF bit is set. The VLED buck-boost is then disabled and attempts to restart automatically.

7.3.10.5 VLED Overvoltage (VLED_OVP) Fault

If the buck-boost output voltage rises above 5.4 V, the VLED_OVP interrupt is set but the buck-boost regulator is not turned off. A typical condition to cause this fault is an open LED.

7.3.10.6 VLED Power Save Mode

In normal PWM operation, the efficiency of the VLED buck-boost converter dramatically reduces for LED currents below 100 mA. In this case, the power save mode allows high converting efficiency at low output currents by skipping pulses in the switcher’s gate driver control.

7.3.10.7 V1V8 PG Failure

If for any reason the voltage on the LS_OUT drops below approximately 1.3 V, then VOFS, VBIAS, and VRST immediately go into fast shut down. Holding off power down to do mirror parking is not included since 1.3 V is too low to wait for this. Reactivating can only be done by toggling the PROJ_ON off and on again.

7.3.10.8 Interrupt Pin (INTZ)

Use the interrupt pin to signal events and fault conditions to the host processor. Whenever a fault or event occurs in the IC, the corresponding interrupt bit is set in the INT register, and the open-drain output is pulled low. The INTZ pin is released (returns to HiZ state) and fault bits are cleared when the INT register is read by the host.

However, if a failure persists, the corresponding INT bit remains set and the INTZ pin is pulled low again after a maximum of 32 µs.

Interrupt events include fault conditions such as power-good faults, over-voltage, over-temperature shutdown, and UVLO. For all interrupt conditions see the interrupt register on Table 21.

The MASK register is used to mask events from generating interrupts, that is, from pulling the INTZ pin low. The MASK settings affect the INTZ pin only and have no impact on protection and monitor circuits themselves. When an interrupt is masked, the event causing the interrupt still sets the corresponding bit in the INT register. However, it does not pull the INTZ pin low.

7.3.10.9 SPI

DLPA2005 provides a 4-wire SPI port that supports high-speed serial data transfers up to 33.3 MHz. Support includes register and data buffer write and read operations. The SPI_CSZ input serves as the active low chip select for the SPI port. The SPI_CSZ input must be forced low in order to write or read registers and data buffers. When SPI_CSZ is forced high, the data at the SPI_DIN input is ignored, and the SPI_DOUT output is forced to a high-impedance state. The SPI_DIN input serves as the serial data input for the port; the SPI_DOUT output serves as the serial data output. The SPI_CLK input serves as the serial data clock for both the input and output data. Data is latched at the SPI_DIN input on the rising edge of SPI_CLK, while data is clocked out of the SPI_DOUT output on the falling edge of SPI_CLK. Figure 13 illustrates the SPI port protocol. Byte 0 is referred to as the command byte, where the most significant bit is the write/not read bit. For the W/nR bit, a 1 indicates a write operation, while a 0 indicates a read operation. The remaining seven bits of the command byte are the register address targeted by the write or read operation. The SPI port supports write and read operations for multiple sequential register addresses through the implementation of an auto-increment mode. As shown in Figure 13, the auto-increment mode is invoked by simply holding the SPI_CSZ input low for multiple data bytes. The register address is automatically incremented after each data byte transferred, starting with the address specified by the command byte. After reaching address 0x7Fh the address pointer jumps back to 0x00h.

DLPA2005 tim_SPI_prot_LPS043.gif Figure 13. SPI Protocol

7.3.11 Password Protected Registers

Register addresses 0x11h through 0x27h can be read-accessed the same way as any other register, but are protected against accidental write operations through the PASSWORD register (address 0x10h). To write to a protected register, follow these steps:

  1. Write data 0xBAh to register address 0x10h.
  2. Write data 0xBEh to register address 0x10h.

Both writes must be consecutive, that is, there must be no other read or write operation in between sending the two bytes. After the password has been successfully written, registers 0x11h through 0x27h are unlocked and can be write accessed using the regular SPI protocol. They remain unlocked until any byte other than 0xBAh is written to the PASSWORD register or the part is power cycled.

To check if the registers are unlocked, read back the PASSWORD register. If the data returned is 0x00h, the registers are locked. If the PASSWORD register returns 0x01h, the registers are unlocked.

7.4 Device Functional Modes

MODES OF OPERATION

    OFF This is the lowest-power mode of operation. All power functions are turned off, registers are reset to their default values and the IC does not respond to SPI commands. RESETZ pin is pulled low. The IC will enter OFF mode whenever the PROJ_ON pin is low.
    STANDBY The DMD regulators and LED power (VLED) are turned off, but the IC does respond to the SPI interface. The device enters STANDBY mode whenever PROJ_ON is set high or DMD_EN7 bit is set to 0 using the SPI interface after PROJ_ON is already high. The device also enters STANDBY mode when a fault condition is detected8. (see the section about Protection Circuits on pages 28 & 30)
    ACTIVE1 The DMD supplies are enabled but LED power (VLED) is disabled. PROJ_ON pin must be high, DMD_EN bit must be set to 1, and VLED_EN9 bit is set to 0.
    ACTIVE2 DMD supplies and LED power are enabled. PROJ_ON pin must be high and DMD_EN and VLED_EN bits must both be set to 1.
DLPA2005 state_diagram_LPS043.gif
A. || = OR , & = AND
B. FAULT = Undervoltage on any supply (except LS_OUT), thermal shutdown, or UVLO detection
C. UVLO detection, per the diagram, causes the DLPA2005 to go into the standby state. This is not the lowest power state. If lower power is desired, PROJ_ON should be set low.
D. DMD_EN register bit can be reset or set by SPI writes. DMD_EN defaults to 0 when PROJ_ON goes from low to high and then the DPP ASIC software automatically sets it to 1. Also, FAULT = 1 causes the DMD_EN register bit to be reset.
E. PWR_EN is a signal internal to the DLPA2005. This signal turns on the VCORE regulator and the load switch that drives pin LS_OUT
Figure 14. State Diagram

Table 3. Device State as a Function of Control-Pin Status

PROJ_ON PIN STATE
LOW OFF
HIGH STANDBY
ACTIVE1
ACTIVE2
(Device state depends on DMD_EN and VLED_EN bits and whether there are any fault conditions.)

Table 4. Modes of Operation

MODE DESCRIPTION
OFF This is the lowest-power mode of operation. All power functions are turned off, registers are reset to their default values, and the IC does not respond to SPI commands. RESETZ pin is pulled low. The IC will enter OFF mode whenever the PROJ_ON pin is low.
STANDBY The DMD regulators and LED power (VLED) are turned off, but the IC does respond to the SPI. The device enters STANDBY mode whenever PROJ_ON is set high or DMD_EN(1) bit is set to 0 using the SPI interface after PROJ_ON is already high. The device also enters STANDBY mode when a fault condition is detected(2). (See Protection Circuits .)
ACTIVE1 The DMD supplies are enabled but LED power (VLED) is disabled. PROJ_ON pin must be high, DMD_EN bit must be set to 1, and VLED_EN(3) bit is set to 0.
ACTIVE2 DMD supplies and LED power are enabled. PROJ_ON pin must be high and DMD_EN and VLED_EN bits must both be set to 1.
(1) Settings can be done through Reg01h [9] and Reg2E [119]
(2) Power-good faults, over-voltage, overtemperature shutdown, and undervoltage lockout
(3) Settings can be done through Reg47h [60], bit is named VLED_EN_SET

7.5 Register Maps

Table 5. Register Description

REGISTER ADDRESS (Hex) NAME TABLE DESCRIPTION DEFAULT
USER CONFIGURATION DEFINITIONS
R 0x00 CHIP ID Table 6 Chip Revision Register; DLPA2005 C4
R/W 0x01 CHIPENABLE Table 7 Enable Register 0F
R/W 0x02 IREG Table 1 Transient-current limit settings 30
R/W 0x03 SW4MSB Table 8 Regulation current MSB, SW4 0
R/W 0x04 SW4LSB Table 9, Table 10 Regulation current LSB, SW4 0
R/W 0x05 SW5MSB Table 11 Regulation current MSB, SW5 0
R/W 0x06 SW5LSB Table 12, Table 13 Regulation current LSB, SW5 0
R/W 0x07 SW6MSB Table 14 Regulation current MSB, SW6 0
R/W 0x08 SW6LSB Table 15, Table 16 Regulation current LSB, SW6 0
R/W 0x09 SWCNTRL Table 17 Switch ON/OFF control (direct mode) 0
R/W 0x0A AFE Table 18 AFE (MUX) control 0
R/W 0x0B BBM Table 19, Table 20 Break Before Make timing 0
R 0x0C INT Table 21, Table 22 Interrupt register 0
R/W 0x0D INT MASK Table 23, Table 24 Interrupt Mask register DFh
R/W 0x0E TIMING Table 25, Table 26 Timing register VOFS, VBIAS, VRST, and RESETZ 7
USER PROTECTED DEFINITION
R/W 0x10 PASSWORD Table 27 Password register 0
R/W 0x11 SYSTEM Table 28 System Configuration register 0
USER EEPROM SCRATCH PAD DEFINITION
R/W 0x20 BYTE0 Table 30 User EEPROM, Byte0 0
R/W 0x21 BYTE1 Table 31 User EEPROM, Byte1 0
R/W 0x22 BYTE2 Table 32 User EEPROM, Byte2 0
R/W 0x23 BYTE3 Table 33 User EEPROM, Byte3 0
R/W 0x24 BYTE4 Table 34 User EEPROM, Byte4 0
R/W 0x25 BYTE5 Table 35 User EEPROM, Byte5 0
R/W 0x26 BYTE6 Table 36 User EEPROM, Byte6 0
R/W 0x27 BYTE7 Table 37 User EEPROM, Byte7 0

Table 6. Chip Revision Register

REGISTER = 00h
DATA BIT D7 D6 D5 D4 D3 D2 D1 D0 HEX
FIELD NAME CHIP ID [7:0]
READ/WRITE R R R R R R R R
RESET VALUE DLPA2005 1 1 0 0 0 1 0 0 C4
FIELD NAME BIT BIT DEFINITION
CHIP ID [7:0] 7:4 CHIPID<3:0>
3:0 REVID<3:0>

Table 7. Enable Register

REGISTER = 01h
DATA BIT D7 D6 D5 D4 D3 D2 D1 D0 HEX
FIELD NAME CHIPENABLE [15:8]
READ/WRITE R/W R/W R/W R/W R/W R/W R/W R/W
RESET VALUE 0 0 0 0 1 1 1 1 0F
FIELD NAME BIT BIT DEFINITION
CHIPENABLE [15:8] 15:12 USER_GPO<3:0>
11 VLED_POWER_SAVE_MODE_DIS
Power save mode is used to improve efficiency at light load.
10 FAST_SHUTDOWN_EN
Applicable only during a fault condition.
Shutdown timing is defined by register 0Eh. (see Figure 5)
9 DMD_EN
8 VLED_EN

Table 1. Transient-Current Limit Settings

REGISTER = 02h
DATA BIT D7 D6 D5 D4 D3 D2 D1 D0 HEX
Field Name IREG [23:16]
Read/Write R/W R/W R/W R/W R/W R/W R/W R/W
Reset Value 0 0 1 1 0 0 0 0 30
FIELD NAME BIT BIT DEFINITION
Not used [23:16] 23 TBD
IREG [3:0] 22:19 IREG_ILIM<3:0> Rlim = 39 mΩ
0000 333 mA
0001 385 mA
0010 442 mA
0011 494 mA
0100 564 mA
0101 705 mA
0110 846 mA
0111 1128 mA
1000 1410 mA
1001 1692 mA
1010 1974 mA
1011 2256 mA
1100 2538 mA
1101 2974 mA
1110 3410 mA
1111 3846 mA
SW6LIM_EN 18 SW6LIM_EN
Transient current-limit enable for SW6
0 – Transient current-limit is disabled
1 – Transient current-limit is enabled
SW5LIM_EN 17 SW5LIM_EN
Transient current-limit enable for SW5
0 – Transient current-limit is disabled
1 – Transient current-limit is enabled
SW4LIM_EN 16 SW4LIM_EN
Transient current-limit enable for SW4
0 – Transient current-limit is disabled
1 – Transient current-limit is enabled

Table 8. Regulation Current MSB, SW4(1)

REGISTER = 03h
DATA BIT D7 D6 D5 D4 D3 D2 D1 D0 HEX
FIELD NAME SW4MSB [31:24]
READ/WRITE R/W R/W R/W R/W R/W R/W R/W R/W
RESET VALUE 0 0 0 0 0 0 0 0 00
FIELD NAME Bit BIT DEFINITION
SW4MSB [31:24] 31:26 TBD
25:24 SW4_IDAC<9:8>
(1) The DLPA2005 can use up to code 0x3ffh for SW4_IDAC[9:0].

Table 9. Regulation Current LSB, SW4

REGISTER = 04h
DATA BIT D7 D6 D5 D4 D3 D2 D1 D0 HEX
FIELD NAME SW4LSB [39:32]
READ/WRITE R/W R/W R/W R/W R/W R/W R/W R/W
RESET VALUE 0 0 0 0 0 0 0 0 00
FIELD NAME Bit BIT DEFINITION
SW4LSB [39:32] 39:32 SW4_IDAC<7:0>

Table 10. Regulation Current LSB, SW4 Bit Definitions

DLPA2005 (1) (2)
SW4_IDAC[9:0] LED CURRENT SW4_IDAC[9:0] LED CURRENT SW4_IDAC[9:0] LED CURRENT SW4_IDAC[9:0] LED CURRENT
0x000h 0 mA 0x100h 633 mA 0x200h 1265 mA 0x300h 1898 mA
0x029h 101 mA 0x101h 635 mA 0x201h 1268 mA 0x301h 1900 mA
0x02Ah 104 mA 0x102h 638 mA 0x202h 1270 mA 0x302h 1903 mA
... ... ... ... ... ... ... ...
0x0FEh 628 mA 0x1FEh 1260 mA 0x2FEh 1893 mA 0x3FEh 2526 mA
0x0FFh 630 mA 0x1FFh 1263 mA 0x2FFh 1895 mA 0x3FFh 2528 mA
(1) Values shown are for a typical DLPA2005 unit at T = 25°C. Typical step size is 2.47 mA for RLIM = 39 mΩ
(2) The DLPA2005 can use up to code 0x3FFh for SW4_IDAC[9:0].

Table 11. Regulation Current MSB, SW5(1)

REGISTER = 05h
DATA BIT D7 D6 D5 D4 D3 D2 D1 D0 HEX
FIELD NAME SW5MSB [47:40]
READ/WRITE R/W R/W R/W R/W R/W R/W R/W R/W
RESET VALUE 0 0 0 0 0 0 0 0 00
FIELD NAME Bit BIT DEFINITION
SW5MSB [47:40] 47:42 TBD
41:40 SW5_IDAC<9:8>
(1) The DLPA2005 can use up to code 0x3FFh for SW5_IDAC[9:0].

Table 12. Regulation Current LSB, SW5

REGISTER = 06h
DATA BIT D7 D6 D5 D4 D3 D2 D1 D0 HEX
FIELD NAME SW5LSB [55:48]
READ/WRITE R/W R/W R/W R/W R/W R/W R/W R/W
RESET VALUE 0 0 0 0 0 0 0 0 00
FIELD NAME BIT BIT DEFINITION
SW5LSB [55:48] 55:48 SW5_IDAC<7:0>

Table 13. Regulation Current LSB, SW5 Bit Definitions

DLPA2005 (1) (2)
SW5_IDAC[9:0] LED CURRENT SW5_IDAC[9:0] LED CURRENT SW5_IDAC[9:0] LED CURRENT SW5_IDAC[9:0] LED CURRENT
0x000h 0 mA 0x100h 633 mA 0x200h 1265 mA 0x300h 1898 mA
0x029Ch 101 mA 0x101h 635 mA 0x201h 1268 mA 0x301h 1900 mA
0x02Ah 104 mA 0x102h 638 mA 0x202h 1270 mA 0x302h 1903 mA
... ... ... ... ... ... ... ...
0x0FEh 628 mA 0x1FEh 1260 mA 0x2FEh 1893 mA 0x3FEh 2526 mA
0x0FFh 630 mA 0x1FFh 1263 mA 0x2FFh 1895 mA 0x3FFh 2528 mA
(1) Values shown are for a typical DLPA2005 unit at T = 25°C. Typical step size is 2.47 mA for RLIM = 39 mΩ
(2) The DLPA2005 can use up to code 0x3FFh for SW5_IDAC[9:0].

Table 14. Regulation Current MSB, SW6(1)

REGISTER = 07h
DATA BIT D7 D6 D5 D4 D3 D2 D1 D0 HEX
FIELD NAME SW6MSB [63:56]
READ/WRITE R/W R/W R/W R/W R/W R/W R/W R/W
RESET VALUE 0 0 0 0 0 0 0 0 00
FIELD NAME BIT BIT DEFINITION
SW6MSB [63:56] 63:58 TBD
57:56 SW6_IDAC<9:8>
(1) The DLPA2005 can use up to code 0x3FFh for SW6_IDAC[9:0].

Table 15. Regulation Current LSB, SW6

REGISTER = 08h
DATA BIT D7 D6 D5 D4 D3 D2 D1 D0 HEX
FIELD NAME SW6LSB [71:64]
READ/WRITE R/W R/W R/W R/W R/W R/W R/W R/W
RESET VALUE 0 0 0 0 0 0 0 0 00
FIELD NAME BIT BIT DEFINITION
SW6LSB [71:64] 71:64 SW6_IDAC<7:0>

Table 16. Regulation Current LSB, SW6 Bit Definitions

DLPA2005 (1) (2)
SW6_IDAC[9:0] LED CURRENT SW6_IDAC[9:0] LED CURRENT SW6_IDAC[9:0] LED CURRENT SW6_IDAC[9:0] LED CURRENT
0x000h 0 mA 0x100h 633 mA 0x200h 1265 mA 0x300h 1898 mA
0x029h 101 mA 0x101h 635 mA 0x201h 1268 mA 0x301h 1900 mA
0x02Ah 104 mA 0x102h 638 mA 0x202h 1270 mA 0x302h 1903 mA
... ... ... ... ... ... ... ...
0x0FEh 628 mA 0x1 FEh 1260 mA 0x2FEh 1893 mA 0x3FEh 2526 mA
0x0FFh 630 mA 0x1 FFh 1263 mA 0x2FFh 1895 mA 0x3FFh 2528 mA
(1) Values shown are for a typical DLPA2005 unit at T = 25°C. Typical step size is 2.47 mA for RLIM = 39 mΩ
(2) The DLPA2005 can use up to code 0x3FFh for SW6_IDAC[9:0].

Table 17. Switch On/Off Control (Direct Mode)

REGISTER = 09h
DATA BIT D7 D6 D5 D4 D3 D2 D1 D0 HEX
FIELD NAME SWCNTRL [79:72]
READ/WRITE R/W R/W R/W R/W R/W R/W R/W R/W
RESET VALUE 0 0 0 0 0 0 0 0 00
FIELD NAME BIT BIT DEFINITION
SWCNTRL [79:72] 79 SW6 (controls switch 6 if direct mode (see reg 11h) is enabled)
78 SW5 (controls switch 5 if direct mode (see reg 11h) is enabled)
77 SW4 (controls switch 4 if direct mode (see reg 11h) is enabled)
76:72 UVLO_TRIM<4:0>
00000
00001
.....
11110
11111
2.3 V (minimum value – default value)
2.37 V
Step approximately 70 mV
4.43 V
4.5 V (maximum value)

Table 18. AFE (MUX) Control

REGISTER = 0Ah
DATA BIT D7 D6 D5 D4 D3 D2 D1 D0 HEX
FIELD NAME AFE [87:80]
READ/WRITE R/W R/W R/W R/W R/W R/W R/W R/W
RESET VALUE 0 0 0 0 0 0 0 0 00
FIELD NAME BIT BIT DEFINITION
AFE [87:80] 87 AFE_EN
86 AFE_CAL_DIS
85:84 AFE_GAIN<1:0>
83:80 AFE_SEL<3:0>

Table 19. Break Before Make (BBM) Timing

REGISTER = 0Bh
DATA BIT D7 D6 D5 D4 D3 D2 D1 D0 HEX
FIELD NAME BBM [95:88]
READ/WRITE R/W R/W R/W R/W R/W R/W R/W R/W
RESET VALUE 0 0 0 0 0 0 0 0 00

Table 20. Break Before Make (BBM) Timing Bit Definitions(1)

FIELD NAME BIT BIT DEFINITION
BBM [95:88] 95:88 BBM_DELAY<7:0>
0x00 – 0 ns 0x40 – 7326 ns 0x80 – 14430 ns 0xC0 – 21534 ns
0x01 – 333 ns 0x41 – 7437 ns 0x81 – 14541 ns 0xC1 – 21645 ns
0x02 – 444 ns 0x42 – 7548 ns 0x82 – 14652 ns 0xC2 – 21756 ns
... ... ... ...
0x3E – 7104 ns 0x7E – 14208 ns 0xBE – 21312 ns 0xFE – 28416 ns
0x3F – 7215 ns 0x7F – 14319 ns 0xBF – 21423 ns 0xFF – 28527 ns
(1) It takes 333 to 444 ns to turn off the switches from the time a change occurs on LED_SEL[1:0].

Table 21. Interrupt Register

REGISTER = 0Ch
DATA BIT D7 D6 D5 D4 D3 D2 D1 D0 HEX
FIELD NAME INT [103:96]
READ/WRITE R R R R R R R R
RESET VALUE 0 0 0 0 0 0 0 0 00

Table 22. Interrupt Register Bit Definitions

FIELD NAME BIT BIT DEFINITION
INT [103:96] 103 VLED_OVP
VLED buck_boost overvoltage fault interrupt (normal operation resumes)
0 – No fault
1 – Buck_boost output is above OVP threshold
102 IREG_PG_FAULT
V6V power-good fault interrupt (normal operation resumes)
0 – No fault
1 – V6V is not in regulation
101 PROJ_ON_INT
Proj_On interrupt (part enters OFF mode)
0 – Pin is pulled high, normal mode
1 – Pin is pulled low, alerts the DPP that the DMD regulator is about to shut down.
100 DMD_FAULT
DMD regulator fault (part enters STANDBY mode and DMD_EN bit is cleared)
0 – No fault
1 – The inductor current is not increasing at the correct rate, likely to be caused by an open inductor.
Or, one of the regulator outputs has dropped below the power-good threshold, likely to be caused by a short
99 UVLO
UVLO interrupt (sensed at VINA pin), DMD bit is cleared.
0 – Battery voltage is above the UVLO threshold
1 – Battery voltage has dropped below the UVLO threshold
98 BAT_LOW_WARN
Low battery warning interrupt (sensed at VINA pin, normal operation resumes)
0 – Battery voltage is above the low-battery threshold
1 – Battery voltage has dropped below the low-battery threshold
97 TS_WARN
Thermal warning interrupt (normal operation resumes)
0 – Die temperature is in normal operating range
1 – Die temperature is above the HOT threshold
Or, part has not cooled down enough to recover from HOT.
96 TS_WARN
Thermal Warning Interrupt (normal operation resumes)
0 – Die temperature is in normal operating range
1 – Die temperature is above the HOT threshold
Or, part has not cooled down enough to recover from HOT.

Table 23. Interrupt Mask Register

REGISTER = 0Dh
DATA BIT D7 D6 D5 D4 D3 D2 D1 D0 HEX
FIELD NAME INT MASK [111:104]
READ/WRITE R/W R/W R/W R/W R/W R/W R/W R/W
RESET VALUE 1 1 0 1 1 1 1 1 DF

Table 24. Interrupt Mask Register Bit Definitions

FIELD NAME BIT BIT DEFINITION
INT MASK [111:104] 111 VLED BUCK_BOOST
Overvoltage fault interrupt mask
0 – Interrupt is not masked
1 – Interrupt is masked
110 IREG_PG_FAULT_MASK
0 – Interrupt is not masked
1 – Interrupt is masked
109 PROJ_ON interrupt mask
0 – Interrupt is not masked
1 – Interrupt is masked
108 DMD_REGULATOR fault mask
0 – Interrupt is not masked
1 – Interrupt is masked
107 UVLO_MASK
0 – Interrupt is not masked
1 – Interrupt is masked
106 Low Battery Warning Mask (sensed at VINA pin)
0 – Interrupt is not masked
1 – Interrupt is masked
105 Thermal Shutdown Interrupt Mask
0 – Interrupt is not masked
1 – Interrupt is masked
104 Thermal Warning Interrupt Mask
0 – Interrupt is not masked
1 – Interrupt is masked

Table 25. Timing Register VOFS, VBIAS, VRST, and RESETZ

REGISTER = 0Eh
DATA BIT D7 D6 D5 D4 D3 D2 D1 D0 HEX
FIELD NAME TIMING [119:112]
READ/WRITE R/W R/W R/W R/W R/W R/W R/W R/W
RESET VALUE 0 0 0 0 0 1 1 1 07

Table 26. Timing Register VOFS, VBIAS, VRST, and RESETZ Bit Definitions

FIELD NAME BIT BIT DEFINITION
TIMING [119:112] 119:116 VOFS/RESETZ_DELAY<3:0> (for values see min and max delay)
115:112 VBIAS/VRST_DELAY<3:0> (for values see min and max delay)
Min Delay (μs) Max Delay (μs)
0000 4.0 4.4
0001 8.0 8.9
0010 16.0 17.8
0011 32.0 35.5
0100 64.0 71.1
0101 128.0 142.2
0110 256.0 284.4
0111 512.0 569.0
1000 6.2 7.1
1001 12.4 14.2
1010 24.9 28.4
1011 49.8 56.9
1100 99.5 113.8
1101 199.1 227.6
1110 398.3 455.2
1111 1024.2 1138.0

Table 27. Password Register

REGISTER = 10h
DATA BIT D7 D6 D5 D4 D3 D2 D1 D0 HEX
FIELD NAME PASSWORD [135:128]
READ/WRITE R/W R/W R/W R/W R/W R/W R/W R/W
RESET VALUE 0 0 0 0 0 0 0 0 00
FIELD NAME BIT BIT DEFINITION
PASSWORD [135:128] 135:128 USER PASSWORD (0xBAh + 0xBEh) Disable (0x00h)
Once set, register 11h can be written.

Table 28. System Configuration Register

REGISTER = 11h
DATA BIT D7 D6 D5 D4 D3 D2 D1 D0 HEX
FIELD NAME SYSTEM [143:136]
READ/WRITE R/W R/W R/W R/W R/W R/W R/W R/W
RESET VALUE 0 0 0 0 0 0 0 0 00

Table 29. System Configuration Register Bit Definitions

FIELD NAME BIT BIT DEFINITION
SYSTEM [143:136] 143:139 TBD
138 EEPROM_PROGRAM
Program scratch pad values to EEPROM
137 DIRECT_MODE
Allows direct control of switches through SW CONTROL REGISTER
136 TBD

Table 30. User EEPROM, BYTE0

REGISTER = 20h
DATA BIT D7 D6 D5 D4 D3 D2 D1 D0 HEX
FIELD NAME BYTE0 [7:0]
READ/WRITE R/W R/W R/W R/W R/W R/W R/W R/W
RESET VALUE 0 0 0 0 0 0 0 0 00
FIELD NAME BIT BIT DEFINITION
BYTE0 [7:0] 7:0 USER BYTE 0

Table 31. User EEPROM, BYTE1

REGISTER = 21h
DATA BIT D7 D6 D5 D4 D3 D2 D1 D0 HEX
FIELD NAME BYTE1 [15:8]
READ/WRITE R/W R/W R/W R/W R/W R/W R/W R/W
RESET VALUE 0 0 0 0 0 0 0 0 00
FIELD NAME BIT BIT DEFINITION
BYTE1 [15:8] 15:8 USER BYTE 1

Table 32. User EEPROM, BYTE2

REGISTER = 22h
DATA BIT D7 D6 D5 D4 D3 D2 D1 D0 HEX
FIELD NAME BYTE2 [23:16]
READ/WRITE R/W R/W R/W R/W R/W R/W R/W R/W
RESET VALUE 0 0 0 0 0 0 0 0 00
FIELD NAME BIT BIT DEFINITION
BYTE2 [23:16] 23:16 USER BYTE 2

Table 33. User EEPROM, BYTE3

REGISTER = 23h
DATA BIT D7 D6 D5 D4 D3 D2 D1 D0 HEX
FIELD NAME BYTE3 [31:24]
READ/WRITE R/W R/W R/W R/W R/W R/W R/W R/W
RESET VALUE 0 0 0 0 0 0 0 0 00
FIELD NAME BIT BIT DEFINITION
BYTE3 [31:24] 31:24 USER BYTE 3

Table 34. User EEPROM, BYTE4

REGISTER = 24h
DATA BIT D7 D6 D5 D4 D3 D2 D1 D0 HEX
FIELD NAME BYTE4 [39:32]
READ/WRITE R/W R/W R/W R/W R/W R/W R/W R/W
RESET VALUE 0 0 0 0 0 0 0 0 00
FIELD NAME BIT BIT DEFINITION
BYTE4 [39:32] 39:32 USER BYTE 4

Table 35. User EEPROM, BYTE5

REGISTER = 25h
DATA BIT D7 D6 D5 D4 D3 D2 D1 D0 HEX
FIELD NAME BYTE5 [47:40]
READ/WRITE R/W R/W R/W R/W R/W R/W R/W R/W
RESET VALUE 0 0 0 0 0 0 0 0 00
FIELD NAME BIT BIT DEFINITION
BYTE5 [47:40] 47:40 USER BYTE 5

Table 36. User EEPROM, BYTE6

REGISTER = 26h
DATA BIT D7 D6 D5 D4 D3 D2 D1 D0 HEX
FIELD NAME BYTE6 [55:48]
READ/WRITE R/W R/W R/W R/W R/W R/W R/W R/W
RESET VALUE 0 0 0 0 0 0 0 0 00
FIELD NAME BIT BIT DEFINITION
BYTE6 [55:48] 55:48 USER BYTE 6

Table 37. User EEPROM, BYTE7

REGISTER = 27h
DATA BIT D7 D6 D5 D4 D3 D2 D1 D0 HEX
FIELD NAME BYTE7 [63:56]
READ/WRITE R R R R R R R R
RESET VALUE 0 0 0 0 0 0 0 0 00
FIELD NAME BIT BIT DEFINITION
BYTE7 [63:56] 63:56 USER BYTE 7