SBOS366E August   2006  – January 2021 INA193A-Q1 , INA194A-Q1 , INA195A-Q1 , INA196A-Q1 , INA197A-Q1 , INA198A-Q1

PRODUCTION DATA  

  1. Features
  2. Applications
  3. Description
  4. Revision History
  5. Pin Configuration and Functions
  6. Specifications
    1. 6.1 Absolute Maximum Ratings
    2. 6.2 ESD Ratings
    3. 6.3 Recommended Operating Conditions
    4. 6.4 Thermal Information
    5. 6.5 Electrical Characteristics
    6. 6.6 Typical Characteristics
  7. Detailed Description
    1. 7.1 Overview
    2. 7.2 Functional Block Diagram
    3. 7.3 Feature Description
      1. 7.3.1 Basic Connection
      2. 7.3.2 Selecting RS
      3. 7.3.3 Inside the INA19xA
      4. 7.3.4 Power Supply
    4. 7.4 Device Functional Modes
      1. 7.4.1 Input Filtering
      2. 7.4.2 Accuracy Variations as a Result Of VSENSE and Common Mode Voltage
        1. 7.4.2.1 Normal Case 1: VSENSE ≥ 20 mV, VCM ≥ VS
        2. 7.4.2.2 Normal Case 2: VSENSE ≥ 20 mV, VCM < VS
        3. 7.4.2.3 Low VSENSE Case 1: VSENSE < 20 mV, –16 V ≤ VCM < 0; and Low VSENSE Case 3: VSENSE < 20 mV, VS < VCM ≤ 80 V
        4. 7.4.2.4 Low VSENSE Case 2: VSENSE < 20 mV, 0 V ≤ VCM ≤ VS
      3. 7.4.3 Shutdown
      4. 7.4.4 Transient Protection
      5. 7.4.5 Output Voltage Range
  8. Application and Implementation
    1. 8.1 Application Information
    2. 8.2 Typical Application
      1. 8.2.1 Design Requirements
      2. 8.2.2 Detailed Design Procedure
      3. 8.2.3 Application Curve
  9. Power Supply Recommendations
  10. 10Layout
    1. 10.1 Layout Guidelines
      1. 10.1.1 RFI/EMI
    2. 10.2 Layout Example
  11. 11Device and Documentation Support
    1. 11.1 Receiving Notification of Documentation Updates
    2. 11.2 Support Resources
    3. 11.3 Trademarks
    4. 11.4 Electrostatic Discharge Caution
    5. 11.5 Glossary
  12. 12Mechanical, Packaging, and Orderable Information

Package Options

Mechanical Data (Package|Pins)
Thermal pad, mechanical data (Package|Pins)
Orderable Information

Inside the INA19xA

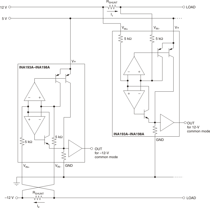
The INA19xA uses a new, unique, internal circuit topology that provides common mode range extending from –16 V to 80 V while operating from a single power supply. The common mode rejection in a classic instrumentation amplifier approach is limited by the requirement for accurate resistor matching. By converting the induced input voltage to a current, the INA19xA provides common mode rejection that is no longer a function of closely matched resistor values, providing the enhanced performance necessary for such a wide common mode range. A simplified diagram (see Figure 7-1) shows the basic circuit function. When the common mode voltage is positive, amplifier A2 is active.

The differential input voltage, VIN+ – VIN– applied across RS, is converted to a current through a 5-kΩ resistor. This current is converted back to a voltage through RL, and then amplified by the output buffer amplifier. When the common mode voltage is negative, amplifier A1 is active. The differential input voltage, VIN+ – VIN– applied across RS, is converted to a current through a 5-kΩ resistor. This current is sourced from a precision current mirror whose output is directed into RL, converting the signal back into a voltage and amplified by the output buffer amplifier. Patent-pending circuit architecture ensures smooth device operation, even during the transition period where both amplifiers A1 and A2 are active.

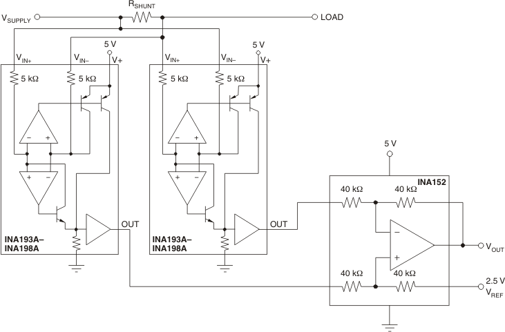
GUID-42EDCC1F-1BF3-47B1-9B6B-43AE5893D4AB-low.gifFigure 7-2 Monitor Bipolar Output Power-Supply Current
GUID-6A4EEAAA-483A-4D23-850B-8EE19965C418-low.gifFigure 7-3 Bidirectional Current Monitoring
GUID-696B5AB6-6EDA-4FFD-9B1A-142A7F365A47-low.gifFigure 7-4 Inductive Current Monitor Including Flyback
GUID-B6A579A1-2867-41C0-808A-C853ABF10BC6-low.gifFigure 7-5 INA19xA With Comparator