SLLSFC2D December   2020  – September 2021 ISO1640 , ISO1641 , ISO1642 , ISO1643 , ISO1644

PRODUCTION DATA  

  1. Features
  2. Applications
  3. Description
  4. Revision History
  5. Pin Configuration and Functions
  6. Specifications
    1. 6.1  Absolute Maximum Ratings
    2. 6.2  ESD Ratings
    3. 6.3  Recommended Operating Conditions
    4. 6.4  Thermal Information
    5. 6.5  Power Ratings
    6. 6.6  Insulation Specifications
    7. 6.7  Safety-Related Certifications
    8. 6.8  Safety Limiting Values
    9. 6.9  Electrical Characteristics
    10. 6.10 Supply Current Characteristics
    11. 6.11 Timing Requirements
    12. 6.12 I2C Switching Characteristics
    13. 6.13 GPIO Switching Characteristics
    14. 6.14 Insulation Characteristics Curves
    15. 6.15 Typical Characteristics
  7. Parameter Measurement Information
    1. 7.1 Parameter Measurement Information
  8. Detailed Description
    1. 8.1 Overview
    2. 8.2 Functional Block Diagrams
    3. 8.3 Isolation Technology Overview
    4. 8.4 Feature Description
      1. 8.4.1 Hot Swap
      2. 8.4.2 Protection Features
      3. 8.4.3 GPIO Channels
    5. 8.5 Isolator Functional Principle
      1. 8.5.1 Receive Direction (Left Diagram of Figure 1-1 )
      2. 8.5.2 Transmit Direction (Right Diagram of Figure 1-1 )
    6. 8.6 Device Functional Modes
  9. Application and Implementation
    1. 9.1 Application Information
      1. 9.1.1 I2C Bus Overview
    2. 9.2 Typical Application
      1. 9.2.1 Design Requirements
      2. 9.2.2 Detailed Design Procedure
      3. 9.2.3 Application Curve
    3. 9.3 Insulation Lifetime
  10. 10Power Supply Recommendations
  11. 11Layout
    1. 11.1 Layout Guidelines
      1. 11.1.1 PCB Material
    2. 11.2 Layout Example
  12. 12Device and Documentation Support
    1. 12.1 Documentation Support
      1. 12.1.1 Related Documentation
    2. 12.2 Receiving Notification of Documentation Updates
    3. 12.3 Support Resources
    4. 12.4 Trademarks
    5. 12.5 Electrostatic Discharge Caution
    6. 12.6 Glossary
  13. 13Mechanical, Packaging, and Orderable Information

Package Options

Mechanical Data (Package|Pins)
Thermal pad, mechanical data (Package|Pins)
Orderable Information

Typical Application

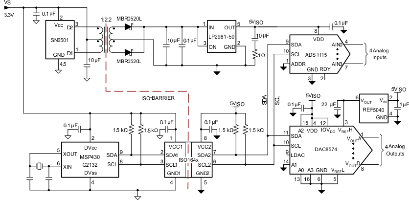
In Figure 9-4, the ultra low-power microcontroller, MSP430G2132, controls the I2C data traffic of configuration data and conversion results for the analog inputs and outputs. In Figure 9-5, the TMS320F28035 controls both the I2C interface, for communication to a DAC for analog outputs, and a SPI interface, for communication to an ADC for analog inputs.

Low-power data converters build the analog interface to sensors and actuators. The ISO164x device provides the required isolation between different ground potentials of the system controller, remote sensor, and actuator circuitry to prevent ground loop currents that otherwise may falsify the acquired data.

The entire circuit operates from a single 3.3-V supply. A low-power push-pull converter, SN6501, drives a center-tapped transformer with an output that is rectified and linearly regulated to provide a stable 5-V supply for the data converters.

GUID-20200928-CA0I-DMDT-J2DZ-J7DJPCSZN8KS-low.gifFigure 9-4 Isolated I2C Data Acquisition System
GUID-20210813-SS0I-6TDJ-GB9G-MLVVF7BDGBKL-low.gif Figure 9-5 Isolated I2C and SPI Data Acquisition System