SNVSAP6C September 2017 – October 2021 LM5150-Q1
PRODUCTION DATA
Refer to the PDF data sheet for device specific package drawings
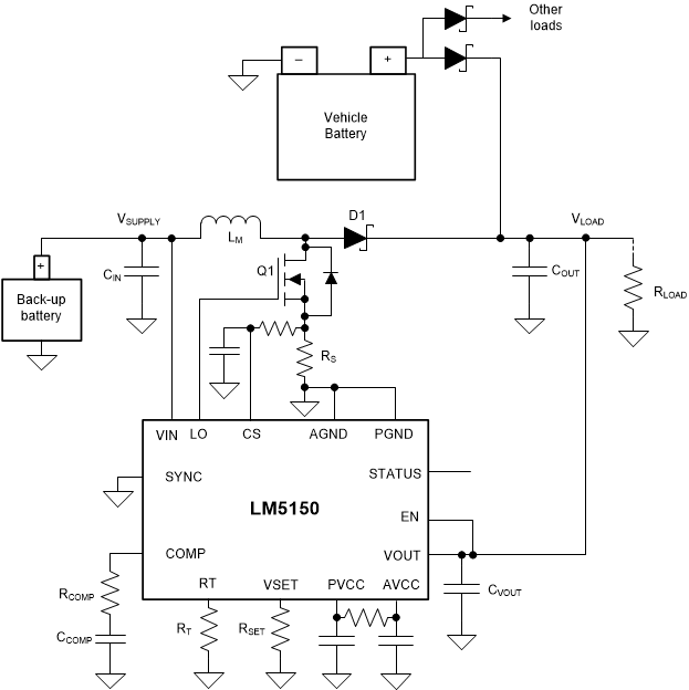
Figure 8-8 Typical Emergency Call ApplicationThe EC configuration achieves high efficiency at light/medium load by alternating between the wake-up and low IQ standby modes. In EC configuration, the LM5150-Q1 limits the minimum duty cycle programmed by VVOUT and VVIN. The minimum duty cycle limit is calculated using Equation 12.

Due to this minimum duty cycle limit, the boost converter sources more current than required when the load current is relatively small. As a result, the output voltage increases and eventually crosses the VOUT standby threshold which is typically 6% higher than the VOUT regulation target. The LM5150-Q1 then goes into the low IQ standby mode. The LM5150-Q1 wakes up when VOUT drops below the VOUT wake-up threshold which is typically 3% higher than the VOUT regulation target. The device alternates between these two modes when the inequality below is true.

Assuming VLOAD = VVOUT = VVOUT-REG and VSUPPLY = VVIN, the skip cycle operation starts when the inequality below is true.

In EC configuration, the LM5150-Q1 does not generate any pulse if VCOMP is less than the 0.3 V and the required minimum duty cycle limit is zero.
If the peak current limit is triggered before reaching the minimum duty cycle, the device terminates the LO driver output immediately.
If VOUT is greater than the VOUT status-off threshold (typically 12% higher than the VOUT regulation target), the LM5150-Q1 pulls the STATUS pin low.
In EC configuration, light load efficiency is proportional with the inductor current ripple ratio.
| STATUS | SYNC | RT | COMP | EN | VOUT | PVCC/AVCC | LO | CS | VIN | VSET |
|---|---|---|---|---|---|---|---|---|---|---|
| Released | Enabled in SS configuration | Enabled | Enabled | Enabled | VOUT standby monitor is enabled. VOUT status-off monitor is enabled in EC configuration. | Enabled IPVCC capability ≈ 75 mA | PWM | Enabled | IQ ≈ 30 µA. VIN status-off monitor is enabled in SS configuration | Disabled |
| CONFIGURATION | START-STOP | EMERGENCY-CALL |
|---|---|---|
| VOUT regulation options | 6.8 V, 7.5 V, 8.5 V, 10.5 V | |
| VSET resistor value [Ω] | 29.4 k, 19.1 k, 9.53 k, GND | 90.9 k, 71.5 k, 54.9 k, 41.2 k |
| Clock Synchronization | Yes | No, SYNC should be grounded |
| VOUT wake-up threshold [V] | VVOUT-REG × 1.03 | |
| VOUT standby threshold [V] | VVOUT-REG × 1.24 | VVOUT-REG × 1.06 |
| VOUT status-off threshold [V] | N/A | VVOUT-REG × 1.12 |
| VIN standby threshold [V] | VVOUT-REG × 1.03 + 1.0 V | N/A |
| STATUS pin control (Open-drain with pullup resistor) | Released by VOUT wake-up Pulled down by VIN standby | Released by VOUT wake-up Pulled down by VOUT status-off |
| At heavy load when VVIN « VVOUT | Pulse width modulation (PWM) | |
| At light/no load when VVIN « VVOUT | LO turns on at every cycle in wake-up configuration. Skip cycle operation by alternating between wake-up and standby configurations. | |
| Minimum on-time is limited | Minimum duty cycle is limited | |
| When VVIN ≈ VVOUT or VVIN ≥ VVOUT | LO turns on at every cycle in wake-up configuration. On-time is limited by TON-MIN. VOUT goes out of regulation. | Duty cycle can drop to 0%. No pulses if VCOMP < 0.3 V and DMIN ≤ 0%. |
| Maximum duty-cycle limit | Typically 87% | |