SNOSD08A September   2015  – October  2015 LM74670-Q1

PRODUCTION DATA.  

  1. Features
  2. Applications
  3. Description
  4. Revision History
  5. Pin Configuration and Functions
  6. Specifications
    1. 6.1 Absolute Maximum Ratings
    2. 6.2 ESD Ratings
    3. 6.3 Recommended Operating Conditions
    4. 6.4 Thermal Information
    5. 6.5 Electrical Characteristics
    6. 6.6 Typical Characteristics
  7. Detailed Description
    1. 7.1 Overview
    2. 7.2 Functional Block Diagram
    3. 7.3 Feature Description
      1. 7.3.1 During T0
      2. 7.3.2 During T1
      3. 7.3.3 Pin Operation
        1. 7.3.3.1 Anode and Cathode Pins
        2. 7.3.3.2 VcapH and VcapL Pins
        3. 7.3.3.3 Gate Drive Pin
        4. 7.3.3.4 Gate Pull Down Pin
    4. 7.4 Device Functional Modes
      1. 7.4.1 Duty Cycle Calculation
      2. 7.4.2 Startup Voltage
  8. Application and Implementation
    1. 8.1 Typical Rectifier Application
      1. 8.1.1 Design Requirements
      2. 8.1.2 Detailed Design Procedure
        1. 8.1.2.1 Design Considerations
        2. 8.1.2.2 Capacitor Selection
        3. 8.1.2.3 MOSFET Selection
      3. 8.1.3 Application Curves
    2. 8.2 Design Requirements
  9. Power Supply Recommendations
  10. 10Layout
    1. 10.1 Layout Guidelines
    2. 10.2 Layout Example
  11. 11Device and Documentation Support
    1. 11.1 Community Resources
    2. 11.2 Trademarks
    3. 11.3 Electrostatic Discharge Caution
    4. 11.4 Glossary
  12. 12Mechanical, Packaging, and Orderable Information
  13. 14Mechanical, Packaging, and Orderable Information

Package Options

Mechanical Data (Package|Pins)
Thermal pad, mechanical data (Package|Pins)
Orderable Information

Application and Implementation

NOTE

Information in the following applications sections is not part of the TI component specification, and TI does not warrant its accuracy or completeness. TI’s customers are responsible for determining suitability of components for their purposes. Customers should validate and test their design implementation to confirm system functionality.

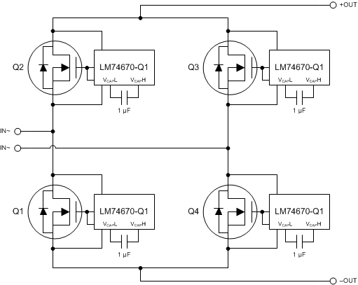
Typical Rectifier Application

The LM74670-Q1 can be used with appropriate N-channel MOSFET to replace a diode in a typical rectifier application. The rectifier could be industrial for a 12/24AC supply or an automotive rectifier for a single phase or three phase field winding controlled alternator. The schematic for a typical implementation is shown in Figure 11 to implement a full bridge rectifier. The same schematic can also be extended to six legs for a three phase alternator rectification. Following considerations need to be made when selecting the appropriate MOSFET for this application:

    1. An input voltage of 24V AC can reach a 34V peak. The MOSFET selected should have a VDS greater than this voltage.

    2. The Continuous drain current of the MOSFET should be nearly 2.5X IAVG to cover peak currents during rectification.

    3. The VGS(TH) threshold voltage of the selected MOSFET should be ≤3V to ensure error-free operation.

LM74670-Q1 rectifier_application_circuit_snosd08.gif Figure 11. Typical Full Bridge Rectifier Application

Design Requirements

For this design example, use the parameters listed in Table 1 as the input parameters

Table 1. Design Parameters

DESIGN PARAMETER EXAMPLE VALUE
Input Voltage Range 4 – 42V peak AC
Output Voltage rectified positive amplitude
Output current range Maximum Drain current of MOSFET
Threshold voltage of FET VGS(TH) 3V Max
Vcap value 1µF

Detailed Design Procedure

To begin the design process, determine the following:

Design Considerations

  • Input voltage range
  • Output current range
  • Body Diode forward voltage drop for the selected MOSFET
  • MOSFET Gate threshold voltage

Capacitor Selection

A ceramic capacitor should be placed between VcapL and VcapH. The capacitor acts as a holding tank to power up the control circuitry when the MOSFET is on.

When the MOSFET is off, this capacitor is charged up to higher voltage threshold of ~6.3V. Once this voltage is reached, the Gate Drive of LM74670-Q1 will provide drive for the external MOSFET. When the MOSFET is ON, the voltage across its body diode is collapsed because the forward conduction is through the MOSFET. During this time, the capacitor acts as a supply for the Gate Drive to keep the MOSFET ON.

The capacitor voltage will gradually decay when the MOSFET is ON. Once the capacitor voltage reaches a lower voltage threshold of 5.15V, the MOSFET is turned off and the capacitor gets recharged again for the next cycle.

A capacitor value of 220nF to 2.2uF with X7R/COG characteristic and 16V rating or higher is recommended for this application. A higher value capacitor sets longer MOSFET ON time and OFF time; however, the duty cycle remains at ~98% for MOSFET ON time irrespective of capacitor value.

If the Vcap value is 1µF, the MOSFET ON time and OFF time can be calculated using Equation 1 :

Equation 6. MOSFET ON Time = (1µF x 1.15V)/0.95µA = 1.21 seconds
Equation 7. Body Diode ON Time = (1µF x 1.15V)/46µA = 25 miliseconds

The duty cycle can be calculated using Equation 5 :

Equation 8. Duty Cycle % = 1.21 sec / (1.21 sec + 0.025sec) = 98%

MOSFET Selection

The important MOSFET electrical parameters are the maximum continuous Drain current ID, the maximum drain-to-source voltage VDS(MAX), the gate-to-source threshold voltage VGS(TH) and the drain-to-source On resistance RDSON. The maximum continuous drain current, ID, rating must exceed the maximum continuous load current. The rating for the maximum current through the body diode, IS, is typically rated the same as, or slightly higher than the drain current, but body diode current only flows for a small period while the MOSFET gate is being charged to VGS(TH).The LM74670-Q1 can provide up to 5V VGS to drive the external MOSFET, therefore the VGS threshold of the selected MOSFET must be ≤ 3V.

The voltage across the MOSFET's body diode must be higher than 0.48V at low current. The body diode voltage for MOFETS typically decreases as the ambient temperature increases. This will increase the source current requirement to achieve the minimum body diode drain-to-source voltage for the charge pump to initiate. The maximum drain-to-source voltage, VDS(MAX), must be high enough to withstand the highest differential voltage seen in the application. This would include any anticipated fault conditions. Although there are no positive VDS limitation. However, it is recommended to use MOSFETS with voltage rating up to 45V for automotive applications, since the LM74670-Q1 has a reverse voltage limit of -45V. Table 2 shows the examples of recommended MOSFETs to be used with the LM74670-Q1.

Application Curves

In the following plots, the input voltage is 20V AC. The output current is 5A for all frequencies.

LM74670-Q1 wvfrm05_rectifier_60hz_snosd08.gif Figure 12. Response to 60Hz AC Input
LM74670-Q1 wvfrm04_rectifier_100hz_snosd08.gif Figure 13. Response to 100Hz AC Input
LM74670-Q1 wvfrm03_rectifier_300hz_snosd08.gif Figure 14. Response to a 300Hz AC Input

Design Requirements

NOTE

Startup voltage is the voltage drop is needed for the controller to turn ON. It directly influences the Minimum output current at which the MOSFET turns ON.

Table 2. Recommended MOSFET Examples(1)

Part No Voltage
(V)
Current
Drain
Current
at 25C
Rdson
mΩ @ 4.5V
Vgs
Threshold
(V)
Diode
Voltage
@ 2A at
125C/175C
Package; Footprint Qual
CSD17313Q2Q1 30 5 26 1.8 0.65 SON; 2 x 2 Auto
SQJ886EP 40 60 5.5 2.5 0.5 PowerPAK SO-8L; 5 x 6 Auto
SQ4184EY 40 29 5.6 2.5 0.5 SO-8; 5 x 6 Auto
Si4122DY 40 23.5 6 2.5 0.5 SO-8; 5 x 6 Auto
RS1G120MN 40 12 20.7 2.5 0.6 HSOP8; 5 x 6 Auto
RS1G300GN 40 30 2.5 2.5 0.5 HSOP8; 5 x 6 Auto
CSD18501Q5A 40 22 3.3 2.3 0.53 SON; 5 x 6 Industrial
SQD40N06-14L 60 40 17 2.5 0.5 TO-252; 6 x 10 Auto
SQ4850EY 60 12 31 2.5 0.55 SO-8; 5 x 6 Auto
CSD18532Q5B 60 23 3.3 2.2 0.53 SON;5 x 6 Industrial
IPG20N04S4L-07A 40 20 7.2 2.2 0.48 PG-TDSON-8-10; 5 x 6 Auto
IPB057N06N 60 45 5.7 3.3 0.55 PG-TO263-3; 10 x 15 Auto
IPD50N04S4L 40 50 7.3 2.2 0.50 PG-TO252-3-313; 6 x10 Auto
BUK9Y3R5-40E 40 100 3.8 2.1 0.48 LFPAK56; Power-SO8 (SOT669); 5 x 6 Auto
IRF7478PbF-1 60 7 30 3 0.55 SO-8; 5 x 6 Industrial
SQJ422EP 40 75 4.3 2.5 0.50 PowerPAK SO-8L; 5 x 6 Auto
IRL1004 40 130 6.5 1 0.60 TO-220AB Auto
AUIRL7736 40 112 2.2 3 0.65 DirectFET®; 5 x 6 Auto
The LM74670-Q1 solution is not limited to the MOSFETs included in this table. It only shows examples of compatible MOSFETs.