SNOSD63 June 2017 LMH6624-MIL
PRODUCTION DATA.
NOTE
Information in the following applications sections is not part of the TI component specification, and TI does not warrant its accuracy or completeness. TI’s customers are responsible for determining suitability of components for their purposes. Customers should validate and test their design implementation to confirm system functionality.
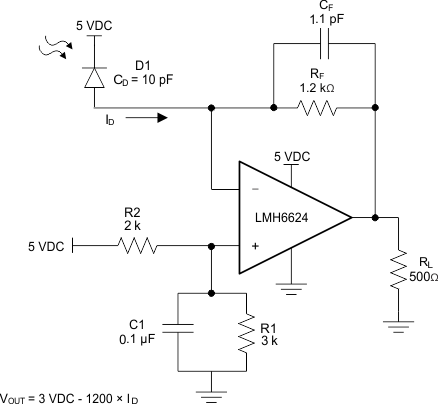
A transimpedance amplifier is used to convert the small output current of a photodiode to a voltage, while maintaining a near constant voltage across the photodiode to minimize non-linearity. Extracting the small signal requires high gain and a low-noise amplifier, and therefore, the LMH6624-MIL device is ideal for such an application in order to maximize SNR. Furthermore, because of the large gain (RF value) needed, the device used must be high speed so that even with high-noise gain (due to the interaction of the feedback resistor and photodiode capacitance), bandwidth is not heavily impacted.
Figure 39 implements a high-speed, single supply, low-noise transimpedance amplifier commonly used with photo-diodes. The transimpedance gain is set by RF.
Figure 49. Application Schematic
Figure 50 shows the Noise Gain (NG) and transfer function (I-V Gain). As with most transimpedance amplifiers, it is required to compensate for the additional phase lag (noise gain zero at fZ) created by the total input capacitance: CD (diode capacitance) + CCM (CM input capacitance) + CDIFF (DIFF input capacitance) looking into RF. This is accomplished by placing CF across RF to create enough phase lead (Noise Gain pole at fP) to stabilize the loop.
Figure 50. Transimpedance Amplifier Noise Gain and Transfer Function
The optimum value of CF is given by Equation 8 resulting in the I-V –3dB bandwidth shown in Equation 9, or around 124 MHz in this case, assuming GBWP = 1.5 GHz, CCM (CM input capacitance) = 0.9 pF, and CDIFF (DIFF input capacitance) = 2 pF. This CF value is a “starting point” and CF needs to be tuned for the particular application as it is often less than 1 pF and thus is easily affected by board parasitics.
Optimum CF Value:
Resulting –3dB Bandwidth:

Equation 10 provides the total input current noise density (ini) equation for the basic transimpedance configuration and is plotted against feedback resistance (RF) showing all contributing noise sources in Figure 51. The plot indicates the expected total equivalent input current noise density (ini) for a given feedback resistance (RF). This is depicted in the schematic of Figure 52 where total equivalent current noise density (ini) is shown at the input of a noiseless amplifier and noiseless feedback resistor (RF). The total equivalent output voltage noise density (eno) is ini*RF. Noise Equation for Transimpedance Amplifier:

Figure 51. Current Noise Density vs Feedback Resistance
Figure 52. Transimpedance Amplifier Equivalent Input Source Mode
From Figure 53, it is clear that with the LMH6624-MIL extremely low-noise characteristics, for RF < 3 kΩ, the noise performance is entirely dominated by RF thermal noise. Only above this RF threshold, the input noise current (in) of LMH6624-MIL becomes a factor and at no RF setting does the LMH6624-MIL input noise voltage play a significant role. This noise analysis has ignored the possible noise gain increase, due to photo-diode capacitance, at higher frequencies.
Figure 53. Current Noise Density vs Feedback Resistance