SNOSAF2E February   2005  – May 2016 LMH6703

PRODUCTION DATA.  

  1. Features
  2. Applications
  3. Description
  4. Revision History
  5. Pin Configuration and Functions
  6. Specifications
    1. 6.1 Absolute Maximum Ratings
    2. 6.2 ESD Ratings
    3. 6.3 Recommended Operating Conditions
    4. 6.4 Thermal Information
    5. 6.5 Electrical Characteristics
  7. Typical Characteristics
  8. Detailed Description
    1. 8.1 Overview
    2. 8.2 Feature Description
    3. 8.3 Device Functional Modes
      1. 8.3.1 Feedback Resistor Selection
      2. 8.3.2 DC Accuracy and Noise
      3. 8.3.3 Enable/Disable
  9. Application and Implementation
    1. 9.1 Typical Application
      1. 9.1.1 Capacitive Load Drive
      2. 9.1.2 Video Performance
  10. 10Power Supply Recommendations
  11. 11Layout
    1. 11.1 Layout Guidelines
    2. 11.2 Layout Example
  12. 12Device and Documentation Support
    1. 12.1 Documentation Support
      1. 12.1.1 Related Documentation
    2. 12.2 Community Resources
    3. 12.3 Trademarks
    4. 12.4 Electrostatic Discharge Caution
    5. 12.5 Glossary
  13. 13Mechanical, Packaging, and Orderable Information

Package Options

Mechanical Data (Package|Pins)
Thermal pad, mechanical data (Package|Pins)
Orderable Information

9 Application and Implementation

NOTE

Information in the following applications sections is not part of the TI component specification, and TI does not warrant its accuracy or completeness. TI’s customers are responsible for determining suitability of components for their purposes. Customers should validate and test their design implementation to confirm system functionality.

9.1 Typical Application

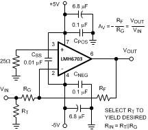
LMH6703 20110603.gif Figure 29. Recommended Non-Inverting Gain Circuit
(SOIC Pinout Shown)
LMH6703 20110604.gif Figure 30. Recommended Inverting Gain Circuit
(SOIC Pinout Shown)

9.1.1 Capacitive Load Drive

LMH6703 20110635.gif Figure 31. Decoupling Capacitive Loads

Capacitive output loading applications will benefit from the use of a series output resistor RISO. Figure 31 shows the use of a series output resistor, RISO, to stabilize the amplifier output under capacitive loading. Capacitive loads from 5 to 120 pF are the most critical, causing ringing, frequency response peaking and possible oscillation. Figure 21 gives a recommended value for selecting a series output resistor for mitigating capacitive loads. The values suggested in the charts are selected for 0.5 dB or less of peaking in the frequency response. This produces a good compromise between settling time and bandwidth. For applications where maximum frequency response is needed and some peaking is tolerable, the value of RISO can be reduced slightly from the recommended values.

9.1.2 Video Performance

LMH6703 20110633.gif Figure 32. Typical Video Application

The LMH6703 has been designed to provide excellent performance with production quality video signals in a wide variety of formats such as HDTV and High Resolution VGA. NTSC and PAL performance is nearly flawless with DG of 0.01% and DP of 0.02°. Best performance will be obtained with back terminated loads. The back termination reduces reflections from the transmission line and effectively masks transmission line and other parasitic capacitance from the amplifier output stage. Figure 32 shows a typical configuration for driving 75Ω cable. The amplifier is configured for a gain of two compensating for the 6 dB loss due to ROUT.